New Insights from Two Historic Boletellus-Type Specimens in China Based on Next-Generation Sequencing
Abstract
1. Introduction
2. Materials and Methods
2.1. Morphological Characterization
2.2. DNA Extraction and Sequencing Methods
2.3. Sequence Alignment and Matrix Assembly
2.4. Molecular Phylogenetic Analyses
3. Results
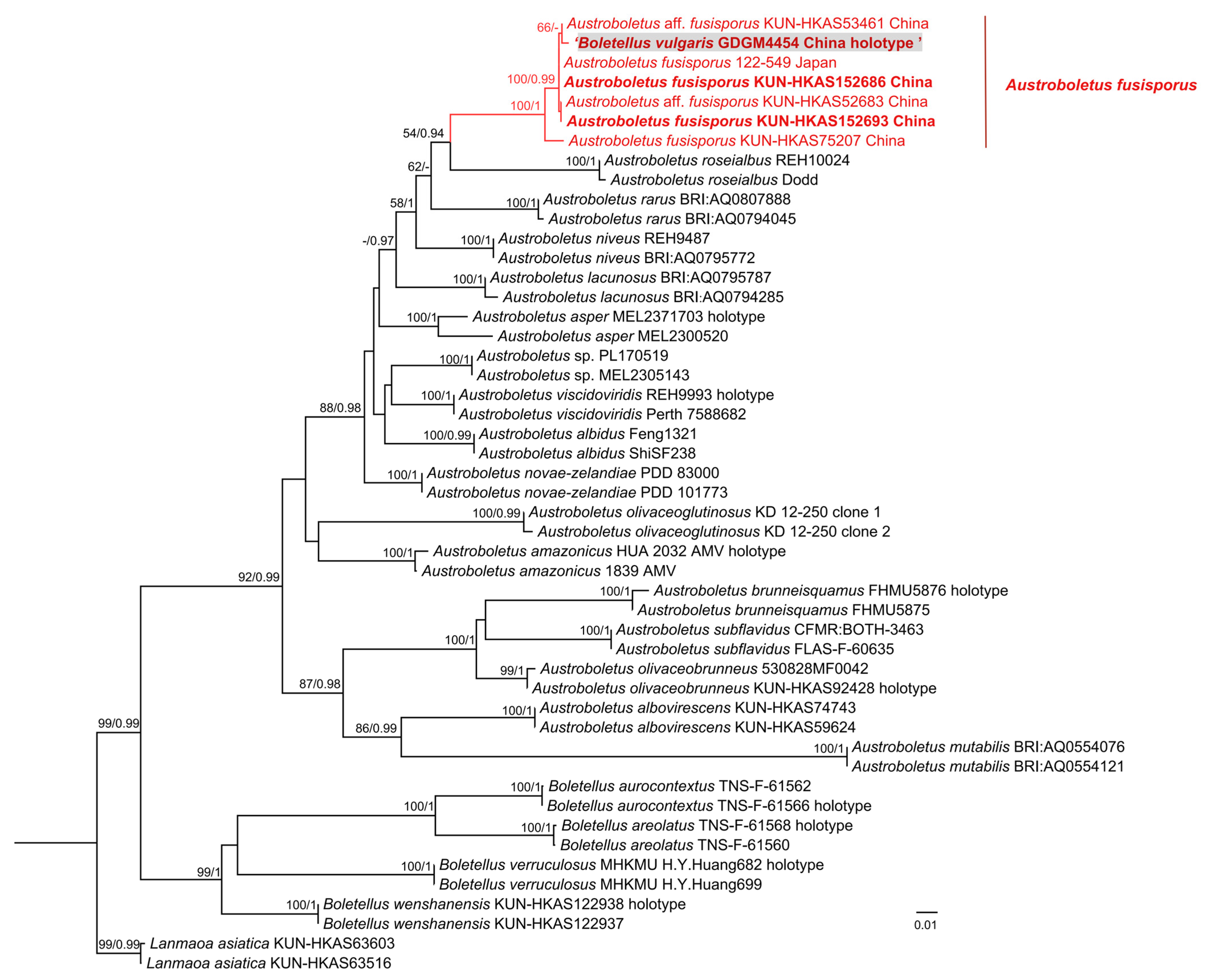
3.1. Molecular Phylogeny
3.2. Morphological Study of Type Specimens
3.3. Taxonomy


4. Discussion
Author Contributions
Funding
Institutional Review Board Statement
Informed Consent Statement
Data Availability Statement
Acknowledgments
Conflicts of Interest
Correction Statement
References
- Murrill, W.A. The Boletaceae of North America-1. Mycologia 1909, 1, 4–18. [Google Scholar]
- Curtis, M.A. Contributions to the Mycology of North America. Am. J. Sci. Arts 1848, 6, 349–353. [Google Scholar]
- Halling, R.E.; Fechner, N.; Nuhn, M.; Osmundson, T.; Soytong, K.; Arora, D.; Binder, M.; Hibbett, D. Evolutionary relationships of Heimioporus and Boletellus (Boletales), with an emphasis on australian taxa including new species and new combinations in Aureoboletus, Hemileccinum and Xerocomus. Aust. Syst. Bot. 2015, 28, 1–22. [Google Scholar] [CrossRef]
- Wu, G.; Li, Y.C.; Zhu, X.T.; Zhao, K.; Han, L.H.; Cui, Y.Y.; Li, F.; Xu, J.P.; Yang, Z.L. One hundred noteworthy boletes from China. Fungal Divers. 2016, 81, 25–188. [Google Scholar] [CrossRef]
- Xue, R.; Zhang, X.; Xu, C.; Xie, H.J.; Wu, L.L.; Wang, Y.; Tang, L.P.; Hao, Y.J.; Zhao, K.; Jiang, S.; et al. The subfamily Xerocomoideae (Boletaceae, Boletales) in China. Stud. Mycol. 2023, 106, 95–197. [Google Scholar] [CrossRef]
- Zang, M.; Yuan, M.S. Contribution to the knowledge of new basidiomycoteous taxa from China. Acta Bot. Yunnanica 1999, 21, 39–44. [Google Scholar]
- Bi, C.S.; Loh, T.C.; Zheng, G.Y.; Bi, C.S.; Loh, T.C.; Zheng, G.Y. Basidiomycetes from Dinghu mountain of China 2. some new species of Boletaceae 1. Acta Bot. Yunnanica 1982, 4, 55–64. [Google Scholar]
- Thakur, K. Next generation sequencing—Techniques and its applications. J. Pharmacogn. Phytochem. 2018, 7, 1316–1320. [Google Scholar]
- Shendure, J.A.; Porreca, G.J.; Church, G.M.; Gardner, A.F.; Hendrickson, C.L.; Kieleczawa, J.; Slatko, B.E. Overview of DNA sequencing strategies. Curr. Protoc. Mol. Biol. 2011, 96, 7.1.1–7.1.23. [Google Scholar] [CrossRef]
- Dentinger, B.T.M.; Gaya, E.; O’Brien, H.; Suz, L.M.; Lachlan, R.; Díaz-Valderrama, J.R.; Koch, R.A.; Aime, M.C. Tales from the crypt: Genome mining from fungarium specimens improves resolution of the mushroom tree of life. Biol. J. Linn. Soc. 2016, 117, 11–32. [Google Scholar] [CrossRef]
- Wang, G.-S.; Cai, Q.; Hao, Y.J.; Bau, T.; Chen, Z.H.; Li, M.X.; David, N.; Kraisitudomsook, N.; Yang, Z.L. Phylogenetic and taxonomic updates of agaricales, with an emphasis on Tricholomopsis. Mycology 2024, 15, 180–209. [Google Scholar] [CrossRef]
- Zhou, S.Y.; Long, P.; Yang, Z.L. Three new species and a new record of Cortinarius section Camphorati from southwestern China. Mycologia 2023, 115, 904–917. [Google Scholar] [CrossRef]
- White, T.J.; Bruns, T.D.; Lee, S.B.; Taylor, J.W. Amplification and direct sequencing of fungal ribosomal RNA genes for phylogenetics. In PCR Protocols: A Guide to Methods and Applications; Academic Press: New York, NY, USA, 1990; pp. 315–322. [Google Scholar]
- Gardes, M.; Bruns, T.D. ITS primers with enhanced specificity for basidiomycetes—Application to the identification of mycorrhizae and rusts. Mol. Ecol. 1993, 2, 113–118. [Google Scholar] [CrossRef]
- Moncalvo, J.M.; Lutzoni, F.M.; Rehner, S.A.; Johnson, J.; Vilgalys, R. Phylogenetic relationships of agaric fungi based on nuclear large subunit ribosomal DNA sequences. Syst. Biol. 2000, 49, 278–305. [Google Scholar] [CrossRef]
- Wu, G.; Feng, B.; Xu, J.; Zhu, X.T.; Li, Y.C.; Zeng, N.K.; Hosen, M.I.; Yang, Z.L. Molecular phylogenetic analyses redefine seven major clades and reveal 22 new generic clades in the fungal family Boletaceae. Fungal Divers. 2014, 69, 93–115. [Google Scholar] [CrossRef]
- Chen, S.; Zhou, Y.; Chen, Y.; Gu, J. fastp: An ultra-fast all-in-one FASTQ preprocessor. Bioinforma. Oxf. Engl. 2018, 34, i884–i890. [Google Scholar] [CrossRef]
- Prjibelski, A.; Antipov, D.; Meleshko, D.; Lapidus, A.; Korobeynikov, A. Using SPAdes De Novo Assembler. Curr. Protoc. Bioinforma. 2020, 70, e102. [Google Scholar] [CrossRef]
- Zeng, C.X.; Hollingsworth, P.M.; Yang, J.; He, Z.S.; Zhang, Z.R.; Li, D.Z.; Yang, J.B. Genome skimming herbarium specimens for DNA barcoding and phylogenomics. Plant Methods 2018, 14, 43. [Google Scholar] [CrossRef]
- Manni, M.; Berkeley, M.R.; Seppey, M.; Zdobnov, E.M. BUSCO: Assessing genomic data quality and beyond. Curr. Protocol. 2021, 1, e323. [Google Scholar] [CrossRef]
- Den Bakker, H.C.; Gravendeel, B.; Kuyper, T.W. An ITS phylogeny of Leccinum and an analysis of the evolution of minisatellite-like sequences within ITS1. Mycologia 2004, 96, 102–118. [Google Scholar] [CrossRef]
- Zhang, D.; Gao, F.; Jakovlić, I.; Zou, H.; Zhang, J.; Li, W.X.; Wang, G.T. PhyloSuite: An integrated and scalable desktop platform for streamlined molecular sequence data management and evolutionary phylogenetics studies. Mol. Ecol. Resour. 2020, 20, 348–355. [Google Scholar] [CrossRef]
- Katoh, K.; Standley, D.M. MAFFT multiple sequence alignment software version 7: Improvements in performance and usability. Mol. Biol. Evol. 2013, 30, 772–780. [Google Scholar] [CrossRef]
- Capella-Gutiérrez, S.; Silla-Martínez, J.M.; Gabaldón, T. trimAl: A tool for automated alignment trimming in large-scale phylogenetic analyses. Bioinforma. Oxf. Engl. 2009, 25, 1972–1973. [Google Scholar] [CrossRef]
- Nuhn, M.E.; Binder, M.; Taylor, A.F.S.; Halling, R.E.; Hibbett, D.S. Phylogenetic overview of the Boletineae. Fungal Biol. 2013, 117, 479–511. [Google Scholar] [CrossRef]
- Stamatakis, A. RAxML version 8: A tool for phylogenetic analysis and post-analysis of large phylogenies. Bioinformatics 2014, 30, 1312–1313. [Google Scholar] [CrossRef]
- Edler, D.; Klein, J.; Antonelli, A.; Silvestro, D. raxmlGUI 2.0: A graphical interface and toolkit for phylogenetic analyses using RAxML. Methods Ecol. Evol. 2021, 12, 373–377. [Google Scholar] [CrossRef]
- Lanfear, R.; Frandsen, P.B.; Wright, A.M.; Senfeld, T.; Calcott, B. PartitionFinder 2: New methods for selecting partitioned models of evolution for molecular and morphological phylogenetic analyses. Mol. Biol. Evol. 2017, 34, 772–773. [Google Scholar] [CrossRef]
- Ronquist, F.; Teslenko, M.; Van der Mark, P.; Ayres, D.L.; Darling, A.; Höhna, S.; Larget, B.; Liu, L.; Suchard, M.A.; Huelsenbeck, J.P. MrBayes 3.2: Efficient Bayesian phylogenetic inference and model choice across a large model space. Syst. Biol. 2012, 61, 539–542. [Google Scholar] [CrossRef]
- Li, Y.C.; Yang, Z.L. The Boletes of China: Tylopilus s.l; Science Press: Beijing, China, 2021; ISBN 978-981-16-2985-3. [Google Scholar]
- Da Marcela Vasco-Palacios, A.; López-Quintero, C.; Franco-Molano, A.E.; Boekhout, T. Austroboletus amazonicus sp. nov. and Fistulinella campinaranae var. scrobiculata, two commonly occurring boletes from a forest dominated by Pseudomonotes tropenbosii (dipterocarpaceae) in colombian amazonia. Mycologia 2014, 106, 1004–1014. [Google Scholar] [CrossRef]
- Xu, C.; Liang, Z.Q.; Su, M.S.; Jiang, S.; Chen, Y.; Fan, Y.G.; Zeng, N.K. Austroboletus brunneisquamus (Boletaceae, Boletales), a new ectomycorrhizal fungus from a tropical rainforest, China. Forests 2021, 12, 1438. [Google Scholar] [CrossRef]
- Hosen, M.I.; Feng, B.; Wu, G.; Zhu, X.T.; Li, Y.C.; Yang, Z.L. Borofutus, a new genus of Boletaceae from tropical Asia: Phylogeny, morphology and taxonomy. Fungal Divers. 2013, 58, 215–226. [Google Scholar] [CrossRef]
- Das, K.; Dentinger, B.T.M. Austroboletus olivaceoglutinosus, a new mushroom species from Sikkim, India with a distinctive green, glutinous pileus. Kew Bull. 2015, 70, 15. [Google Scholar] [CrossRef]
- Fechner, N.; Bonito, G.; Bougher, N.L.; Lebel, T.; Halling, R.E. New species of Austroboletus (Boletaceae) in Australia. Mycol. Prog. 2017, 16, 769–775. [Google Scholar] [CrossRef]
- Orihara, T.; Lebel, T.; Ge, Z.W.; Smith, M.E.; Maekawa, N. Evolutionary history of the sequestrate genus Rossbeevera (Boletaceae) reveals a new genus Turmalinea and highlights the utility of ITS minisatellite-like insertions for molecular identification. Persoonia 2016, 37, 173–198. [Google Scholar] [CrossRef]
- Gelardi, M.; Angelini, C.; Costanzo, F.; Ercole, E.; Ortiz-Santana, B.; Vizzini, A. Outstanding Pinkish Brown-Spored Neotropical Boletes: Austroboletus subflavidus and Fistulinella gloeocarpa (Boletaceae, Boletales) from the Dominican Republic. Mycobiology 2020, 49, 24–45. [Google Scholar] [CrossRef]
- Sato, H.; Hattori, T. New Species of Boletellus Section Boletellus (Boletaceae, Boletales) from Japan, B. aurocontextus sp. nov. and B. areolatus sp. nov. PLoS ONE 2015, 10, e0128184. [Google Scholar] [CrossRef]
- Xue, R.; Su, L.J.; Yu, T.J.; Xu, C.; Huang, H.Y.; Zeng, N.K.; Zhang, G.L.; Tang, L.P. Four new species and a new combination of Boletaceae (Boletales) from subtropical and tropical China. J. Fungi 2024, 10, 348. [Google Scholar] [CrossRef]
- Zhang, X.; Wu, G. A new species of Boletellus section chrysenteroidei (Boletaceae, Boletales) from southeast yunnan, China. Phytotaxa 2022, 547, 177–185. [Google Scholar] [CrossRef]
- Kuo, M.; Ortiz-Santana, B. Revision of leccinoid fungi, with emphasis on North American taxa, based on molecular and morphological data. Mycologia 2020, 112, 197–211. [Google Scholar] [CrossRef]
- Meng, X.; Wang, G.S.; Wu, G.; Wang, P.M.; Yang, Z.L.; Li, Y.C. The genus Leccinum (Boletaceae, Boletales) from China based on morphological and molecular data. J. Fungi 2021, 7, 732. [Google Scholar] [CrossRef]
- Mao, N.; Zhao, T.; Zhang, Y.; Li, T.; Lv, J.; Fan, L. Boletaceae from shanxi province of northern China with descriptions of ten new species. Mycosphere 2023, 14, 2013–2091. [Google Scholar] [CrossRef]
- Orihara, T.; Smith, M.E.; Shimomura, N.; Iwase, K.; Maekawa, N. Diversity and systematics of the sequestrate genus Octaviania in Japan: Two new subgenera and eleven new species. Persoonia 2012, 28, 85–112. [Google Scholar] [CrossRef]
- Wolfe, C.B. Austroboletus and Tylopilus Subgenus Porphyrellus with Emphasis on North American Taxa; Gantner, A.R., Verlag, K.-G., Eds.; J Cramer: Vaduz, Liechtenstein, 1979; Volume 69, ISBN 3-7682-1251-3. [Google Scholar]
- An, Y.H.; Kim, Y.S.; Seok, S.J.; Yoon, K.H. Notes on Korean Strobilomycetaceae (III): On Austroboletus and the key to genera of the Strobilomycetaceae. Korean J. Mycol. 1998, 26, 230–238. [Google Scholar]
- Bakker, H.C.; Noordeloos, M.E. A revision of European species of Leccinum gray and notes on extralimital species. Persoonia—Mol. Phylogeny Evol. Fungi 2005, 18, 511–574. [Google Scholar]
- Singer, R. The Boletineae of Florida with notes on extralimital species. II. The Boletaceae. Farlowia 1945, 2, 223. [Google Scholar] [CrossRef]
- Singer, R. The Agaricales in Modern Taxonomy, 4th ed.; Koeltz Scientific Books: Koenigstein, Germany, 1986. [Google Scholar]
- Smith, A.; Thiers, H. The Boletes of Michigan; University of Michigan Press: Ann Arbor, MI, USA, 1971. [Google Scholar]



| Species | Voucher | Locality | GenBank Accession No. | Reference | ||||
|---|---|---|---|---|---|---|---|---|
| ITS | nrLSU | tef1-α | rpb1 | rpb2 | ||||
| Austroboletus aff. fusisporus | KUN-HKAS52683 | China | — | KF112484 | KF112213 | KF112571 | KF112766 | [16] |
| A. aff. fusisporus | KUN-HKAS53461 | China | — | KF112486 | KF112214 | KF112572 | KF112767 | [16] |
| A. albidus | Feng1321 | China | — | MT154755 | — | — | — | [30] |
| A. albidus | ShiSF238 | China | — | MT154756 | — | — | — | [30] |
| A. albovirescens | KUN-HKAS59624 | China | — | KF112485 | KF112217 | KF112570 | KF112765 | [16] |
| A. albovirescens | KUN-HKAS74743 | China | — | KT990527 | KT990730 | — | KT990367 | [4] |
| A. amazonicus | 1839 AMV | Colombia | KF937307 | KF714508 | — | — | — | [31] |
| A. amazonicus | HUA 2032 AMV * | Colombia | NR_153523 | NG_058569 | — | — | — | [31] |
| A. asper | MEL2300520 | Australia | KP242186 | KP242253 | — | — | — | — |
| A. asper | MEL2371703 * | Australia | KP242152 | — | — | — | KP242055 | — |
| A. brunneisquamus | FHMU5875 | China | MZ855494 | MW506828 | — | — | — | [32] |
| A. brunneisquamus | FHMU5876 * | China | MZ855495 | MW506829 | MW512637 | — | — | [32] |
| A. fusisporus | KUN-HKAS75207 | China | JX889719 | JX889720 | JX889718 | JX889721 | — | [33] |
| A. fusisporus | 122-549 | Japan | AB509830 | — | — | — | — | — |
| A. fusisporus | KUN-HKAS152686 | China | PZ125049 | PX930856 | PZ137914 | — | — | This study |
| A. fusisporus | KUN-HKAS152693 | China | PZ125048 | PX930857 | PZ137913 | — | — | This study |
| A. lacunosus | BRI:AQ0794285 | Australia | KP242176 | — | — | KP242103 | — | — |
| A. lacunosus | BRI:AQ0795787 | Australia | KP242161 | KP242272 | — | KP242050 | KP242090 | — |
| A. mutabilis | BRI:AQ0554076 | Australia | KP242191 | KP242229 | — | — | — | — |
| A. mutabilis | BRI:AQ0554121 | Australia | KP242192 | KP242241 | — | — | — | — |
| A. niveus | BRI:AQ0795772 | Australia | KP242156 | KP242276 | — | — | — | — |
| A. niveus | REH9487 | Australia | — | JX889668 | JX889708 | — | — | — |
| A. novae-zelandiae | PDD 101773 | New Zealand | OP141471 | OP141587 | — | — | — | — |
| A. novae-zelandiae | PDD 83000 | New Zealand | OP141462 | OP141583 | — | — | — | — |
| A. olivaceobrunneus | 530828MF0042 | China | — | MT154758 | — | — | — | [30] |
| A. olivaceobrunneus | KUN-HKAS92428 * | China | — | NG_088132 | MT110363 | MT110400 | MT110434 | [30] |
| A. olivaceoglutinosus | KD 12-250 clone 1 | India | KM597478 | — | — | — | — | [34] |
| A. olivaceoglutinosus | KD 12-250 clone 2 | India | KM597479 | — | — | — | — | [34] |
| A. rarus | BRI:AQ0794045 | Australia | KP242197 | KP242236 | — | KP242044 | KP242086 | — |
| A. rarus | BRI:AQ0807888 | Australia | KP242200 | — | — | — | — | — |
| A. roseialbus | Dodd | Australia | KY872653 | KY872650 | — | — | — | [35] |
| A. roseialbus | REH10024 | Australia | KY872652 | KY872651 | — | — | — | [35] |
| Austroboletus sp. | MEL2305143 | New Caledonia | KC552018 | KC552060 | KC552101 | — | — | [36] |
| Austroboletus sp. | PL170519 | New Caledonia | — | MZ827868 | — | — | — | [36] |
| A. subflavidus | CFMR:BOTH-3463 | USA | MT581521 | MT580900 | — | — | — | [37] |
| A. subflavidus | FLAS-F-60635 | USA | MH016816 | — | — | — | [37] | |
| A. viscidoviridis | Perth 7588682 | Australia | KP242219 | KP242282 | — | KP242074 | KP242128 | — |
| A. viscidoviridis | REH9993 * | KY872649 | — | — | — | — | [35] | |
| Boletellus areolatus | TNS-F-61560 | Japan | AB989017 | — | — | AB999747 | AB999780 | [38] |
| B. areolatus | TNS-F-61568 * | Japan | AB989021 | — | — | AB999751 | AB999784 | [38] |
| B. aurocontextus | TNS-F-61562 | Japan | AB989018 | — | — | AB999748 | AB999781 | [38] |
| B. aurocontextus | TNS-F-61566 * | Japan | AB989020 | — | — | AB999750 | AB999783 | [38] |
| B. serpentipileus | KUN-HKAS31116 * | China | — | PZ000587 | PZ137917 | PZ137919 | PZ137922 | This study |
| B. verruculosus | MHKMU H.Y.Huang 682 * | China | PP189882 | PP179425 | PP230535 | PP195249 | PP19526 | [39] |
| B. verruculosus | MHKMU H.Y.Huang 699 | China | PP189881 | PP179426 | PP230536 | PP195250 | PP195263 | [39] |
| B. vulgaris | GDGM4454 | China | PX986931 | PZ000589 | — | — | PZ137924 | This study |
| B. wenshanensis | KUN-HKAS122937 | China | — | ON006511 | ON007375 | — | — | [40] |
| B. wenshanensis | KUN-HKAS122938 * | China | — | ON006512 | ON007378 | ON007376 | ON007375 | [40] |
| Lanmaoa asiatica | KUN-HKAS63516 | China | — | KT990584 | KT990780 | KT990935 | KT990419 | [4] |
| Lanmaoa asiatica | KUN-HKAS63603 | China | — | KM605143 | KM605153 | KM605165 | KM605176 | [4] |
| Leccinum. aurantiacum | L:0342207 | France | — | MK601759 | MK721113 | — | MK766318 | [41] |
| L. aurantiacum | KUN-HKAS1542141 | France | — | PX987021 | PZ137915 | — | PZ102461 | This study |
| L. aurantiacum | KUN-HKAS1542142 | France | PX990527 | PZ000588 | PZ137918 | PZ137920 | PZ137923 | This study |
| L. cf. duriusculum | CFMR:DLC2002-252 | USA | — | MK601760 | — | — | MK766336 | [41] |
| L. cf. duriusculum | MICH:KUO-09120708 | USA | — | MK601761 | — | — | MK766320 | [41] |
| L. duriusculum | Yang5971 | Austria | — | MZ675541 | MZ707785 | — | MZ707779 | [42] |
| L. holopus | CFMR:BOS-569 | USA | — | MK601762 | MK721116 | — | MK766321 | [41] |
| L. holopus | MICH:KUO-09150707 | USA | — | MK601763 | MK721117 | — | MK766322 | [41] |
| L. monticola | KUN-HKAS76669 | China | — | KF112443 | KF112249 | KF112592 | KF112723 | [16] |
| L. monticola | NY:00815448 | Costa Rica | — | MK601767 | MK721121 | — | MK766326 | [41] |
| L. monticola | NY:760388 | Costa Rica | — | MK601766 | MK721120 | — | MK766325 | [41] |
| L. pseudoborneense | Zhao476 | China | — | MZ536631 | MZ543306 | — | MZ543308 | [42] |
| L. pseudoborneense | Zhao773 | China | — | MZ536632 | MZ543307 | — | MZ543309 | [42] |
| L. scabrum | KUN-HKAS53604 | China | — | KT990586 | — | KT990938 | KT990422 | [4] |
| L. scabrum | KUN-HKAS56371 | China | — | KT990587 | KT990782 | — | KT990423 | [4] |
| L. scabrum | KUN-HKAS57266 | China | — | KF112442 | KF112248 | — | KF112722 | [16] |
| L. serpentipileum | LJW270 | China | MZ485405 | MZ675540 | MZ707784 | — | MZ707778 | [42] |
| L. serpentipileum | KUN-HKAS123627 | China | PZ127545 | PX930858 | PZ137916 | — | PZ137921 | This study |
| Leccinum sp. | BJTC FM2191 | China | — | OR655198 | OR659998 | — | OR659950 | [43] |
| Leccinum sp. | BJTC FM2419 | China | — | OR655199 | OR659999 | — | OR659951 | [43] |
| L. versipelle | CFMR:DLC2002-122 | USA | — | MK601778 | — | — | MK766336 | [41] |
| L. versipelle | FB27 | China | — | MZ675546 | MZ707790 | — | MZ707782 | [42] |
| L. versipelle | KPM-NC-0017833 | United Kingdom | — | JN378514 | JN378454 | — | — | [44] |
| L. versipelle | LJW418 | China | — | MZ675545 | MZ707789 | — | MZ707781 | [42] |
| L. vulpinum | KPM-NC-0017834 | United Kingdom | — | JN378516 | JN378456 | — | — | [44] |
Disclaimer/Publisher’s Note: The statements, opinions and data contained in all publications are solely those of the individual author(s) and contributor(s) and not of MDPI and/or the editor(s). MDPI and/or the editor(s) disclaim responsibility for any injury to people or property resulting from any ideas, methods, instructions or products referred to in the content. |
© 2026 by the authors. Licensee MDPI, Basel, Switzerland. This article is an open access article distributed under the terms and conditions of the Creative Commons Attribution (CC BY) license.
Share and Cite
Yang, B.-Q.; Shen, H.-K.; Wang, Y.; Zhang, X.; Long, F.-M.; He, Y.-L.; Li, Y.-C.; Wu, G.; Zhou, J. New Insights from Two Historic Boletellus-Type Specimens in China Based on Next-Generation Sequencing. J. Fungi 2026, 12, 223. https://doi.org/10.3390/jof12030223
Yang B-Q, Shen H-K, Wang Y, Zhang X, Long F-M, He Y-L, Li Y-C, Wu G, Zhou J. New Insights from Two Historic Boletellus-Type Specimens in China Based on Next-Generation Sequencing. Journal of Fungi. 2026; 12(3):223. https://doi.org/10.3390/jof12030223
Chicago/Turabian StyleYang, Bing-Qian, Hong-Kang Shen, Yang Wang, Xin Zhang, Fa-Ming Long, Yi-Lin He, Yan-Chun Li, Gang Wu, and Jing Zhou. 2026. "New Insights from Two Historic Boletellus-Type Specimens in China Based on Next-Generation Sequencing" Journal of Fungi 12, no. 3: 223. https://doi.org/10.3390/jof12030223
APA StyleYang, B.-Q., Shen, H.-K., Wang, Y., Zhang, X., Long, F.-M., He, Y.-L., Li, Y.-C., Wu, G., & Zhou, J. (2026). New Insights from Two Historic Boletellus-Type Specimens in China Based on Next-Generation Sequencing. Journal of Fungi, 12(3), 223. https://doi.org/10.3390/jof12030223

