Transcriptomic Insights into Sre1-Related Regulatory Responses to Hypoxia, Cobalt Chloride, and Clotrimazole in Phaffia rhodozyma
Abstract
1. Introduction
2. Materials and Methods
2.1. Strains and Culture Conditions
2.2. RNA Purification and RNAseq Analysis
3. Results and Discussion
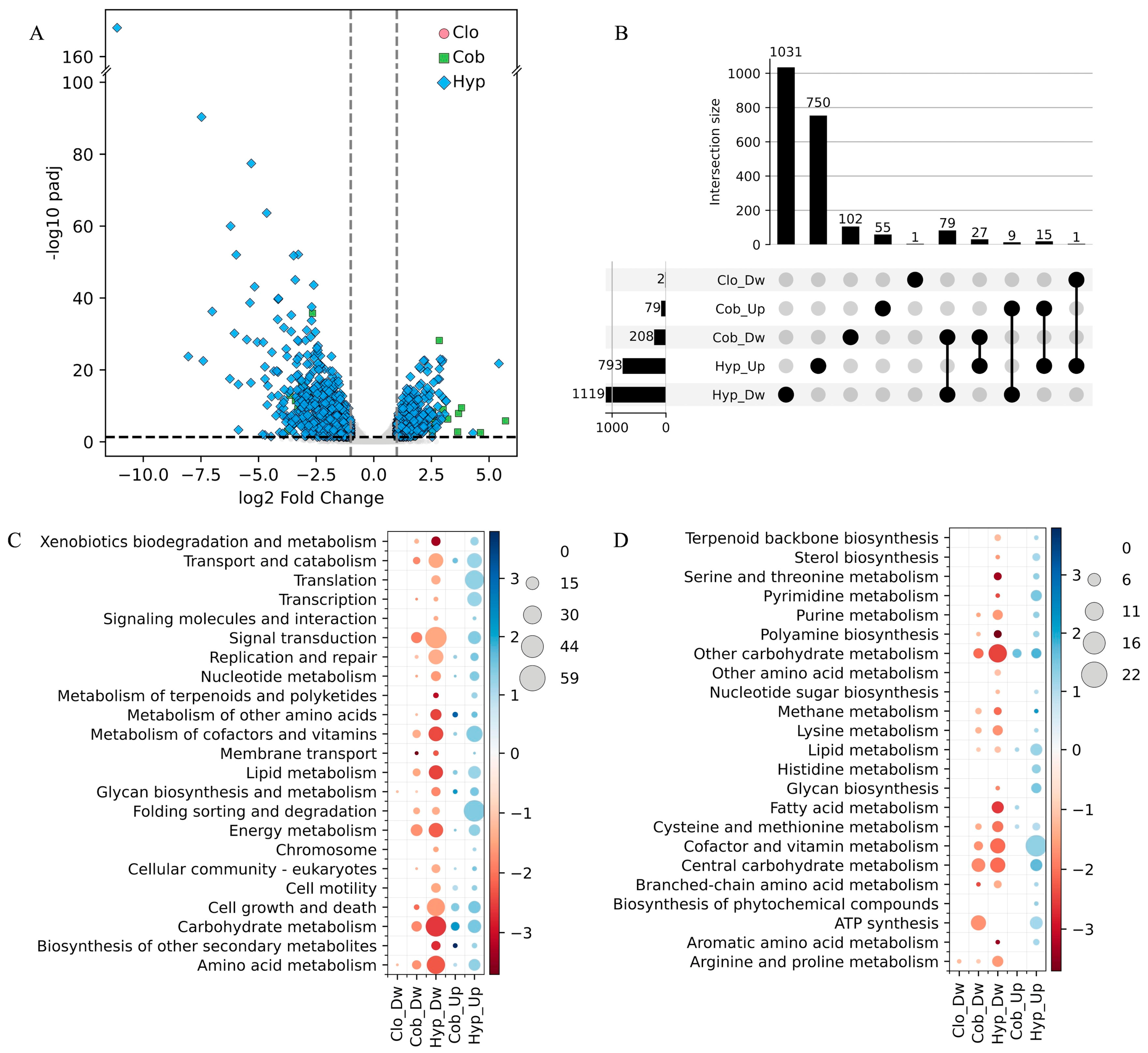
3.1. Transcriptomic Profiling of P. rhodozyma Under Hypoxia, CoCl2, and Clotrimazole Treatments
3.2. Comparison of Transcriptomic Responses Between Hypoxia, CoCl2, and Clotrimazole Treatments
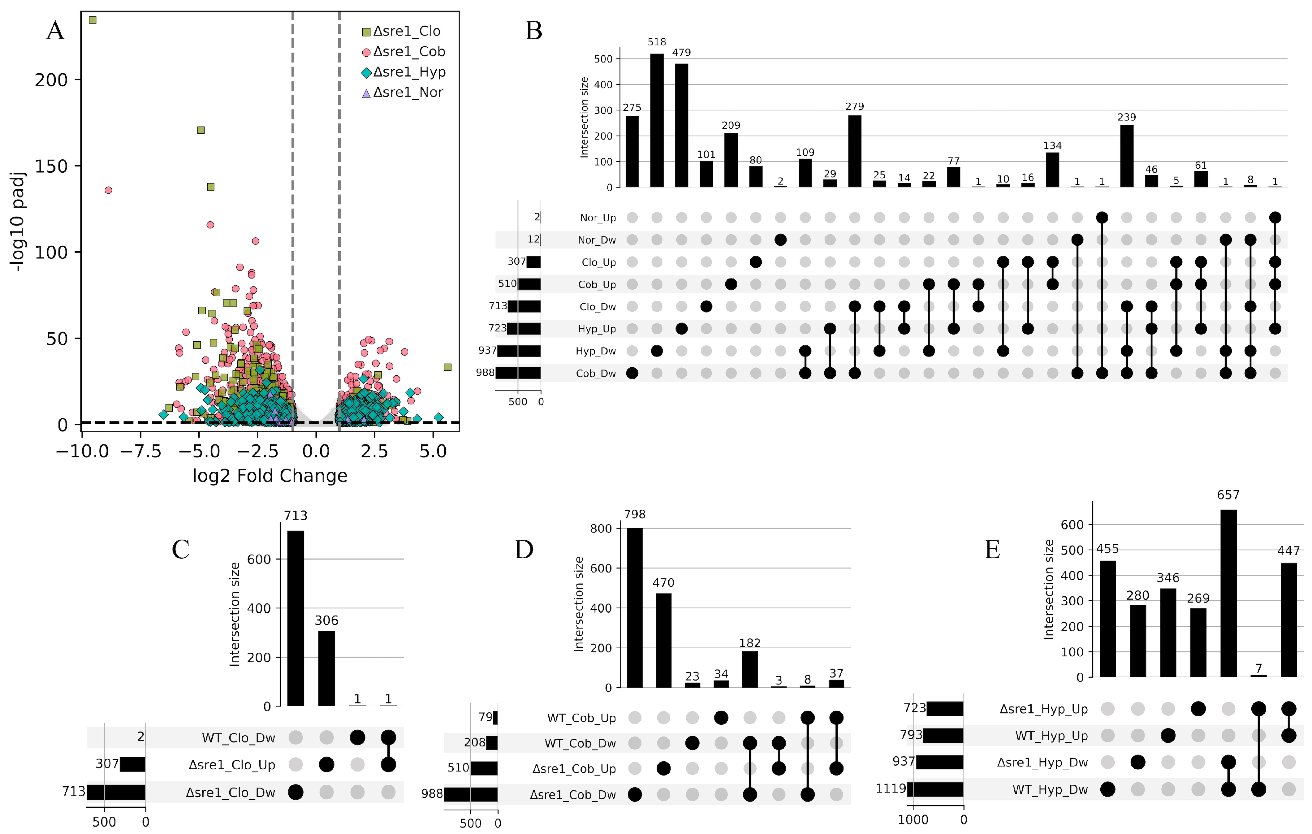
3.3. Differential Transcriptomic Responses of the Δsre1 Mutant and the Wild-Type Under Hypoxia, CoCl2, and Clotrimazole Treatments
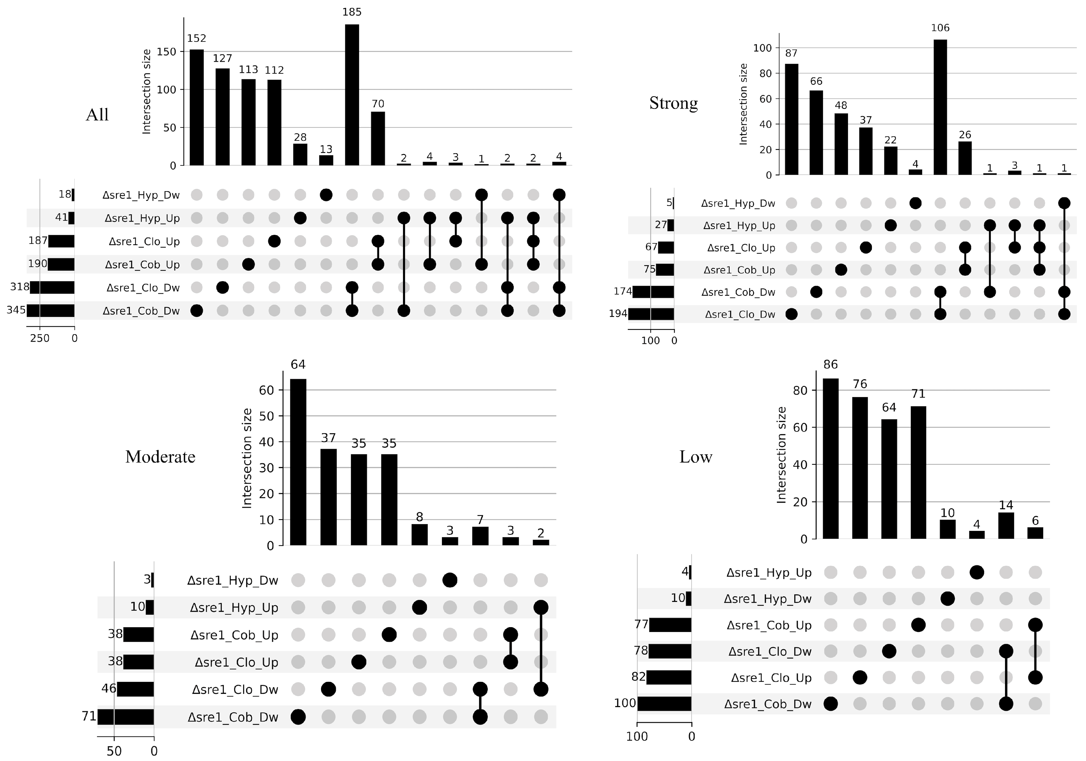
3.4. Influence of Basal Sre1 Activity on Transcriptional Changes Under the Different Stress Conditions
3.5. Direct Sre1 Targets Under the Different Stress Conditions
4. Conclusions
Supplementary Materials
Author Contributions
Funding
Institutional Review Board Statement
Informed Consent Statement
Data Availability Statement
Conflicts of Interest
Abbreviations
| Clo | Clotrimazole |
| Cob | Cobalt chloride, CoCl2 |
| DEGs | Differentially Expressed Genes |
| DwDEGs | Downregulated Differentially Expressed Genes |
| ER | Endoplasmic Reticulum |
| GO | Gene Ontology |
| Hyp | Hypoxia |
| KEGG | Kyoto Encyclopedia of Genes and Genomes |
| Nor | Normoxia |
| SRE | Sterol Regulatory Element |
| SREBP | Sterol Regulatory Element-Binding Protein |
| UpDEGs | Upregulated Differentially Expressed Genes |
| WT | Wild-type |
References
- Higuera-Ciapara, I.; Félix-Valenzuela, L.; Goycoolea, F.M. Astaxanthin: A review of its chemistry and applications. Crit. Rev. Food Sci. Nutr. 2006, 46, 185–196. [Google Scholar] [CrossRef]
- Galasso, C.; Corinaldesi, C.; Sansone, C. Carotenoids from Marine Organisms: Biological Functions and Industrial Applications. Antioxidants 2017, 6, 96. [Google Scholar] [CrossRef] [PubMed]
- Sun, J.; Zhang, Z.; Gao, L.; Yang, F. Advances and trends for astaxanthin synthesis in Phaffia rhodozyma. Microb. Cell Fact. 2025, 24, 100. [Google Scholar] [CrossRef] [PubMed]
- Zhang, C.; Chen, X.; Too, H.P. Microbial astaxanthin biosynthesis: Recent achievements, challenges, and commercialization outlook. Appl. Microbiol. Biotechnol. 2020, 104, 5725–5737. [Google Scholar] [CrossRef] [PubMed]
- Libkind, D.; Moline, M.; van Broock, M. Production of the UVB-absorbing compound mycosporine-glutaminol-glucoside by Xanthophyllomyces dendrorhous (Phaffia rhodozyma). FEMS Yeast Res. 2011, 11, 52–59. [Google Scholar] [CrossRef]
- Contreras, G.; Barahona, S.; Sepúlveda, D.; Baeza, M.; Cifuentes, V.; Alcaíno, J. Identification and analysis of metabolite production with biotechnological potential in Xanthophyllomyces dendrorhous isolates. World J. Microbiol. Biotechnol. 2015, 31, 517–526. [Google Scholar] [CrossRef]
- Schroeder, W.A.; Johnson, E.A. Singlet Oxygen and Peroxyl Radicals Regulate Carotenoid Biosynthesis in Phaffia rhodozyma. J. Biol. Chem. 1995, 270, 18374–18379. [Google Scholar] [CrossRef]
- Schroeder, W.A.; Johnson, E.A. Carotenoids protect Phaffia rhodozyma against singlet oxygen damage. J. Ind. Microbiol. 1995, 14, 502–507. [Google Scholar] [CrossRef]
- Nakayama, K.; Kataoka, N. Regulation of Gene Expression under Hypoxic Conditions. Int. J. Mol. Sci. 2019, 20, 3278. [Google Scholar] [CrossRef]
- Kindrick, J.D.; Mole, D.R. Hypoxic Regulation of Gene Transcription and Chromatin: Cause and Effect. Int. J. Mol. Sci. 2020, 21, 8320. [Google Scholar] [CrossRef]
- Butler, G. Hypoxia and gene expression in eukaryotic microbes. Annu. Rev. Microbiol. 2013, 67, 291–312. [Google Scholar] [CrossRef] [PubMed]
- Grahl, N.; Shepardson, K.M.; Chung, D.; Cramer, R.A. Hypoxia and fungal pathogenesis: To air or not to air. Eukaryot. Cell 2012, 11, 560–570. [Google Scholar] [CrossRef] [PubMed]
- Chung, H.; Lee, Y.H. Hypoxia: A Double-Edged Sword During Fungal Pathogenesis. Front. Microbiol. 2020, 11, 1920. [Google Scholar] [CrossRef]
- Ernst, J.F.; Tielker, D. Responses to hypoxia in fungal pathogens. Cell. Microbiol. 2009, 11, 183–190. [Google Scholar] [CrossRef] [PubMed]
- Synnott, J.M.; Guida, A.; Mulhern-Haughey, S.; Higgins, D.G.; Butler, G. Regulation of the hypoxic response in Candida albicans. Eukaryot. Cell 2010, 9, 1734–1746. [Google Scholar] [CrossRef]
- Burgain, A.; Tebbji, F.; Khemiri, I.; Sellam, A. Metabolic Reprogramming in the Opportunistic Yeast Candida albicans in Response to Hypoxia. mSphere 2020, 5, e00913-19. [Google Scholar] [CrossRef]
- Lee, H.; Bien, C.M.; Hughes, A.L.; Espenshade, P.J.; Kwon-Chung, K.J.; Chang, Y.C. Cobalt chloride, a hypoxia-mimicking agent, targets sterol synthesis in the pathogenic fungus Cryptococcus neoformans. Mol. Microbiol. 2007, 65, 1018–1033. [Google Scholar] [CrossRef]
- Gleason, J.E.; Corrigan, D.J.; Cox, J.E.; Reddi, A.R.; McGinnis, L.A.; Culotta, V.C. Analysis of hypoxia and hypoxia-like states through metabolite profiling. PLoS ONE 2011, 6, e24741. [Google Scholar] [CrossRef]
- Monk, B.C.; Keniya, M.V. Roles for structural biology in the discovery of drugs and agrochemicals targeting sterol 14α-demethylases. J. Fungi 2021, 7, 67. [Google Scholar] [CrossRef]
- Rosam, K.; Monk, B.C.; Lackner, M. Sterol 14α-Demethylase Ligand-Binding Pocket-Mediated Acquired and Intrinsic Azole Resistance in Fungal Pathogens. J. Fungi 2020, 7, 1. [Google Scholar] [CrossRef]
- Song, L.; Wang, S.; Zou, H.; Yi, X.; Jia, S.; Li, R.; Song, J. Regulation of Ergosterol Biosynthesis in Pathogenic Fungi: Opportunities for Therapeutic Development. Microorganisms 2025, 13, 862. [Google Scholar] [CrossRef] [PubMed]
- Eberlé, D.; Hegarty, B.; Bossard, P.; Ferré, P.; Foufelle, F. SREBP transcription factors: Master regulators of lipid homeostasis. Biochimie 2004, 86, 839–848. [Google Scholar] [CrossRef] [PubMed]
- Hughes, A.L.; Todd, B.L.; Espenshade, P.J. SREBP Pathway Responds to Sterols and Functions as an Oxygen Sensor in Fission Yeast. Cell 2005, 120, 831–842. [Google Scholar] [CrossRef]
- Todd, B.L.; Stewart, E.V.; Burg, J.S.; Hughes, A.L.; Espenshade, P.J. Sterol regulatory element binding protein is a principal regulator of anaerobic gene expression in fission yeast. Mol. Cell Biol. 2006, 26, 2817–2831. [Google Scholar] [CrossRef]
- Miao, H.; Liu, Q.; Jiang, G.; Zhang, W.; Liu, K.; Gao, X.; Huo, Y.; Chen, S.; Kato, T.; Sakamoto, N.; et al. AMPKα Subunit Ssp2 and Glycogen Synthase Kinases Gsk3/Gsk31 are involved in regulation of sterol regulatory element-binding protein (SREBP) activity in fission yeast. PLoS ONE 2020, 15, e0228845. [Google Scholar] [CrossRef]
- Chang, Y.C.; Bien, C.M.; Lee, H.; Espenshade, P.J.; Kwon-Chung, K.J. Sre1p, a regulator of oxygen sensing and sterol homeostasis, is required for virulence in Cryptococcus neoformans. Mol. Microbiol. 2007, 64, 614–629. [Google Scholar] [CrossRef]
- Bien, C.M.; Espenshade, P.J. Sterol Regulatory Element Binding Proteins in Fungi: Hypoxic Transcription Factors Linked to Pathogenesis. Eukaryot. Cell 2010, 9, 352–359. [Google Scholar] [CrossRef]
- Chung, D.; Haas, H.; Cramer, R.A. Coordination of hypoxia adaptation and iron homeostasis in human pathogenic fungi. Front. Microbiol. 2012, 3, 381. [Google Scholar] [CrossRef]
- Blosser, S.J.; Merriman, B.; Grahl, N.; Chung, D.; Cramer, R.A. Two C4-sterol methyl oxidases (Erg25) catalyse ergosterol intermediate demethylation and impact environmental stress adaptation in Aspergillus fumigatus. Microbiology 2014, 160, 2492–2506. [Google Scholar] [CrossRef]
- Willger, S.D.; Puttikamonkul, S.; Kim, K.H.; Burritt, J.B.; Grahl, N.; Metzler, L.J.; Barbuch, R.; Bard, M.; Lawrence, C.B.; Cramer, R.A. A sterol-regulatory element binding protein is required for cell polarity, hypoxia adaptation, azole drug resistance, and virulence in Aspergillus fumigatus. PLoS Pathog. 2008, 4, e1000200. [Google Scholar] [CrossRef] [PubMed]
- Chung, D.; Barker, B.M.; Carey, C.C.; Merriman, B.; Werner, E.R.; Lechner, B.E.; Dhingra, S.; Cheng, C.; Xu, W.; Blosser, S.J.; et al. ChIP-seq and in vivo transcriptome analyses of the Aspergillus fumigatus SREBP SrbA reveals a new regulator of the fungal hypoxia response and virulence. PLoS Pathog. 2014, 10, e1004487. [Google Scholar] [CrossRef]
- Choi, J.; Chung, H.; Lee, G.W.; Koh, S.K.; Chae, S.K.; Lee, Y.H. Genome-Wide Analysis of Hypoxia-Responsive Genes in the Rice Blast Fungus, Magnaporthe oryzae. PLoS ONE 2015, 10, e0134939. [Google Scholar] [CrossRef]
- Yuan, Y.; Cao, S.; Sun, J.; Hou, J.; Zhang, M.; Qin, Q.; Li, G. Sterol Regulatory Element-Binding Protein Sre1 Mediates the Development and Pathogenicity of the Grey Mould Fungus Botrytis cinerea. Int. J. Mol. Sci. 2025, 26, 1365. [Google Scholar] [CrossRef]
- Gutiérrez, M.S.; Campusano, S.; González, A.M.; Gómez, M.; Barahona, S.; Sepúlveda, D.; Espenshade, P.J.; Fernández-Lobato, M.; Baeza, M.; Cifuentes, V.; et al. Sterol Regulatory Element-Binding Protein (Sre1) Promotes the Synthesis of Carotenoids and Sterols in Xanthophyllomyces dendrorhous. Front. Microbiol. 2019, 10, 586. [Google Scholar] [CrossRef]
- Gómez, M.; Campusano, S.; Gutiérrez, M.S.; Sepúlveda, D.; Barahona, S.; Baeza, M.; Cifuentes, V.; Alcaíno, J. Sterol regulatory element-binding protein Sre1 regulates carotenogenesis in the red yeast Xanthophyllomyces dendrorhous. J. Lipid Res. 2020, 61, 1658–1674. [Google Scholar] [CrossRef] [PubMed]
- Gómez, M.; Baeza, M.; Cifuentes, V.; Alcaíno, J. The SREBP (Sterol Regulatory Element-Binding Protein) pathway: A regulatory bridge between carotenogenesis and sterol biosynthesis in the carotenogenic yeast Xanthophyllomyces dendrorhous. Biol. Res. 2021, 54, 34. [Google Scholar] [CrossRef]
- Chomczynski, P.; Sacchi, N. Single-step method of RNA isolation by acid guanidinium thiocyanate-phenol-chloroform extraction. Anal. Biochem. 1987, 162, 156–159. [Google Scholar] [CrossRef] [PubMed]
- Chen, S.; Zhou, Y.; Chen, Y.; Gu, J. fastp: An ultra-fast all-in-one FASTQ preprocessor. Bioinformatics 2018, 34, i884–i890. [Google Scholar] [CrossRef] [PubMed]
- Baeza, M.; Gómez, M.; Barahona, S.; Coche-Miranda, M.; Apariz, G.; Alcaíno, J. Comparative Transcriptomic Analyses Reveal Potential Stp1 Regulatory Roles Independent of Sre1 in Phaffia rhodozyma. Int. J. Mol. Sci. 2025, 26, 12008. [Google Scholar] [CrossRef]
- Liao, Y.; Smyth, G.K.; Shi, W. The R package Rsubread is easier, faster, cheaper and better for alignment and quantification of RNA sequencing reads. Nucleic Acids Res. 2019, 47, e47. [Google Scholar] [CrossRef] [PubMed]
- Li, H.; Handsaker, B.; Wysoker, A.; Fennell, T.; Ruan, J.; Homer, N.; Marth, G.; Abecasis, G.; Durbin, R. 1000 Genome Project Data Processing Subgroup. The Sequence Alignment/Map format and SAMtools. Bioinformatics 2009, 25, 2078–2079. [Google Scholar] [CrossRef]
- Rsamtools: Binary Alignment (BAM), FASTA, Variant Call (BCF), and Tabix File Import. R Package Version 2.16.0. Available online: https://bioconductor.org/packages/release/bioc/html/Rsamtools.html (accessed on 10 March 2025).
- Love, M.I.; Huber, W.; Anders, S. Moderated estimation of fold change and dispersion for RNA-seq data with DESeq2. Genome Biol. 2014, 15, 550. [Google Scholar] [CrossRef]
- Moriya, Y.; Itoh, M.; Okuda, S.; Yoshizawa, A.C.; Kanehisa, M. KAAS: An automatic genome annotation and pathway reconstruction server. Nucleic Acids Res. 2007, 35, W182–W185. [Google Scholar] [CrossRef] [PubMed]
- Suzuki, S.; Kakuta, M.; Ishida, T.; Akiyama, Y. GHOSTX: An improved sequence homology search algorithm using a query suffix array and a database suffix array. PLoS ONE 2014, 9, e103833. [Google Scholar] [CrossRef]
- McKinney, W. Data structures for statistical computing in Python. Proc. Python Sci. Conf. 2010, 445, 51–56. [Google Scholar] [CrossRef]
- Hunter, J.D. Matplotlib: A 2D graphics environment. Comput. Sci. Eng. 2007, 9, 90–95. [Google Scholar] [CrossRef]
- Waskom, M. seaborn: Statistical data visualization. J. Open Source Softw. 2021, 6, 3021. [Google Scholar] [CrossRef]
- Harris, C.R.; Millman, K.J.; van der Walt, S.J.; Gommers, R.; Virtanen, P.; Cournapeau, D.; Wieser, E.; Taylor, J.; Berg, S.; Smith, N.J.; et al. Array programming with NumPy. Nature 2020, 585, 357–362. [Google Scholar] [CrossRef]
- Setiadi, E.R.; Doedt, T.; Cottier, F.; Noffz, C.; Ernst, J.F. Transcriptional response of Candida albicans to hypoxia: Linkage of oxygen sensing and Efg1p-regulatory networks. J. Mol. Biol. 2006, 361, 399–411. [Google Scholar] [CrossRef]
- Barker, B.M.; Kroll, K.; Vödisch, M.; Mazurie, A.; Kniemeyer, O.; Cramer, R.A. Transcriptomic and proteomic analyses of the Aspergillus fumigatus hypoxia response using an oxygen-controlled fermenter. BMC Genom. 2012, 13, 62. [Google Scholar] [CrossRef]
- Hommel, B.; Sturny-Leclère, A.; Volant, S.; Veluppillai, N.; Duchateau, M.; Yu, C.-H.; Hourdel, V.; Varet, H.; Matondo, M.; Perfect, J.R.; et al. Cryptococcus neoformans resists to drastic conditions by switching to viable but non-culturable cell phenotype. PLoS Pathog. 2019, 15, e1007945. [Google Scholar] [CrossRef]
- Gumá-Cintrón, Y.; Bandyopadhyay, A.; Rosado, W.; Shu-Hu, W.; Nadathur, G.S. Transcriptomic analysis of cobalt stress in the marine yeast Debaryomyces hansenii. FEMS Yeast Res. 2015, 15, fov099. [Google Scholar] [CrossRef] [PubMed]
- Lima, P.D.S.; Chung, D.; Bailao, A.M.; Cramer, R.A.; Soares, C.M.D.A. Characterization of the Paracoccidioides hypoxia response reveals new insights into pathogenesis mechanisms of this important human pathogenic fungus. PLoS Negl. Trop. Dis. 2015, 9, e0004282. [Google Scholar] [CrossRef]
- Mattila, H.K.; Mäkinen, M.; Lundell, T. Hypoxia is regulating enzymatic wood decomposition and intracellular carbohydrate metabolism in filamentous white rot fungus. Biotechnol. Biofuels 2020, 13, 26. [Google Scholar] [CrossRef]
- Cho, J.-Y.; Jeffries, T.W. Transcriptional control of ADH genes in the xylose-fermenting yeast Pichia stipitis. Appl. Environ. Microbiol. 1999, 65, 2363–2368. [Google Scholar] [CrossRef]
- Gutiérrez-Corona, J.F.; González-Hernández, G.A.; Padilla-Guerrero, I.E.; Olmedo-Monfil, V.; Martínez-Rocha, A.L.; Patiño-Medina, J.A.; Meza-Carmen, V.; Torres-Guzmán, J.C. Fungal Alcohol Dehydrogenases: Physiological Function, Molecular Properties, Regulation of Their Production, and Biotechnological Potential. Cells 2023, 12, 2239. [Google Scholar] [CrossRef] [PubMed]
- Chien, L.J.; Lee, C.K. Expression of bacterial hemoglobin in the yeast, Pichia pastoris, with a low O2-induced promoter. Biotechnol. Lett. 2005, 27, 1491–1497. [Google Scholar] [CrossRef] [PubMed]
- Zhou, H.; Wang, Z.; Qian, J. Engineering of the hypoxia-induced Pichia stipitis ADH2 promoter to construct a promoter library for Pichia pastoris. J. Biotechnol. 2023, 376, 24–32. [Google Scholar] [CrossRef]
- Rintala, E.; Toivari, M.; Pitkänen, J.P.; Wiebe, M.G.; Ruohonen, L.; Penttilä, M. Low oxygen levels as a trigger for enhancement of respiratory metabolism in Saccharomyces cerevisiae. BMC Genom. 2009, 10, 461. [Google Scholar] [CrossRef]
- Voos, W.; Röttgers, K. Molecular chaperones as essential mediators of mitochondrial biogenesis. Biochim. Biophys. Acta 2002, 1592, 51–62. [Google Scholar] [CrossRef] [PubMed]
- Wolmarans, A.; Lee, B.; Spyracopoulos, L.; LaPointe, P. The Mechanism of Hsp90 ATPase Stimulation by Aha1. Sci. Rep. 2016, 6, 33179. [Google Scholar] [CrossRef] [PubMed]
- Link, T.; Lohaus, G.; Heiser, I.; Mendgen, K.; Hahn, M.; Voegele, R.T. Characterization of a novel NADP(+)-dependent D-arabitol dehydrogenase from the plant pathogen Uromyces fabae. Biochem. J. 2005, 389, 289–295. [Google Scholar] [CrossRef] [PubMed][Green Version]
- Klein, T.; Bischoff, R. Physiology and pathophysiology of matrix metalloproteases. Amino Acids 2011, 41, 271–290. [Google Scholar] [CrossRef]
- Stadler, J.A.; Schweyen, R.J. The yeast iron regulon is induced upon cobalt stress and crucial for cobalt tolerance. J. Biol. Chem. 2002, 277, 39649–39654. [Google Scholar] [CrossRef] [PubMed]
- Hokken, M.W.J.; Coolen, J.P.M.; Steenbreker, H.; Zoll, J.; Baltussen, T.J.H.; Verweij, P.E.; Melchers, W.J.G. The Transcriptome Response to Azole Compounds in Aspergillus fumigatus Shows Differential Gene Expression across Pathways Essential for Azole Resistance and Cell Survival. J. Fungi 2023, 9, 807. [Google Scholar] [CrossRef]
- Paul, S.; Diekema, D.; Moye-Rowley, W.S. Contributions of Aspergillus fumigatus ATP-binding cassette transporter proteins to drug resistance and virulence. Eukaryot. Cell 2013, 12, 1619–1628. [Google Scholar] [CrossRef]
- Song, J.; Zhang, S.; Lu, L. Fungal cytochrome P450 protein Cyp51: What we can learn from its evolution, regulons and Cyp51-based azole resistance. Fungal Biol. Rev. 2018, 32, 131–142. [Google Scholar] [CrossRef]
- Schmidt, I.; Schewe, H.; Gassel, S.; Jin, C.; Buckingham, J.; Hümbelin, M.; Sandmann, G.; Schrader, J. Biotechnological production of astaxanthin with Phaffia rhodozyma/Xanthophyllomyces dendrorhous. Appl. Microbiol. Biotechnol. 2011, 89, 555–571. [Google Scholar] [CrossRef]
- González, A.M.; Venegas, M.; Barahona, S.; Gómez, M.; Gutiérrez, M.S.; Sepúlveda, D.; Baeza, M.; Cifuentes, V.; Alcaíno, J. Damage response protein 1 (Dap1) functions in the synthesis of carotenoids and sterols in Xanthophyllomyces dendrorhous. J. Lipid Res. 2022, 63, 100175. [Google Scholar] [CrossRef]
- He, D.; Feng, Z.; Gao, S.; Wei, Y.; Han, S.; Wang, L. Contribution of NADPH-cytochrome P450 Reductase to Azole Resistance in Fusarium oxysporum. Front. Microbiol. 2021, 12, 709942. [Google Scholar] [CrossRef]
- Zhang, J.; Li, L.; Lv, Q.; Yan, L.; Wang, Y.; Jiang, Y. The Fungal CYP51s: Their Functions, Structures, Related Drug Resistance, and Inhibitors. Front. Microbiol. 2019, 10, 691. [Google Scholar] [CrossRef] [PubMed]
- Li, Y.; Dai, M.; Zhang, Y.; Lu, L. The sterol C-14 reductase Erg24 is responsible for ergosterol biosynthesis and ion homeostasis in Aspergillus fumigatus. Appl. Microbiol. Biotechnol. 2021, 105, 1253–1268. [Google Scholar] [CrossRef]
- Hu, Z.; He, B.; Ma, L.; Sun, Y.; Niu, Y.; Zeng, B. Recent Advances in Ergosterol Biosynthesis and Regulation Mechanisms in Saccharomyces cerevisiae. Indian J. Microbiol. 2017, 57, 270–277. [Google Scholar] [CrossRef]
- Nes, W.D.; Zhou, W.; Ganapathy, K.; Liu, J.; Vatsyayan, R.; Chamala, S.; Hernandez, K.; Miranda, M. Sterol 24-C-methyltransferase: An enzymatic target for the disruption of ergosterol biosynthesis and homeostasis in Cryptococcus neoformans. Arch. Biochem. Biophys. 2009, 481, 210–218. [Google Scholar] [CrossRef]
- Xie, J.; Rybak, J.M.; Martin-Vicente, A.; Guruceaga, X.; Thorn, H.I.; Nywening, A.V.; Ge, W.; Parker, J.E.; Kelly, S.L.; Rogers, P.D.; et al. The sterol C-24 methyltransferase encoding gene, erg6, is essential for viability of Aspergillus species. Nat. Commun. 2024, 15, 4261. [Google Scholar] [CrossRef]
- Ribeiro, G.F.; Denes, E.; Heaney, H.; Childers, D.S. What ‘Omics can tell us about antifungal adaptation. FEMS Yeast Res. 2022, 21, foab070. [Google Scholar] [CrossRef]
- Chávez-Cabrera, C.; Marsch, R.; Bartolo-Aguilar, Y.; Flores-Bustamante, Z.R.; Hidalgo-Lara, M.E.; Martínez-Cárdenas, A.; Cancino-Díaz, J.C.; Sánchez, S.; Flores-Cotera, L.B. Molecular cloning and characterization of the ATP citrate lyase from carotenogenic yeast Phaffia rhodozyma. FEMS Yeast Res. 2015, 15, fov054. [Google Scholar] [CrossRef][Green Version]
- Smith-Peavler, E.S.; Patel, R.; Onumajuru, A.M.; Bowring, B.G.; Miller, J.L.; Brunel, J.M.; Djordjevic, J.T.; Prabu, M.M.; McClelland, E.E. RTA1 Is Involved in Resistance to 7-Aminocholesterol and Secretion of Fungal Proteins in Cryptococcus neoformans. Pathogens 2022, 11, 1239. [Google Scholar] [CrossRef] [PubMed]
- White, T.C. Increased mRNA levels of ERG16, CDR, and MDR1 correlate with increases in azole resistance in Candida albicans isolates from a patient infected with human immunodeficiency virus. Antimicrob. Agents Chemother. 1997, 41, 1482–1487. [Google Scholar] [CrossRef] [PubMed]






| Δsre1_Nor | WT_Clo | WT_Cob | WT_Hyp | ||||||
|---|---|---|---|---|---|---|---|---|---|
| Gene | Protein (KEGG Module Level 2) | log2 | padj | log2 | padj | log2 | padj | log2 | padj |
| g1347 | Delta 14-sterol reductase, Erg24 (Sterol biosynthesis) | −1.8 | 7.4 × 10−9 | 0.2 | 1.0 × 100 | 0.0 | 9.8 × 10−1 | 0.2 | 7.1 × 10−1 |
| g1377 | Hydroxymethylglutaryl-CoA reductase (Terpenoid backbone biosynthesis) | −1.0 | 5.3 × 10−3 | 0.0 | 1.0 × 100 | −0.2 | 8.2 × 10−1 | −1.2 | 3.0 × 10−6 |
| g190 | Lanosterol 14-alpha demethylase (Sterol biosynthesis) | −1.1 | 3.2 × 10−2 | 0.2 | 1.0 × 100 | −0.4 | 6.9 × 10−1 | 0.8 | 5.8 × 10−2 |
| g3516 | Hydroxymethylglutaryl-CoA synthase (Terpenoid backbone biosynthesis) | −1.5 | 1.6 × 10−2 | 0.4 | 1.0 × 100 | 0.5 | 6.5 × 10−1 | −1.3 | 1.2 × 10−2 |
| g3611 | Lanosterol synthase (Sterol biosynthesis) | −1.3 | 7.5 × 10−4 | 0.1 | 1.0 × 100 | 0.0 | 9.7 × 10−1 | −0.5 | 4.5 × 10−1 |
| g5794 | Delta(7)-sterol 5(6)-desaturase, Erg3 (Sterol biosynthesis) | −1.0 | 3.9 × 10−2 | −0.1 | 1.0 × 100 | −0.2 | 7.2 × 10−1 | 0.5 | 2.2 × 10−1 |
| g602 | Methylsterol monooxygenase, Erg25 (Sterol biosynthesis) | −1.6 | 3.9 × 10−2 | 0.0 | 1.0 × 100 | −0.3 | 7.1 × 10−1 | 0.0 | 9.8 × 10−1 |
| g904 | Sterol 24-C-methyltransferase (Sterol biosynthesis) | −1.9 | 1.7 × 10−4 | 0.5 | 1.0 × 100 | 0.6 | 5.6 × 10−1 | −0.8 | 2.6 × 10−1 |
| g4728 | Sterol regulatory element binding protein | −2.0 | 1.5 × 10−18 | −0.1 | 1.0 × 100 | −0.2 | 7.8 × 10−1 | −0.9 | 1.8 × 10−4 |
| Δsre1 vs. WT (Hyp) | Δsre1 vs. WT (Cob) | Δsre1 vs. WT (Clo) | |||||
|---|---|---|---|---|---|---|---|
| Gene | BLASTp Hit | log2 | padj | log2 | padj | log2 | padj |
| g190 | Lanosterol 14-alpha demethylase, Cyp51 | −1.6 | 1.5 × 10−5 | ||||
| g750 | ATP-citrate lyase | 1.7 | 2.2 × 10−6 | ||||
| g806 | Glycosyltransferase family 25 | −3.8 | 1.0 × 10−5 | −4.3 | 3.6 × 10−65 | ||
| g904 | Sterol 24-C-methyltransferase | −1.6 | 2.7 × 10−2 | −2.5 | 1.5 × 10−8 | −1.9 | 2.3 × 10−9 |
| g943 | NAD(P)-dependent alcohol dehydrogenase | 2.2 | 6.3 × 10−3 | ||||
| g944 | RTA1 domain-containing protein | 2.1 | 4.4 × 10−9 | 3.0 | 3.0 × 10−12 | ||
| g1192 | L-rhamnonate dehydratase | −2.4 | 1.1 × 10−38 | −1.7 | 2.3 × 10−8 | ||
| g1193 | Hypothetical protein_g1193 | −2.3 | 5.3 × 10−6 | −1.5 | 3.7 × 10−3 | ||
| g1347 | Delta(14)-sterol reductase (Erg24) | −1.8 | 3.7 × 10−3 | −1.4 | 3.8 × 10−9 | −1.3 | 7.6 × 10−6 |
| g1377 | Hydroxymethylglutaryl-CoA reductase | −1.5 | 8.6 × 10−10 | −1.1 | 3.9 × 10−6 | ||
| g2548 | MFS general substrate transporter | 1.9 | 5.4 × 10−19 | ||||
| g3516 * | Hydroxymethylglutaryl-CoA Synthase | −1.3 | 2.4 × 10−2 | −2.9 | 4.4 × 10−13 | −1.5 | 7.8 × 10−5 |
| g3611 | Lanosterol synthase (Erg7) | −1.3 | 3.4 × 10−6 | ||||
| g4112 | Hypothetical protein_g4112 | −1.4 | 6.8 × 10−10 | ||||
| g4256 | Cation diffusion facilitator family transporter/Metal tolerance protein | −1.6 | 8.3 × 10−4 | ||||
| g5034 | Glycoside hydrolase superfamily | −1.2 | 5.4 × 10−7 | −1.5 | 1.3 × 10−6 | ||
| g5613 | Alpha-amylase | −3.5 | 1.3 × 10−17 | −2.2 | 4.3 × 10−6 | ||
| g5758 | ATP-dependent permease | 1.9 | 2.2 × 10−2 | ||||
| g5928 | Cytochrome P450 reductase | −1.3 | 3.6 × 10−5 | ||||
Disclaimer/Publisher’s Note: The statements, opinions and data contained in all publications are solely those of the individual author(s) and contributor(s) and not of MDPI and/or the editor(s). MDPI and/or the editor(s) disclaim responsibility for any injury to people or property resulting from any ideas, methods, instructions or products referred to in the content. |
© 2026 by the authors. Licensee MDPI, Basel, Switzerland. This article is an open access article distributed under the terms and conditions of the Creative Commons Attribution (CC BY) license.
Share and Cite
Baeza, M.; Gutiérrez, M.S.; Gómez, M.; Alcaíno, J. Transcriptomic Insights into Sre1-Related Regulatory Responses to Hypoxia, Cobalt Chloride, and Clotrimazole in Phaffia rhodozyma. J. Fungi 2026, 12, 200. https://doi.org/10.3390/jof12030200
Baeza M, Gutiérrez MS, Gómez M, Alcaíno J. Transcriptomic Insights into Sre1-Related Regulatory Responses to Hypoxia, Cobalt Chloride, and Clotrimazole in Phaffia rhodozyma. Journal of Fungi. 2026; 12(3):200. https://doi.org/10.3390/jof12030200
Chicago/Turabian StyleBaeza, Marcelo, María Soledad Gutiérrez, Melissa Gómez, and Jennifer Alcaíno. 2026. "Transcriptomic Insights into Sre1-Related Regulatory Responses to Hypoxia, Cobalt Chloride, and Clotrimazole in Phaffia rhodozyma" Journal of Fungi 12, no. 3: 200. https://doi.org/10.3390/jof12030200
APA StyleBaeza, M., Gutiérrez, M. S., Gómez, M., & Alcaíno, J. (2026). Transcriptomic Insights into Sre1-Related Regulatory Responses to Hypoxia, Cobalt Chloride, and Clotrimazole in Phaffia rhodozyma. Journal of Fungi, 12(3), 200. https://doi.org/10.3390/jof12030200

