Integrated Proteomic and Metabolomic Profiling of the Secretome of Fusarium verticillioides Reveals Candidate Associated Proteins and Secondary Metabolites
Abstract
1. Introduction
2. Materials and Methods
2.1. Fungal Strain
2.2. Growth Curve Measurement
2.3. Secretome Collection
2.4. Protein Digestion and LC-MS/MS Analysis
2.5. Metabolite Extraction and LC-MS/MS Analysis
2.6. Bioinformatics Analysis
3. Results
3.1. Growth Kinetics of F. verticillioides
3.2. Proteomic Profile of F. verticillioides Secretome
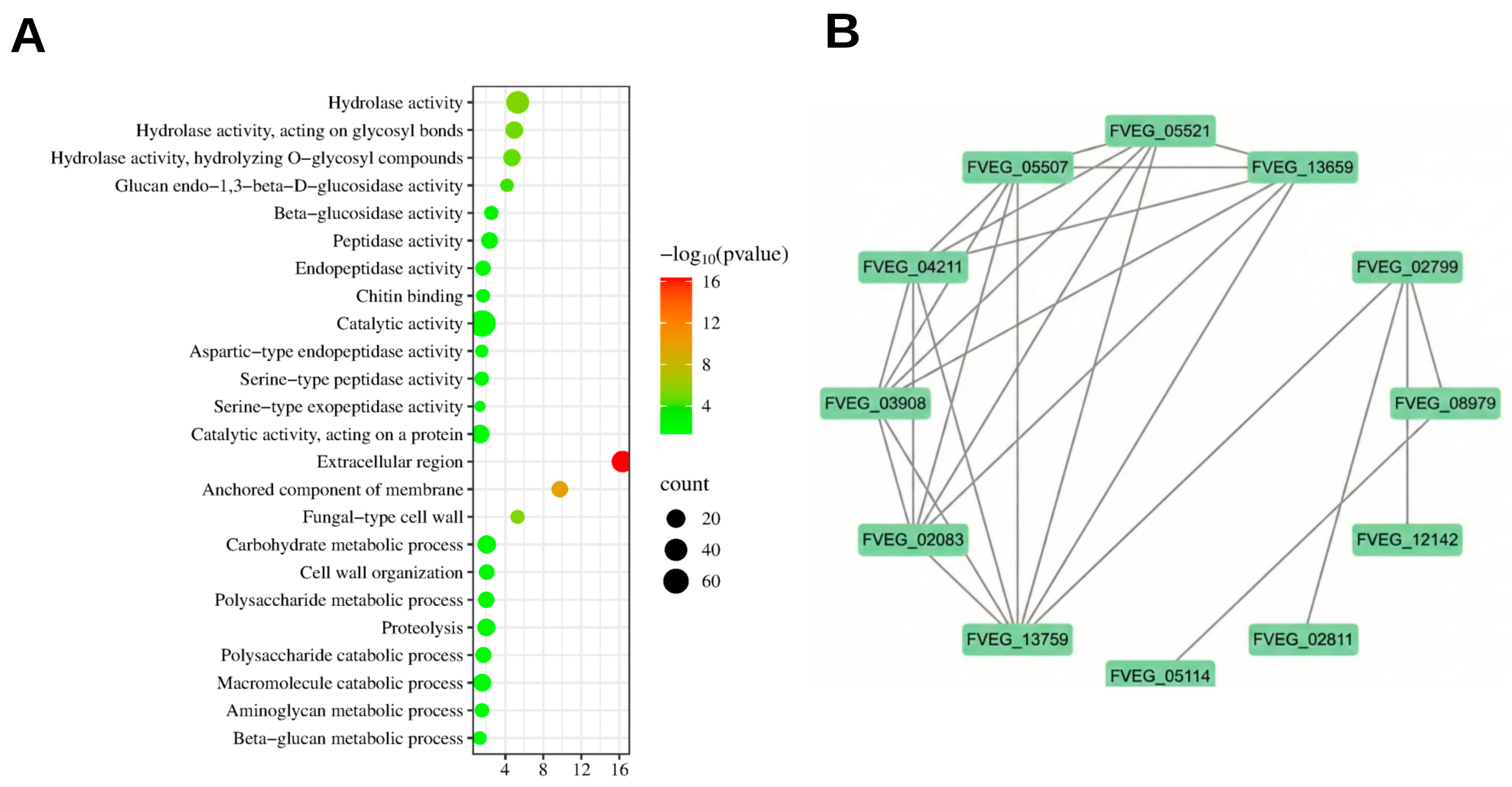
3.3. Functional Enrichment and Protein–Protein Interaction (PPI) Network Analyses of Secreted Proteins
3.4. Metabolomic Profile of F. verticillioides Secretions
3.5. KEGG Annotation and Enrichment Analysis of Secreted Metabolites
4. Discussion
5. Conclusions
Supplementary Materials
Author Contributions
Funding
Data Availability Statement
Acknowledgments
Conflicts of Interest
References
- Sharma, M.; Guleria, S.; Singh, K.; Chauhan, A.; Kulshrestha, S. Mycovirus Associated Hypovirulence, a Potential Method for Biological Control of Fusarium Species. Virusdisease 2018, 29, 134–140. [Google Scholar] [CrossRef]
- Morales-Rodríguez, I.; de Yañz-Morales, M.J.; Silva-Rojas, H.V.; García-de-los-Santos, G.; Guzmán-de-Peña, D.A. Biodiversity of Fusarium Species in Mexico Associated with Ear Rot in Maize, and Their Identification Using a Phylogenetic Approach. Mycopathologia 2007, 163, 31–39. [Google Scholar] [CrossRef]
- Logrieco, A.; Mulè, G.; Moretti, A.; Bottalico, A. Toxigenic Fusarium Species and Mycotoxins Associated with Maize Ear Rot in Europe. Eur. J. Plant Pathol. 2002, 108, 597–609. [Google Scholar] [CrossRef]
- Fandohan, P.; Gnonlonfin, B.; Hell, K.; Marasas, W.F.O.; Wingfield, M.J. Natural Occurrence of Fusarium and Subsequent Fumonisin Contamination in Preharvest and Stored Maize in Benin, West Africa. Int. J. Food Microbiol. 2005, 99, 173–183. [Google Scholar] [CrossRef]
- Arita, G.S.; Meneguello, J.E.; Sakita, K.M.; Faria, D.R.; Pilau, E.J.; Ghiraldi-Lopes, L.D.; Campanerut-Sá, P.A.Z.; Kioshima, É.S.; de Souza Bonfim-Mendonça, P.; Svidzinski, T.I.E. Serial Systemic Candida Albicans Infection Highlighted by Proteomics. Front. Cell Infect. Microbiol. 2019, 9, 230. [Google Scholar] [CrossRef]
- Chen, X.; Abdallah, M.F.; Landschoot, S.; Audenaert, K.; De Saeger, S.; Chen, X.; Rajkovic, A. Aspergillus flavus and Fusarium verticillioides and Their Main Mycotoxins: Global Distribution and Scenarios of Interactions in Maize. Toxins 2023, 15, 577. [Google Scholar] [CrossRef]
- Cardwell, K.F.; Kling, J.G.; Maziya-Dixon, B.; Bosque-Pérez, N.A. Interactions Between Fusarium verticillioides, Aspergillus flavus, and Insect Infestation in Four Maize Genotypes in Lowland Africa. Phytopathology 1997, 87, S12. [Google Scholar] [CrossRef] [PubMed]
- Varela, C.P.; Casal, O.A.; Padin, M.C.; Martinez, V.F.; Oses, M.J.S.; Scauflaire, J.; Munaut, F.; Castro, M.J.B.; Vázquez, J.P.M. First Report of Fusarium Temperatum Causing Seedling Blight and Stalk Rot on Maize in Spain. Plant Dis. 2013, 97, 1252. [Google Scholar] [CrossRef]
- Munkvold, G.; Stahr, H.M.; Logrieco, A.; Moretti, A.; Ritieni, A. Occurrence of Fusaproliferin and Beauvericin in Fusarium-Contaminated Livestock Feed in Iowa. Appl. Environ. Microbiol. 1998, 64, 3923–3926. [Google Scholar] [CrossRef] [PubMed]
- Desjardins, A.E.; Manandhar, G.; Plattner, R.D.; Maragos, C.M.; Shrestha, K.; McCormick, S.P. Occurrence of Fusarium Species and Mycotoxins in Nepalese Maize and Wheat and the Effect of Traditional Processing Methods on Mycotoxin Levels. J. Agric. Food Chem. 2000, 48, 1377–1383. [Google Scholar] [CrossRef]
- Ghiasian, S.A.; Rezayat, S.M.; Kord-Bacheh, P.; Maghsood, A.H.; Yazdanpanah, H.; Shephard, G.S.; van der Westhuizen, L.; Vismer, H.F.; Marasas, W.F.O. Fumonisin Production by Fusarium Species Isolated from Freshly Harvested Corn in Iran. Mycopathologia 2005, 159, 31–40. [Google Scholar] [CrossRef] [PubMed]
- Desjardins, A.E.; Busman, M.; Proctor, R.H.; Stessman, R. Wheat Kernel Black Point and Fumonisin Contamination by Fusarium proliferatum. Food Addit. Contam. 2007, 24, 1198–1203. [Google Scholar] [CrossRef] [PubMed]
- Mohammadi, A.; Nejad, R.F.; Mofrad, N.N. Fusarium verticillioides from Sugarcane, Vegetative Compatibility Groups and Pathogenicity. Plant Prot. Sci. 2012, 48, 80–84. [Google Scholar] [CrossRef]
- Tesso, T.; Claflin, L.E.; Tuinstra, M.R. Estimation of Combining Ability for Resistance to Fusarium Stalk Rot in Grain Sorghum. Crop Sci. 2004, 44, 1195–1199. [Google Scholar] [CrossRef]
- Czembor, E.; Stępień, Ł.; Waśkiewicz, A. Effect of Environmental Factors on Fusarium Species and Associated Mycotoxins in Maize Grain Grown in Poland. PLoS ONE 2015, 10, e0133644. [Google Scholar] [CrossRef]
- Achimón, F.; Krapacher, C.R.; Jacquat, A.G.; Pizzolitto, R.P.; Zygadlo, J.A. Carbon Sources to Enhance the Biosynthesis of Useful Secondary Metabolites in Fusarium verticillioides Submerged Cultures. World J. Microbiol. Biotechnol. 2021, 37, 78. [Google Scholar] [CrossRef]
- Hoerger, C.C.; Schenzel, J.; Strobel, B.W.; Bucheli, T.D. Analysis of Selected Phytotoxins and Mycotoxins in Environmental Samples. Anal. Bioanal. Chem. 2009, 395, 1261–1289. [Google Scholar] [CrossRef]
- Zheng, X.; Liu, J.; Wang, X. Quorum Signaling Molecules: Interactions Between Plants and Associated Pathogens. Int. J. Mol. Sci. 2024, 25, 5235. [Google Scholar] [CrossRef]
- Wang, M.; Yin, C.; Liu, C.; Duan, C.; Hao, H.; Cheng, J.; Li, Y.; Wang, B.; Zeng, J.; Chen, Y.; et al. Metabolic and Proteomic Analysis of Nitrogen Metabolism Mechanisms Involved in the Sugarcane—Fusarium verticillioides Interaction. J. Plant Physiol. 2020, 251, 153207. [Google Scholar] [CrossRef]
- Zhang, L.; Hou, M.; Zhang, X.; Cao, Y.; Sun, S.; Zhu, Z.; Han, S.; Chen, Y.; Ku, L.; Duan, C. Integrative Transcriptome and Proteome Analysis Reveals Maize Responses to Fusarium verticillioides Infection inside the Stalks. Mol. Plant Pathol. 2023, 24, 693–710. [Google Scholar] [CrossRef]
- Lorenzini, M.; Zapparoli, G. Occurrence and Infection of Cladosporium, Fusarium, Epicoccum and Aureobasidium in Withered Rotten Grapes during Post-Harvest Dehydration. Antonie Leeuwenhoek 2015, 108, 1171–1180. [Google Scholar] [CrossRef]
- van Lenteren, J.C.; Bolckmans, K.; Köhl, J.; Ravensberg, W.J.; Urbaneja, A. Biological Control Using Invertebrates and Microorganisms: Plenty of New Opportunities. BioControl 2018, 63, 39–59. [Google Scholar] [CrossRef]
- Ma, L.-J.; van der Does, H.C.; Borkovich, K.A.; Coleman, J.J.; Daboussi, M.-J.; Di Pietro, A.; Dufresne, M.; Freitag, M.; Grabherr, M.; Henrissat, B.; et al. Comparative Genomics Reveals Mobile Pathogenicity Chromosomes in Fusarium. Nature 2010, 464, 367–373. [Google Scholar] [CrossRef]
- Proctor, R.H.; Van Hove, F.; Susca, A.; Stea, G.; Busman, M.; van der Lee, T.; Waalwijk, C.; Moretti, A.; Ward, T.J. Birth, Death and Horizontal Transfer of the Fumonisin Biosynthetic Gene Cluster during the Evolutionary Diversification of Fusarium. Mol. Microbiol. 2013, 90, 290–306. [Google Scholar] [CrossRef] [PubMed]
- Wangia-Dixon, R.N.; Nishimwe, K. Molecular Toxicology and Carcinogenesis of Fumonisins: A Review. J. Environ. Sci. Health C Toxicol. Carcinog. 2021, 39, 44–67. [Google Scholar] [CrossRef]
- Karaman, E.F.; Abudayyak, M.; Ozden, S. The Role of Chromatin-Modifying Enzymes and Histone Modifications in the Modulation of P16 Gene in Fumonisin B1-Induced Toxicity in Human Kidney Cells. Mycotoxin Res. 2023, 39, 271–283. [Google Scholar] [CrossRef] [PubMed]
- Karaman, E.F.; Abudayyak, M.; Guler, Z.R.; Bektas, S.; Kaptan, E.; Ozden, S. The Effects of Fumonisin B1 on Intercellular Communications and miRNA Modulations: Non-Genotoxic Carcinogenesis Mechanisms in Human Kidney Cells. Toxicology 2024, 509, 153968. [Google Scholar] [CrossRef] [PubMed]
- He, Q.; McLellan, H.; Boevink, P.C.; Birch, P.R.J. All Roads Lead to Susceptibility: The Many Modes of Action of Fungal and Oomycete Intracellular Effectors. Plant Commun. 2020, 1, 100050. [Google Scholar] [CrossRef]
- Wu, Y.; Xie, L.; Jiang, Y.; Li, T. Prediction of Effector Proteins and Their Implications in Pathogenicity of Phytopathogenic Filamentous Fungi: A Review. Int. J. Biol. Macromol. 2022, 206, 188–202. [Google Scholar] [CrossRef]
- Yang, Q.; Huai, B.; Lu, Y.; Cai, K.; Guo, J.; Zhu, X.; Kang, Z.; Guo, J. A Stripe Rust Effector Pst18363 Targets and Stabilises TaNUDX23 That Promotes Stripe Rust Disease. New Phytol. 2020, 225, 880–895. [Google Scholar] [CrossRef]
- Liu, N.; Qi, L.; Huang, M.; Chen, D.; Yin, C.; Zhang, Y.; Wang, X.; Yuan, G.; Wang, R.-J.; Yang, J.; et al. Comparative Secretome Analysis of Magnaporthe oryzae Identified Proteins Involved in Virulence and Cell Wall Integrity. Genom. Proteom. Bioinform. 2022, 20, 728–746. [Google Scholar] [CrossRef] [PubMed]
- Zhang, H.; Mukherjee, M.; Kim, J.; Yu, W.; Shim, W. Fsr1, a Striatin Homologue, Forms an Endomembrane-associated Complex That Regulates Virulence in the Maize Pathogen Fusarium verticillioides. Mol. Plant Pathol. 2017, 19, 812–826. [Google Scholar] [CrossRef]
- Kubicek, C.P.; Starr, T.L.; Glass, N.L. Plant Cell Wall-Degrading Enzymes and Their Secretion in Plant-Pathogenic Fungi. Annu. Rev. Phytopathol. 2014, 52, 427–451. [Google Scholar] [CrossRef]
- Zhu, X.; Zhou, Z.; Guo, G.; Li, J.; Yan, H.; Li, F. Proteomics and Metabolomics Analysis of the Lignin Degradation Mechanism of Lignin-Degrading Fungus Aspergillus fumigatus G-13. Anal. Methods 2023, 15, 1062–1076. [Google Scholar] [CrossRef]
- Keller, N.P. Fungal Secondary Metabolism: Regulation, Function and Drug Discovery. Nat. Rev. Microbiol. 2019, 17, 167–180. [Google Scholar] [CrossRef]
- Ravalason, H.; Grisel, S.; Chevret, D.; Favel, A.; Berrin, J.G.; Sigoillot, J.C.; Herpoël-Gimbert, I. Fusarium verticillioides secretome as a source of auxiliary enzymes to enhance saccharification of wheat straw. Bioresour Technol. 2012, 114, 589–596. [Google Scholar] [CrossRef]
- Chellappan, B.V.; Ma, L.; El-Ganainy, S.M.; Namsi, A.M.; Hassan, A.A. Pan-Secretome Analysis Reveals Core and Host-Specific Virulence Factors Shaped by Horizontal Gene Transfer in Fusarium proliferatum. Plant Pathol. 2025. Epub ahead of printing. [Google Scholar] [CrossRef]
- Leslie, J.F.; Summerell, B.A. The Fusarium Laboratory Manual; John Wiley & Sons: Hoboken, NJ, USA, 2007. [Google Scholar]
- Christensen, S.A.; Nemchenko, A.; Park, Y.-S.; Borrego, E.; Huang, P.-C.; Schmelz, E.A.; Kunze, S.; Feussner, I.; Yalpani, N.; Meeley, R.; et al. The Novel Monocot-Specific 9-Lipoxygenase ZmLOX12 Is Required to Mount an Effective Jasmonate-Mediated Defense against Fusarium verticillioides in Maize. Mol. Plant Microbe Interact. 2014, 27, 1263–1276. [Google Scholar] [CrossRef]
- Cobucci-Ponzano, B.; Perugino, G.; Rossi, M.; Moracci, M. Engineering the Stability and the Activity of a Glycoside Hydrolase. Protein Eng. Des. Sel. 2011, 24, 21–26. [Google Scholar] [CrossRef] [PubMed]
- Chen, W.; Jiang, X.; Yang, Q. Glycoside Hydrolase Family 18 Chitinases: The Known and the Unknown. Biotechnol. Adv. 2020, 43, 107553. [Google Scholar] [CrossRef]
- Cazares-Álvarez, J.E.; Báez-Astorga, P.A.; Arroyo-Becerra, A.; Maldonado-Mendoza, I.E. Genome-Wide Identification of a Maize Chitinase Gene Family and the Induction of Its Expression by Fusarium verticillioides (Sacc.) Nirenberg (1976) Infection. Genes 2024, 15, 1087. [Google Scholar] [CrossRef] [PubMed]
- Tian, H.; Fiorin, G.L.; Kombrink, A.; Mesters, J.R.; Thomma, B.P.H.J. Fungal Dual-Domain LysM Effectors Undergo Chitin-Induced Intermolecular, and Not Intramolecular, Dimerization. Plant Physiol. 2022, 190, 2033. [Google Scholar] [CrossRef]
- Akcapinar, G.B.; Kappel, L.; Sezerman, O.U.; Seidl-Seiboth, V. Molecular Diversity of LysM Carbohydrate-Binding Motifs in Fungi. Curr. Genet. 2015, 61, 103–113. [Google Scholar] [CrossRef] [PubMed]
- Chen, L.; Wang, H.; Yang, J.; Yang, X.; Zhang, M.; Zhao, Z.; Fan, Y.; Wang, C.; Wang, J. Bioinformatics and Transcriptome Analysis of CFEM Proteins in Fusarium graminearum. J. Fungi 2021, 7, 871. [Google Scholar] [CrossRef] [PubMed]
- Oide, S.; Tanaka, Y.; Watanabe, A.; Inui, M. Carbohydrate-Binding Property of a Cell Wall Integrity and Stress Response Component (WSC) Domain of an Alcohol Oxidase from the Rice Blast Pathogen Pyricularia oryzae. Enzym. Microb. Technol. 2019, 125, 13–20. [Google Scholar] [CrossRef] [PubMed]
- Harish, J.; Prasannakumar, M.K.; Venkateshbabu, G.; Karan, R.; Mahesh, H.B.; Devanna, P.; Sarangi, A.N.; Patil, S.S.; Tejashwini, V.; Lohithaswa, H.C.; et al. Molecular and Genomic Insights into the Pathogenicity of Sarocladium zeae Causing Maize Stalk Rot Disease. Microbiol. Res. 2025, 296, 128146. [Google Scholar] [CrossRef]
- Quoc, N.B.; Chau, N.N.B. The Role of Cell Wall Degrading Enzymes in Pathogenesis of Magnaporthe oryzae. Curr. Protein Pept. Sci. 2017, 18, 1019–1034. [Google Scholar] [CrossRef]
- Petersen, A.; Thorup, I. Preliminary Evaluation of Fumonisins by the Nordic Countries and Occurrence of Fumonisins (FB1 and FB2) in Corn-Based Foods on the Danish Market. Food Addit. Contam. 2001, 18, 221–226. [Google Scholar] [CrossRef]
- Qian, G.; Tang, L.; Lin, S.; Xue, K.S.; Mitchell, N.J.; Su, J.; Gelderblom, W.C.; Riley, R.T.; Phillips, T.D.; Wang, J.-S. Sequential Dietary Exposure to Aflatoxin B1 and Fumonisin B1 in F344 Rats Increases Liver Preneoplastic Changes Indicative of a Synergistic Interaction. Food Chem. Toxicol. 2016, 95, 188–195. [Google Scholar] [CrossRef]
- Navarro-Velasco, G.Y.; Di Pietro, A.; López-Berges, M.S. Constitutive Activation of TORC1 Signalling Attenuates Virulence in the Cross-kingdom Fungal Pathogen Fusarium oxysporum. Mol. Plant Pathol. 2023, 24, 289–301. [Google Scholar] [CrossRef]
- Seegers, J.C.; Joubert, A.M.; Panzer, A.; Lottering, M.L.; Jordan, C.A.; Joubert, F.; Maree, J.L.; Bianchi, P.; de Kock, M.; Gelderblom, W.C.A. Fumonisin B1influenced the Effects of Arachidonic Acid, Prostaglandins E2 and A2 on Cell Cycle Progression, Apoptosis Induction, Tyrosine- and CDC2-Kinase Activity in Oesophageal Cancer Cells. Prostaglandins Leukot. Essent. Fat. Acids 2000, 62, 75–84. [Google Scholar] [CrossRef]
- Ji, X.-J.; Ren, L.-J.; Nie, Z.-K.; Huang, H.; Ouyang, P.-K. Fungal Arachidonic Acid-Rich Oil: Research, Development and Industrialization. Crit. Rev. Biotechnol. 2014, 34, 197–214. [Google Scholar] [CrossRef] [PubMed]
- Yuyama, K.T.; Fortkamp, D.; Abraham, W.-R. Eremophilane-Type Sesquiterpenes from Fungi and Their Medicinal Potential. Biol. Chem. 2018, 399, 13–28. [Google Scholar] [CrossRef] [PubMed]
- Fowler, P.; Meurer, K.; Honarvar, N.; Kirkland, D. A Review of the Genotoxic Potential of 1,4-Naphthoquinone. Mutat. Res./Genet. Toxicol. Environ. Mutagen. 2018, 834, 6–17. [Google Scholar] [CrossRef] [PubMed]
- Camargo, A.F.; Bonatto, C.; Scapini, T.; Klanovicz, N.; Tadioto, V.; Cadamuro, R.D.; Bazoti, S.F.; Kubeneck, S.; Michelon, W.; Reichert Júnior, F.W.; et al. Fungus-Based Bioherbicides on Circular Economy. Bioprocess Biosyst. Eng. 2023, 46, 1729–1754. [Google Scholar] [CrossRef]
- Bendejacq-Seychelles, A.; Gibot-Leclerc, S.; Guillemin, J.-P.; Mouille, G.; Steinberg, C. Phytotoxic Fungal Secondary Metabolites as Herbicides. Pest Manag. Sci. 2024, 80, 92–102. [Google Scholar] [CrossRef]




Disclaimer/Publisher’s Note: The statements, opinions and data contained in all publications are solely those of the individual author(s) and contributor(s) and not of MDPI and/or the editor(s). MDPI and/or the editor(s) disclaim responsibility for any injury to people or property resulting from any ideas, methods, instructions or products referred to in the content. |
© 2025 by the authors. Licensee MDPI, Basel, Switzerland. This article is an open access article distributed under the terms and conditions of the Creative Commons Attribution (CC BY) license.
Share and Cite
Sui, M.-M.; Zhang, Y.; Yang, J.-F.; Shu, F.-F.; Zou, F.-C.; He, J.-J.; Ma, J. Integrated Proteomic and Metabolomic Profiling of the Secretome of Fusarium verticillioides Reveals Candidate Associated Proteins and Secondary Metabolites. J. Fungi 2026, 12, 24. https://doi.org/10.3390/jof12010024
Sui M-M, Zhang Y, Yang J-F, Shu F-F, Zou F-C, He J-J, Ma J. Integrated Proteomic and Metabolomic Profiling of the Secretome of Fusarium verticillioides Reveals Candidate Associated Proteins and Secondary Metabolites. Journal of Fungi. 2026; 12(1):24. https://doi.org/10.3390/jof12010024
Chicago/Turabian StyleSui, Min-Min, Yan Zhang, Jian-Fa Yang, Fan-Fan Shu, Feng-Cai Zou, Jun-Jun He, and Jun Ma. 2026. "Integrated Proteomic and Metabolomic Profiling of the Secretome of Fusarium verticillioides Reveals Candidate Associated Proteins and Secondary Metabolites" Journal of Fungi 12, no. 1: 24. https://doi.org/10.3390/jof12010024
APA StyleSui, M.-M., Zhang, Y., Yang, J.-F., Shu, F.-F., Zou, F.-C., He, J.-J., & Ma, J. (2026). Integrated Proteomic and Metabolomic Profiling of the Secretome of Fusarium verticillioides Reveals Candidate Associated Proteins and Secondary Metabolites. Journal of Fungi, 12(1), 24. https://doi.org/10.3390/jof12010024

