Rise and Fall of Phytophthora infestans Resistance to Non-Specific Fungicide in Experimental Populations
Abstract
1. Introduction
2. Materials and Methods
2.1. Phytophthora infestans Collection
2.2. Generation of Initial P. infestans Populations
2.3. Mancozeb Acclimation and Inoculation
2.4. Testing the Persistence of Fungicide Resistance in the MMA-Acclimated Populations
2.5. Aggressiveness Determination of MMA, HMA, and CK Treatments
2.6. Preparation for Transcriptome Sequencing
2.7. Phenotypic Data Analysis
2.8. Transcriptome Data Analysis
3. Results
3.1. Gradual Increase in Mancozeb Resistance over Acclimation Time in P. infestans
3.2. Genotype Complexity Benefits the Resistance of P. infestans to Mancozeb
3.3. Tradeoff Analyses in Mancozeb Resistance of P. infestans
3.4. Acquisition of Mancozeb Resistance Through Acclimation Is Reversible After Relaxing Selective Pressure
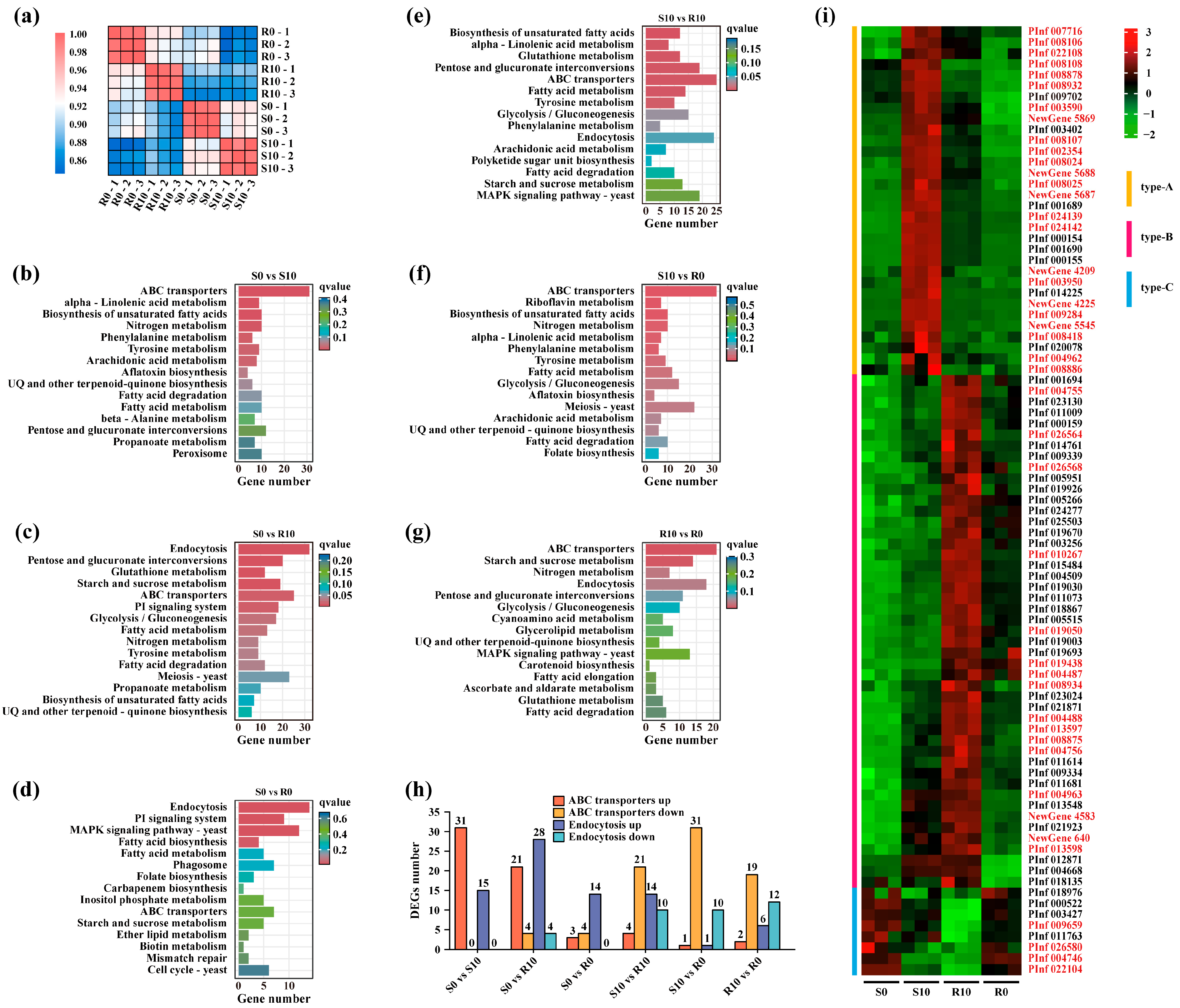
3.5. ATP-Binding Cassette Transporters (ABC Transporters) and Endocytosis Pathways Contribute Greatly to the Development of Mancozeb Resistance in P. infestans
4. Discussion
Supplementary Materials
Author Contributions
Funding
Institutional Review Board Statement
Informed Consent Statement
Data Availability Statement
Conflicts of Interest
References
- Xia, Y.Y.; Huang, G.; Zhu, Y.X. Sustainable Plant Disease Control: Biotic Information Flow and Behavior Manipulation. Sci. China Life Sci. 2019, 62, 1710–1713. [Google Scholar] [CrossRef]
- Savary, S.; Ficke, A.; Aubertot, J.-N.; Hollier, C. Crop Losses Due to Diseases and Their Implications for Global Food Production Losses and Food Security. Food Secur. 2012, 4, 519–537. [Google Scholar] [CrossRef]
- Dong, A.Y.; Wang, Z.; Huang, J.J.; Song, B.A.; Hao, G.F. Bioinformatic Tools Support Decision-Making in Plant Disease Management. Trends Plant Sci. 2021, 26, 953–967. [Google Scholar] [CrossRef] [PubMed]
- Singh, B.K.; Delgado-Baquerizo, M.; Egidi, E.; Guirado, E.; Leach, J.E.; Liu, H.; Trivedi, P. Climate Change Impacts on Plant Pathogens, Food Security and Paths Forward. Nat. Rev. Microbiol. 2023, 21, 640–656. [Google Scholar] [CrossRef] [PubMed]
- Yin, Y.N.; Miao, J.Q.; Shao, W.Y.; Liu, X.L.; Zhao, Y.F.; Ma, Z.H. Fungicide Resistance: Progress in Understanding Mechanism, Monitoring, and Management. Phytopathology 2023, 113, 707–718. [Google Scholar] [CrossRef]
- Cuppen, J.G.M.; Van Den Brink, P.J.; Camps, E.; Uil, K.F.; Brock, T.C.M. Impact of the Fungicide Carbendazim in Freshwater Microcosms. I. Water Quality, Breakdown of Particulate Organic Matter and Responses of Macroinvertebrates. Aquat. Toxicol. 2000, 48, 233–250. [Google Scholar] [CrossRef]
- Shi, X.Z.; Guo, R.J.; Takagi, K.; Miao, Z.Q.; Li, S.D. Chlorothalonil Degradation by Ochrobactrum lupini Strain TP-D1 and Identification of Its Metabolites. World J. Microb. Biot. 2011, 27, 1755–1764. [Google Scholar] [CrossRef]
- Zubrod, J.P.; Bundschuh, M.; Arts, G.; Brühl, C.A.; Imfeld, G.; Knäbel, A.; Payraudeau, S.; Rasmussen, J.J.; Rohr, J.; Scharmüller, A.; et al. Fungicides: An Overlooked Pesticide Class? Environ. Sci. Technol. 2019, 53, 3347–3365. [Google Scholar] [CrossRef]
- Hu, M.J.; Chen, S.N. Non-Target Site Mechanisms of Fungicide Resistance in Crop Pathogens: A Review. Microorganisms 2021, 9, 502. [Google Scholar] [CrossRef] [PubMed]
- Luo, C.X.; Schnabel, G. The Cytochrome P450 Lanosterol 14α-Demethylase Gene Is a Demethylation Inhibitor Fungicide Resistance Determinant in Monilinia fructicola Field Isolates from Georgia. Appl. Environ. Microbiol. 2008, 74, 359–366. [Google Scholar] [CrossRef]
- Ma, Z.H.; Michailides, T.J. Advances in Understanding Molecular Mechanisms of Fungicide Resistance and Molecular Detection of Resistant Genotypes in Phytopathogenic Fungi. Crop Prot. 2005, 24, 853–863. [Google Scholar] [CrossRef]
- Schnabel, G.; Jones, A.L. The 14α-Demethylasse (CYP51A1) Gene Is Overexpressed in Venturia inaequalis Strains Resistant to Myclobutanil. Phytopathology 2001, 91, 102–110. [Google Scholar] [CrossRef]
- Hawkins, N.J.; Fraaije, B.A. Fitness Penalties in the Evolution of Fungicide Resistance. Annu. Rev. Phytopathol. 2018, 56, 339–360. [Google Scholar] [CrossRef] [PubMed]
- Deising, H.B.; Reimann, S.; Pascholati, S.F. Mechanisms and Significance of Fungicide Resistance. Braz. J. Microbiol. 2008, 39, 286–295. [Google Scholar] [CrossRef]
- Chen, F.P.; Zhou, Q.; Xi, J.; Li, D.L.; Schnabel, G.; Zhan, J.S. Analysis of RPA190 Revealed Multiple Positively Selected Mutations Associated with Metalaxyl Resistance in Phytophthora infestans. Pest. Manag. Sci. 2018, 74, 1916–1924. [Google Scholar] [CrossRef] [PubMed]
- Ayer, K.M.; Strickland, D.A.; Choi, M.; Cox, K.D. Optimizing the Integration of a Biopesticide (Bacillus subtilis QST 713) with a Single-Site Fungicide (Benzovindiflupyr) to Reduce Reliance on Synthetic Multisite Fungicides (Captan and Mancozeb) for Management of Apple Scab. Plant Dis. 2021, 105, 3545–3553. [Google Scholar] [CrossRef]
- Brent, K.J.; Hollomon, D.W. Fungicide Resistance in Crop Pathogens: How Can It Be Managed? 2nd ed.; FRAC: Brussels, Belgium, 2007. [Google Scholar]
- Zhang, Y.; Zhou, Q.; Tian, P.Y.; Li, Y.; Duan, G.H.; Li, D.L.; Zhan, J.S.; Chen, F.P. Induced Expression of CYP51 Associated with Difenoconazole Resistance in the Pathogenic Alternaria Sect. on Potato in China. Pest. Manag. Sci. 2020, 76, 1751–1760. [Google Scholar] [CrossRef]
- Alizon, S.; Van Baalen, M. Multiple Infections, Immune Dynamics, and the Evolution of Virulence. Am. Nat. 2008, 172, E150–E168. [Google Scholar] [CrossRef]
- López-Villavicencio, M.; Courjol, F.; Gibson, A.K.; Hood, M.E.; Jonot, O.; Shykoff, J.A.; Giraud, T. Competition, Cooperation among Kin, and Virulence in Multiple Infections. Evolution 2011, 65, 1357–1366. [Google Scholar] [CrossRef] [PubMed]
- Zhan, J.S.; McDonald, B.A. Experimental Measures of Pathogen Competition and Relative Fitness. Annu. Rev. Phytopathol. 2013, 51, 131–153. [Google Scholar] [CrossRef]
- Adachi, Y.; Tsuge, T. Coinfection by Different Isolates of Alternaria alternata in Single Black Spot Lesions of Japanese Pear Leaves. Phytopathology 1994, 84, 447. [Google Scholar] [CrossRef]
- Anagnostakis, S.L.; Kranz, J. Population Dynamics of Cryphonectria parasitica in a Mixed-Hardwood Forest in Connecticut. Phytopathology 1987, 77, 751. [Google Scholar] [CrossRef]
- Bayman, P.; Cotty, P.J. Vegetative Compatibility and Genetic Diversity in the Aspergillus flavus Population of a Single Field. Can. J. Bot. 1991, 69, 1707–1711. [Google Scholar] [CrossRef]
- Maltby, A.D.; Mihail, J.D. Competition among Sclerotinia sclerotiorum Genotypes within Canola Stems. Can. J. Bot. 1997, 75, 462–468. [Google Scholar] [CrossRef]
- Devaux, A.; Kromann, P.; Ortiz, O. Potatoes for Sustainable Global Food Security. Potato Res. 2014, 57, 185–199. [Google Scholar] [CrossRef]
- Fry, W.E.; Birch, P.R.J.; Judelson, H.S.; Grünwald, N.J.; Danies, G.; Everts, K.L.; Gevens, A.J.; Gugino, B.K.; Johnson, D.A.; Johnson, S.B.; et al. Five Reasons to Consider Phytophthora infestans a Reemerging Pathogen. Phytopathology 2015, 105, 966–981. [Google Scholar] [CrossRef]
- Haas, B.J.; Kamoun, S.; Zody, M.C.; Jiang, R.H.Y.; Handsaker, R.E.; Cano, L.M.; Grabherr, M.; Kodira, C.D.; Raffaele, S.; Torto-Alalibo, T.; et al. Genome Sequence and Analysis of the Irish Potato Famine Pathogen Phytophthora infestans. Nature 2009, 461, 393–398. [Google Scholar] [CrossRef]
- Runno-Paurson, E.; Hannukkala, A.O.; Kotkas, K.; Koppel, M.; Williams, I.H.; Mänd, M. Impact of Phytosanitary Quality of Seed Potato and Temporal Epidemic Progress on the Phenotypic Diversity of Phytophthora infestans Populations. Am. J. Potato Res. 2013, 90, 245–254. [Google Scholar] [CrossRef]
- Sharma, P. Management of Late Blight of Potato through Chemicals. IOSR J. Agric. Vet. Sci. 2013, 2, 23–26. [Google Scholar] [CrossRef]
- Dey, U.; Sarkar, S.; Sehgal, M.; Awasthi, D.P.; De, B.; Dutta, P.; Majumdar, S.; Pal, P.; Chander, S.; Sharma, P.R.; et al. Integrating Weather Indices with Field Performance of Novel Fungicides for Management of Late Blight of Potato (Phytophthora infestans) in North Eastern Himalayan Region of India. PLoS ONE 2024, 19, e0310868. [Google Scholar] [CrossRef] [PubMed]
- Islam, S.; Middya, R.; Mondal, B. Management of Late Blight of Potato through Fungicides. J. Plant Physiol. 2019, 7. [Google Scholar] [CrossRef]
- Lal, M.; Yadav, S.; Singh, B.P. Efficacy of New Fungicides against Late Blight of Potato in Subtropical Plains of India. J. Pure Appl. Microbio. 2017, 11, 599–603. [Google Scholar] [CrossRef]
- Gullino, M.L.; Tinivella, F.; Garibaldi, A.; Kemmitt, G.M.; Bacci, L.; Sheppard, B. Mancozeb: Past, Present, and Future. Plant Dis. 2010, 94, 1076–1087. [Google Scholar] [CrossRef]
- Szkolnik, M. Physical Modes of Action of Sterol-Inhibiting Fungicides against Apple Diseases. Plant Dis. 1981, 65, 981. [Google Scholar] [CrossRef]
- Wicks, T.; Lee, T.C. Evaluation of Fungicides Applied after Infection for Control of Plasmopara viticola on Grapevine. Plant Dis. 1982, 66, 839. [Google Scholar] [CrossRef]
- Wong, F.P.; Wilcox, W.F. Comparative Physical Modes of Action of Azoxystrobin, Mancozeb, and Metalaxyl against Plasmopara viticola (Grapevine Downy Mildew). Plant Dis. 2001, 85, 649–656. [Google Scholar] [CrossRef] [PubMed]
- Fan, R.D.; Liu, Y.J.; Bin, Y.L.; Huang, J.Y.; Yi, B.L.; Tang, X.L.; Li, Y.X.; Cai, Y.; Yang, Z.Y.; Yang, M.X.; et al. Identification of Colletotrichum Aenigma as the New Causal Agent of Leaf Blight Disease on Aucuba Japonica Thunb., and Screenings of Effective Fungicides for Its Sustainable Management. Front. Microbiol. 2023, 14, 1222844. [Google Scholar] [CrossRef]
- Tang, X.L.; Yangjing, G.S.; Zhuoma, G.S.; Guo, X.F.; Cao, P.X.; Yi, B.L.; Wang, W.M.; Ji, D.; Pasquali, M.; Baccelli, I.; et al. Biological Characterization and in Vitro Fungicide Screenings of a New Causal Agent of Wheat Fusarium Head Blight in Tibet, China. Front. Microbiol. 2022, 13, 941734. [Google Scholar] [CrossRef] [PubMed]
- Knapova, G.; Gisi, U. Phenotypic and Genotypic Structure of Phytophthora infestans Populations on Potato and Tomato in France and Switzerland. Plant Pathol. 2002, 51, 641–653. [Google Scholar] [CrossRef]
- Lees, A.K.; Wattier, R.; Shaw, D.S.; Sullivan, L.; Williams, N.A.; Cooke, D.E.L. Novel Microsatellite Markers for the Analysis of Phytophthora infestans Populations. Plant Pathol. 2006, 55, 311–319. [Google Scholar] [CrossRef]
- Zhan, J.S.; Pettway, R.E.; McDonald, B.A. The Global Genetic Structure of the Wheat Pathogen Mycosphaerella graminicola Is Characterized by High Nuclear Diversity, Low Mitochondrial Diversity, Regular Recombination, and Gene Flow. Fungal Genet. Biol. 2003, 38, 286–297. [Google Scholar] [CrossRef]
- Zhu, W.; Yang, L.N.; Wu, E.J.; Qin, C.F.; Shang, L.P.; Wang, Z.H.; Zhan, J.S. Limited Sexual Reproduction and Quick Turnover in the Population Genetic Structure of Phytophthora infestans in Fujian, China. Sci. Rep. 2015, 5, 10094. [Google Scholar] [CrossRef] [PubMed]
- Schroeder, A.B.; Dobson, E.T.A.; Rueden, C.T.; Tomancak, P.; Jug, F.; Eliceiri, K.W. The ImageJ Ecosystem: Open-source Software for Image Visualization, Processing, and Analysis. Protein Sci. 2021, 30, 234–249. [Google Scholar] [CrossRef]
- Yang, L.N.; Nkurikiyimfura, O.; Pan, Z.C.; Wang, Y.P.; Waheed, A.; Chen, R.; Burdon, J.J.; Sui, Q.J.; Zhan, J.S. Plant Diversity Ameliorates the Evolutionary Development of Fungicide Resistance in an Agricultural Ecosystem. J. Appl. Ecol. 2021, 58, 2566–2578. [Google Scholar] [CrossRef]
- Wu, E.J.; Wang, Y.P.; Yang, L.N.; Zhao, M.Z.; Zhan, J.S. Elevating Air Temperature May Enhance Future Epidemic Risk of the Plant Pathogen Phytophthora infestans. J. Fungi 2022, 8, 808. [Google Scholar] [CrossRef]
- Kanehisa, M.; Araki, M.; Goto, S.; Hattori, M.; Hirakawa, M.; Itoh, M.; Katayama, T.; Kawashima, S.; Okuda, S.; Tokimatsu, T.; et al. KEGG for Linking Genomes to Life and the Environment. Nucleic Acids Res. 2008, 36, D480–D484. [Google Scholar] [CrossRef]
- Mao, X.Z.; Cai, T.; Olyarchuk, J.G.; Wei, L.P. Automated Genome Annotation and Pathway Identification Using the KEGG Orthology (KO) as a Controlled Vocabulary. Bioinformatics 2005, 21, 3787–3793. [Google Scholar] [CrossRef] [PubMed]
- Fisher, M.C.; Hawkins, N.J.; Sanglard, D.; Gurr, S.J. Worldwide Emergence of Resistance to Antifungal Drugs Challenges Human Health and Food Security. Science 2018, 360, 739–742. [Google Scholar] [CrossRef]
- Lurwanu, Y.; Wang, Y.P.; Abdul, W.; Zhan, J.S.; Yang, L.N. Temperature-Mediated Plasticity Regulates the Adaptation of Phytophthora infestans to Azoxystrobin Fungicide. Sustainability 2020, 12, 1188. [Google Scholar] [CrossRef]
- Endes, A.; Yones, A.M.; Atmaca, S.; Tahir, M.; Kayim, M. Resistance of Ascochyta rabiei Isolates from Chickpeas (Cicer arietinum L.) to Fungicides. Heliyon 2024, 10, e35795. [Google Scholar] [CrossRef]
- Yang, L.N.; Pan, Z.C.; Zhu, W.; Wu, E.J.; He, D.C.; Yuan, X.; Qin, Y.Y.; Wang, Y.; Chen, R.-S.; Thrall, P.H.; et al. Enhanced Agricultural Sustainability through Within-Species Diversification. Nat. Sustain. 2019, 2, 46–52. [Google Scholar] [CrossRef]
- Wallen, R.M.; Perlin, M.H. An Overview of the Function and Maintenance of Sexual Reproduction in Dikaryotic Fungi. Front. Microbiol. 2018, 9, 503. [Google Scholar] [CrossRef]
- Nguyen, D.T.; Wu, B.J.; Long, H.A.; Zhang, N.; Patterson, C.; Simpson, S.; Morris, K.; Thomas, W.K.; Lynch, M.; Hao, W.L. Variable Spontaneous Mutation and Loss of Heterozygosity among Heterozygous Genomes in Yeast. Mol. Biol. Evol. 2020, 37, 3118–3130. [Google Scholar] [CrossRef]
- Ebi, K.L.; Vanos, J.; Baldwin, J.W.; Bell, J.E.; Hondula, D.M.; Errett, N.A.; Hayes, K.; Reid, C.E.; Saha, S.; Spector, J.; et al. Extreme Weather and Climate Change: Population Health and Health System Implications. Annu. Rev. Public Health 2021, 42, 293–315. [Google Scholar] [CrossRef] [PubMed]
- Laux, K.; Teixeira, M.D.M.; Barker, B. Love in the Time of Climate Change: A Review of Sexual Reproduction in the Order Onygenales. Fungal Genet. Biol. 2023, 167, 103797. [Google Scholar] [CrossRef] [PubMed]
- Zhu, W.; Shen, L.L.; Fang, Z.G.; Yang, L.N.; Zhang, J.F.; Sun, D.L.; Zhan, J.S. Increased Frequency of Self-Fertile Isolates in Phytophthora infestans May Attribute to Their Higher Fitness Relative to the A1 Isolates. Sci. Rep. 2016, 6, 29428. [Google Scholar] [CrossRef]
- Karaoglanidis, G.S.; Markoglou, A.N.; Bardas, G.A.; Doukas, E.G.; Konstantinou, S.; Kalampokis, J.F. Sensitivity of Penicillium expansum Field Isolates to Tebuconazole, Iprodione, Fludioxonil and Cyprodinil and Characterization of Fitness Parameters and Patulin Production. Int. J. Food Microbiol. 2011, 145, 195–204. [Google Scholar] [CrossRef] [PubMed]
- Lohberger, A.; Coste, A.T.; Sanglard, D. Distinct Roles of Candida albicans Drug Resistance Transcription Factors TAC1, MRR1, and UPC2 in Virulence. Eukaryot. Cell 2014, 13, 127–142. [Google Scholar] [CrossRef]
- De Waard, M.A.; Andrade, A.C.; Hayashi, K.; Schoonbeek, H.; Stergiopoulos, I.; Zwiers, L. Impact of Fungal Drug Transporters on Fungicide Sensitivity, Multidrug Resistance and Virulence. Pest. Manag. Sci. 2006, 62, 195–207. [Google Scholar] [CrossRef]
- Hahn, M.; Leroch, M. Multidrug Efflux Transporters. In Fungicide Resistance in Plant Pathogens; Ishii, H., Hollomon, D.W., Eds.; Springer: Tokyo, Japan, 2015; pp. 233–248. [Google Scholar]
- Wang, S.Q.; Zhang, X.Y.; Zhong, S.; Wang, R.; Chen, B.W.; Ding, W.L.; Luo, H.M.; Li, Y. BcatrB Mediates Pyrimethanil Resistance in Botrytis cinerea Revealed by Transcriptomics Analysis. Sci. Rep. 2025, 15, 11478. [Google Scholar] [CrossRef]
- Liu, M.; Peng, J.B.; Wang, X.C.; Zhang, W.; Zhou, Y.; Wang, H.; Li, X.H.; Yan, J.Y.; Duan, L.S. Transcriptomic Analysis of Resistant and Wild-Type Botrytis cinerea Isolates Revealed Fludioxonil-Resistance Mechanisms. Int. J. Mol. Sci. 2023, 24, 988. [Google Scholar] [CrossRef]
- Cheng, X.K.; Zhang, J.T.; Liang, Z.Y.; Wu, Z.C.; Liu, P.F.; Hao, J.J.; Liu, X.L. Multidrug Resistance of Rhizoctonia solani Determined by Enhanced Efflux for Fungicides. Pestic. Biochem. Physiol. 2023, 195, 105525. [Google Scholar] [CrossRef] [PubMed]
- Coleman, J.J.; Mylonakis, E. Efflux in Fungi: La Pièce de Résistance. PLoS Pathog. 2009, 5, e1000486. [Google Scholar] [CrossRef] [PubMed]
- Ziello, J.E.; Huang, Y.; Jovin, I.S. Cellular Endocytosis and Gene Delivery. Mol. Med. 2010, 16, 222–229. [Google Scholar] [CrossRef] [PubMed]
- Commer, B.; Shaw, B.D. Current Views on Endocytosis in Filamentous Fungi. Mycology 2021, 12, 1–9. [Google Scholar] [CrossRef]
- Birnbaum, J.; Scharf, S.; Schmidt, S.; Jonscher, E.; Hoeijmakers, W.A.M.; Flemming, S.; Toenhake, C.G.; Schmitt, M.; Sabitzki, R.; Bergmann, B.; et al. A Kelch13-Defined Endocytosis Pathway Mediates Artemisinin Resistance in Malaria Parasites. Science 2020, 367, 51–59. [Google Scholar] [CrossRef]
- Sun, B.X.; Zhou, R.J.; Zhu, G.X.; Xie, X.W.; Chai, A.L.; Li, L.; Fan, T.F.; Li, B.J.; Shi, Y.X. Transcriptome Analysis Reveals the Involvement of Mitophagy and Peroxisome in the Resistance to QoIs in Corynespora cassiicola. Microorganisms 2023, 11, 2849. [Google Scholar] [CrossRef]





| Genotype Complexity | Grouping | Number | Isolate Combination |
|---|---|---|---|
| 1 | Low | 10 | a, b, c, d, e, f, g, h, i, j |
| 2 | 11 | ab, bc, cd, de, ef, fg, gh, hi, ij, ja, dh | |
| 3 | 11 | abc, bcd, cde, def, efg, fgh, ghi, hij, ija, jab, jdf | |
| 4 | 11 | abcd, bcde, cdef, defg, efgh, fghi, ghij, hija, ijab, jabc, cegi | |
| 5 | 11 | abcde, bcdef, cdefg, defgh, efghi, fghij, ghija, hijab, ijabc, jabcd, bdfhj | |
| 6 | High | 11 | abcdef, bcdefg, cdefgh, defghi, efghij, fghija, ghijab, hijabc, ijabcd, jabcde, abefij |
| 7 | 11 | abcdefg, bcdefgh, cdefghi, defghij, efghija, fghijab, ghijabc, hijabcd, ijabcde, jabcdef, abceghj | |
| 8 | 11 | abcdefgh, bcdefghi, cdefghij, defghija, efghijab, fghijabc, ghijabcd, hijabcde, ijabcdef, jabcdefg, bcdfghij | |
| 9 | 10 | abcdefghi, bcdefghij, cdefghija, defghijab, efghijabc, fghijabcd, ghijabcde, hijabcdef, ijabcdefg, jabcdefgh | |
| 10 | 1 | abcdefghij |
Disclaimer/Publisher’s Note: The statements, opinions and data contained in all publications are solely those of the individual author(s) and contributor(s) and not of MDPI and/or the editor(s). MDPI and/or the editor(s) disclaim responsibility for any injury to people or property resulting from any ideas, methods, instructions or products referred to in the content. |
© 2025 by the authors. Licensee MDPI, Basel, Switzerland. This article is an open access article distributed under the terms and conditions of the Creative Commons Attribution (CC BY) license (https://creativecommons.org/licenses/by/4.0/).
Share and Cite
Fan, S.-B.; Xie, M.; Xiang, Z.-L.; Xu, T.-X.; Wang, W.-J.; Wang, Z.-H.; Hu, H.-L.; Chen, L.-X.; Tang, L.; Zhan, J.-S.; et al. Rise and Fall of Phytophthora infestans Resistance to Non-Specific Fungicide in Experimental Populations. J. Fungi 2025, 11, 643. https://doi.org/10.3390/jof11090643
Fan S-B, Xie M, Xiang Z-L, Xu T-X, Wang W-J, Wang Z-H, Hu H-L, Chen L-X, Tang L, Zhan J-S, et al. Rise and Fall of Phytophthora infestans Resistance to Non-Specific Fungicide in Experimental Populations. Journal of Fungi. 2025; 11(9):643. https://doi.org/10.3390/jof11090643
Chicago/Turabian StyleFan, Shao-Bin, Meng Xie, Zu-Lei Xiang, Tong-Xin Xu, Wen-Jing Wang, Zong-Hua Wang, Hong-Li Hu, Li-Xia Chen, Li Tang, Jia-Sui Zhan, and et al. 2025. "Rise and Fall of Phytophthora infestans Resistance to Non-Specific Fungicide in Experimental Populations" Journal of Fungi 11, no. 9: 643. https://doi.org/10.3390/jof11090643
APA StyleFan, S.-B., Xie, M., Xiang, Z.-L., Xu, T.-X., Wang, W.-J., Wang, Z.-H., Hu, H.-L., Chen, L.-X., Tang, L., Zhan, J.-S., & Yang, L.-N. (2025). Rise and Fall of Phytophthora infestans Resistance to Non-Specific Fungicide in Experimental Populations. Journal of Fungi, 11(9), 643. https://doi.org/10.3390/jof11090643

