A Pragmatic Strategy for Improving Diagnosis of Invasive Candidiasis in UK and Ireland ICUs
Abstract
1. Introduction
2. Methods
2.1. The Expert Panel
2.2. Collaborative Development Process
2.3. Intended Clinical Impact
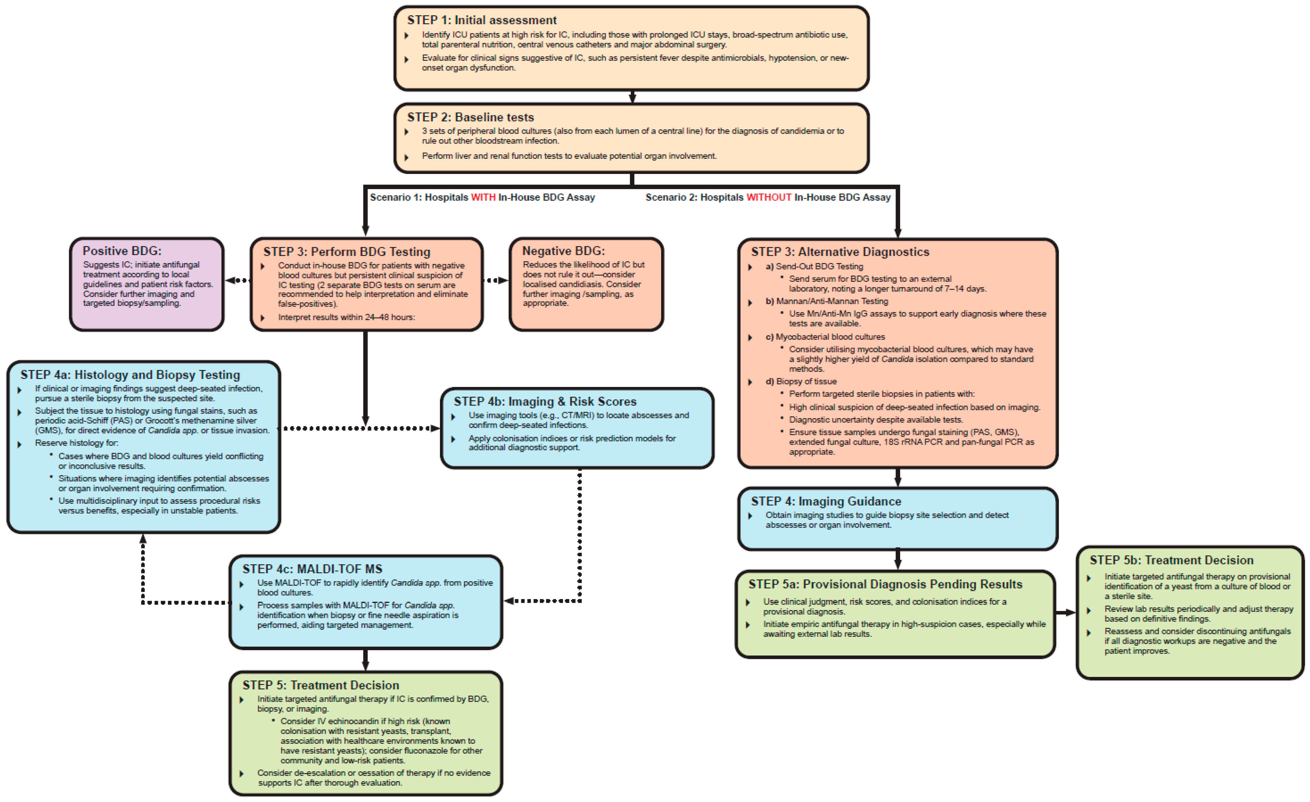
2.4. Evidence-Based Strategy
2.5. Early Diagnosis and Rule-Out Tools
2.6. Diagnostic Challenges and Resource Disparities in Identifying IC in UK and Ireland ICUs
2.7. The Role of Antifungal Susceptibility Testing
2.8. De-Escalation and Early Stop Considerations
2.9. Patient Case 1
2.10. Patient Case 2
2.11. Diagnostic Innovations and Future Directions
3. Conclusions
Author Contributions
Funding
Data Availability Statement
Acknowledgments
Conflicts of Interest
References
- Logan, C.; Hemsley, C.; Fife, A.; Edgeworth, J.; Mazzella, A.; Wade, P.; Goodman, A.; Hopkins, P.; Wyncoll, D.; Ball, J.; et al. A multisite evaluation of antifungal use in critical care: Implications for antifungal stewardship. JAC Antimicrob. Resist. 2022, 4, dlac055. [Google Scholar] [CrossRef]
- Noppè, E.; Eloff, J.R.P.; Keane, S.; Martin-Loeches, I. A narrative review of invasive candidiasis in the intensive care unit. Ther. Adv. Pulm. Crit. Care Med. 2024, 19, 29768675241304684. [Google Scholar] [CrossRef]
- Logan, C.; Martin-Loeches, I.; Bicanic, T. Invasive candidiasis in critical care: Challenges and future directions. Intensive Care Med. 2020, 46, 2001–2014. [Google Scholar] [CrossRef]
- UK Health Security Agency. Laboratory Surveillance of Fungaemia Due to Yeasts in England: 2023. Available online: https://assets.publishing.service.gov.uk/media/6735aa6b2469c5b71dbc7ac9/hpr1024-fungaemia-2023.pdf (accessed on 30 October 2025).
- Shahin, J.; Allen, E.J.; Patel, K.; Muskett, H.; Harvey, S.E.; Edgeworth, J.; Kibbler, C.C.; Barnes, R.A.; Biswas, S.; Soni, N.; et al. Predicting invasive fungal disease due to Candida species in non-neutropenic, critically ill, adult patients in United Kingdom critical care units. BMC Infect. Dis. 2016, 16, 480. [Google Scholar] [CrossRef]
- GOV.UK. Bloodstream Infection Due to Candida (and Species Formerly Part of the Candida genus) in England: 2022. 2024. Available online: https://www.gov.uk/government/publications/candidaemia-annual-data-from-voluntary-surveillance/bloodstream-infection-due-to-candida-and-species-formerly-part-of-the-candida-genus-in-england-2022 (accessed on 30 October 2025).
- Stewart, A.G.; Laupland, K.B.; Edwards, F.; Koo, S.; Hammond, S.P.; Harris, P.N.; Paterson, D.L.; Slavin, M.A.; Chen, S.C. Population-based longitudinal study over two decades of Candida and Candida-like species bloodstream infection reveals gender and species differences in mortality, recurrence and resistance. J. Infect. 2025, 91, 106513. [Google Scholar] [CrossRef]
- Lass-Flörl, C.; Kanj, S.S.; Govender, N.P.; Thompson, G.R.; Ostrosky- Zeichner, L.; Govrins, M.A. Invasive candidiasis. Nat. Rev. Dis. Primers 2024, 10, 20. [Google Scholar] [CrossRef] [PubMed]
- Paugam, A.; Ancelle, T.; Lortholary, O.; Bretagne, S. Longer incubation times for yeast fungemia: Importance for presumptive treatment. Diagn. Microbiol. Infect. Dis. 2014, 80, 119–121. [Google Scholar] [CrossRef]
- Evren, E.; Göçmen, J.S.; İştar, E.H.; Yavuzdemir, Ş.; Tekeli, A.; Yavuz, Y.; Karahan, Z.C. Medically important Candida spp. identification: An era beyond traditional methods. Turk. J. Med. Sci. 2022, 52, 834–840. [Google Scholar] [CrossRef] [PubMed]
- Cornely, O.A.; Sprute, R.; Bassetti, M.; Chen, S.C.A.; Groll, A.H.; Kurzai, O.; Lass-Flörl, C.; Ostrosky-Zeichner, L.; Rautemaa-Richardson, R.; Revathi, G.; et al. Global guideline for the diagnosis and management of candidiasis: An initiative of the ECMM in cooperation with ISHAM and ASM. Lancet Infect. Dis. 2025, 25, e280–e293. [Google Scholar] [CrossRef] [PubMed]
- Robert, M.G.; Cornet, M.; Hennebique, A.; Rasamoelina, T.; Caspar, Y.; Pondérand, L.; Bidart, M.; Durand, H.; Jacquet, M.; Garnaud, C.; et al. MALDI-TOF MS in a Medical Mycology Laboratory: On Stage and Backstage. Microorganisms 2021, 9, 1283. [Google Scholar] [CrossRef]
- Lau, A.F. Matrix-assisted laser desorption ionization time-of-flight for fungal identification. Clin. Lab. Med. 2021, 41, 267–283. [Google Scholar] [CrossRef]
- Talento, A.F.; Qualie, M.; Cottom, L.; Backx, M.; White, P.L. Lessons from an educational invasive fungal disease conference on hospital antifungal stewardship practices across the UK and Ireland. J. Fungi 2021, 7, 801. [Google Scholar] [CrossRef] [PubMed]
- Martin-Loeches, I.; Antonelli, M.; Cuenca-Estrella, M.; Dimopoulos, G.; Einav, S.; De Waele, J.J.; Garnacho-Montero, J.; Kanj, S.S.; Machado, F.R.; Montravers, P.; et al. ESICM/ESCMID task force on practical management of invasive candidiasis in critically ill patients. Intensive Care Med. 2019, 45, 789–805. [Google Scholar] [CrossRef]
- Martin-Loeches, I. Advancing understanding and management of invasive fungal diseases in the intensive care unit: Insights from FUNDICU consensus definitions. J. Intensive Med. 2024, 4, 482–483. [Google Scholar] [CrossRef]
- Azim, A.; Ahmed, A. Diagnosis and management of invasive fungal diseases in non-neutropenic ICU patients, with focus on candidiasis and aspergillosis: A comprehensive review. Front. Cell Infect. Microbiol. 2024, 14, 1256158. [Google Scholar] [CrossRef]
- Rinawati, W. Invasive candidiasis: Risk assessment for predictor of infection. In The Global Burden of Disease and Risk Factors; Chapter 3; Mukadder, M., Murat Can, M., Eds.; IntechOpen: Rijeka, Croatia, 2024. [Google Scholar]
- Thomas-Rüddel, D.O.; Schlattmann, P.; Pletz, M.; Kurzai, O.; Bloos, F. Risk Factors for invasive candida infection in critically ill patients: A systematic review and meta-analysis. Chest 2022, 161, 345–355. [Google Scholar] [CrossRef] [PubMed]
- Muskett, H.; Shahin, J.; Eyres, G.; Harvey, S.; Rowan, K.; Harrison, D. Risk factors for invasive fungal disease in critically ill adult patients: A systematic review. Crit. Care 2011, 15, R287. [Google Scholar] [CrossRef] [PubMed]
- Harrison, D.; Muskett, H.; Harvey, S.; Grieve, R.; Shahin, J.; Patel, K.; Sadique, Z.; Allen, E.; Dybowski, R.; Jit, M.; et al. Development and validation of a risk model for identification of non-neutropenic, critically ill adult patients at high risk of invasive Candida infection: The Fungal Infection Risk Evaluation (FIRE) Study. Health Technol. Assess. 2013, 17, 1–156. [Google Scholar] [CrossRef]
- Leroy, G.; Lambiotte, F.; Thévenin, D.; Lemaire, C.; Parmentier, E.; Devos, P.; Leroy, O. Evaluation of “Candida score” in critically ill patients: A prospective, multicenter, observational, cohort study. Ann. Intensive Care 2011, 1, 50. [Google Scholar] [CrossRef]
- Dupont, H.; Bourichon, A.; Paugam-Burtz, C.; Mantz, J.; Desmonts, J.M. Can yeast isolation in peritoneal fluid be predicted in intensive care unit patients with peritonitis? Crit. Care Med. 2003, 31, 752–757. [Google Scholar] [CrossRef]
- León, C.; Ruiz-Santana, S.; Saavedra, P.; Almirante, B.; Nolla-Salas, J.; Alvarez-Lerma, F.; Garnacho-Montero, J.; León, M.A. A bedside scoring system (“Candida score”) for early antifungal treatment in nonneutropenic critically ill patients with Candida colonization. Crit. Care Med. 2006, 34, 730–737. [Google Scholar] [CrossRef]
- Ostrosky-Zeichner, L.; Sable, C.; Sobel, J.; Alexander, B.D.; Donowitz, G.; Kan, V.; Kauffman, C.A.; Kett, D.; Larsen, R.A.; Morrison, V.; et al. Multicenter retrospective development and validation of a clinical prediction rule for nosocomial invasive candidiasis in the intensive care setting. Eur. J. Clin. Microbiol. Infect. Dis. 2007, 26, 271–276. [Google Scholar] [CrossRef] [PubMed]
- Hermsen, E.D.; Zapapas, M.K.; Maiefski, M.; Rupp, M.E.; Freifeld, A.G.; Kalil, A.C. Validation and comparison of clinical prediction rules for invasive candidiasis in intensive care unit patients: A matched case-control study. Crit. Care 2011, 15, R198. [Google Scholar] [CrossRef] [PubMed]
- Guillamet, C.V.; Vazquez, R.; Micek, S.T.; Ursu, O.; Kollef, M. Development and validation of a clinical prediction rule for candidemia in hospitalized patients with severe sepsis and septic shock. J. Crit. Care 2015, 30, 715–720. [Google Scholar] [CrossRef]
- Vaquero-Herrero, M.P.; Ragozzino, S.; Castaño-Romero, F.; Siller-Ruiz, M.; Sánchez González, R.; García-Sánchez, J.E.; García-García, I.; Marcos, M.; Ternavasio-de la Vega, H.G. The Pitt Bacteremia Score, Charlson Comorbidity Index and Chronic Disease Score are useful tools for the prediction of mortality in patients with Candida bloodstream infection. Mycoses 2017, 60, 676–685. [Google Scholar] [CrossRef]
- Bassetti, M.; Giacobbe, D.R.; Agvald-Ohman, C.; Akova, M.; Alastruey-Izquierdo, A.; Arikan-Akdagli, S.; Azoulay, E.; Blot, S.; Cornely, O.A.; Cuenca-Estrella, M.; et al. Invasive fungal diseases in adult patients in intensive care unit (FUNDICU): 2024 consensus definitions from ESGCIP, EFISG, ESICM, ECMM, MSGERC, ISAC, and ISHAM. Intensive Care Med. 2024, 50, 502–515. [Google Scholar] [CrossRef]
- Clancy, C.J.; Nguyen, M.H. Diagnosing invasive candidiasis. J. Clin. Microbiol. 2018, 56, e01909-17. [Google Scholar] [CrossRef]
- Samuel, L. Direct-from-Blood Detection of Pathogens: A Review of Technology and Challenges. J. Clin. Microbiol. 2023, 61, e00231-21. [Google Scholar] [CrossRef]
- Schelenz, S.; Barnes, R.A.; Barton, R.C.; Cleverley, J.R.; Lucas, S.B.; Kibbler, C.C.; Denning, D.W. British Society for Medical Mycology best practice recommendations for the diagnosis of serious fungal diseases. Lancet Infect. Dis. 2015, 15, 461–474. [Google Scholar] [CrossRef] [PubMed]
- De Pascale, G.; Posteraro, B.; D’Arrigo, S.; Spinazzola, G.; Gaspari, R.; Bello, G.; Montini, L.M.; Cutuli, S.L.; Grieco, D.L.; Di Gravio, V.; et al. (1,3)-β-D-Glucan-based empirical antifungal interruption in suspected invasive candidiasis: A randomized trial. Crit. Care 2020, 24, 550. [Google Scholar] [CrossRef]
- Borman, A.M.; Fraser, M.; Patterson, Z.; McLachlan, S.; Palmer, M.D.; Mann, C.; Oliver, D.; Brown, P.; Linton, C.J.; Dzietczyk, A.; et al. Fungal biomarker testing turn-around-times at the UK National Mycology Reference Laboratory: Setting the record straight. J. Infect. 2021, 83, e1–e3. [Google Scholar] [CrossRef]
- Lamoth, F.; Lockhart, S.R.; Berkow, E.L.; Calandra, T. Changes in the epidemiological landscape of invasive candidiasis. J. Antimicrob. Chemother. 2018, 73 (Suppl. S1), i4–i13. [Google Scholar] [CrossRef]
- Mudenda, S. Global burden of fungal infections and antifungal resistance from 1961 to 2024: Findings and future implications. Pharmacol. Pharm. 2024, 15, 81–112. [Google Scholar] [CrossRef]
- Perlin, D.S.; Rautemaa-Richardson, R.; Alastruey-Izquierdo, A. The global problem of antifungal resistance: Prevalence, mechanisms, and management. Lancet Infect. Dis. 2017, 17, e383–e392. [Google Scholar] [CrossRef]
- Durand, C.; Maubon, D.; Cornet, M.; Wang, Y.; Aldebert, D.; Garnaud, C. Can we improve antifungal susceptibility testing? Front. Cell Infect. Microbiol. 2021, 11, 720609. [Google Scholar] [CrossRef]
- Bal, A.M.; Shankland, G.S.; Scott, G.; Imtiaz, T.; Macaulay, R.; McGill, M. Antifungal step-down therapy based on hospital intravenous to oral switch policy and susceptibility testing in adult patients with candidaemia: A single centre experience. Int. J. Clin. Pract. 2014, 68, 20–27. [Google Scholar] [CrossRef]
- Hyde, K.D.; Baldrian, P.; Chen, Y.; Thilini Chethana, K.W.; De Hoog, S.; Doilom, M.; de Farias, A.R.G.; Gonçalves, M.F.M.; Gonkhom, D.; Gui, H.; et al. Current trends, limitations and future research in the fungi? Fungal Divers. 2024, 125, 1–71. [Google Scholar] [CrossRef]
- Jenks, J.D.; White, P.L.; Kidd, S.E.; Goshia, T.; Fraley, S.I.; Hoenigl, M.; Thompson Iii, G.R. An update on current and novel molecular diagnostics for the diagnosis of invasive fungal infections. Exp. Rev. Mol. Diagn. 2023, 23, 1135–1152. [Google Scholar] [CrossRef] [PubMed]
- Calderaro, A.; Chezzi, C. MALDI-TOF MS: A reliable tool in the real life of the clinical microbiology laboratory. Microorganisms 2024, 12, 322. [Google Scholar] [CrossRef] [PubMed]
- Public Health England. UK Standards for Microbiology Investigations: Matrix-Assisted Laser Desorption/Ionisation—Time of Flight Mass Spectrometry (MALDI-TOF MS) Test Procedure. Available online: https://www.simpios.eu/wp-content/uploads/2024/04/tp40_1_1_-en_MALDITOF191127.pdf (accessed on 30 October 2025).
- Elbehiry, A.; Aldubaib, M.; Abalkhail, A.; Marzouk, E.; Albeloushi, A.; Moussa, I.; Ibrahem, M.; Albazie, H.; Alqarni, A.; Anagreyyah, S.; et al. How MALDI-TOF mass spectrometry technology contributes to microbial infection control in healthcare settings. Vaccines 2022, 10, 1881. [Google Scholar] [CrossRef]
- Wilkendorf, L.S.; Bowles, E.; Buil, J.B.; Lee, H.A.L.v.d.; Posteraro, B.; Sanguinetti, M.; Verweij, P.E. Update on matrix-assisted laser desorption ionization–time of flight mass spectrometry identification of filamentous fungi. J. Clin. Microbiol. 2020, 58, e01263-20. [Google Scholar] [CrossRef] [PubMed]
- Ling, H.; Yuan, Z.; Shen, J.; Wang, Z.; Xu, Y. Accuracy of matrix-assisted laser desorption ionization–time of flight mass spectrometry for identification of clinical pathogenic fungi: A meta-analysis. J. Clin. Microbiol. 2014, 52, 2573–2582. [Google Scholar] [CrossRef] [PubMed]
- Zhu, H.-H.; Liu, M.-M.; Boekhout, T.; Wang, Q.-M. Improvement of a MALDI-TOF database for the reliable identification of Candidozyma auris (formally Candida auris) and related species. Microbiol. Spect. 2025, 13, e01444-24. [Google Scholar] [CrossRef]
- Wan, F.; Zhang, M.; Guo, J.; Lin, H.; Zhou, X.; Wang, L.; Wu, W. A MALDI-TOF MS-based multiple detection panel of drug resistance-associated multiple single-nucleotide polymorphisms in Candida tropicalis. Microbiol. Spect. 2024, 13, e0076424. [Google Scholar] [CrossRef]
- He, Z.X.; Shi, L.C.; Ran, X.Y.; Li, W.; Wang, X.L.; Wang, F.K. Development of a lateral flow immunoassay for the rapid diagnosis of invasive candidiasis. Front. Microbiol. 2016, 7, 1451. [Google Scholar] [CrossRef]
- Safavieh, M.; Coarsey, C.; Esiobu, N.; Memic, A.; Vyas, J.M.; Shafiee, H.; Asghar, W. Advances in Candida detection platforms for clinical and point-of-care applications. Crit. Rev. Biotechnol. 2017, 37, 441–458. [Google Scholar] [CrossRef]
- Matsuo, T.; Wurster, S.; Hoenigl, M.; Kontoyiannis, D.P. Current and emerging technologies to develop Point-of-Care Diagnostics in medical mycology. Exp. Rev. Mol. Diagn. 2024, 24, 841–858. [Google Scholar] [CrossRef] [PubMed]
- Song, N.; Li, X.; Liu, W. Metagenomic next-generation sequencing (mNGS) for diagnosis of invasive fungal infectious diseases: A narrative review. J. Lab. Precis. Med. 2021, 6, 1–21. [Google Scholar] [CrossRef]
- Fook, K.; Borges, K.; Andrade, M.; Abreu, J.; Rosa, L.; Vieira, C.; Cordeiro, C.; Alves, R.; Oliveira, M.; Freitas, A.; et al. Use of artificial intelligence for the detection of infections caused by Candida spp.: A systematic review. Obs. Econ. Latinoam. 2024, 22, e5215. [Google Scholar] [CrossRef]
- Diefenderfer, J.; Bean, H.D.; Higgins Keppler, E.A. New breath diagnostics for fungal disease. Curr. Clin. Micro. Rep. 2024, 11, 51–61. [Google Scholar] [CrossRef]
- Rai, M.N.; Balusu, S.; Gorityala, N.; Dandu, L.; Kaur, R. Functional genomic analysis of Candida glabrata-macrophage interaction: Role of chromatin remodeling in virulence. PLoS Pathog. 2012, 8, e1002863. [Google Scholar] [CrossRef] [PubMed]
- Morad, H.O.J.; Wild, A.-M.; Wiehr, S.; Davies, G.; Maurer, A.; Pichler, B.J.; Thornton, C.R. Pre-clinical imaging of invasive candidiasis using ImmunoPET/MR. Front. Microbiol. 2018, 9, 1996. [Google Scholar] [CrossRef] [PubMed]

| Prediction Score/Rule | Criteria | Comments/Utility | Reference(s) |
|---|---|---|---|
| Dupont Score |
| Focuses on colonisation and clinical factors to identify risk. | Dupont et al. (2003) [23] |
| Candida Score |
| Simple, widely used score; validated for ICU patients. | Leon et al. (2006), Leroy et al. (2011) [22,24] |
| Ostrosky Rule |
| Effective for early initiation of AFT. | Ostrosky-Zeichner et al. (2007) [25] |
| Nebraska Medical Centre Rule |
| Used primarily for empiric antifungal therapy decisions. | Hermsen et al. (2011) [26] |
| Candidemia Rule |
| High sensitivity for detecting candidemia; focuses on commonly recognised ICU risk factors. | Guillamet et al. (2015) [27] |
| Other Notable Scores |
| Biomarkers may enhance predictive accuracy when combined with clinical scores. | Vaquero-Herrero et al. (2017) [28] |
| De-Escalation Criteria: | |
| Confirmed Candida species and susceptibility | e.g., switching from echinocandins to fluconazole for susceptible Candida albicans |
| Clinical improvements | Indicators such as resolution of fever, stabilisation of blood pressure, and recovery of organ function. |
| Clearance of candidemia | Serial negative blood cultures confirm eradication of the infection. |
| Early Discontinuation Criteria: | |
| Low pre-test probability of IC | Based on clinical scoring systems like the Candida Score or Ostrosky rule. |
| Negative fungal biomarkers | Persistent negative BDG results and other diagnostic tests. |
| Effective source control | Removal of infected devices such as central lines or drainage of abscesses. |
| Role of biomarkers and molecular diagnostics | Biomarkers such as serial negative BDGs, along with molecular tests like PCR, play a crucial role in ruling out candidiasis. Negative results provide confidence in ceasing antifungal therapy, particularly in critically ill patients on broad-spectrum antifungals. |
Disclaimer/Publisher’s Note: The statements, opinions and data contained in all publications are solely those of the individual author(s) and contributor(s) and not of MDPI and/or the editor(s). MDPI and/or the editor(s) disclaim responsibility for any injury to people or property resulting from any ideas, methods, instructions or products referred to in the content. |
© 2025 by the authors. Licensee MDPI, Basel, Switzerland. This article is an open access article distributed under the terms and conditions of the Creative Commons Attribution (CC BY) license (https://creativecommons.org/licenses/by/4.0/).
Share and Cite
Bapat, A.; Felton, T.W.; Khorshid, S.; Martin-Loeches, I. A Pragmatic Strategy for Improving Diagnosis of Invasive Candidiasis in UK and Ireland ICUs. J. Fungi 2025, 11, 784. https://doi.org/10.3390/jof11110784
Bapat A, Felton TW, Khorshid S, Martin-Loeches I. A Pragmatic Strategy for Improving Diagnosis of Invasive Candidiasis in UK and Ireland ICUs. Journal of Fungi. 2025; 11(11):784. https://doi.org/10.3390/jof11110784
Chicago/Turabian StyleBapat, Anjaneya, Timothy W. Felton, Sarah Khorshid, and Ignacio Martin-Loeches. 2025. "A Pragmatic Strategy for Improving Diagnosis of Invasive Candidiasis in UK and Ireland ICUs" Journal of Fungi 11, no. 11: 784. https://doi.org/10.3390/jof11110784
APA StyleBapat, A., Felton, T. W., Khorshid, S., & Martin-Loeches, I. (2025). A Pragmatic Strategy for Improving Diagnosis of Invasive Candidiasis in UK and Ireland ICUs. Journal of Fungi, 11(11), 784. https://doi.org/10.3390/jof11110784

