Insights into the Mycosphere Fungal Community and Its Association with Nucleoside Accumulation in Ophiocordyceps sinensis
Abstract
1. Introduction
2. Materials and Methods
2.1. Sample Collection
2.2. Sample DNA Extraction and PCR Amplification
2.3. High Throughput Sequencing
2.4. Nucleoside Content Determination
2.5. Data Analysis
3. Results
3.1. Diversity of Mycosphere Fungal Communities Associated with O. sinensis
3.2. Fungal Community Composition in the Mycosphere Soil of O. sinensis
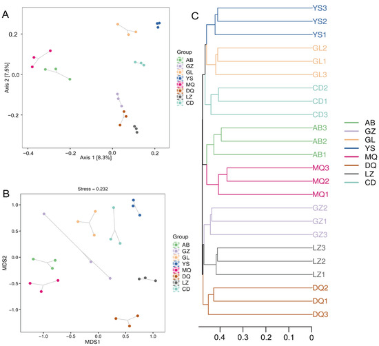
3.3. Comparative Analysis of Mycosphere Fungal Communities Associated with O. sinensis
3.4. Network Analysis of Mycosphere Fungal Communities Associated with O. sinensis
3.5. Analysis of Nucleoside Content in O. sinensis from Different Geographical Regions
3.6. Correlation Analysis Between Abundance of Mycosphere Soil Fungal Communities and Nucleoside Content in O. sinensis
4. Discussion
5. Conclusions
Supplementary Materials
Author Contributions
Funding
Institutional Review Board Statement
Informed Consent Statement
Data Availability Statement
Conflicts of Interest
References
- Wei, Y.Q.; Zhang, L.; Wang, J.N.; Wang, W.W.; Niyati, N.; Guo, Y.L.; Wang, X.F. Chinese caterpillar fungus (Ophiocordyceps sinensis) in China: Current distribution, trading, and futures under climate change and overexploitation. Sci. Total Environ. 2021, 755, 142548. [Google Scholar] [CrossRef]
- Li, X.; Liu, Q.; Li, W.; Li, Q.; Qian, Z.; Liu, X.; Dong, C. A breakthrough in the artificial cultivation of Chinese Cordyceps on a large-scale and its impact on science, the economy, and industry. Crit. Rev. Biotechnol. 2019, 39, 181–191. [Google Scholar] [CrossRef] [PubMed]
- Sun, T.; Zou, W.; Luo, R.; Li, C.; Zhang, C.; Yu, H. Compositional and functional diversities of core microbial communities in wild and artificial Ophiocordyceps sinensis. Int. Microbiol. 2023, 26, 791–806. [Google Scholar] [CrossRef]
- Wang, Q.; Wang, Y.; Li, T.; Bao, X.; He, L.; Liu, L.; Liu, S.; Bai, J.; Zhang, H.; Niu, S.; et al. The interplay between the formation of Chinese cordyceps and the characteristics of soil properties and microbial network. Microbiol. Spectr. 2025, 13, e327724. [Google Scholar] [CrossRef]
- Knowles, S.L.; Raja, H.A.; Roberts, C.D.; Oberlies, N.H. Fungal-fungal co-culture: A primer for generating chemical diversity. Nat. Prod. Rep. 2022, 39, 1557–1573. [Google Scholar] [CrossRef]
- Xu, Y.; Cui, K.; Zhang, X.; Diwu, G.; Zhu, Y.; Deng, L.; Zhong, Y.; Yan, W. Shifts in fungal communities drive soil profile nutrient cycling during grassland restoration. MBio 2025, 16, e2824–e2834. [Google Scholar] [CrossRef]
- Xia, F.; Liu, Y.; Shen, G.; Guo, L.; Zhou, X. Investigation and analysis of microbiological communities in natural Ophiocordyceps sinensis. Can. J. Microbiol. 2015, 61, 104–111. [Google Scholar] [CrossRef]
- Zhang, C.; Ren, C.; Wang, Y.; Wang, Q.; Wang, Y.; Weng, Q. Uncovering fungal community composition in natural habitat of Ophiocordyceps sinensis using high-throughput sequencing and culture-dependent approaches. BMC Microbiol. 2020, 20, 331. [Google Scholar] [CrossRef]
- Shao, J.; Lai, B.; Jiang, W.; Wang, J.; Hong, Y.; Chen, F.; Tan, S.; Guo, L. Diversity and co-occurrence patterns of soil bacterial and fungal communities of Chinese Cordyceps habitats at Shergyla mountain, Tibet: Implications for the occurrence. Microorganisms 2019, 7, 284. [Google Scholar] [CrossRef]
- Sharma, A.; Ranout, A.S.; Nadda, G. Insights into cultivation strategies, bioactive components, therapeutic potential, patents, and market products of Ophiocordyceps sinensis: A comprehensive review. S. Afr. J. Bot. 2024, 171, 546–570. [Google Scholar] [CrossRef]
- Qian, Z.; Wu, Z.; Huang, Q.; Wang, C.; Tan, G.; Li, W.; Sun, W.; Lv, G.; Gao, H. Development of an eco-friendly and fast HPLC method for quantitative analysis of four nucleosides in Cordyceps and related products. Chin. J. Nat. Med. 2021, 19, 954–960. [Google Scholar] [CrossRef]
- Xiao, J.H.; Qi, Y.; Xiong, Q. Nucleosides, a valuable chemical marker for quality control in traditional Chinese medicine Cordyceps. Recent Pat. Biotechnol. 2013, 7, 153–166. [Google Scholar] [CrossRef]
- Xu, Z.; Li, S.; Chen, L.; Zhu, Y.; Xuan, L.; Cheng, Z. Effects of fungus-host associations on nucleoside differences among Ophiocordyceps sinensis populations on the Qinghai-Tibet Plateau of China. Arch. Microbiol. 2020, 202, 2323–2328. [Google Scholar] [CrossRef] [PubMed]
- Qu, Q.S.; Yang, F.; Zhao, C.Y.; Shi, X.Y. Analysis of the bacteria community in wild Cordyceps cicadae and its influence on the production of HEA and nucleosides in Cordyceps cicadae. J. Appl. Microbiol. 2019, 127, 1759–1767. [Google Scholar] [CrossRef] [PubMed]
- Vahdatzadeh, M.; Deveau, A.; Splivallo, R. The role of the microbiome of truffles in aroma formation: A meta-analysis approach. Appl. Environ. Microbiol. 2015, 81, 6946–6952. [Google Scholar] [CrossRef] [PubMed]
- Xu, X.; Zhang, X.; Huang, Z.; Xu, Y.; Tang, D.; Zhang, B.; Zhang, K.; Liu, C.; Yu, H. Microbial community composition and soil metabolism in the coexisting Cordyceps militaris and Ophiocordyceps highlandensis. J. Basic Microbiol. 2022, 62, 1254–1273. [Google Scholar] [CrossRef]
- Wang, Q.; Zhao, M.; Wang, Y.; Xie, Z.; Zhao, S.; You, S.; Chen, Q.; Zhang, W.; Qin, Y.; Zhang, G. Microbial inoculation during the short-term composting process enhances the nutritional and functional properties of Oyster Mushrooms (Pleurotus ostreatus). Life 2024, 14, 201. [Google Scholar] [CrossRef]
- Chen, J.; Ding, M.; He, D.; Zhang, D.; Wang, M.; Xiang, Y.; Liu, T. Co-culture with two soil fungal strains enhances growth and secondary metabolite biosynthesis in Cordyceps takaomontana. J. Fungi 2025, 11, 559. [Google Scholar] [CrossRef]
- Liang, Y.; Hong, Y.H.; Mai, Z.H.; Zhu, Q.J.; Guo, L.X. Internal and external microbial community of the thitarodes moth, the host of Ophiocordyceps sinensis. Microorganisms 2019, 7, 517. [Google Scholar] [CrossRef]
- Yang, J.Y.; Tong, X.X.; He, C.Y.; Bai, J.; Wang, F.; Guo, J.L. Comparison of endogenetic microbial community diversity between wild Cordyceps sinensis, artificial C. sinensis and habitat soil. China J. Chin. Mater. Medica 2021, 46, 3106–3115. [Google Scholar] [CrossRef]
- Challacombe, J.F.; Hesse, C.N.; Bramer, L.M.; McCue, L.A.; Lipton, M.; Purvine, S.; Nicora, C.; Gallegos-Graves, L.V.; Porras-Alfaro, A.; Kuske, C.R. Genomes and secretomes of Ascomycota fungi reveal diverse functions in plant biomass decomposition and pathogenesis. BMC Genom. 2019, 20, 976. [Google Scholar] [CrossRef]
- Zhang, Z.; Zhou, X.; Tian, L.; Ma, L.; Luo, S.; Zhang, J.; Li, X.; Tian, C. Fungal communities in ancient peatlands developed from different periods in the Sanjiang Plain, China. PLoS ONE 2017, 12, e187575. [Google Scholar] [CrossRef]
- Osorio, N.W.; Habte, M. Phosphate desorption from the surface of soil mineral particles by a phosphate-solubilizing fungus. Biol. Fertil. Soils 2013, 49, 481–486. [Google Scholar] [CrossRef]
- Xia, F.; Chen, X.; Guo, M.; Bai, X.; Liu, Y.; Shen, G.; Li, Y.; Lin, J.; Zhou, X. High-throughput sequencing-based analysis of endogenetic fungal communities inhabiting the Chinese Cordyceps reveals unexpectedly high fungal diversity. Sci. Rep. 2016, 6, 33437. [Google Scholar] [CrossRef] [PubMed]
- Chioza, A.; Ohga, S. A review on fungal isolates reported as anamorphs of Ophiocordyceps sinensis. J. Mycol. 2014, 2014, 913917. [Google Scholar] [CrossRef]
- Zhang, Y.; Zhang, S.; Wang, M.; Bai, F.; Liu, X. High diversity of the fungal community structure in naturally-occurring Ophiocordyceps sinensis. PLoS ONE 2010, 5, e15570. [Google Scholar] [CrossRef]
- Zeng, W.; Zhang, D.; Tu, Y.; Liu, F. Biological characteristics of Paecilomyces sp. Isolated from Larva of Hepialus gonggaensis. Spec. Wild Econ. Anim. Plant Res. 2008, 2, 14–16. [Google Scholar] [CrossRef]
- Zhu, Y. Studies on Biological Characteristics of Strains Related to Cordyceps and Their Relationship with Ophicordyceps sinensis; Lanzhou Jiaotong University: Lanzhou, China, 2015. [Google Scholar]
- Li, Q.; He, G.; Wen, T.; Zhang, D.; Liu, X. Distribution pattern of soil fungi community diversity in alpine meadow in Qilian Mountains of eastern Qinghai-Tibetan Plateau. Ecol. Indic. 2022, 141, 109054. [Google Scholar] [CrossRef]
- Seitzman, B.H.; Ouimette, A.; Mixon, R.L.; Hobbie, E.A.; Hibbett, D.S. Conservation of biotrophy in Hygrophoraceae inferred from combined stable isotope and phylogenetic analyses. Mycologia 2011, 103, 280–290. [Google Scholar] [CrossRef]
- Lodge, D.J.; Padamsee, M.; Matheny, P.B.; Aime, M.C.; Cantrell, S.A.; Boertmann, D.; Kovalenko, A.; Vizzini, A.; Dentinger, B.T.M.; Kirk, P.M.; et al. Molecular phylogeny, morphology, pigment chemistry and ecology in Hygrophoraceae (Agaricales). Fungal Divers. 2014, 64, 1–99. [Google Scholar] [CrossRef]
- Zhou, Q.; Wang, J.; Zhang, T.; Li, M. Special fungal community structure formed by typical halophytes in the rhizosphere soil under the synergistic action of different saline and alkaline environments. J. Plant Growth Regul. 2024, 43, 4635–4652. [Google Scholar] [CrossRef]
- Tamayo-Vélez, Á.; Osorio, N.W. Soil fertility improvement by litter decomposition and inoculation with the fungus Mortierella sp. in Avocado Plantations of Colombia. Commun. Soil Sci. Plant Anal. 2018, 49, 139–147. [Google Scholar] [CrossRef]
- Liu, Y.; Guo, Z.; Zhou, X. Chinese Cordyceps: Bioactive components, antitumor effects and underlying mechanism-A review. Molecules 2022, 27, 6576. [Google Scholar] [CrossRef]
- Naumova, N.B.; Belanov, I.P.; Alikina, T.Y.; Kabilov, M.R. Undisturbed soil pedon under birch forest: Characterization of microbiome in genetic horizons. Soil Syst. 2021, 5, 14. [Google Scholar] [CrossRef]
- Xia, F.; Zhou, X.; Liu, Y.; Li, Y.; Bai, X.; Zhou, X. Composition and predictive functional analysis of bacterial communities inhabiting Chinese Cordyceps insight into conserved core microbiome. BMC Microbiol. 2019, 19, 105. [Google Scholar] [CrossRef]
- Nguyen, T.T.; Le, T.N.; Nguyen, T.H. First report of emerging fungal pathogens of Cordyceps militaris in Vietnam. Sci. Rep. 2023, 13, 17669. [Google Scholar] [CrossRef]
- Tsuji, M.; Kudoh, S.; Hoshino, T. Ethanol productivity of cryophilic basidiomycetous yeast Mrakia spp. correlates with ethanol tolerance. Mycoscience 2016, 57, 42–50. [Google Scholar] [CrossRef]
- Tapia-Vázquez, I.; Sánchez-Cruz, R.; Arroyo-Domínguez, M.; Lira-Ruan, V.; Sánchez-Reyes, A.; Del Rayo Sánchez-Carbente, M.; Padilla-Chacón, D.; Batista-García, R.A.; Folch-Mallol, J.L. Isolation and characterization of psychrophilic and psychrotolerant plant-growth promoting microorganisms from a high-altitude volcano crater in Mexico. Microbiol. Res. 2020, 232, 126394. [Google Scholar] [CrossRef]
- Varma, A.; Bakshi, M.; Lou, B.; Hartmann, A.; Oelmueller, R. Piriformospora indica: A novel plant growth-promoting mycorrhizal fungus. Agric. Res. 2012, 1, 117–131. [Google Scholar] [CrossRef]
- Qiao, Y.; Lin, Z.; Li, L.; Jiang, W.; Ge, J.; Chen, J.; Lu, L.; Tian, S. Serendipita indica drives sulfur-related microbiota in enhancing growth of hyperaccumulator sedum alfredii and facilitating soil cadmium remediation. Environ. Sci. Technol. 2024, 58, 14726–14739. [Google Scholar] [CrossRef]
- Duan, Y.; Chen, L.; Li, Y.; Li, J.; Zhang, C.; Ma, D.; Zhou, G.; Zhang, J. Nitrogen input level modulates straw-derived organic carbon physical fractions accumulation by stimulating specific fungal groups during decomposition. Soil Tillage Res. 2023, 225, 105560. [Google Scholar] [CrossRef]
- Stanek, M. Effect of cellulose decomposing micro-organisms on the growth of mushrooms. Mushrooms Sci. 1969, 7, 161–171. [Google Scholar]
- Wu, H.; Yang, H.; You, X.; Li, Y. Diversity of endophytic fungi from roots of Panax ginseng and their saponin yield capacities. SpringerPlus 2013, 2, 107. [Google Scholar] [CrossRef] [PubMed]
- Banhos, E.F.D.; Souza, A.Q.L.D.; Andrade, J.C.D.; Souza, A.D.L.D.; Koolen, H.H.F.; Albuquerque, P.M. Endophytic fungi from Myrcia guianensis at the Brazilian Amazon: Distribution and bioactivity. Braz. J. Microbiol. 2014, 45, 153–162. [Google Scholar] [CrossRef]
- Prema Sundara Valli, P.; Muthukumar, T. Dark septate root endophytic fungus Nectria haematococca improves tomato growth under water limiting conditions. Indian J. Microbiol. 2018, 58, 489–495. [Google Scholar] [CrossRef]
- Quaedvlieg, W.; Verkley, G.J.; Shin, H.D.; Barreto, R.W.; Alfenas, A.C.; Swart, W.J.; Groenewald, J.Z.; Crous, P.W. Sizing up Septoria. Stud. Mycol. 2013, 75, 307–390. [Google Scholar] [CrossRef]
- Zhu, J.S.; Guo, Y.L.; Yao, Y.S.; Zhou, Y.J.; Lu, J.H.; Qi, Y.; Chen, W.; Liu, X.J.; Wu, Z.M.; Zhang, L.; et al. Coexistence of Hirsutella sinensis and Paecilomyces hepiali DNA during maturation of Cordyceps sinensis and changes in fungal competitive proliferation capability and chemical profiles. J. Fungal Res. 2007, 5, 214–224. [Google Scholar] [CrossRef]






| Sample Number | Collecting Locations | Longitude/E | Latitude/N | Elevation/m |
|---|---|---|---|---|
| AB | Songpan County, Aba Prefecture, Sichuan Province | 102°13′16″ | 31°12′28″ | 3230 |
| GZ | Litang County, Ganzi Prefecture, Sichuan Province | 101°57′39″ | 30°3′7″ | 3150 |
| GL | Jiuzhi County, Guoluo Prefecture, Qinghai Province | 100°26′45″ | 34°31′50″ | 4340 |
| YS | Zhiduo County, Yushu Prefecture, Qinghai Province | 96°55′57″ | 33°01′56″ | 4498 |
| MQ | Maqu County, Gannan Prefecture, Gansu Province | 102°11′48″ | 34°3′16″ | 3980 |
| DQ | Shangri-la, Diqing Prefecture, Yunnan Province | 99°42′43″ | 28°33′54″ | 4260 |
| LZ | Lang County, Nyingchi Prefecture, Tibet Autonomous Region | 93°15′12″ | 29°54′49″ | 4122 |
| CD | Dingqing County, Chamdo Prefecture, Tibet Autonomous Region | 97°13′44″ | 33°23′27″ | 4244 |
Disclaimer/Publisher’s Note: The statements, opinions and data contained in all publications are solely those of the individual author(s) and contributor(s) and not of MDPI and/or the editor(s). MDPI and/or the editor(s) disclaim responsibility for any injury to people or property resulting from any ideas, methods, instructions or products referred to in the content. |
© 2025 by the authors. Licensee MDPI, Basel, Switzerland. This article is an open access article distributed under the terms and conditions of the Creative Commons Attribution (CC BY) license (https://creativecommons.org/licenses/by/4.0/).
Share and Cite
Zhang, J.; Zhang, W.; Wu, X.; Fu, W.; Yang, C.; Long, N. Insights into the Mycosphere Fungal Community and Its Association with Nucleoside Accumulation in Ophiocordyceps sinensis. J. Fungi 2025, 11, 696. https://doi.org/10.3390/jof11100696
Zhang J, Zhang W, Wu X, Fu W, Yang C, Long N. Insights into the Mycosphere Fungal Community and Its Association with Nucleoside Accumulation in Ophiocordyceps sinensis. Journal of Fungi. 2025; 11(10):696. https://doi.org/10.3390/jof11100696
Chicago/Turabian StyleZhang, Jianshuang, Wen Zhang, Xiaodan Wu, Weidi Fu, Chaoyun Yang, and Nana Long. 2025. "Insights into the Mycosphere Fungal Community and Its Association with Nucleoside Accumulation in Ophiocordyceps sinensis" Journal of Fungi 11, no. 10: 696. https://doi.org/10.3390/jof11100696
APA StyleZhang, J., Zhang, W., Wu, X., Fu, W., Yang, C., & Long, N. (2025). Insights into the Mycosphere Fungal Community and Its Association with Nucleoside Accumulation in Ophiocordyceps sinensis. Journal of Fungi, 11(10), 696. https://doi.org/10.3390/jof11100696
