The Aspergillus fumigatus Extracellular Polysaccharide Galactosaminogalactan Displays Context-Dependent Cooperative and Competitive Social Traits in Mixed Biofilms
Abstract
1. Introduction
2. Materials and Methods
2.1. Strains and Growth Culture Conditions
2.2. Strains Construction
2.3. Confocal Laser Scanning Microscopy of Fungal Biofilms
2.4. Crystal Violet Assay for Biofilm Biomass Determination
2.5. Quantification of Ratios of GAG+ and GAG− in Mixed Biofilms by Quantitative PCR (Q-PCR)
2.6. XTT Assay
2.7. Microscopy
2.7.1. Observation of Hyphal Morphology Under Treated with Caspofungin
2.7.2. GAG Polysaccharide Characterization
3. Results
3.1. GAG Provides Social Benefits in Mixed Biofilms
3.2. GAG Production Is an Exploitable Cooperative Behavior in Mixed Biofilms
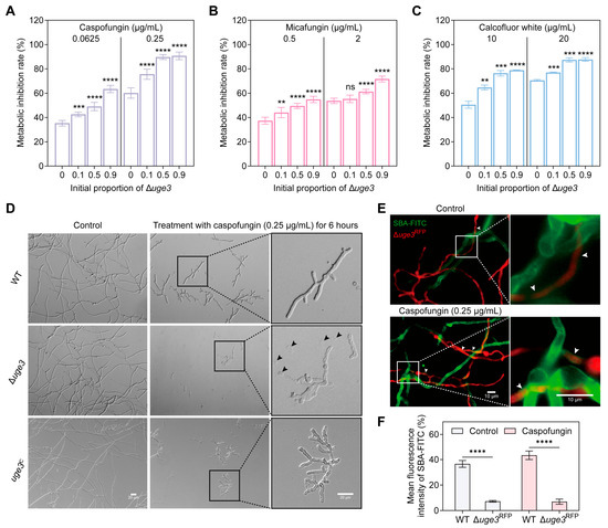
3.3. GAG Confers a Competitive Trait Under Caspofungin Treatment in the Mixed Biofilms
3.4. GAG Plays Protective Roles in Conferring Tolerance to Cell Wall Stresses
4. Discussion
Supplementary Materials
Author Contributions
Funding
Institutional Review Board Statement
Informed Consent Statement
Data Availability Statement
Conflicts of Interest
References
- Crabbé, A.; Jensen, P.; Bjarnsholt, T.; Coenye, T. Antimicrobial Tolerance and Metabolic Adaptations in Microbial Biofilms. Trends Microbiol. 2019, 27, 850–863. [Google Scholar] [CrossRef] [PubMed]
- Vu, B.; Chen, M.; Crawford, R.J.; Ivanova, E.P. Bacterial extracellular polysaccharides involved in biofilm formation. Molecules 2009, 14, 2535–2554. [Google Scholar] [CrossRef]
- Sheppard, D.C.; Howell, P.L. Biofilm Exopolysaccharides of Pathogenic Fungi: Lessons from Bacteria. J. Biol. Chem. 2016, 291, 12529–12537. [Google Scholar] [CrossRef]
- Ghoul, M.; Griffin, A.S.; West, S.A. Toward an evolutionary definition of cheating. Evolution 2014, 68, 318–331. [Google Scholar] [CrossRef]
- Boyle, K.E.; Heilmann, S.; van Ditmarsch, D.; Xavier, J.B. Exploiting social evolution in biofilms. Curr. Opin. Microbiol. 2013, 16, 207–212. [Google Scholar] [CrossRef]
- Xavier, J.B.; Foster, K.R. Cooperation and conflict in microbial biofilms. Proc. Natl. Acad. Sci. USA 2007, 104, 876–881. [Google Scholar] [CrossRef]
- Irie, Y.; Roberts, A.E.L.; Kragh, K.N.; Gordon, V.D.; Hutchison, J.; Allen, R.J.; Melaugh, G.; Bjarnsholt, T.; West, S.A.; Diggle, S.P. The Pseudomonas aeruginosa PSL Polysaccharide Is a Social but Noncheatable Trait in Biofilms. mBio 2017, 8, e00374-17. [Google Scholar] [CrossRef]
- Gilbert, O.M.; Foster, K.R.; Mehdiabadi, N.J.; Strassmann, J.E.; Queller, D.C. High relatedness maintains multicellular cooperation in a social amoeba by controlling cheater mutants. Proc. Natl. Acad. Sci. USA 2007, 104, 8913–8917. [Google Scholar] [CrossRef]
- Bastiaans, E.; Debets, A.J.; Aanen, D.K. Experimental evolution reveals that high relatedness protects multicellular cooperation from cheaters. Nat. Commun. 2016, 7, 11435. [Google Scholar] [CrossRef] [PubMed]
- Stilwell, P.; Lowe, C.; Buckling, A. The effect of cheats on siderophore diversity in Pseudomonas aeruginosa. J. Evol. Biol. 2018, 31, 1330–1339. [Google Scholar] [CrossRef] [PubMed]
- Pollak, S.; Omer-Bendori, S.; Even-Tov, E.; Lipsman, V.; Bareia, T.; Ben-Zion, I.; Eldar, A. Facultative cheating supports the coexistence of diverse quorum-sensing alleles. Proc. Natl. Acad. Sci. USA 2016, 113, 2152–2157. [Google Scholar] [CrossRef] [PubMed]
- Schluter, J.; Nadell, C.D.; Bassler, B.L.; Foster, K.R. Adhesion as a weapon in microbial competition. ISME J. 2015, 9, 139–149. [Google Scholar] [CrossRef]
- Momeni, B.; Waite, A.J.; Shou, W. Spatial self-organization favors heterotypic cooperation over cheating. Elife 2013, 2, e00960. [Google Scholar] [CrossRef]
- Lyons, N.A.; Kolter, R. A single mutation in rapP induces cheating to prevent cheating in Bacillus subtilis by minimizing public good production. Commun. Biol. 2018, 1, 133. [Google Scholar] [CrossRef]
- Nadell, C.D.; Bassler, B.L. A fitness trade-off between local competition and dispersal in Vibrio cholerae biofilms. Proc. Natl. Acad. Sci. USA 2011, 108, 14181–14185. [Google Scholar] [CrossRef]
- Flemming, H.C.; van Hullebusch, E.D.; Neu, T.R.; Nielsen, P.H.; Seviour, T.; Stoodley, P.; Wingender, J.; Wuertz, S. The biofilm matrix: Multitasking in a shared space. Nat. Rev. Microbiol. 2023, 21, 70–86. [Google Scholar] [CrossRef]
- Morelli, K.A.; Kerkaert, J.D.; Cramer, R.A. Aspergillus fumigatus biofilms: Toward understanding how growth as a multicellular network increases antifungal resistance and disease progression. PLoS Pathog. 2021, 17, e1009794. [Google Scholar] [CrossRef]
- Liu, S.; Le Mauff, F.; Sheppard, D.C.; Zhang, S. Filamentous fungal biofilms: Conserved and unique aspects of extracellular matrix composition, mechanisms of drug resistance and regulatory networks in Aspergillus fumigatus. npj Biofilms Microbiomes 2022, 8, 83. [Google Scholar] [CrossRef]
- Kowalski, C.H.; Morelli, K.A.; Schultz, D.; Nadell, C.D.; Cramer, R.A. Fungal biofilm architecture produces hypoxic microenvironments that drive antifungal resistance. Proc. Natl. Acad. Sci. USA 2020, 117, 22473–22483. [Google Scholar] [CrossRef] [PubMed]
- Kowalski, C.H.; Kerkaert, J.D.; Liu, K.W.; Bond, M.C.; Hartmann, R.; Nadell, C.D.; Stajich, J.E.; Cramer, R.A. Fungal biofilm morphology impacts hypoxia fitness and disease progression. Nat. Microbiol. 2019, 4, 2430–2441. [Google Scholar] [CrossRef] [PubMed]
- Loussert, C.; Schmitt, C.; Prevost, M.C.; Balloy, V.; Fadel, E.; Philippe, B.; Kauffmann-Lacroix, C.; Latgé, J.P.; Beauvais, A. In vivo biofilm composition of Aspergillus fumigatus. Cell. Microbiol. 2010, 12, 405–410. [Google Scholar] [CrossRef]
- Fontaine, T.; Delangle, A.; Simenel, C.; Coddeville, B.; van Vliet, S.J.; van Kooyk, Y.; Bozza, S.; Moretti, S.; Schwarz, F.; Trichot, C.; et al. Galactosaminogalactan, a new immunosuppressive polysaccharide of Aspergillus fumigatus. PLoS Pathog. 2011, 7, e1002372. [Google Scholar] [CrossRef]
- Zhang, S.; Chen, Y.; Ma, Z.; Chen, Q.; Ostapska, H.; Gravelat, F.N.; Lu, L.; Sheppard, D.C. PtaB, a lim-domain binding protein in Aspergillus fumigatus regulates biofilm formation and conidiation through distinct pathways. Cell Microbiol. 2018, 20, e12799. [Google Scholar] [CrossRef] [PubMed]
- Gravelat, F.N.; Beauvais, A.; Liu, H.; Lee, M.J.; Snarr, B.D.; Chen, D.; Xu, W.; Kravtsov, I.; Hoareau, C.M.; Vanier, G.; et al. Aspergillus galactosaminogalactan mediates adherence to host constituents and conceals hyphal β-glucan from the immune system. PLoS Pathog. 2013, 9, e1003575. [Google Scholar] [CrossRef]
- Lee, M.J.; Geller, A.M.; Bamford, N.C.; Liu, H.; Gravelat, F.N.; Snarr, B.D.; Le Mauff, F.; Chabot, J.; Ralph, B.; Ostapska, H.; et al. Deacetylation of Fungal Exopolysaccharide Mediates Adhesion and Biofilm Formation. mBio 2016, 7, e00252-16. [Google Scholar] [CrossRef]
- Speth, C.; Rambach, G.; Lass-Flörl, C.; Howell, P.L.; Sheppard, D.C. Galactosaminogalactan (GAG) and its multiple roles in Aspergillus pathogenesis. Virulence 2019, 10, 976–983. [Google Scholar] [CrossRef]
- Lee, M.J.; Liu, H.; Barker, B.M.; Snarr, B.D.; Gravelat, F.N.; Al Abdallah, Q.; Gavino, C.; Baistrocchi, S.R.; Ostapska, H.; Xiao, T.; et al. The Fungal Exopolysaccharide Galactosaminogalactan Mediates Virulence by Enhancing Resistance to Neutrophil Extracellular Traps. PLoS Pathog. 2015, 11, e1005187. [Google Scholar] [CrossRef]
- Bamford, N.C.; Snarr, B.D.; Gravelat, F.N.; Little, D.J.; Lee, M.J.; Zacharias, C.A.; Chabot, J.C.; Geller, A.M.; Baptista, S.D.; Baker, P.; et al. Sph3 Is a Glycoside Hydrolase Required for the Biosynthesis of Galactosaminogalactan in Aspergillus fumigatus. J. Biol. Chem. 2015, 290, 27438–27450. [Google Scholar] [CrossRef] [PubMed]
- Ostapska, H.; Le Mauff, F.; Gravelat, F.N.; Snarr, B.D.; Bamford, N.C.; Van Loon, J.C.; McKay, G.; Nguyen, D.; Howell, P.L.; Sheppard, D.C. Co-Operative Biofilm Interactions between Aspergillus fumigatus and Pseudomonas aeruginosa through Secreted Galactosaminogalactan Exopolysaccharide. J. Fungi 2022, 8, 336. [Google Scholar] [CrossRef] [PubMed]
- Jiang, H.; Shen, Y.; Liu, W.; Lu, L. Deletion of the putative stretch-activated ion channel Mid1 is hypervirulent in Aspergillus fumigatus. Fungal Genet. Biol. 2014, 62, 62–70. [Google Scholar] [CrossRef]
- Chen, Y.; Le Mauff, F.; Wang, Y.; Lu, R.; Sheppard, D.C.; Lu, L.; Zhang, S. The Transcription Factor SomA Synchronously Regulates Biofilm Formation and Cell Wall Homeostasis in Aspergillus fumigatus. mBio 2020, 11, e02329-20. [Google Scholar] [CrossRef]
- Szewczyk, E.; Nayak, T.; Oakley, C.E.; Edgerton, H.; Xiong, Y.; Taheri-Talesh, N.; Osmani, S.A.; Oakley, B.R. Fusion PCR and gene targeting in Aspergillus nidulans. Nat. Protoc. 2006, 1, 3111–3120. [Google Scholar] [CrossRef]
- Gravelat, F.N.; Ejzykowicz, D.E.; Chiang, L.Y.; Chabot, J.C.; Urb, M.; Macdonald, K.D.; al-Bader, N.; Filler, S.G.; Sheppard, D.C. Aspergillus fumigatus MedA governs adherence, host cell interactions and virulence. Cell. Microbiol. 2010, 12, 473–488. [Google Scholar] [CrossRef]
- Sexton, D.J.; Schuster, M. Nutrient limitation determines the fitness of cheaters in bacterial siderophore cooperation. Nat. Commun. 2017, 8, 230. [Google Scholar] [CrossRef] [PubMed]
- Lee, Y.; Puumala, E.; Robbins, N.; Cowen, L.E. Antifungal Drug Resistance: Molecular Mechanisms in Candida albicans and Beyond. Chem. Rev. 2021, 121, 3390–3411. [Google Scholar] [CrossRef] [PubMed]
- Buckling, A.; Harrison, F.; Vos, M.; Brockhurst, M.A.; Gardner, A.; West, S.A.; Griffin, A. Siderophore-mediated cooperation and virulence in Pseudomonas aeruginosa. FEMS Microbiol. Ecol. 2007, 62, 135–141. [Google Scholar] [CrossRef]
- Brockhurst, M.A.; Buckling, A.; Racey, D.; Gardner, A. Resource supply and the evolution of public-goods cooperation in bacteria. BMC Biol. 2008, 6, 20. [Google Scholar] [CrossRef]
- Guerrero, C.; Prieto, A.; Leal, J.A. Extracellular galactosaminogalactan from Penicillium frequentans. Microbiologia 1988, 4, 39–46. [Google Scholar]
- Bamford, N.C.; Le Mauff, F.; Van Loon, J.C.; Ostapska, H.; Snarr, B.D.; Zhang, Y.; Kitova, E.N.; Klassen, J.S.; Codée, J.D.C.; Sheppard, D.C.; et al. Structural and biochemical characterization of the exopolysaccharide deacetylase Agd3 required for Aspergillus fumigatus biofilm formation. Nat. Commun. 2020, 11, 2450. [Google Scholar] [CrossRef]
- Diggle, S.P.; Griffin, A.S.; Campbell, G.S.; West, S.A. Cooperation and conflict in quorum-sensing bacterial populations. Nature 2007, 450, 411–414. [Google Scholar] [CrossRef]
- Wu, S.; Huo, H.; Shi, Y.; Zhang, F.; Gu, T.; Li, Z. Extraction and application of extracellular polymeric substances from fungi. Adv. Appl. Microbiol. 2023, 125, 79–106. [Google Scholar] [CrossRef]
- Borlee, B.R.; Goldman, A.D.; Murakami, K.; Samudrala, R.; Wozniak, D.J.; Parsek, M.R. Pseudomonas aeruginosa uses a cyclic-di-GMP-regulated adhesin to reinforce the biofilm extracellular matrix. Mol. Microbiol. 2010, 75, 827–842. [Google Scholar] [CrossRef]
- Zhang, Y.; Gómez-Redondo, M.; Jiménez-Osés, G.; Arda, A.; Overkleeft, H.S.; van der Marel, G.A.; Jiménez-Barbero, J.; Codée, J.D.C. Synthesis and Structural Analysis of Aspergillus fumigatus Galactosaminogalactans Featuring α-Galactose, α-Galactosamine and α-N-Acetyl Galactosamine Linkages. Angew. Chem. Int. Ed. Engl. 2020, 59, 12746–12750. [Google Scholar] [CrossRef]





Disclaimer/Publisher’s Note: The statements, opinions and data contained in all publications are solely those of the individual author(s) and contributor(s) and not of MDPI and/or the editor(s). MDPI and/or the editor(s) disclaim responsibility for any injury to people or property resulting from any ideas, methods, instructions or products referred to in the content. |
© 2025 by the authors. Licensee MDPI, Basel, Switzerland. This article is an open access article distributed under the terms and conditions of the Creative Commons Attribution (CC BY) license (https://creativecommons.org/licenses/by/4.0/).
Share and Cite
Cong, L.; Zhang, Y.; Chen, H.; Lu, R.; Zhang, S. The Aspergillus fumigatus Extracellular Polysaccharide Galactosaminogalactan Displays Context-Dependent Cooperative and Competitive Social Traits in Mixed Biofilms. J. Fungi 2025, 11, 695. https://doi.org/10.3390/jof11100695
Cong L, Zhang Y, Chen H, Lu R, Zhang S. The Aspergillus fumigatus Extracellular Polysaccharide Galactosaminogalactan Displays Context-Dependent Cooperative and Competitive Social Traits in Mixed Biofilms. Journal of Fungi. 2025; 11(10):695. https://doi.org/10.3390/jof11100695
Chicago/Turabian StyleCong, Longyun, Yufei Zhang, Hua Chen, Ruiyang Lu, and Shizhu Zhang. 2025. "The Aspergillus fumigatus Extracellular Polysaccharide Galactosaminogalactan Displays Context-Dependent Cooperative and Competitive Social Traits in Mixed Biofilms" Journal of Fungi 11, no. 10: 695. https://doi.org/10.3390/jof11100695
APA StyleCong, L., Zhang, Y., Chen, H., Lu, R., & Zhang, S. (2025). The Aspergillus fumigatus Extracellular Polysaccharide Galactosaminogalactan Displays Context-Dependent Cooperative and Competitive Social Traits in Mixed Biofilms. Journal of Fungi, 11(10), 695. https://doi.org/10.3390/jof11100695

