The Exocyst Subunits EqSec5 and EqSec6 Promote Powdery Mildew Fungus Growth and Pathogenicity
Abstract
1. Introduction
2. Materials and Methods
2.1. Plant Materials and Strains
2.2. Sequence Analyses
2.3. Gene Cloning and Plasmid Construction
2.4. Electrotransformation
2.5. Silencing of Gene Expression
2.6. Pathogen Inoculation and Quantification
2.7. Polyethylene Glycol (PEG)-Mediated Transformation
2.8. qRT-PCR and RT-PCR
2.9. Histochemical Staining and Quantification of Plant Defense Responses
2.10. Measurement of SA Concentrations
2.11. Yeast Two-Hybrid Assays
2.12. Statistical Analysis
3. Results
3.1. Identify the Homologs of Sec5 and Sec6 in E. quercicola
3.2. EqSec5 and EqSec6 Localize to the Hyphal Tips
3.3. EqSec5 and EqSec6 Promote E. quercicola Pathogenesis and Growth
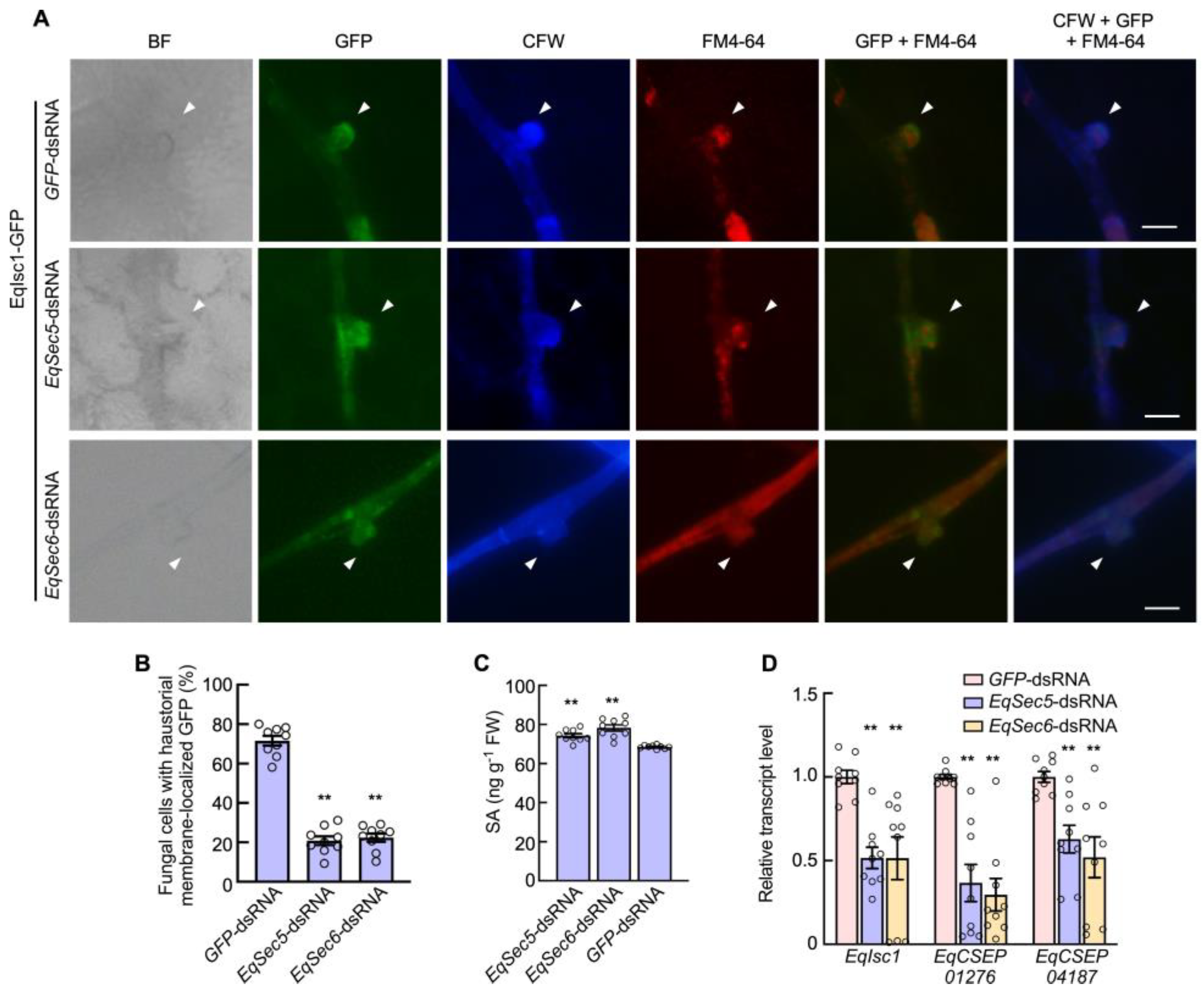
3.4. EqSec5 and EqSec6 Regulate Secretion of the Effector EqIsc1
3.5. EqSec5 and EqSec6 Silencing Induced the Host Defense Response
3.6. EqSec5 and EqSec6 Function Together to Regulate Pathogenicity
4. Discussion
5. Conclusions
Supplementary Materials
Author Contributions
Funding
Institutional Review Board Statement
Informed Consent Statement
Data Availability Statement
Conflicts of Interest
References
- He, B.; Guo, W. The exocyst complex in polarized exocytosis. Curr. Opin. Cell Biol. 2009, 21, 537–542. [Google Scholar] [CrossRef] [PubMed]
- Polgar, N.; Fogelgren, B. Regulation of cell polarity by exocyst-mediated trafficking. Cold Spring Harb. Perspect. Biol. 2018, 10, a031401. [Google Scholar] [CrossRef]
- Wang, S.; Liu, Y.; Adamson, C.L.; Valdez, G.; Guo, W.; Hsu, S.C. The mammalian exocyst, a complex required for exocytosis, inhibits tubulin polymerization. J. Biol. Chem. 2004, 279, 35958–35966. [Google Scholar] [CrossRef] [PubMed]
- Zuo, X.; Zhang, J.; Zhang, Y.; Hsu, S.C.; Zhou, D.; Guo, W. Exo70 interacts with the Arp2/3 complex and regulates cell migration. Nat. Cell Biol. 2006, 8, 1383–1388. [Google Scholar] [CrossRef] [PubMed]
- Brown, F.C.; Pfeffer, S.R. An update on transport vesicle tethering. Mol. Membr. Biol. 2010, 27, 457–461. [Google Scholar] [CrossRef] [PubMed]
- Mei, K.; Guo, W. The exocyst complex. Curr. Biol. 2018, 28, R922–R925. [Google Scholar] [CrossRef]
- Nishida–Fukuda, H. The exocyst: Dynamic machine or static tethering complex? Bioessays 2019, 41, 1900056. [Google Scholar] [CrossRef]
- de Souza, W.; Barrias, E.S. Membrane-bound extracellular vesicles secreted by parasitic protozoa: Cellular structures involved in the communication between cells. Parasitol. Res. 2020, 119, 2005–2023. [Google Scholar] [CrossRef]
- Mayorga, L.S.; Tomes, C.N.; Belmonte, S.A. Acrosomal exocytosis, a special type of regulated secretion. IUBMB Life 2007, 59, 286–292. [Google Scholar] [CrossRef] [PubMed]
- Giraldo, M.C.; Valent, B. Filamentous plant pathogen effectors in action. Nat. Rev. Microbiol. 2013, 11, 800–814. [Google Scholar] [CrossRef] [PubMed]
- Wu, Y.; Xie, L.; Jiang, Y.; Li, T. Prediction of effector proteins and their implications in pathogenicity of phytopathogenic filamentous fungi: A review. Int. J. Biol. Macromol. 2022, 206, 188–202. [Google Scholar] [CrossRef]
- Osés-Ruiz, M.; Sakulkoo, W.; Littlejohn, G.R.; Martin-Urdiroz, M.; Talbot, N.J. Two independent S-phase checkpoints regulate appressorium-mediated plant infection by the rice blast fungus Magnaporthe oryzae. Proc. Natl. Acad. Sci. USA 2017, 114, E237–E244. [Google Scholar] [CrossRef] [PubMed]
- Zheng, H.; Chen, S.; Chen, X.; Liu, S.; Dang, X.; Yang, C.; Giraldo, M.C.; Oliveira-Garcia, E.; Zhou, J.; Wang, Z. The small GTPase MoSec4 is involved in vegetative development and pathogenicity by regulating the extracellular protein secretion in Magnaporthe oryzae. Front. Plant Sci. 2016, 7, 1458. [Google Scholar] [CrossRef]
- Rogers, A. Cellular Control of Proteostasis, Cytoskeleton Organization, and Polarity Remodeling During Infection-Related Development by the Rice Blast Fungus. Ph.D. Thesis, University of Arkansas, Fayetteville, AR, USA, 2023. [Google Scholar]
- Zuriegat, Q.; Abubakar, Y.S.; Wang, Z.; Chen, M.; Zhang, J. Emerging Roles of Exocyst Complex in Fungi: A Review. J. Fungi 2024, 10, 614. [Google Scholar] [CrossRef] [PubMed]
- Ma, Z.; Chen, Z.; Wang, W.; Wang, K.; Zhu, T. Exocyst subunit BcSec3 regulates growth, development and pathogenicity in Botrytis cinerea. J. Biosci. 2020, 45, 125. [Google Scholar] [CrossRef]
- Michalopoulou, V.A.; Mermigka, G.; Kotsaridis, K.; Mentzelopoulou, A.; Celie, P.H.N.; Moschou, P.N.; Jones, J.D.G.; Sarris, P.F. The host exocyst complex is targeted by a conserved bacterial type-III effector that promotes virulence. Plant Cell 2022, 34, 3400–3424. [Google Scholar] [CrossRef] [PubMed]
- Zhou, T.; Zhao, Y.; Guo, H. Secretory proteins are delivered to the septin-organized penetration interface during root infection by Verticillium dahliae. PLoS Pathog. 2017, 13, e1006275. [Google Scholar] [CrossRef] [PubMed]
- Yang, S.; Zhou, X.; Guo, P.; Lin, Y.; Fan, Q.; Zuriegat, Q.; Lu, S.; Yang, J.; Yu, W.; Liu, H. The exocyst regulates hydrolytic enzyme secretion at hyphal tips and septa in the banana Fusarium Wilt Fungus Fusarium odoratissimum. Appl. Environ. Microbiol. 2021, 87, e03088-20. [Google Scholar] [CrossRef]
- Glawe, D.A. The powdery mildews: A review of the world’s most familiar (yet poorly known) plant pathogens. Annu. Rev. Phytopathol. 2008, 46, 27–51. [Google Scholar] [CrossRef] [PubMed]
- Jones, H.; Whipps, J.M.; Gurr, S.J. The tomato powdery mildew fungus Oidium neolycopersici. Mol. Plant Pathol. 2001, 2, 303–309. [Google Scholar] [CrossRef] [PubMed]
- Riquelme, M.; Aguirre, J.; Bartnicki–García, S.; Braus, G.H.; Feldbrügge, M.; Fleig, U.; Hansberg, W.; Herrera-Estrella, A.; Kämper, J.; Kück, U. Fungal morphogenesis, from the polarized growth of hyphae to complex reproduction and infection structures. Microbiol. Mol. Biol. Rev. 2018, 82, 10–1128. [Google Scholar] [CrossRef] [PubMed]
- Eichmann, R.; Hückelhoven, R. Accommodation of powdery mildew fungi in intact plant cells. J. Plant Physiol. 2008, 165, 5–18. [Google Scholar] [CrossRef] [PubMed]
- Mapuranga, J.; Zhang, L.; Zhang, N.; Yang, W. The haustorium: The root of biotrophic fungal pathogens. Front. Plant Sci. 2022, 13, 963705. [Google Scholar] [CrossRef]
- Tariqjaveed, M.; Mateen, A.; Wang, S.; Qiu, S.; Zheng, X.; Zhang, J.; Bhadauria, V.; Sun, W. Versatile effectors of phytopathogenic fungi target host immunity. J. Integr. Plant Biol. 2021, 63, 1856–1873. [Google Scholar] [CrossRef] [PubMed]
- Zaccaron, A.Z.; Neill, T.; Corcoran, J.; Mahaffee, W.F.; Stergiopoulos, I. A chromosome-scale genome assembly of the grape powdery mildew pathogen Erysiphe necator reveals its genomic architecture and previously unknown features of its biology. mBio 2023, 14, e00645-23. [Google Scholar] [CrossRef] [PubMed]
- Bindschedler, L.V.; Panstruga, R.; Spanu, P.D. Mildew-omics: How global analyses aid the understanding of life and evolution of powdery mildews. Front. Plant Sci. 2016, 7, 123. [Google Scholar] [CrossRef]
- Chen, L.; Xu, L.; Li, X.; Wang, Y.; Feng, Y.; Huang, G. The Diseases and Pests of Rubber Tree and Their Natural Control Potential: A Bibliometric Analysis. Agronomy 2023, 13, 1965. [Google Scholar] [CrossRef]
- Chu, L.; Lao, G.; Gao, X.; Liu, W.; Lu, Z.; Jin, P.; Miao, W. Bacillus velezensis HN-2 crude extract inhibits Erysiphe quercicola infection of rubber tree leaves. Physiol. Mol. Plant Pathol. 2022, 122, 101920. [Google Scholar] [CrossRef]
- Liyanage, K.K.; Khan, S.; Mortimer, P.E.; Hyde, K.D.; Xu, J.; Brooks, S.; Ming, Z. Powdery mildew disease of rubber tree. For. Pathol. 2016, 46, 90–103. [Google Scholar] [CrossRef]
- Liang, P.; Liu, S.; Xu, F.; Jiang, S.; Yan, J.; He, Q.; Liu, W.; Lin, C.; Zheng, F.; Wang, X. Powdery mildews are characterized by contracted carbohydrate metabolism and diverse effectors to adapt to obligate biotrophic lifestyle. Front. Microbiol. 2018, 9, 3160. [Google Scholar] [CrossRef] [PubMed]
- Cao, X.; Xiao, Y.; Han, Q.; West, J.S.; Daquan, L. Temporal population structure of rubber tree powdery mildew pathogen Erysiphe quercicola in Hainan, China. Plant Pathol. 2023, 72, 1218–1225. [Google Scholar] [CrossRef]
- Yin, J.; Li, X.; Dong, L.; Zhu, X.; Chen, Y.; Zhao, W.; Liu, Y.; Shan, J.; Liu, W.; Lin, C. Transformation-based gene silencing and functional characterization of an ISC effector reveal how a powdery mildew fungus disturbs salicylic acid biosynthesis and immune response in the plant. Mol. Plant Pathol. 2024, 25, e70030. [Google Scholar] [CrossRef] [PubMed]
- Martin, R.R.; James, D.; Lévesque, C.A. Impacts of molecular diagnostic technologies on plant disease management. Annu. Rev. Phytopathol. 2000, 38, 207–239. [Google Scholar] [CrossRef]
- He, Q.; Liu, Y.; Liang, P.; Liao, X.; Li, X.; Li, X.; Shi, D.; Liu, W.; Lin, C.; Zheng, F. A novel chorismate mutase from Erysiphe quercicola performs dual functions of synthesizing amino acids and inhibiting plant salicylic acid synthesis. Microbiol. Res. 2021, 242, 126599. [Google Scholar] [CrossRef] [PubMed]
- Cao, X.; Han, Q.; West, J.S. Spray-induced gene silencing as a potential tool to control rubber tree powdery mildew disease. Physiol. Mol. Plant Pathol. 2024, 129, 102182. [Google Scholar] [CrossRef]
- Sweigard, J.A.; Carroll, A.M.; Farrall, L.; Chumley, F.G.; Valent, B. Magnaporthe grisea pathogenicity genes obtained through insertional mutagenesis. Mol. Plant-Microbe Interact. 1998, 11, 404–412. [Google Scholar] [CrossRef] [PubMed]
- Gupta, Y.K. Investigating the Role of the Exocyst Complex in Infection-Related Development of the Rice Blast Fungus Magnaporthe oryzae. Ph.D. Thesis, University of Exeter, Exeter, UK, 2014. [Google Scholar]
- Ma, T.; Yan, C.; Zhang, S.; Liang, D.; Mao, C.; Zhang, C. High-quality genome assembly and genetic transformation system of Lasiodiplodia theobromae strain LTTK16-3, a fungal pathogen of Chinese hickory. Microbiol. Spectr. 2024, 12, e0331123. [Google Scholar] [CrossRef] [PubMed]
- Che Omar, S.; Bentley, M.A.; Morieri, G.; Preston, G.M.; Gurr, S.J. Validation of Reference Genes for Robust qRT-PCR Gene Expression Analysis in the Rice Blast Fungus Magnaporthe oryzae. PLoS ONE 2016, 11, e0160637. [Google Scholar] [CrossRef]
- Davis, D.J.; Wang, M.; Sørensen, I.; Rose, J.K.; Domozych, D.S.; Drakakaki, G. Callose deposition is essential for the completion of cytokinesis in the unicellular alga Penium margaritaceum. J. Cell Sci. 2020, 133, jcs249599. [Google Scholar] [CrossRef]
- Li, X.; Zhao, W.; Zhang, Z.; Fang, Y.; Dong, L.; Yin, J.; Liu, Y.; Chen, D.; Li, Z.; Liu, W. The Rubber Tree (Heveae brasiliensis) MLO Protein HbMLO12 Promotes Plant Susceptibility to Sustain Infection by a Powdery Mildew Fungus. Mol. Plant-Microbe Interact. 2023, 36, 273–282. [Google Scholar] [CrossRef] [PubMed]
- Qian, Z.; Liu, F.; Song, C.; Zhai, T.; He, Z.; Ma, L.; Zhao, X.; Jia, Z.; Song, S. Diffusible signal factor primes plant immunity against Xanthomonas campestris pv. campestris (Xcc) via JA signaling in Arabidopsis and Brassica oleracea. Front. Cell. Infect. Microbiol. 2023, 13, 1203582. [Google Scholar]
- Forcat, S.; Bennett, M.H.; Mansfield, J.W.; Grant, M.R. A rapid and robust method for simultaneously measuring changes in the phytohormones ABA, JA and SA in plants following biotic and abiotic stress. Plant Methods 2008, 4, 16. [Google Scholar] [CrossRef]
- Sun, W.; Zhang, B.; Deng, J.; Chen, L.; Ullah, A.; Yang, X. Genome-wide analysis of CBL and CIPK family genes in cotton: Conserved structures with divergent interactions and expression. Physiol. Mol. Biol. Plants 2021, 27, 359–368. [Google Scholar] [CrossRef] [PubMed]
- Fischer, R.; Zekert, N.; Takeshita, N. Polarized growth in fungi–interplay between the cytoskeleton, positional markers and membrane domains. Mol. Microbiol. 2008, 68, 813–826. [Google Scholar] [CrossRef]
- Takeshita, N.; Fischer, R. The cytoskeleton and polarity markers during polarized growth of filamentous fungi. In Biology of the Fungal Cell; Springer: Cham, Switzerland, 2019; pp. 43–62. [Google Scholar] [CrossRef]
- Lichius, A.; Berepiki, A.; Read, N.D. Form follows function-the versatile fungal cytoskeleton. Fungal Biol. 2011, 115, 518–540. [Google Scholar] [CrossRef] [PubMed]
- Schultzhaus, Z.S.; Shaw, B.D. Endocytosis and exocytosis in hyphal growth. Fungal Biol. Rev. 2015, 29, 43–53. [Google Scholar] [CrossRef]
- Zheng, P.; Nguyen, T.A.; Wong, J.Y.; Lee, M.; Nguyen, T.A.; Fan, J.S.; Yang, D.; Jedd, G. Spitzenkörper assembly mechanisms reveal conserved features of fungal and metazoan polarity scaffolds. Nat. Commun. 2020, 11, 2830. [Google Scholar] [CrossRef]
- Chen, X.; Ebbole, D.J.; Wang, Z. The exocyst complex: Delivery hub for morphogenesis and pathogenesis in filamentous fungi. Curr. Opin. Plant Biol. 2015, 28, 48–54. [Google Scholar] [CrossRef]
- Higuchi, Y. Membrane traffic related to endosome dynamics and protein secretion in filamentous fungi. Biosci. Biotechnol. Biochem. 2021, 85, 1038–1045. [Google Scholar] [CrossRef] [PubMed]
- Guan, W.; Fang, J.; Wang, R.; Ma, Z.; Wang, W.; Wang, K.; Zhu, T. Functional analysis of the exocyst subunit BcExo70 in Botrytis cinerea. Curr. Genet. 2020, 66, 85–95. [Google Scholar] [CrossRef]
- Giraldo, M.C.; Dagdas, Y.F.; Gupta, Y.K.; Mentlak, T.A.; Yi, M.; Martinez-Rocha, A.L.; Saitoh, H.; Terauchi, R.; Talbot, N.J.; Valent, B. Two distinct secretion systems facilitate tissue invasion by the rice blast fungus Magnaporthe oryzae. Nat. Commun. 2013, 4, 1996. [Google Scholar] [CrossRef]
- Gupta, Y.K.; Dagdas, Y.F.; Martinez-Rocha, A.L.; Kershaw, M.J.; Littlejohn, G.R.; Ryder, L.S.; Sklenar, J.; Menke, F.; Talbot, N.J. Septin-Dependent assembly of the exocyst is essential for plant infection by Magnaporthe oryzae. Plant Cell 2015, 27, 3277–3289. [Google Scholar] [CrossRef]
- Martin-Urdiroz, M.; Deeks, M.J.; Horton, C.G.; Dawe, H.R.; Jourdain, I. The exocyst complex in health and disease. Front. Cell Dev. Biol. 2016, 4, 24. [Google Scholar] [CrossRef]
- Takeshita, N.; Mania, D.; Herrero, S.; Ishitsuka, Y.; Nienhaus, G.U.; Podolski, M.; Howard, J.; Fischer, R. The cell-end marker TeaA and the microtubule polymerase AlpA contribute to microtubule guidance at the hyphal tip cortex of Aspergillus nidulans to provide polarity maintenance. J. Cell Sci. 2013, 126, 5400–5411. [Google Scholar] [CrossRef]
- Zhang, S.; Li, C.; Si, J.; Han, Z.; Chen, D. Action mechanisms of effectors in plant-pathogen interaction. Int. J. Mol. Sci. 2022, 23, 6758. [Google Scholar] [CrossRef]
- Stergiopoulos, I.; De Wit, P.J. Fungal effector proteins. Annu. Rev. Phytopathol. 2009, 47, 233–263. [Google Scholar] [CrossRef] [PubMed]
- Rossi, G.; Lepore, D.; Kenner, L.; Czuchra, A.B.; Plooster, M.; Frost, A.; Munson, M.; Brennwald, P. Exocyst structural changes associated with activation of tethering downstream of Rho/Cdc42 GTPases. J. Cell Biol. 2020, 219, e201904161. [Google Scholar] [CrossRef]
- Söllner, T.H. Regulated exocytosis and SNARE function. Mol. Membr. Biol. 2003, 20, 209–220. [Google Scholar] [CrossRef]
- Ganesan, S.J.; Feyder, M.J.; Chemmama, I.E.; Fang, F.; Rout, M.P.; Chait, B.T.; Shi, Y.; Munson, M.; Sali, A. Integrative structure and function of the yeast exocyst complex. Protein Sci. 2020, 29, 1486–1501. [Google Scholar] [CrossRef]
- Ikeda, K.; Park, P.; Nakayashiki, H. Cell biology in phytopathogenic fungi during host infection: Commonalities and differences. J. Gen. Plant Pathol. 2019, 85, 163–173. [Google Scholar] [CrossRef]
- Mapuranga, J.; Zhang, N.; Zhang, L.; Chang, J.; Yang, W. Infection strategies and pathogenicity of biotrophic plant fungal pathogens. Front. Microbiol. 2022, 13, 799396. [Google Scholar] [CrossRef]





Disclaimer/Publisher’s Note: The statements, opinions and data contained in all publications are solely those of the individual author(s) and contributor(s) and not of MDPI and/or the editor(s). MDPI and/or the editor(s) disclaim responsibility for any injury to people or property resulting from any ideas, methods, instructions or products referred to in the content. |
© 2025 by the authors. Licensee MDPI, Basel, Switzerland. This article is an open access article distributed under the terms and conditions of the Creative Commons Attribution (CC BY) license (https://creativecommons.org/licenses/by/4.0/).
Share and Cite
Yin, J.; Zhu, X.; Chen, Y.; Lv, Y.; Shan, J.; Liu, Y.; Liu, W.; Miao, W.; Li, X. The Exocyst Subunits EqSec5 and EqSec6 Promote Powdery Mildew Fungus Growth and Pathogenicity. J. Fungi 2025, 11, 73. https://doi.org/10.3390/jof11010073
Yin J, Zhu X, Chen Y, Lv Y, Shan J, Liu Y, Liu W, Miao W, Li X. The Exocyst Subunits EqSec5 and EqSec6 Promote Powdery Mildew Fungus Growth and Pathogenicity. Journal of Fungi. 2025; 11(1):73. https://doi.org/10.3390/jof11010073
Chicago/Turabian StyleYin, Jinyao, Xuehuan Zhu, Yalong Chen, Yanyang Lv, Jiaxin Shan, Yuhan Liu, Wenbo Liu, Weiguo Miao, and Xiao Li. 2025. "The Exocyst Subunits EqSec5 and EqSec6 Promote Powdery Mildew Fungus Growth and Pathogenicity" Journal of Fungi 11, no. 1: 73. https://doi.org/10.3390/jof11010073
APA StyleYin, J., Zhu, X., Chen, Y., Lv, Y., Shan, J., Liu, Y., Liu, W., Miao, W., & Li, X. (2025). The Exocyst Subunits EqSec5 and EqSec6 Promote Powdery Mildew Fungus Growth and Pathogenicity. Journal of Fungi, 11(1), 73. https://doi.org/10.3390/jof11010073
