Genomic Analysis of Aspergillus Section Terrei Reveals a High Potential in Secondary Metabolite Production and Plant Biomass Degradation
Abstract
1. Introduction
2. Materials and Methods
2.1. Fungal Strains
2.2. Purification of DNA
2.3. DNA Sequencing and Assembly
2.4. Whole-Genome Phylogeny
2.5. Prediction of Secondary Metabolite Biosynthesis Gene Clusters
2.6. Generation of SMGC Families
2.7. Genetic Dereplication
2.8. Heterologous Expression of Pigment Biosynthesis Genes
2.9. Promoter Exchange in A. allahabadii
2.10. Chromatographic Analysis of Transformants
2.11. Prediction of Encoded CAZymes
2.12. Growth Profiling on Plant Biomass Related Compounds
3. Results and Discussion
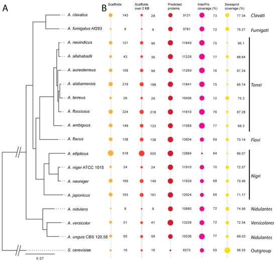
3.1. Genome Sequencing and Genome Statistics
3.2. Species Phylogeny
3.3. Species in Section Terrei Are Rich in Genes Encoding Secondary Metabolite Clusters
3.4. Secondary Metabolite Clusters in New Terrei Genomes Can Be Sorted into 167 Families
3.5. Genetic Dereplication of the Terrei SM Gene Clusters by Comparison with the MIBiG Database
3.6. Pathogenicity Factors from Terrei
3.7. Pigments in Conidia from Section Terrei
3.8. Aspergillus Section Terrei Has a High Plant Biomass Polysaccharide-Degrading Potential
4. Conclusions
Supplementary Materials
Author Contributions
Funding
Institutional Review Board Statement
Informed Consent Statement
Data Availability Statement
Conflicts of Interest
References
- Lass-Flörl, C.; Griff, K.; Mayr, A.; Petzer, A.; Gastl, G.; Bonatti, H.; Freund, M.; Kropshofer, G.; Dierich, M.P.; Nachbaur, D. Epidemiology and outcome of infections due to Aspergillus terreus: 10-year single centre experience. Br. J. Haematol. 2005, 131, 201–207. [Google Scholar] [CrossRef]
- Tevz, G.; Bencina, M.; Legisa, M. Enhancing itaconic acid production by Aspergillus terreus. Appl. Microbiol. Biotechnol. 2010, 87, 1657–1664. [Google Scholar] [CrossRef]
- Bigelis, R.; Arora, D.K. Organic acids of fungi. In Handbook of Applied Mycology Vol. 4. Fungal Biotechnology; Marcel Dekker Inc.: New York, NY, USA, 1992; pp. 357–376. [Google Scholar]
- Jakubowska, J.; Metodiewa, D. Studies on the metabolic pathway for itatartaric acid formation by Aspergillus terreus, use of citramalate, citraconate and itaconate by cell-free extracts. Acta Microbiol. Pol. Ser. B Microbiol. Appl. 1974, 6, 51–61. [Google Scholar]
- Okabe, M.; Lies, D.; Kanamasa, S.; Park, E.Y. Biotechnological production of itaconic acid and its biosynthesis in Aspergillus terreus. Appl. Microbiol. Biotechnol. 2009, 84, 597–606. [Google Scholar] [CrossRef]
- Alberts, A.W.; Chen, J.; Kuron, G.; Hunt, V.; Huff, J.; Hoffman, C.; Rothrock, J.; Lopez, M.; Joshua, H.; Harris, E.; et al. Mevinolin: A highly potent competitive inhibitor of hydroxymethylglutaryl-coenzyme A reductase and a cholesterol-lowering agent. Proc. Natl. Acad. Sci. USA 1980, 77, 3957–3961. [Google Scholar] [CrossRef]
- Boruta, T.; Bizukojc, M. Production of lovastatin and itaconic acid by Aspergillus terreus: A comparative perspective. World J. Microbiol. Biotechnol. 2017, 33, 34. [Google Scholar] [CrossRef]
- Savitha, J.; Bhargavi, S.D.; Praveen, V.K. Complete genome sequence of soil fungus Aspergillus terreus (KM017963), a potent lovastatin producer. Genome Announc. 2016, 4, e00491-16. [Google Scholar] [CrossRef]
- Palanivel, M.; Mac Aogáin, M.; Purbojati, R.W.; Uchida, A.; Aung, N.W.; Lim, S.B.Y.; Putra, A.; Drautz-Moses, D.I.; Seaton, S.; Rogers, T.R.; et al. Whole-genome sequencing of Aspergillus terreus species complex. Mycopathologia 2020, 185, 405–408. [Google Scholar] [CrossRef]
- Deng, S.; Dai, Z.; Swita, M.; Pomraning, K.R.; Hofstad, B.; Panisko, E.; Baker, S.; Magnuson, J. Deletion analysis of the itaconic acid biosynthesis gene cluster components in Aspergillus pseudoterreus ATCC32359. Appl. Microbiol. Biotechnol. 2020, 104, 3981–3992. [Google Scholar] [CrossRef]
- Arnaud, M.B.; Cerqueira, G.C.; Inglis, D.O.; Skrzypek, M.S.; Binkley, J.; Chibucos, M.C.; Crabtree, J.; Howarth, C.; Orvis, J.; Shah, P.; et al. The Aspergillus genome database (AspGD): Recent developments in comprehensive multispecies curation, comparative genomics and community resources. Nucleic Acids Res. 2012, 40, D653–D659. [Google Scholar] [CrossRef]
- Guo, C.J.; Wang, C.C.C. Recent advances in genome mining of secondary metabolites in Aspergillus terreus. Front. Microbiol. 2014, 5, 717. [Google Scholar] [CrossRef] [PubMed]
- Miller, P.A.; Trown, P.W.; Fulmor, W.; Morton, G.O.; Karliner, J. An epidithiapiperazinedione antiviral agent from Aspergillus terreus. Biochem. Biophys. Res. Commun. 1968, 33, 219–221. [Google Scholar] [CrossRef] [PubMed]
- Kamata, S.; Sakai, H.; Hirota, A. Isolation of acetylaranotin, bisdethiodi(methylthio)-acetylaranotin and terrein as plant growth inhibitors from a strain of Aspergillus terreus. Agric. Biol. Chem. 1983, 47, 2637–2638. [Google Scholar] [CrossRef]
- Arakawa, M.; Someno, T.; Kawada, M.; Ikeda, D. A new terrein glucoside, a novel inhibitor of angiogenin secretion in tumor angiogenesis. J. Antibiot. 2008, 61, 442–448. [Google Scholar] [CrossRef] [PubMed]
- Kaji, A.; Saito, R.; Nomura, M.; Miyamoto, K.; Kiriyama, N. Relationship between the structure and cytotoxic activity of asterriquinone, an antitumor metabolite of Aspergillus terreus, and its alkyl ether derivatives. Biol. Pharm. Bull. 1998, 21, 945–949. [Google Scholar] [CrossRef] [PubMed]
- Calton, G.J.; Ranieri, R.L.; Espenshade, M.A. Quadrone, a new antitumor substance produced by Aspergillus terreus. Production, isolation and properties. J. Antibiot. 1978, 31, 38–42. [Google Scholar] [CrossRef] [PubMed]
- Draughon, F.A.; Ayres, J.C. Insecticide inhibition of growth and patulin production in Penicillium expansum, Penicillium urticae, Aspergillus clavatus, Aspergillus terreus, and Byssochlamys nivea. ACS Publications. Available online: https://pubs.acs.org/doi/pdf/10.1021/jf60232a001 (accessed on 2 June 2024).
- Sankawa, U.; Ebizuka, Y.; Noguchi, H.; Isikawa, Y.; Kitaghawa, S.; Kobayashi, T.; Iitak, Y.; Seto, H. Biosynthesis of citrinin in Aspergillus terreus. Tetrahedron 1983, 39, 3583–3591. [Google Scholar] [CrossRef]
- Kiriyama, N.; Nitta, K.; Sakaguchi, Y.; Taguchi, Y.; Yamamoto, Y. Studies on the metabolic products of Aspergillus terreus metabolites of the strain IFO 8835. Chem. Pharm. Bull. 1977, 25, 2593–2601. [Google Scholar] [CrossRef]
- Fujii, I.; Ebizuka, Y.; Sankawa, U. Partial purification and some properties of Emodin-O-Methyltransferase from (+)-geodin producing strain of Aspergillus terreus. Chem. Pharm. Bull. 1982, 30, 2283–2286. [Google Scholar] [CrossRef]
- Gressler, M.; Meyer, F.; Heine, D.; Hortschansky, P.; Hertweck, C.; Brock, M. Phytotoxin production in Aspergillus terreus is regulated by independent environmental signals. eLife 2015, 4, e07861. [Google Scholar] [CrossRef]
- Geib, E.; Brock, M. ATNT: An enhanced system for expression of polycistronic secondary metabolite gene clusters in Aspergillus niger. Fungal Biol. Biotechnol. 2017, 4, 13. [Google Scholar] [CrossRef] [PubMed]
- Geib, E.; Gressler, M.; Viediernikova, I.; Hillmann, F.; Jacobsen, I.D.; Nietzsche, S.; Hertweck, C.; Brock, M. A Non-canonical melanin biosynthesis pathway protects Aspergillus terreus conidia from environmental stress. Cell Chem. Biol. 2016, 23, 587–597. [Google Scholar] [CrossRef] [PubMed]
- Baker, S.E. Aspergillus genomics and DHN-melanin conidial pigmentation. In Aspergillus in the Genomic Era; Wageningen Academic Press: Wageningen, The Netherlands, 2008; pp. 71–85. [Google Scholar] [CrossRef]
- Samson, R.A.; Peterson, S.W.; Frisvad, J.C.; Varga, J. New species in Aspergillus section Terrei. Stud. Mycol. 2011, 69, 39–55. [Google Scholar] [CrossRef] [PubMed]
- Gams, W.; Christensen, M.; Onions, A.H.; Pitt, J.I.; Samson, R.A. Infrageneric Taxa of Aspergillus. In Advances in Penicillium and Aspergillus Systematics; Samson, R.A., Pitt, J.I., Eds.; Springer: Boston, MA, USA, 1986; pp. 55–62. [Google Scholar] [CrossRef]
- Balajee, S.A. Aspergillus terreus complex. Med. Mycol. 2009, 47 (Suppl. 1), S42–S46. [Google Scholar] [CrossRef] [PubMed]
- Balajee, S.A.; Baddley, J.W.; Peterson, S.W.; Nickle, D.; Varga, J.; Boey, A.; Lass-Flörl, C.; Frisvad, J.C.; Samson, R.A.; ISHAM Working Group on A. terreus. Aspergillus alabamensis, a new clinically relevant species in the section Terrei. Eukaryot Cell. 2009, 8, 713–722. [Google Scholar] [CrossRef] [PubMed]
- Lim, S.Y.; Kano, R.; Ooya, K.; Kimura, S.; Yanai, T.; Hasegawa, A.; Kamata, H. The first isolation of Aspergillus allahabadii from a cormorant with pulmonary Aspergillosis. Med. Mycol. J. 2016, 57, E77–E79. [Google Scholar] [CrossRef] [PubMed]
- Nierman, W.C.; Pain, A.; Anderson, M.J.; Wortman, J.R.; Kim, H.S.; Arroyo, J.; Berriman, M.; Abe, K.; Archer, D.B.; Bermejo, C.; et al. Genomic sequence of the pathogenic and allergenic filamentous fungus Aspergillus fumigatus. Nature 2005, 438, 1151–1156. [Google Scholar] [CrossRef]
- Nierman, W.C.; Yu, J.; Fedorova-Abrams, N.D.; Losada, L.; Cleveland, T.E.; Bhatnagar, D.; Bennett, J.W.; Dean, R.; Payne, G.A. Genome sequence of Aspergillus flavus NRRL 3357, a strain that causes aflatoxin contamination of food and feed. Genome Announc. 2015, 3, e00168-15. [Google Scholar] [CrossRef]
- Vesth, T.C.; Nybo, J.L.; Theobald, S.; Frisvad, J.C.; Larsen, T.O.; Nielsen, K.F.; Hoof, J.B.; Brandl, J.; Salamov, A.; Riley, R.; et al. Investigation of inter- and intraspecies variation through genome sequencing of Aspergillus section Nigri. Nat. Genet. 2018, 50, 1688–1695. [Google Scholar] [CrossRef]
- Galagan, J.E.; Calvo, S.E.; Cuomo, C.; Ma, L.-J.; Wortman, J.R.; Batzoglou, S.; Lee, S.-I.; Baştürkmen, M.; Spevak, C.C.; Clutterbuck, J.; et al. Sequencing of Aspergillus nidulans and comparative analysis with A. fumigatus and A. oryzae. Nature 2005, 438, 1105–1115. [Google Scholar] [CrossRef]
- Andersen, M.R.; Salazar, M.P.; Schaap, P.J.; van de Vondervoort, P.J.; Culley, D.; Thykaer, J.; Frisvad, J.C.; Nielsen, K.F.; Albang, R.; Albermann, K.; et al. Comparative genomics of citric-acid-producing Aspergillus niger ATCC 1015 versus enzyme-producing CBS 513.88. Genome Res. 2011, 21, 885–897. [Google Scholar] [CrossRef] [PubMed]
- Grigoriev, I.V.; Nikitin, R.; Haridas, S.; Kuo, A.; Ohm, R.; Otillar, R.; Riley, R.; Salamov, A.; Zhao, X.; Korzeniewski, F.; et al. MycoCosm portal: Gearing up for 1000 fungal genomes. Nucleic Acids Res. 2014, 42, D699–D704. [Google Scholar] [CrossRef] [PubMed]
- de Vries, R.P.; Riley, R.; Wiebenga, A.; Aguilar-Osorio, G.; Amillis, S.; Uchima, C.A.; Anderluh, G.; Asadollahi, M.; Askin, M.; Barry, K.; et al. Comparative genomics reveals high biological diversity and specific adaptations in the industrially and medically important fungal genus Aspergillus. Genome Biol. 2017, 18, 28. [Google Scholar] [CrossRef]
- Zerbino, D.R.; Birney, E. Velvet: Algorithms for de novo short read assembly using de Bruijn graphs. Genome Res. 2008, 18, 821–829. [Google Scholar] [CrossRef]
- Gnerre, S.; MacCallum, I.; Przybylski, D.; Ribeiro, F.J.; Burton, J.N.; Walker, B.J.; Sharpe, T.; Hall, G.; Shea, T.P.; Sykes, S.; et al. High-quality draft assemblies of mammalian genomes from massively parallel sequence data. Proc. Natl. Acad. Sci. USA 2011, 108, 1513–1518. [Google Scholar] [CrossRef]
- Khaldi, N.; Seifuddin, F.T.; Turner, G.; Haft, D.; Nierman, W.C.; Wolfe, K.H.; Fedorova, N.D. SMURF: Genomic mapping of fungal secondary metabolite clusters. Fungal Genet. Biol. 2010, 47, 736–741. [Google Scholar] [CrossRef]
- Csardi, G.; Nepusz, T. The Igraph Software Package for Complex Network Research. Complex Syst. 2005, 1695, 1–9. [Google Scholar]
- Cock, P.J.; Antao, T.; Chang, J.T.; Chapman, B.A.; Cox, C.J.; Dalke, A.; Friedberg, I.; Hamelryck, T.; Kauff, F.; Wilczynski, B.; et al. Biopython: Freely available Python tools for computational molecular biology and bioinformatics. Bioinforma. Oxf. Engl. 2009, 25, 1422–1423. [Google Scholar] [CrossRef] [PubMed]
- Camacho, C.; Coulouris, G.; Avagyan, V.; Ma, N.; Papadopoulos, J.; Bealer, K.; Madden, T.L. BLAST+: Architecture and applications. BMC Bioinform. 2009, 10, 421. [Google Scholar] [CrossRef]
- Fleck, C.B.; Brock, M. Aspergillus fumigatus catalytic glucokinase and hexokinase: Expression analysis and importance for germination, growth, and conidiation. Eukaryot. Cell 2010, 9, 1120–1135. [Google Scholar] [CrossRef]
- Lombard, V.; Golaconda Ramulu, H.; Drula, E.; Coutinho, P.M.; Henrissat, B. The carbohydrate-active enzymes database (CAZy) in 2013. Nucleic Acids Res. 2014, 42, D490–D495. [Google Scholar] [CrossRef] [PubMed]
- Drula, E.; Garron, M.L.; Dogan, S.; Lombard, V.; Henrissat, B.; Terrapon, N. The carbohydrate-active enzyme database: Functions and literature. Nucleic Acids Res. 2022, 50, D571–D577. [Google Scholar] [CrossRef]
- de Vries, R.P.; Burgers, K.; van de Vondervoort, P.J.I.; Frisvad, J.C.; Samson, R.A.; Visser, J. A new black Aspergillus species, A. vadensis, Is a promising host for homologous and heterologous protein production. Appl. Environ. Microbiol. 2004, 70, 3954–3959. [Google Scholar] [CrossRef] [PubMed]
- Salamov, A.A. Fungal Genomic Annotation. 2006. Available online: https://escholarship.org/uc/item/9m98z4pk. (accessed on 14 January 2024).
- Stamatakis, A. RAxML version 8: A tool for phylogenetic analysis and post-analysis of large phylogenies. Bioinform. Oxf. Engl. 2014, 30, 1312–1313. [Google Scholar] [CrossRef] [PubMed]
- Katoh, K.; Standley, D.M. MAFFT multiple sequence alignment software version 7: Improvements in performance and usability. Mol. Biol. Evol. 2013, 30, 772–780. [Google Scholar] [CrossRef]
- Talavera, G.; Castresana, J. Improvement of phylogenies after removing divergent and ambiguously aligned blocks from protein sequence alignments. Syst. Biol. 2007, 56, 564–577. [Google Scholar] [CrossRef]
- Varga, J.; Tóth, B.; Kocsubé, S.; Farkas, B.; Szakács, G.; Téren, J.; Kozakiewicz, Z. Evolutionary relationships among Aspergillus terreus isolates and their relatives. Antonie Van Leeuwenhoek 2005, 88, 141–150. [Google Scholar] [CrossRef]
- Theobald, S.; Vesth, T.C.; Rendsvig, J.K.; Nielsen, K.F.; Riley, R.; de Abreu, L.M.; Salamov, A.; Frisvad, J.C.; Larsen, T.O.; Andersen, M.R.; et al. Uncovering secondary metabolite evolution and biosynthesis using gene cluster networks and genetic dereplication. Sci. Rep. 2018, 8, 17957. [Google Scholar] [CrossRef] [PubMed]
- Medema, M.H.; Kottmann, R.; Yilmaz, P.; Cummings, M.; Biggins, J.B.; Blin, K.; de Bruijn, I.; Chooi, Y.H.; Claesen, J.; Coates, R.C.; et al. Minimum information about a biosynthetic gene cluster. Nat. Chem. Biol. 2015, 11, 625–631. [Google Scholar] [CrossRef]
- Gomez-Lopez, A.; Rueda, C.; Pando Pozo, R.; Sanchez Gonzalez, L.M. Dynamics of gliotoxin and bis(methylthio)gliotoxin production during the course of Aspergillus fumigatus infection. Med. Mycol. 2022, 27, 4–25. [Google Scholar] [CrossRef]
- Frisvad, J.C.; Larsen, T.O. Chemodiversity in the genus Aspergillus. Appl. Microbiol. Biotechnol. 2015, 99, 7859–7877. [Google Scholar] [CrossRef]
- Guo, C.J.; Sun, W.W.; Bruno, K.S.; Wang, C.C.C. Molecular genetic characterization of terreic acid pathway in Aspergillus terreus. Org. Lett. 2014, 16, 5250–5253. [Google Scholar] [CrossRef] [PubMed]
- Sheehan, J.C.; Lawson, W.B.; Gaul, R.J. The structure of terreic acid. J. Am. Chem. Soc. 1958, 80, 5536–5538. [Google Scholar] [CrossRef]
- Bouhired, S.; Weber, M.; Kempf-Sontag, A.; Keller, N.P.; Hoffmeister, D. Accurate prediction of the Aspergillus nidulans terrequinone gene cluster boundaries using the transcriptional regulator LaeA. Fungal Genet. Biol. 2007, 44, 1134–1145. [Google Scholar] [CrossRef] [PubMed]
- Tsai, H.F.; Wheeler, M.H.; Chang, Y.C.; Kwon-Chung, K.J. A developmentally regulated gene cluster involved in conidial pigment biosynthesis in Aspergillus fumigatus. J. Bacteriol. 1999, 181, 6469–6477. [Google Scholar] [CrossRef]
- Chiang, Y.M.; Meyer, K.M.; Praseuth, M.; Baker, S.E.; Bruno, K.S.; Wang, C.C.C. Characterization of a polyketide synthase in Aspergillus niger whose product is a precursor for both dihydroxynaphthalene (DHN) melanin and naphtho-γ-pyrone. Fungal Genet. Biol. 2011, 48, 430–437. [Google Scholar] [CrossRef]
- Klejnstrup, M.L.; Frandsen, R.J.N.; Holm, D.K.; Nielsen, M.T.; Mortensen, U.H.; Larsen, T.O.; Nielsen, J.B. Genetics of polyketide metabolism in Aspergillus nidulans. Metabolites 2012, 2, 100–133. [Google Scholar] [CrossRef] [PubMed]
- Slesiona, S.; Gressler, M.; Mihlan, M.; Zaehle, C.; Schaller, M.; Barz, D.; Hube, B.; Jacobsen, I.D.; Brock, M. Persistence versus escape: Aspergillus terreus and Aspergillus fumigatus employ different strategies during interactions with macrophages. PLoS ONE 2012, 7, e31223. [Google Scholar] [CrossRef] [PubMed]
- Gressler, M.; Hortschansky, P.; Geib, E.; Brock, M. A new high-performance heterologous fungal expression system based on regulatory elements from the Aspergillus terreus terrein gene cluster. Front. Microbiol. 2015, 6, 184. [Google Scholar] [CrossRef]
- Kjærbølling, I.; Vesth, T.; Frisvad, J.C.; Nybo, J.L.; Theobald, S.; Kildgaard, S.; Petersen, T.I.; Kuo, A.; Sato, A.; Lyhne, E.K.; et al. A comparative genomics study of 23 Aspergillus species from section Flavi. Nat. Commun. 2020, 11, 1106. [Google Scholar] [CrossRef]
- Szczodrak, J.; Trojanowski, J.; Ilczuk, Z.; Ginalska, G. Cellulolytic activity of moulds. Characteristics of the cellulases complex and xylanase of the strain Aspergillus terreus F-413. Acta Microbiol. Pol. 1982, 31, 257–270. [Google Scholar] [PubMed]
- Garg, S.K.; Neelakantan, S. Effect of nutritional factors on cellulase enzyme and microbial protein production by Aspergillus terreus and its evaluation. Biotechnol. Bioeng. 1982, 24, 109–125. [Google Scholar] [CrossRef] [PubMed]
- Hrmová, M.; Petráková, E.; Biely, P. Induction of cellulose- and xylan-degrading enzyme systems in Aspergillus terreus by homo- and heterodisaccharides composed of glucose and xylose. J. Gen. Microbiol. 1991, 137, 541–547. [Google Scholar] [CrossRef][Green Version]
- Moreira, L.R.d.S.; Campos, M.d.C.; de Siqueira, P.H.V.M.; Silva, L.P.; Ricart, C.A.O.; Martins, P.A.; Queiroz, R.M.L.; Filho, E.X.F. Two β-xylanases from Aspergillus terreus: Characterization and influence of phenolic compounds on xylanase activity. Fungal Genet. Biol. 2013, 60, 46–52. [Google Scholar] [CrossRef] [PubMed]
- Emtiazi, G.; Naghavi, N.; Bordbar, A. Biodegradation of lignocellulosic waste by Aspergillus terreus. Biodegradation 2001, 12, 259–263. [Google Scholar] [CrossRef]
- Brar, K.K.; Agrawal, D.; Chadha, B.S.; Lee, H. Evaluating novel fungal secretomes for efficient saccharification and fermentation of composite sugars derived from hydrolysate and molasses into ethanol. Bioresour. Technol. 2019, 273, 114–121. [Google Scholar] [CrossRef]
- Sharma, G.; Kaur, B.; Raheja, Y.; Agrawal, D.; Basotra, N.; Di Falco, M.; Tsang, A.; Chadha, B.S. Lignocellulolytic enzymes from Aspergillus allahabadii for efficient bioconversion of rice straw into fermentable sugars and biogas. Bioresour. Technol. 2022, 360, 127507. [Google Scholar] [CrossRef] [PubMed]
- Li, J.; Chroumpi, T.; Garrigues, S.; Kun, R.S.; Meng, J.; Salazar-Cerezo, S.; Aguilar-Pontes, M.V.; Zhang, Y.; Tejomurthula, S.; Lipzen, A.; et al. The sugar metabolic model of Aspergillus niger can only be reliably transferred to fungi of its phylum. J. Fungi 2022, 8, 1315. [Google Scholar] [CrossRef] [PubMed]
- Fekete, E.; Vries, R.P.; Seiboth, B.; Vankuyk, P.A.; Sándor, E.; Fekete, É.; Metz, B.; Kubicek, C.P.; Karaffa, L. D-Galactose uptake is nonfunctional in the conidiospores of Aspergillus niger. FEMS Microbiol. Lett. 2012, 329, 198–203. [Google Scholar] [CrossRef]
- Corrêa, C.L.; Midorikawa, G.E.O.; Filho, E.X.F.; Noronha, E.F.; Alves, G.S.C.; Togawa, R.C.; Silva-Junior, O.B.; Costa, M.M.D.C.; Grynberg, P.; Miller, R.N.G. Transcriptome profiling-based analysis of carbohydrate-active enzymes in Aspergillus terreus involved in plant biomass degradation. Front. Bioeng. Biotechnol. 2020, 8, 564527. [Google Scholar] [CrossRef]
- Mäkelä, M.C.; DiFalco, M.; McDonnell, E.; Nguyen, T.; Wiebenga, A.; Hildén, K.; Peng, M.; Grigoriev, I.; Tsang, A.; de Vries, R. Genomic and exoproteomic diversity in plant biomass degradation approaches among Aspergilli. Stud. Mycol. 2018, 91, 79–99. [Google Scholar] [CrossRef] [PubMed]





Disclaimer/Publisher’s Note: The statements, opinions and data contained in all publications are solely those of the individual author(s) and contributor(s) and not of MDPI and/or the editor(s). MDPI and/or the editor(s) disclaim responsibility for any injury to people or property resulting from any ideas, methods, instructions or products referred to in the content. |
© 2024 by the authors. Licensee MDPI, Basel, Switzerland. This article is an open access article distributed under the terms and conditions of the Creative Commons Attribution (CC BY) license (https://creativecommons.org/licenses/by/4.0/).
Share and Cite
Theobald, S.; Vesth, T.C.; Geib, E.; Nybo, J.L.; Frisvad, J.C.; Larsen, T.O.; Kuo, A.; LaButti, K.; Lyhne, E.K.; Kjærbølling, I.; et al. Genomic Analysis of Aspergillus Section Terrei Reveals a High Potential in Secondary Metabolite Production and Plant Biomass Degradation. J. Fungi 2024, 10, 507. https://doi.org/10.3390/jof10070507
Theobald S, Vesth TC, Geib E, Nybo JL, Frisvad JC, Larsen TO, Kuo A, LaButti K, Lyhne EK, Kjærbølling I, et al. Genomic Analysis of Aspergillus Section Terrei Reveals a High Potential in Secondary Metabolite Production and Plant Biomass Degradation. Journal of Fungi. 2024; 10(7):507. https://doi.org/10.3390/jof10070507
Chicago/Turabian StyleTheobald, Sebastian, Tammi C. Vesth, Elena Geib, Jane L. Nybo, Jens C. Frisvad, Thomas O. Larsen, Alan Kuo, Kurt LaButti, Ellen K. Lyhne, Inge Kjærbølling, and et al. 2024. "Genomic Analysis of Aspergillus Section Terrei Reveals a High Potential in Secondary Metabolite Production and Plant Biomass Degradation" Journal of Fungi 10, no. 7: 507. https://doi.org/10.3390/jof10070507
APA StyleTheobald, S., Vesth, T. C., Geib, E., Nybo, J. L., Frisvad, J. C., Larsen, T. O., Kuo, A., LaButti, K., Lyhne, E. K., Kjærbølling, I., Ledsgaard, L., Barry, K., Clum, A., Chen, C., Nolan, M., Sandor, L., Lipzen, A., Mondo, S., Pangilinan, J., ... Andersen, M. R. (2024). Genomic Analysis of Aspergillus Section Terrei Reveals a High Potential in Secondary Metabolite Production and Plant Biomass Degradation. Journal of Fungi, 10(7), 507. https://doi.org/10.3390/jof10070507

