MaAzaR, a Zn2Cys6/Fungus-Specific Transcriptional Factor, Is Involved in Stress Tolerance and Conidiation Pattern Shift in Metarhizium acridum
Abstract
1. Introduction
2. Materials and Methods
2.1. Strains and Growth Conditions
2.2. Constructions of Mutants
2.3. Growth Analysis
2.4. Stress Resistance Analysis
2.5. Microscopic Observation of Conidiation
2.6. Determination of Trehalose Content
2.7. RNA Sequencing
2.8. Data Analysis
3. Results
3.1. Characteristics of MaAzaR and Verification of Mutant Strain
3.2. Disruption of MaAzaR Delayed Germination and Decreased Fungal Conidial Yield
3.3. Disruption of MaAzaR Decreased Fungal Tolerance to UV-B Irradiation and Cell Wall Disrupting Agents
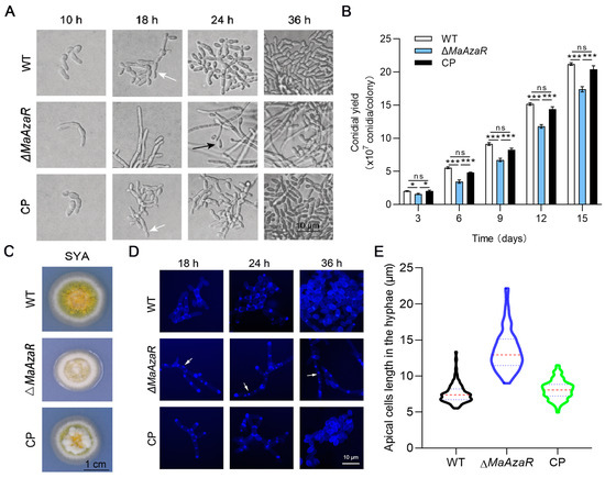
3.4. MaAzaR Regulates Conidiation Pattern Shift
3.5. Identification of DEGs Regulated by MaAzaR during Conidiation Pattern Shift Using RNA-seq
4. Discussion
5. Conclusions
Supplementary Materials
Author Contributions
Funding
Institutional Review Board Statement
Informed Consent Statement
Data Availability Statement
Conflicts of Interest
References
- Wang, J.B.; St. Leger, R.J.; Wang, C. Chapter Three—Advances in Genomics of Entomopathogenic Fungi. In Advances in Genetics; Lovett, B., St. Leger, R.J., Eds.; Genetics and Molecular Biology of Entomopathogenic Fungi; Academic Press: Cambridge, MA, USA, 2016; Volume 94, pp. 67–105. [Google Scholar]
- Peng, G.; Wang, Z.; Yin, Y.; Zeng, D.; Xia, Y. Field Trials of Metarhizium anisopliae Var. acridum (Ascomycota: Hypocreales) against Oriental Migratory Locusts, Locusta migratoria manilensis (Meyen) in Northern China. Crop Prot. 2008, 27, 1244–1250. [Google Scholar] [CrossRef]
- Lomer, C.J.; Bateman, R.P.; Johnson, D.L.; Langewald, J.; Thomas, M. Biological Control of Locusts and Grasshoppers. Annu. Rev. Entomol. 2001, 46, 667–702. [Google Scholar] [CrossRef] [PubMed]
- Wen, Z.; Fan, Y.; Xia, Y.; Jin, K. MaOpy2, a Transmembrane Protein, Is Involved in Stress Tolerances and Pathogenicity and Negatively Regulates Conidial Yield by Shifting the Conidiation Pattern in Metarhizium acridum. J. Fungi 2022, 8, 587. [Google Scholar] [CrossRef] [PubMed]
- Sekiguchi, J.; Gaucher, G.; Costerton, J. Microcycle Conidiation in Penicillium Urticae—Ultrastructural Investigation of Conidiogenesis. Can. J. Microbiol. 1975, 21, 2069–2083. [Google Scholar] [CrossRef] [PubMed]
- Pazout, J.; Schroder, P. Microcycle Conidiation in Submerged Cultures of Penicillium-Cyclopium Attained Without Temperature-Changes. J. Gen. Microbiol. 1988, 134, 2685–2692. [Google Scholar] [CrossRef] [PubMed]
- Anderson, J.G.; Smith, J.E. The Production of Conidiophores and Conidia by Newly Germinated Conidia of Aspergillus niger (Microcycle Conidiation). J. Gen. Microbiol. 1971, 69, 185–197. [Google Scholar] [CrossRef] [PubMed]
- Hanlin, R.T. Microcycle Conidiation–A Review. Mycoscience 1994, 35, 113–123. [Google Scholar] [CrossRef]
- Jung, B.; Kim, S.; Lee, J. Microcyle Conidiation in Filamentous Fungi. Mycobiology 2014, 42, 1–5. [Google Scholar] [CrossRef]
- Adams, T.H.; Boylan, M.T.; Timberlake, W.E. BrlA Is Necessary and Sufficient to Direct Conidiophore Development in Aspergillus nidulans. Cell 1988, 54, 353–362. [Google Scholar] [CrossRef]
- Boylan, M.T.; Mirabito, P.M.; Willett, C.E.; Zimmerman, C.R.; Timberlake, W.E. Isolation and Physical Characterization of Three Essential Conidiation Genes from Aspergillus Nidulans. Mol. Cell. Biol. 1987, 7, 3113–3118. [Google Scholar] [CrossRef]
- Seo, J.-A.; Guan, Y.; Yu, J.-H. FluG-Dependent Asexual Development in Aspergillus nidulans Occurs via Derepression. Genetics 2006, 172, 1535–1544. [Google Scholar] [CrossRef]
- Guo, C.-T.; Luo, X.-C.; Ying, S.-H.; Feng, M.-G. Differential Roles of Five Fluffy Genes (flbA–flbE) in the Lifecycle In Vitro and In Vivo of the Insect–Pathogenic Fungus Beauveria Bassiana. J. Fungi 2022, 8, 334. [Google Scholar] [CrossRef]
- Yu, J.H.; Wieser, J.; Adams, T.H. The Aspergillus FlbA RGS Domain Protein Antagonizes G Protein Signaling to Block Proliferation and Allow Development. EMBO J. 1996, 15, 5184–5190. [Google Scholar] [CrossRef]
- Garzia, A.; Etxebeste, O.; Herrero-Garcia, E.; Fischer, R.; Espeso, E.A.; Ugalde, U. Aspergillus nidulans FlbE Is an Upstream Developmental Activator of Conidiation Functionally Associated with the Putative Transcription Factor Flbb. Mol. Microbiol. 2009, 71, 172–184. [Google Scholar] [CrossRef]
- Zhang, S.; Peng, G.; Xia, Y. Microcycle Conidiation and the Conidial Properties in the Entomopathogenic Fungus Metarhizium Acridum on Agar Medium. Biocontrol Sci. Technol. 2010, 20, 809–819. [Google Scholar] [CrossRef]
- Gao, P.; Li, M.; Jin, K.; Xia, Y. The Homeobox Gene MaH1 Governs Microcycle Conidiation for Increased Conidial Yield by Mediating Transcription of Conidiation Pattern Shift-Related Genes in Metarhizium Acridum. Appl. Microbiol. Biotechnol. 2019, 103, 2251–2262. [Google Scholar] [CrossRef]
- Li, C.; Xu, D.; Hu, M.; Zhang, Q.; Xia, Y.; Jin, K. MaNCP1, a C2H2 Zinc Finger Protein, Governs the Conidiation Pattern Shift through Regulating the Reductive Pathway for Nitric Oxide Synthesis in the Filamentous Fungus Metarhizium acridum. Microbiol. Spectr. 2022, 10, e00538-22. [Google Scholar] [CrossRef]
- Fang, W.; St. Leger, R.J. Enhanced UV Resistance and Improved Killing of Malaria Mosquitoes by Photolyase Transgenic Entomopathogenic Fungi. PLoS ONE 2012, 7, e43069. [Google Scholar] [CrossRef]
- Braga, G.U.L.; Flint, S.D.; Miller, C.D.; Anderson, A.J.; Roberts, D.W. Both Solar UVA and UVB Radiation Impair Conidial Culturability and Delay Germination in the Entomopathogenic Fungus Metarhizium anisopliae. Photochem. Photobiol. 2001, 74, 734–739. [Google Scholar] [CrossRef]
- Thaochan, N.; Benarlee, R.; Prabhakar, C.S.; Hu, Q. Impact of Temperature and Relative Humidity on Effectiveness of Metarhizium guizhouense PSUM02 against Longkong Bark Eating Caterpillar Cossus chloratus Swinhoe under Laboratory and Field Conditions. J. Asia-Pac. Entomol. 2020, 23, 285–290. [Google Scholar] [CrossRef]
- Khan, M.A.; Ahmad, W. (Eds.) Microbes for Sustainable Insect Pest Management. Volume 1: An Eco-Friendly Approach; Sustainability in Plant and Crop Protection; Springer: Cham, Switzerland, 2019; ISBN 978-3-030-23044-9. [Google Scholar]
- Yu, L.; Xu, S.-Y.; Luo, X.-C.; Ying, S.-H.; Feng, M.-G. Comparative Roles of Rad4A and Rad4B in Photoprotection of Beauveria Bassiana from Solar Ultraviolet Damage. J. Fungi 2023, 9, 154. [Google Scholar] [CrossRef]
- McMillan, S.D.; Oberlie, N.R.; Hardtke, H.A.; Montes, M.M.; Brown, D.W.; McQuade, K.L. A Secondary Function of Trehalose-6-Phosphate Synthase Is Required for Resistance to Oxidative and Desiccation Stress in Fusarium verticillioides. Fungal Biol. 2023, 127, 918–926. [Google Scholar] [CrossRef]
- Shelest, E. Transcription Factors in Fungi. FEMS Microbiol. Lett. 2008, 286, 145–151. [Google Scholar] [CrossRef]
- Chang, P.-K.; Ehrlich, K.C. Genome-Wide Analysis of the Zn(II)2Cys6 Zinc Cluster-Encoding Gene Family in Aspergillus Flavus. Appl. Microbiol. Biotechnol. 2013, 97, 4289–4300. [Google Scholar] [CrossRef]
- He, R.; Zhang, L.; Lan, J.; Mei, S.; Li, Y. Cmcrf1, a Putative Zn2Cys6 Fungal Transcription Factor, Is Involved in Conidiation, Carotenoid Production, and Fruiting Body Development in Cordyceps Militaris. Biology 2022, 11, 1535. [Google Scholar] [CrossRef]
- Liao, L.-S.; Li, C.-X.; Zhang, F.-F.; Yan, Y.-S.; Luo, X.-M.; Zhao, S.; Feng, J.-X. How an Essential Zn2Cys6 Transcription Factor PoxCxrA Regulates Cellulase Gene Expression in Ascomycete Fungi? Biotechnol. Biofuels 2019, 12, 105. [Google Scholar] [CrossRef]
- Zhang, Z.; Jia, H.; Liu, N.; Li, H.; Meng, Q.; Wu, N.; Cao, Z.; Dong, J. The Zinc Finger Protein StMR1 Affects the Pathogenicity and Melanin Synthesis of Setosphaeria turcica and Directly Regulates the Expression of DHN Melanin Synthesis Pathway Genes. Mol. Microbiol. 2022, 117, 261–273. [Google Scholar] [CrossRef]
- Qiu, L.; Zhang, J.; Song, J.-Z.; Hu, S.-J.; Zhang, T.-S.; Li, Z.; Wang, J.-J.; Cheng, W. Involvement of BbTpc1, an Important Zn(II)2Cys6 Transcriptional Regulator, in Chitin Biosynthesis, Fungal Development and Virulence of an Insect Mycopathogen. Int. J. Biol. Macromol. 2021, 166, 1162–1172. [Google Scholar] [CrossRef]
- Gil-Durán, C.; Rojas-Aedo, J.F.; Medina, E.; Vaca, I.; García-Rico, R.O.; Villagrán, S.; Levicán, G.; Chávez, R. The Pcz1 Gene, Which Encodes a Zn(II)2Cys6 Protein, Is Involved in the Control of Growth, Conidiation, and Conidial Germination in the Filamentous Fungus Penicillium Roqueforti. PLoS ONE 2015, 10, e0120740. [Google Scholar] [CrossRef]
- Carrillo, A.J.; Schacht, P.; Cabrera, I.E.; Blahut, J.; Prudhomme, L.; Dietrich, S.; Bekman, T.; Mei, J.; Carrera, C.; Chen, V.; et al. Functional Profiling of Transcription Factor Genes in Neurospora crassa. G3 Genes|Genomes|Genet. 2017, 7, 2945–2956. [Google Scholar] [CrossRef]
- Zabala, A.O.; Xu, W.; Chooi, Y.-H.; Tang, Y. Characterization of a Silent Azaphilone Gene Cluster from Aspergillus Niger ATCC 1015 Reveals a Hydroxylation-Mediated Pyran-Ring Formation. Chem. Biol. 2012, 19, 1049–1059. [Google Scholar] [CrossRef]
- Chen, J.-F.; Tan, J.-J.; Wang, J.-Y.; Mao, A.-J.; Xu, X.-P.; Zhang, Y.; Zheng, X.; Liu, Y.; Jin, D.; Li, X.-B.; et al. The Zinc Finger Transcription Factor BbCmr1 Regulates Conidium Maturation in Beauveria Bassiana. Microbiol. Spectr. 2022, 10, e02066-21. [Google Scholar] [CrossRef]
- Cock, P.J.A.; Fields, C.J.; Goto, N.; Heuer, M.L.; Rice, P.M. The Sanger Fastq File Format for Sequences with Quality Scores, and the Solexa/Illumina Fastq Variants. Nucleic Acids Res. 2010, 38, 1767–1771. [Google Scholar] [CrossRef]
- Love, M.I.; Huber, W.; Anders, S. Moderated Estimation of Fold Change and Dispersion for RNA-Seq Data with DESeq2. Genome Biol. 2014, 15, 550. [Google Scholar] [CrossRef]
- Ciccia, A.; Elledge, S.J. The DNA Damage Response: Making It Safe to Play with Knives. Mol. Cell 2010, 40, 179–204. [Google Scholar] [CrossRef]
- Levin, D.E. Cell Wall Integrity Signaling in Saccharomyces cerevisiae. Microbiol. Mol. Biol. Rev. 2005, 69, 262–291. [Google Scholar] [CrossRef]
- Truman, A.W.; Kim, K.-Y.; Levin, D.E. Mechanism of Mpk1 Mitogen-Activated Protein Kinase Binding to the Swi4 Transcription Factor and Its Regulation by a Novel Caffeine-Induced Phosphorylation. Mol. Cell. Biol. 2009, 29, 6449–6461. [Google Scholar] [CrossRef]
- Ribeiro, L.F.C.; Chelius, C.L.; Harris, S.D.; Marten, M.R. Insights Regarding Fungal Phosphoproteomic Analysis. Fungal Genet. Biol. 2017, 104, 38–44. [Google Scholar] [CrossRef]
- Roberts, S.K.; Milnes, J.; Caddick, M. Characterisation of AnBEST1, a Functional Anion Channel in the Plasma Membrane of the Filamentous Fungus, Aspergillus Nidulans. Fungal Genet. Biol. 2011, 48, 928–938. [Google Scholar] [CrossRef]
- Wang, S.; Lin, R.; Tumukunde, E.; Zeng, W.; Bao, Q.; Wang, S.; Wang, Y. Glutamine Synthetase Contributes to the Regulation of Growth, Conidiation, Sclerotia Development, and Resistance to Oxidative Stress in the Fungus Aspergillus Flavus. Toxins 2022, 14, 822. [Google Scholar] [CrossRef]
- Peñalva, M.A.; Tilburn, J.; Bignell, E.; Arst, H.N. Ambient pH Gene Regulation in Fungi: Making Connections. Trends Microbiol. 2008, 16, 291–300. [Google Scholar] [CrossRef] [PubMed]
- Nakagawa, Y. Catalase Gene Disruptant of the Human Pathogenic Yeast Candida albicans Is Defective in Hyphal Growth, and a Catalase-specific Inhibitor Can Suppress Hyphal Growth of Wild-type Cells. Microbiol. Immunol. 2008, 52, 16–24. [Google Scholar] [CrossRef] [PubMed]
- Wang, J.; Zhou, G.; Ying, S.; Feng, M. P-type Calcium ATPASE Functions as a Core Regulator of Beauveria bassiana Growth, Conidiation and Responses to Multiple Stressful Stimuli through Cross-talk with Signalling Networks. Environ. Microbiol. 2013, 15, 967–979. [Google Scholar] [CrossRef] [PubMed]
- Wang, C.; St Leger, R.J. The MAD1 Adhesin of Metarhizium anisopliae Links Adhesion with Blastospore Production and Virulence to Insects, and the MAD2 Adhesin Enables Attachment to Plants. Eukaryot. Cell 2007, 6, 808–816. [Google Scholar] [CrossRef] [PubMed]
- Ortiz, C.S.; Shim, W.-B. The Role of MADS-Box Transcription Factors in Secondary Metabolism and Sexual Development in the Maize Pathogen Fusarium verticillioides. Microbiology 2013, 159, 2259–2268. [Google Scholar] [CrossRef]
- Chen, X.; Li, P.; Liu, H.; Chen, X.; Huang, J.; Luo, C.; Li, G.; Hsiang, T.; Collinge, D.B.; Zheng, L. A Novel Transcription Factor UvCGBP1 Regulates Development and Virulence of Rice False Smut Fungus Ustilaginoidea virens. Virulence 2021, 12, 1563–1579. [Google Scholar] [CrossRef] [PubMed]
- Du, Y.; Jin, K.; Xia, Y. Involvement of MaSom1, a Downstream Transcriptional Factor of cAMP/PKA Pathway, in Conidial Yield, Stress Tolerances, and Virulence in Metarhizium acridum. Appl. Microbiol. Biotechnol. 2018, 102, 5611–5623. [Google Scholar] [CrossRef]
- Mascarin, G.M.; Jaronski, S.T. The Production and Uses of Beauveria Bassiana as a Microbial Insecticide. World J. Microbiol. Biotechnol. 2016, 32, 177. [Google Scholar] [CrossRef] [PubMed]
- Li, F.; Shi, H.-Q.; Ying, S.-H.; Feng, M.-G. WetA and VosA Are Distinct Regulators of Conidiation Capacity, Conidial Quality, and Biological Control Potential of a Fungal Insect Pathogen. Appl. Microbiol. Biotechnol. 2015, 99, 10069–10081. [Google Scholar] [CrossRef]
- Bermejo, C.; García, R.; Straede, A.; Rodríguez-Peña, J.M.; Nombela, C.; Heinisch, J.J.; Arroyo, J. Characterization of Sensor-Specific Stress Response by Transcriptional Profiling of Wsc1 and Mid2 Deletion Strains and Chimeric Sensors in Saccharomyces Cerevisiae. OMICS J. Integr. Biol. 2010, 14, 679–688. [Google Scholar] [CrossRef]
- Roncero, C.; Durán, A. Effect of Calcofluor White and Congo Red on Fungal Cell Wall Morphogenesis: In Vivo Activation of Chitin Polymerization. J. Bacteriol. 1985, 163, 1180–1185. [Google Scholar] [CrossRef] [PubMed]
- Wang, J.; Ma, Y.; Liu, Y.; Tong, S.; Zhu, S.; Jin, D.; Pei, Y.; Fan, Y. A Polyketide Synthase, BbpksP, Contributes to Conidial Cell Wall Structure and UV Tolerance in Beauveria Bassiana. J. Invertebr. Pathol. 2020, 169, 107280. [Google Scholar] [CrossRef] [PubMed]







Disclaimer/Publisher’s Note: The statements, opinions and data contained in all publications are solely those of the individual author(s) and contributor(s) and not of MDPI and/or the editor(s). MDPI and/or the editor(s) disclaim responsibility for any injury to people or property resulting from any ideas, methods, instructions or products referred to in the content. |
© 2024 by the authors. Licensee MDPI, Basel, Switzerland. This article is an open access article distributed under the terms and conditions of the Creative Commons Attribution (CC BY) license (https://creativecommons.org/licenses/by/4.0/).
Share and Cite
Zhou, J.; Wang, S.; Xia, Y.; Peng, G. MaAzaR, a Zn2Cys6/Fungus-Specific Transcriptional Factor, Is Involved in Stress Tolerance and Conidiation Pattern Shift in Metarhizium acridum. J. Fungi 2024, 10, 468. https://doi.org/10.3390/jof10070468
Zhou J, Wang S, Xia Y, Peng G. MaAzaR, a Zn2Cys6/Fungus-Specific Transcriptional Factor, Is Involved in Stress Tolerance and Conidiation Pattern Shift in Metarhizium acridum. Journal of Fungi. 2024; 10(7):468. https://doi.org/10.3390/jof10070468
Chicago/Turabian StyleZhou, Jinyuan, Siqin Wang, Yuxian Xia, and Guoxiong Peng. 2024. "MaAzaR, a Zn2Cys6/Fungus-Specific Transcriptional Factor, Is Involved in Stress Tolerance and Conidiation Pattern Shift in Metarhizium acridum" Journal of Fungi 10, no. 7: 468. https://doi.org/10.3390/jof10070468
APA StyleZhou, J., Wang, S., Xia, Y., & Peng, G. (2024). MaAzaR, a Zn2Cys6/Fungus-Specific Transcriptional Factor, Is Involved in Stress Tolerance and Conidiation Pattern Shift in Metarhizium acridum. Journal of Fungi, 10(7), 468. https://doi.org/10.3390/jof10070468

