Phylogenetic and Morphological Evidence for Three New Species of Diaporthales (Ascomycota) from Fujian Province, China
Abstract
1. Introduction
2. Materials and Methods
2.1. Sample Collection, Isolation, and Morphological Observations
2.2. DNA Extraction, PCR Amplification, and Sequencing
2.3. Phylogenetic Analyses
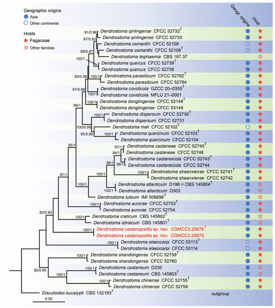
3. Results
3.1. Phylogenetic Analyses
3.2. Taxonomy
3.2.1. Chrysofolia camelliae T.C. Mu and J.Z. Qiu, sp. nov., Figure 4

3.2.2. Dendrostoma castanopsidis T.C. Mu and J.Z. Qiu, sp. nov., Figure 5

3.2.3. Pseudoplagiostoma wuyishanense T.C. Mu and J.Z. Qiu, sp. nov., Figure 6

4. Discussion
5. Conclusions
Author Contributions
Funding
Institutional Review Board Statement
Informed Consent Statement
Data Availability Statement
Conflicts of Interest
References
- Fan, X.L.; Bezerra, J.D.P.; Tian, C.M.; Crous, P.W. Families and genera of diaporthalean fungi associated with canker and dieback of tree hosts. Persoonia 2018, 40, 119–134. [Google Scholar] [CrossRef] [PubMed]
- Wijayawardene, N.N.; Hyde, K.D.; Dai, D.Q.; Sánchez-García, M.; Goto, B.T.; Saxena, R.K.; Erdoğdu, M.; Selçuk, F.; Rajeshkumar, K.C.; Aptroot, A.; et al. Outline of Fungi and fungus-like taxa—2021. Mycosphere 2022, 13, 53–453. [Google Scholar] [CrossRef]
- Xiao, X.E.; Liu, Y.D.; Zheng, F.; Xiong, T.; Zeng, Y.T.; Wang, W.; Zheng, X.L.; Wu, Q.; Xu, J.P.; Crous, P.W.; et al. High species diversity in Diaporthe associated with citrus diseases in China. Persoonia 2023, 51, 229–256. [Google Scholar] [CrossRef] [PubMed]
- Castlebury, L.A.; Rossman, A.Y.; Jaklitsch, W.J.; Vasilyeva, L.N. A preliminary overview of the Diaporthales based on large subunit nuclear ribosomal DNA sequences. Mycologia 2002, 94, 1017–1031. [Google Scholar] [CrossRef] [PubMed]
- Rossman, A.Y.; Farr, D.F.; Castlebury, L.A. A review of the phylogeny and biology of the Diaporthales. Mycoscience 2007, 48, 135–144. [Google Scholar] [CrossRef]
- Senanayake, I.C.; Crous, P.W.; Groenewald, J.Z.; Maharachchikumbura, S.S.N.; Jeewon, R.; Phillips, A.J.L.; Bhat, J.D.; Perera, R.H.; Li, Q.R.; Li, W.J.; et al. Families of Diaporthales based on morphological and phylogenetic evidence. Stud. Mycol. 2017, 86, 217–296. [Google Scholar] [CrossRef] [PubMed]
- Huang, S.K.; Hyde, K.D.; Mapook, A.; Maharachchikumbura, S.S.N.; Bhat, J.D.; McKenzie, E.H.C.; Jeewon, R.; Wen, T.C. Taxonomic studies of some often over-looked Diaporthomycetidae and Sordariomycetidae. Fungal Divers. 2021, 111, 443–572. [Google Scholar] [CrossRef]
- Jiang, N.; Fan, X.L.; Tian, C.M. Identification and Characterization of Leaf-Inhabiting Fungi from Castanea Plantations in China. J. Fungi 2021, 7, 64. [Google Scholar] [CrossRef] [PubMed]
- Luo, Z.L.; Hyde, K.D.; Liu, J.K.; Maharachchikumbura, S.S.N.; Jeewon, R.; Bao, D.F.; Bhat, D.J.; Lin, C.G.; Li, W.L.; Yang, J.; et al. Freshwater Sordariomycetes. Fungal Divers. 2019, 99, 451–660. [Google Scholar] [CrossRef]
- Gomes, R.R.; Glienke, C.; Videira, S.I.; Lombard, L.; Groenewald, J.Z.; Crous, P.W. Diaporthe: A genus of endophytic, saprobic and plant pathogenic fungi. Persoonia 2013, 31, 1–41. [Google Scholar] [CrossRef]
- Wang, S.; Jiang, N.; Ma, R. Morphology and Phylogeny Reveal Three New Species of Cytospora Associated with Tree Cankers in China. J. Fungi 2024, 10, 139. [Google Scholar] [CrossRef] [PubMed]
- Wang, W.; Chen, S. Identification and pathogenicity of Aurifilum species (Cryphonectriaceae, Diaporthales) on Terminalia species in Southern China. MycoKeys 2023, 98, 37–58. [Google Scholar] [CrossRef] [PubMed]
- Crous, P.W.; Wingfield, M.J.; Guarro, J.; Hernández-Restrepo, M.; Sutton, D.A.; Acharya, K.; Barber, P.A.; Boekhout, T.; Dimitrov, R.A.; Dueñas, M.; et al. Fungal Planet description sheets: 320–370. Persoonia 2015, 34, 167–266. [Google Scholar] [CrossRef] [PubMed]
- Lei, Y.; Yang, E.; Dao, C.; Li, X.; Karunarathna, S.C.; Tibpromma, S.; Yan, K. Endophytic fungi associated with Coriaria nepalensis in an abandoned open-pit phosphate mine in Yunnan, P.R. China. Phytotaxa 2023, 616, 27–46. [Google Scholar] [CrossRef]
- Wang, S.Y.; McKenzie, E.H.C.; Phillips, A.J.L.; Li, Y.; Wang, Y. Taxonomy and Multigene Phylogeny of Diaporthales in Guizhou Province, China. J. Fungi 2022, 8, 1301. [Google Scholar] [CrossRef] [PubMed]
- Suwannarach, N.; Kumla, J.; Sri-Ngernyuang, K.; Lumyong, S. A new endophytic fungus, Chrysofolia barringtoniae sp. nov., from Thailand. Mycoscience 2016, 57, 361–365. [Google Scholar] [CrossRef]
- Zhang, H.; Mao, Y.T.; Ma, M.X.; Tao, G.C.; Wei, T.P.; Jiang, Y.L. Culturable endophytic Sordariomycetes from Rosa roxburghii: New species and lifestyles. J. Syst. Evol. 2023. [Google Scholar] [CrossRef]
- Ma, T.; Yang, Z. First Report of a New Species, Chrysofolia galloides sp. nov., Causing Black Spots on Gallnuts of Rhus punjabensis var. sinica in China. Plant Disease 2024, 108, 796. [Google Scholar] [CrossRef] [PubMed]
- Samarakoon, M.C.; Promputtha, I.; Liu, J.K. Dendrostoma covidicola sp. nov. (Erythrogloeaceae, Diaporthales) on Fagussylvatica from Sichuan Province, China. Phytotaxa 2021, 483, 85–94. [Google Scholar] [CrossRef]
- Jiang, N.; Fan, X.L.; Crous, P.W.; Tian, C.M. Species of Dendrostoma (Erythrogloeaceae, Diaporthales) associated with chestnut and oak canker diseases in China. MycoKeys 2019, 48, 67–96. [Google Scholar] [CrossRef]
- Cheewangkoon, R.; Groenewald, J.Z.; Verkley, G.J.M.; Hyde, K.D.; Wingfield, M.J.; Gryzenhout, M.; Summerell, B.A.; Denman, S.; Toanun, C.; Crous, P.W. Re-evaluation of Cryptosporiopsis eucalypti and Cryptosporiopsis-like species occurring on Eucalyptus leaves. Fungal Divers. 2010, 44, 89–105. [Google Scholar] [CrossRef]
- Suwannarach, N.; Kumla, J.; Lumyong, S. Pseudoplagiostoma dipterocarpi sp. nov., a new endophytic fungus from Thailand. Mycoscience 2016, 57, 118–122. [Google Scholar] [CrossRef]
- Zhang, Z.; Liu, X.; Tao, M.; Liu, X.; Xia, J.; Zhang, X.; Meng, Z. Taxonomy, Phylogeny, Divergence Time Estimation, and Biogeography of the Family Pseudoplagiostomataceae (Ascomycota, Diaporthales). J. Fungi 2023, 9, 82. [Google Scholar] [CrossRef] [PubMed]
- Fu, M.; Crous, P.W.; Bai, Q.; Zhang, P.F.; Xiang, J.; Guo, Y.S.; Zhao, F.F.; Yang, M.M.; Hong, N.; Xu, W.X.; et al. Colletotrichum species associated with anthracnose of Pyrus spp. in China. Persoonia 2019, 42, 1–35. [Google Scholar] [CrossRef] [PubMed]
- Zhang, Z.; Zhang, J.; Li, D.; Xia, J.; Zhang, X. Morphological and Phylogenetic Analyses Reveal Three New Species of Pestalotiopsis (Sporocadaceae, Amphisphaeriales) from Hainan, China. Microorganisms 2023, 11, 1627. [Google Scholar] [CrossRef]
- Kumar, S.; Stecher, G.; Tamura, K. Mega7: Molecular Evolutionary Genetics Analysis Version 7.0 for Bigger Datasets. Mol. Biol. Evol. 2016, 33, 1870–1874. [Google Scholar] [CrossRef]
- White, T.J.; Bruns, T.D.; Lee, S.B.; Taylor, J.W. Amplification and direct sequencing offungal ribosomal RNA genes for phylogenetics. In PCR Protocols: A Guide to Methods and Applications; Innis, M.A., Gelfand, D.H., Sninsky, J.J., White, T.J., Eds.; Academic Press: New York, NY, USA, 1990; pp. 315–322. [Google Scholar]
- Rehner, S.A.; Samuels, G.J. Taxonomy and phylogeny of Gliocladium analysed from nuclear large subunit ribosomal DNAsequences. Mycol. Res. 1994, 98, 625–634. [Google Scholar] [CrossRef]
- Vilgalys, R.; Hester, M. Rapid genetic identification and mapping of enzymatically amplified ribosomal DNA from several Cryptococcus species. J. Bacteriol. 1990, 172, 4238–4246. [Google Scholar] [CrossRef]
- Liu, Y.J.; Whelen, S.; Hall, B.D. Phylogenetic Relationships among Ascomycetes: Evidence from an RNA polymerse II subunit. Mol. Biol. Evol. 1999, 16, 1799–1808. [Google Scholar] [CrossRef]
- Carbone, I.; Kohn, L.M. A method for designing primer sets for speciation studies in filamentous ascomycetes. Mycologia 1999, 91, 553–556. [Google Scholar] [CrossRef]
- Glass, N.L.; Donaldson, G.C. Development of primer sets designed for use with the PCR to amplify conserved genes fromfilamentous ascomycetes. Appl. Environ. Microbiol. 1995, 61, 1323–1330. [Google Scholar] [CrossRef] [PubMed]
- Katoh, K.; Rozewicki, J.; Yamada, K.D. Mafft online service: Multiple sequence alignment, interactive sequence choice and visualization. Brief. Bioinform. 2019, 20, 1160–1166. [Google Scholar] [CrossRef] [PubMed]
- Nguyen, L.T.; Schmidt, H.A.; von Haeseler, A.; Minh, B.Q. Iq-Tree: A Fast and Effective Stochastic Algorithm for Estimating Maximum-Likelihood Phylogenies. Mol. Biol. Evol. 2015, 32, 268–274. [Google Scholar] [CrossRef] [PubMed]
- Ronquist, F.; Teslenko, M.; van der Mark, P.; Ayres, D.L.; Darling, A.; Höhna, S.; Larget, B.; Liu, L.; Suchard, M.A.; Huelsenbeck, J.P. Mrbayes 3.2: Efficient Bayesian Phylogenetic Inference and Model Choice across a Large Model Space. Syst. Biol. 2012, 61, 539–542. [Google Scholar] [CrossRef] [PubMed]
- Xiang, C.Y.; Gao, F.; Jakovlić, I.; Lei, H.P.; Hu, Y.; Zhang, H.; Zou, H.; Wang, G.T.; Zhang, D. Using Phylosuite for molecular phylogeny and tree-based analyses. iMeta 2023, 2, e87. [Google Scholar] [CrossRef]
- Hoang, D.T.; Chernomor, O.; von Haeseler, A.; Minh, B.Q.; Vinh, L.S. Ufboot2: Improving the Ultrafast Bootstrap Approximation. Mol. Biol. Evol. 2017, 35, 518–522. [Google Scholar] [CrossRef] [PubMed]
- Lanfear, R.; Frandsen, P.B.; Wright, A.M.; Senfeld, T.; Calcott, B. Partitionfinder 2: New Methods for Selecting Partitioned Models of Evolution for Molecular and Morphological Phylogenetic Analyses. Mol. Biol. Evol. 2016, 34, 772–773. [Google Scholar] [CrossRef] [PubMed]
- Tang, X.; Jayawardena, R.S.; Stephenson, S.L.; Kang, J.C. A new species Pseudoplagiostoma dipterocarpicola (Pseudoplagiostomataceae, Diaporthales) found in northern Thailand on members of the Dipterocarpaceae. Phytotaxa 2022, 543, 233–243. [Google Scholar] [CrossRef]
- Gryzenhout, M.; Myburg, H.; Wingfield, B.D.; Wingfield, M.J. Cryphonectriaceae (Diaporthales), a new family including Cryphonectria, Chrysoporthe, Endothiaand allied genera. Mycologia 2006, 98, 239–249. [Google Scholar] [CrossRef]
- Promputtha, I.; Hyde, K.D.; McKenzie, E.H.C.; Peberdy, J.F.; Lumyong, S. Can leaf degrading enzymes provide evidence that endophytic fungi becoming saprobes? Fungal Divers. 2010, 41, 89–99. [Google Scholar] [CrossRef]
- Sahu, N.; Indic, B.; Wong-Bajracharya, J.; Merényi, Z.; Ke, H.M.; Ahrendt, S.; Monk, T.L.; Kocsubé, S.; Drula, E.; Lipzen, A.; et al. Vertical and horizontal gene transfer shaped plant colonization and biomass degradation in the fungal genus Armillaria. Nat. Microbiol. 2023, 8, 1668–1681. [Google Scholar] [CrossRef] [PubMed]
- Jiang, N.; Voglmayr, H.; Bian, D.R.; Piao, C.G.; Wang, S.K.; Li, Y. Morphology and Phylogeny of Gnomoniopsis (Gnomoniaceae, Diaporthales) from Fagaceae Leaves in China. J. Fungi 2021, 7, 792. [Google Scholar] [CrossRef] [PubMed]
- Jiang, N.; Voglmayr, H.; Xue, H.; Piao, C.G.; Li, Y. Morphology and Phylogeny of Pestalotiopsis (Sporocadaceae, Amphisphaeriales) from Fagaceae Leaves in China. Microbiol. Spectr. 2022, 10, 1–28. [Google Scholar] [CrossRef] [PubMed]
- Phookamsak, R.; Hyde, K.D.; Jeewon, R.; Bhat, D.J.; Jones, E.B.G.; Maharachchikumbura, S.S.N.; Raspé, O.; Karunarathna, S.C.; Wanasinghe, D.N.; Hongsanan, S.; et al. Fungal diversity notes 929–1035: Taxonomic and phylogenetic contributions on genera and species of fungi. Fungal Divers. 2019, 95, 1–273. [Google Scholar] [CrossRef]



| Locus | Primers | Sequence (5′-3′) | PCR Cycles | References |
|---|---|---|---|---|
| ITS | ITS5 | GGA AGT AAA AGT CGT AAC AAG G | (95 °C: 30 s, 55 °C: 30 s, 72 °C: 1 min) × 35 cycles | [27] |
| ITS4 | TCC TCC GCT TAT TGA TAT GC | |||
| LSU | LROR | GTA CCC GCT GAA CTT AAG C | (95 °C: 30 s, 52 °C: 30 s, 72 °C: 1 min) × 35 cycles | [28,29] |
| LR5 | TCC TGA GGG AAA CTT CG | |||
| rpb2 | fRPB2-5F | GAY GAY MGW GAT CAY TTY GG | (95 °C: 30 s, 56 °C: 30 s, 72 °C: 1 min) × 35 cycles | [30] |
| fRPB2-7cR | CCC ATW GCY TGC TTM CCC AT | |||
| tef1 | EF1-728F | CATCGAGAAGTTCGAGAAGG | (95 °C: 30 s, 56/52 °C: 30 s, 72 °C: 1 min) × 35 cycles | [31] |
| TEF1-986R | TAC TTG AAG GAA CCC TTA CC | |||
| tub2 | Bt2a | GGT AAC CAA ATC GGT GCT GCT TTC | (95 °C: 30 s, 53 °C: 30 s, 72 °C: 1 min) × 35 cycles | [32] |
| Bt2b | ACC CTC AGT GTA GTG ACC CTT GGC |
| Species | Culture/Voucher | Host/Substrate | Locations | GenBank Accession Number | |||
|---|---|---|---|---|---|---|---|
| ITS | LSU | tef1 | tub2 | ||||
| Aurantiosacculus acutatus | CBS 132181 * | Eucalyptus viminalis | Australia | JQ685514 | JQ685520 | MN271823 | – |
| Aurantiosacculus castaneae | CFCC 52456 * | Castanea mollissima | China | MH514025 | MH514015 | – | MH539688 |
| Aurantiosacculus eucalyptorum | CPC 13229 * | Eucalyptus globulus | Australia | JQ685515 | JQ685521 | MN271824 | – |
| Celoporthe eucalypti | CMW 26908* | Eucalyptus sp. | China | HQ730837 | HQ730863 | HQ730850 | MN263386 |
| Chrysofolia barringtoniae | TBRC 5647 | Barringtonia acutangula | Thailand | KU948046 | KU948045 | – | – |
| Chrysofolia camelliae sp. nov. | CGMCC3.27473 * | Camellia sp. | China | PP658308 | PP658399 | PP665711 | PP665721 |
| Chrysofolia camelliae sp. nov. | CGMCC3.27474 | Camellia sp. | China | PP658309 | PP658400 | PP665712 | PP665722 |
| Chrysofolia colombiana | CPC 24986 * | Eucalyptus urophylla × grandis | Colombia | KR476738 | KR476771 | MN271829 | – |
| Chrysofolia coriariae | GUCC 416.4 * | Coriaria nepalensis | China | OP581211 | OP581237 | OP688516 | OP688542 |
| Chrysofolia coriariae | GUCC 416.14 | Coriaria nepalensis | China | OP581212 | OP581238 | OP688517 | OP688543 |
| Chrysofolia fructicola | GUCC 194121.1 * | Rosa roxburghii | China | ON791167 | ON791210 | ON815940 | – |
| Chrysofolia fructicola | GUCC 194121.2 | Rosa roxburghii | China | ON791168 | ON791211 | ON815941 | – |
| Chrysofolia galloides | IFRDCC1022 | Rhus punjabensis var. sinica | China | OR363211 | OR363215 | OR344509 | OR344513 |
| Chrysofolia galloides | IFRDCC1024 * | Rhus punjabensis var. sinica | China | OR363213 | OR363217 | OR344511 | OR344515 |
| Chrysofolia kunmingensis | KUNCC23-13350 * | Coriaria nepalensis | China | OR094460 | OR094455 | – | OR095639 |
| Chrysofolia kunmingensis | KUNCC23-13351 | Coriaria nepalensis | China | OR094461 | OR094456 | – | OR095640 |
| Chrysoporthe austroafricana | CBS 112916 | Eucalyptus grandis | South Africa | AF046892 | – | – | AF273462 |
| Chrysoporthe cubensis | CMW14394 | Eucalyptus grandis | Cuba | DQ368773 | – | – | AH015642 |
| Chrysoporthe deuterocubensis | CMW8650 | Syzygium aromaticum | Indonesia | AY084001 | – | – | GQ290193 |
| Chrysoporthe doradensis | CMW11286 | Eucalyptus deglupta | Ecuador | JN942331 | – | – | AY214254 |
| Chrysoporthe hodgesiana | CMW10461 | Tibouchina semidecandra | Colombia | AY692322 | – | – | AY692325 |
| Chrysoporthe inopina | CMW12727 | Tibouchina lepidota | Colombia | DQ368777 | – | – | AH015657 |
| Chrysoporthe syzygiicola | CMW29940 | Syzygium guinense | Zambia | FJ655005 | MN172383 | MN271839 | FJ805236 |
| Chrysoporthe zambiensis | CMW29929 * | Eucalyptus grandis | Zambia | JN942332 | JN940846 | – | – |
| Dwiroopa punicae | CBS 143163 * | Punica granatum | America | MK510676 | MK510686 | MH020056 | MK510714 |
| Foliocryphia eucalypti | CBS 124779 * | Eucalyptus coccifera | Australia | GQ303276 | GQ303307 | MN271861 | JQ706128 |
| Foliocryphia eucalyptorum | CBS 142536 * | Eucalyptus sp. | New Zealand | KY979772 | KY979827 | MN271862 | KY979936 |
| Species | Culture/Voucher | Host/Substrate | Locations | GenBank Accession Number | |||
|---|---|---|---|---|---|---|---|
| ITS | LSU | tef1 | rpb2 | ||||
| Dendrostoma atlanticum | CBS 145804 * | Castanea sativa | Australia | MN447223 | MN447223 | MN432167 | MN432160 |
| Dendrostoma atlanticum | D303 | Castanea sativa | France | MN447224 | MN447224 | MN432168 | MN432161 |
| Dendrostoma aurorae | CFCC 52753 * | Castanea mollissima | China | MH542498 | MH542646 | MH545447 | MH545405 |
| Dendrostoma aurorae | CFCC 52754 | Castanea mollissima | China | MH542499 | MH542647 | MH545448 | MH545406 |
| Dendrostoma castaneae | CFCC 52745 * | Castanea mollissima | China | MH542488 | MH542644 | MH545437 | MH545395 |
| Dendrostoma castaneae | CFCC 52746 | Castanea mollissima | China | MH542489 | – | MH545438 | MH545396 |
| Dendrostoma castaneicola | CFCC 52743 * | Castanea mollissima | China | MH542496 | – | MH545445 | MH545403 |
| Dendrostoma castaneicola | CFCC 52744 | Castanea mollissima | China | MH542497 | – | MH545446 | MH545404 |
| Dendrostoma castaneum | CBS 145803 * | Castanea sativa | Austria | MN447225 | MN447225 | MN432169 | MN432162 |
| Dendrostoma castaneum | D230 | Castanea sativa | Italy | MN447226 | MN447226 | MN432170 | – |
| Dendrostoma castanopsidis sp. nov. | CGMCC3.25675 | Castanopsis fargesii | China | PP658310 | PP658401 | PP665713 | PP665717 |
| Dendrostoma castanopsidis sp. nov. | CGMCC3.25676 * | Castanopsis fargesii | China | PP658311 | PP658402 | PP665714 | PP665718 |
| Dendrostoma chinense | CFCC 52755 * | Castanea mollissima | China | MH542500 | MH542648 | MH545449 | MH545407 |
| Dendrostoma chinense | CFCC 52756 | Castanea mollissima | China | MH542501 | MH542649 | MH545450 | MH545408 |
| Dendrostoma covidicola | GZCC 20–0355 * | Fagus sylvatica | China | MW261327 | MW261325 | MW262894 | MW262892 |
| Dendrostoma covidicola | MFLU 21–0001 | Fagus sylvatica | China | MW261328 | MW261326 | – | MW262893 |
| Dendrostoma creticum | CBS 145802 * | Quercus coccifera | Greece | MN447228 | MN447228 | MN432171 | MN432163 |
| Dendrostoma dispersum | CFCC 52730 * | Quercus sp. | China | MH542467 | MH542629 | MH545416 | MH545374 |
| Dendrostoma dispersum | CFCC 52731 | Quercus sp. | China | MH542468 | MH542630 | MH545417 | MH545375 |
| Dendrostoma donglingense | CFCC 53148 * | Quercus mongolica | China | MN266206 | MN265880 | MN315480 | MN315491 |
| Dendrostoma donglingense | CFCC 53149 | Quercus mongolica | China | MN266207 | MN265881 | MN315481 | MN315492 |
| Dendrostoma elaeocarpi | CFCC 53113 * | Elaeocarpus decipiens | China | MK432638 | MK429908 | MK578114 | MK578096 |
| Dendrostoma elaeocarpi | CFCC 53114 | Elaeocarpus decipiens | China | MK432639 | MK429909 | MK578115 | MK578097 |
| Dendrostoma istriacum | CBS 145801 * | Quercus ilex | Croatia | MN447229 | MN447229 | MN432172 | MN432164 |
| Dendrostoma leiphaemia | CBS 187.37 | Quercus sp. | – | MH855882 | MH867393 | – | – |
| Dendrostoma luteum | IMI 506898 * | Castanea sativa | England | MN648726 | MN648728 | MN812768 | – |
| Dendrostoma mali | CFCC 52102 * | Malus spectabilis | China | MG682072 | MG682012 | MG682052 | MG682032 |
| Dendrostoma osmanthi | CFCC 52106 * | Osmanthus fragrans | China | MG682073 | MG682013 | MG682053 | MG682033 |
| Dendrostoma osmanthi | CFCC 52108 | Osmanthus fragrans | China | MG682074 | MG682014 | MG682054 | MG682034 |
| Dendrostoma parasiticum | CFCC 52762 * | Quercus wutaishanica | China | MH542482 | MH542638 | MH545431 | MH545389 |
| Dendrostoma parasiticum | CFCC 52764 | Quercus aliena | China | MH542483 | MH542639 | MH545432 | MH545390 |
| Dendrostoma qinlingense | CFCC 52732 * | Quercus wutaishanica | China | MH542471 | MH542633 | MH545420 | MH545378 |
| Dendrostoma qinlingense | CFCC 52733 | Quercus aliena | China | MH542472 | MH542634 | MH545421 | MH545379 |
| Dendrostoma quercinum | CFCC 52103 * | Quercus acutissima | China | MG682077 | MG682017 | MG682057 | MG682037 |
| Dendrostoma quercinum | CFCC 52104 | Quercus acutissima | China | MG682078 | MG682018 | MG682058 | MG682038 |
| Dendrostoma quercus | CFCC 52739 * | Quercus sp. | China | MH542476 | MH542635 | MH545425 | MH545383 |
| Dendrostoma quercus | CFCC 52738 | Quercus sp. | China | MH542477 | – | MH545426 | MH545384 |
| Dendrostoma shaanxiense | CFCC 52741 * | Castanea mollissima | China | MH542486 | MH542642 | MH545435 | MH545393 |
| Dendrostoma shaanxiense | CFCC 52742 | Castanea mollissima | China | MH542487 | MH542643 | MH545436 | MH545394 |
| Dendrostoma shandongense | CFCC 52759 * | Castanea mollissima | China | MH542504 | MH542652 | MH545453 | MH545411 |
| Dendrostoma shandongense | CFCC 52760 | Castanea mollissima | China | MH542505 | MH542653 | MH545454 | MH545412 |
| Disculoides eucalypti | CBS 132183 * | Eucalyptus sp. | Australia | JQ685517 | JQ685523 | MH545455 | MH545413 |
| Species | Culture/Voucher | Host/Substrate | Locations | GenBank Accession Number | ||||
|---|---|---|---|---|---|---|---|---|
| ITS | LSU | tef1 | tub2 | rpb2 | ||||
| Apoharknessia insueta | CBS 111377 * | Eucalyptus pellita | Brazil | JQ706083 | AY720814 | MN271820 | – | – |
| Pseudoplagiostoma alsophilae | SAUCC WZ0451 * | Alsophila spinulosa | China | OP810625 | OP810631 | OP828580 | OP828586 | OP828578 |
| Pseudoplagiostoma alsophilae | SAUCC WZ0152 | Alsophila spinulosa | China | OP810626 | OP810632 | OP828581 | OP828587 | OP828579 |
| Pseudoplagiostoma bambusae | SAUCC 1206-4 * | Bambusoideae sp. | China | OP810629 | OP810635 | OP828584 | OP828590 | – |
| Pseudoplagiostoma bambusae | SAUCC 1206-6 | Bambusoideae sp. | China | OP810630 | OP810636 | OP828585 | OP828591 | – |
| Pseudoplagiostoma corymbiae | CBS 132529 * | Corymbia sp. | Australia | JX069861 | JX069845 | – | – | – |
| Pseudoplagiostoma corymbiicola | CBS 145052 * | Corymbia citriodora | Australia | MK047425 | MK047476 | MK047558 | MK047577 | – |
| Pseudoplagiostoma dipterocarpi | TBRC 1895 * | Dipterocarpus tuberculatus | Thailand | KR994682 | KR994683 | – | – | – |
| Pseudoplagiostoma dipterocarpicola | MFLUCC 21-0142 * | Dipterocarpus sp. | Thailand | OM228844 | OM228842 | OM219629 | OM219638 | – |
| Pseudoplagiostoma dipterocarpicola | MFLUCC 21-0114 | Dipterocarpus sp. | Thailand | OM228843 | OM228841 | OM219628 | OM219637 | – |
| Pseudoplagiostoma eucalypti | CBS 124807 * | Eucalyptus urophylla | Venezuela | GU973512 | GU973606 | GU973542 | GU973575 | – |
| Pseudoplagiostoma eucalypti | CPC 14161 | Eucalyptus camaldulensis | Viet Nam | GU973510 | GU973604 | GU973540 | GU973573 | – |
| Pseudoplagiostoma machili | SAUCC BW0233 * | Machilus nanmu | China | OP810627 | OP810633 | OP828582 | OP828588 | – |
| Pseudoplagiostoma machili | SAUCC BW0221 | Machilus nanmu | China | OP810628 | OP810634 | OP828583 | OP828589 | – |
| Pseudoplagiostoma mangiferae | KUMCC 180-179 * | Mangifera sp. | China | MK084824 | MK084825 | – | – | – |
| Pseudoplagiostoma myracrodruonis | URM 7799 * | Astronium urundeuva | Brazil | MG870421 | MK982151 | MK982557 | MN019566 | MK977723 |
| Pseudoplagiostoma myracrodruonis | URM 8123 | Astronium urundeuva | Brazil | MK982150 | MK982152 | MK982558 | MN019567 | MK977724 |
| Pseudoplagiostoma oldii | CBS 115722 | Eucalyptus camaldulensis | Australia | GU973535 | GU973610 | GU973565 | GU993864 | – |
| Pseudoplagiostoma oldii | CBS 124808 * | Eucalyptus camaldulensis | Australia | GU973534 | GU973609 | GU973564 | GU993862 | – |
| Pseudoplagiostoma variabile | CBS 113067 * | Eucalyptus globulus | Uruguay | GU973536 | GU973611 | GU973566 | GU993863 | – |
| Pseudoplagiostoma wuyishanense sp. nov. | CGMCC3.25367 | on dead branches | China | PP658312 | PP658403 | PP665715 | PP665723 | PP665719 |
| Pseudoplagiostoma wuyishanense sp. nov. | CGMCC3.25368 * | on dead branches | China | PP658313 | PP658404 | PP665716 | PP665724 | PP665720 |
Disclaimer/Publisher’s Note: The statements, opinions and data contained in all publications are solely those of the individual author(s) and contributor(s) and not of MDPI and/or the editor(s). MDPI and/or the editor(s) disclaim responsibility for any injury to people or property resulting from any ideas, methods, instructions or products referred to in the content. |
© 2024 by the authors. Licensee MDPI, Basel, Switzerland. This article is an open access article distributed under the terms and conditions of the Creative Commons Attribution (CC BY) license (https://creativecommons.org/licenses/by/4.0/).
Share and Cite
Mu, T.; Lin, Y.; Keyhani, N.O.; Pu, H.; Lv, Z.; Lan, C.; Xiong, J.; Chen, X.; Zhan, X.; Zhao, Z.; et al. Phylogenetic and Morphological Evidence for Three New Species of Diaporthales (Ascomycota) from Fujian Province, China. J. Fungi 2024, 10, 383. https://doi.org/10.3390/jof10060383
Mu T, Lin Y, Keyhani NO, Pu H, Lv Z, Lan C, Xiong J, Chen X, Zhan X, Zhao Z, et al. Phylogenetic and Morphological Evidence for Three New Species of Diaporthales (Ascomycota) from Fujian Province, China. Journal of Fungi. 2024; 10(6):383. https://doi.org/10.3390/jof10060383
Chicago/Turabian StyleMu, Taichang, Yongsheng Lin, Nemat O. Keyhani, Huili Pu, Ziying Lv, Chenhui Lan, Jinming Xiong, Xiaohao Chen, Xinyang Zhan, Zhiying Zhao, and et al. 2024. "Phylogenetic and Morphological Evidence for Three New Species of Diaporthales (Ascomycota) from Fujian Province, China" Journal of Fungi 10, no. 6: 383. https://doi.org/10.3390/jof10060383
APA StyleMu, T., Lin, Y., Keyhani, N. O., Pu, H., Lv, Z., Lan, C., Xiong, J., Chen, X., Zhan, X., Zhao, Z., Lv, H., Jibola-Shittu, M. Y., Wu, J., Jia, P., Huang, S., Qiu, J., & Guan, X. (2024). Phylogenetic and Morphological Evidence for Three New Species of Diaporthales (Ascomycota) from Fujian Province, China. Journal of Fungi, 10(6), 383. https://doi.org/10.3390/jof10060383

