Biological Characteristics, Domesticated Cultivation Protocol, Antioxidant Activity, and Protective Effects against Cellular Oxidative Stress of an Underutilized Medicinal Mushroom: Fomitopsis palustris
Abstract
1. Introduction
2. Materials and Methods
2.1. Materials and Chemicals
2.2. Collection and Identification of Fomitopsis palustris
2.2.1. Collection
2.2.2. Identification
2.3. Biological Characteristics of F. palustris
2.3.1. Carbon Source Single-Factor Test
2.3.2. Nitrogen Source Single-Factor Test
2.3.3. pH Single-Factor Test
2.3.4. Temperature Single-Factor Test
2.3.5. Orthogonal Test
2.4. Domesticated Cultivation of F. palustris
2.4.1. Liquid Culture
2.4.2. Domesticated Cultivation
2.5. Extraction and Total Sugar Content of Crude Polysaccharides from F. palustris
2.5.1. Extraction
2.5.2. Total Sugar Content
2.6. Determination of Antioxidant Activity of FPPs by Chemical Method
2.6.1. Free Radical Scavenging Assay
2.6.2. Ferric Reducing Antioxidant Power
2.7. Protective Effect of FPPs against Cellular Oxidative Stress
2.7.1. Cytotoxicity Assessment
2.7.2. H2O2-Induced Oxidative Stress Model
2.7.3. Protective Effect on H2O2-Induced Oxidative Stress in RAW264.7cells
2.7.4. Determination of ROS Accumulation
2.7.5. Determination of Antioxidant Enzyme Activities and MDA Levels
2.8. Statistical Analysis
3. Results
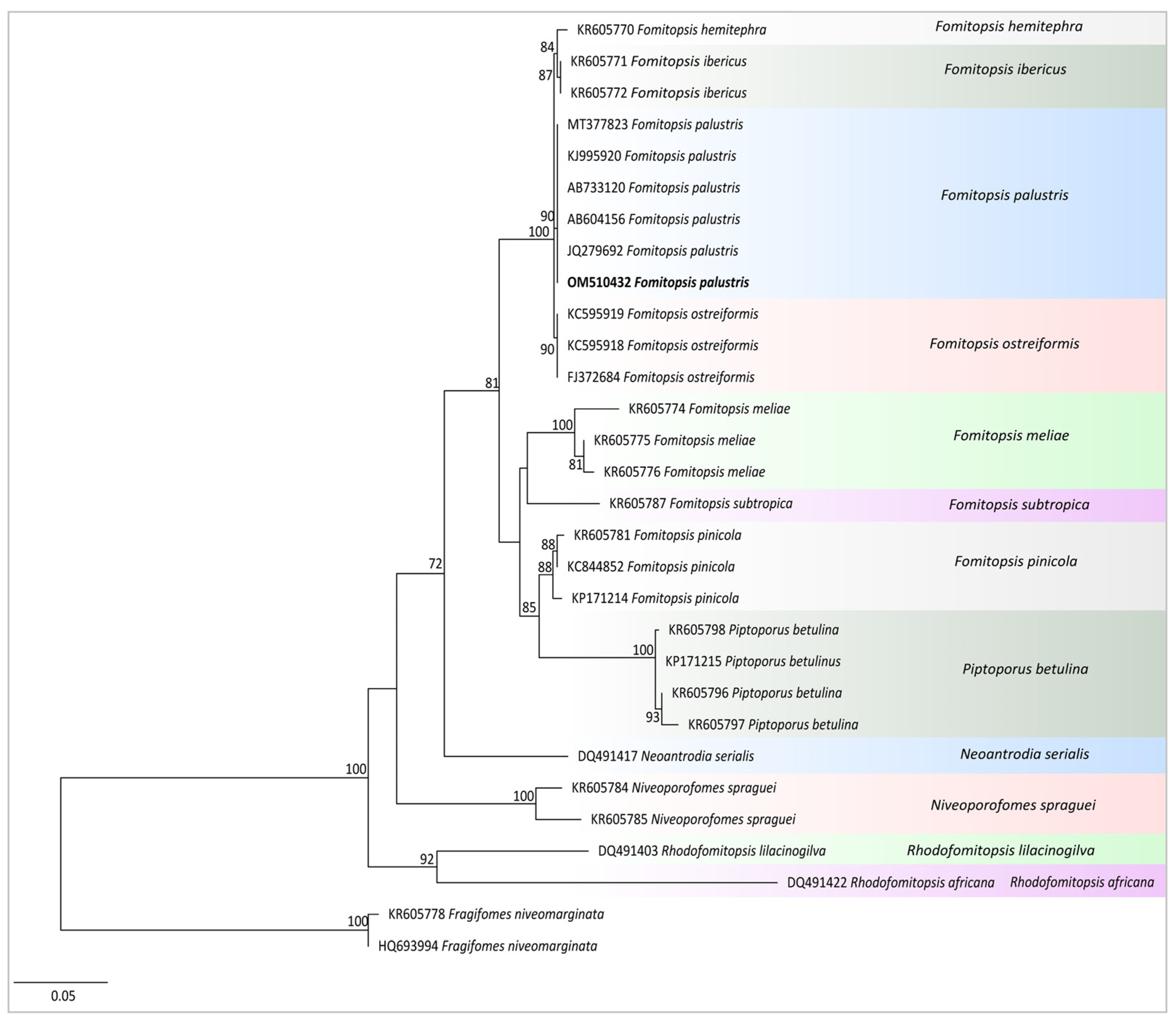
3.1. Identification of F. palustris
3.2. Biological Characteristics of F. palustris
3.2.1. Carbon Source Single-Factor Test
3.2.2. Nitrogen Source Single-Factor Test
3.2.3. pH Single-Factor Test
3.2.4. Temperature Single-Factor Test
3.2.5. Orthogonal Test
3.3. Domesticated Cultivation of F. palustris
3.4. Extraction and Total Sugar Content of FPPs
3.5. Determination of Antioxidant Activity of FPPs by Chemical Methods
3.5.1. Free Radical Scavenging Assay
3.5.2. Ferric Reducing Antioxidant Power
3.6. Protective Effect of FPPs against Cellular Oxidative Stress
3.6.1. Cytotoxicity Assessment of FPPs
3.6.2. H2O2-Induced Oxidative Stress Model
3.6.3. Effect of FPPs on H2O2-Induced Oxidative Stress RAW264.7cell
3.6.4. ROS Accumulation in RAW264.7cells
3.6.5. Antioxidant Enzyme Activities and MDA Levels in RAW264.7cells
4. Discussion
5. Conclusions
Author Contributions
Funding
Institutional Review Board Statement
Informed Consent Statement
Data Availability Statement
Conflicts of Interest
References
- Liu, S.; Chen, Y.-Y.; Sun, Y.-F.; He, X.-L.; Song, C.-G.; Si, J.; Liu, D.-M.; Gates, G.; Cui, B.-K. Systematic classification and phylogenetic relationships of the brown-rot fungi within the Polyporales. Fungal Divers. 2023, 118, 1–94. [Google Scholar] [CrossRef]
- Dai, Y. Research Progress on Polypore Domesticated Cultivation in China. J. Fungal Res. 2023, 21, 151–156. [Google Scholar] [CrossRef]
- Dai, Y.C.; Yang, Z.L.; Cui, B.K.; Yu, C.J.; Zhou, L.W. Species Diversity and Utilization of Medicinal Mushrooms and Fungi in China (Review). Int. J. Med. Mushrooms 2009, 11, 287–302. [Google Scholar] [CrossRef]
- Fijałkowska, A.; Muszyńska, B.; Sułkowska-Ziaja, K.; Kała, K.; Pawlik, A.; Stefaniuk, D.; Matuszewska, A.; Piska, K.; Pękala, E.; Kaczmarczyk, P.; et al. Medicinal potential of mycelium and fruiting bodies of an arboreal mushroom Fomitopsis officinalis in therapy of lifestyle diseases. Sci. Rep. 2020, 10, 20081. [Google Scholar] [CrossRef]
- Tanaka, Y.; Suzuki, T.; Nakamura, L.; Nakamura, M.; Ebihara, S.; Kurokura, T.; Iigo, M.; Dohra, H.; Habu, N.; Konno, N. A GH family 28 endo-polygalacturonase from the brown-rot fungus Fomitopsis palustris: Purification, gene cloning, enzymatic characterization and effects of oxalate. Int. J. Biol. Macromol. 2019, 123, 108–116. [Google Scholar] [CrossRef]
- Tanaka, Y.; Konno, N.; Suzuki, T.; Habu, N. Starch-degrading enzymes from the brown-rot fungus Fomitopsis palustris. Protein Expr. Purif. 2020, 170, 105609. [Google Scholar] [CrossRef]
- Wang, W.; Yuan, T.; Wang, K.; Cui, B.; Dai, Y. Statistical optimization of cellulase production by the brown rot fungi, Fomitopsis palustris, and its application in the enzymatic hydrolysis of LHW-pretreated woody biomass. Process Biochem. 2012, 47, 2552–2556. [Google Scholar] [CrossRef]
- Zhao, J.; Yang, Y.; Yu, M.; Yao, K.; Luo, X.; Qi, H.; Zhang, G.; Luo, Y. Lanostane-type C31 triterpenoid derivatives from the fruiting bodies of cultivated Fomitopsis palustris. Phytochemistry 2018, 152, 10–21. [Google Scholar] [CrossRef]
- Bhattacharyya, A.; Chattopadhyay, R.; Mitra, S.; Crowe, S.E. Oxidative Stress: An Essential Factor in the Pathogenesis of Gastrointestinal Mucosal Diseases. Physiol. Rev. 2014, 94, 329–354. [Google Scholar] [CrossRef]
- Finkel, T.; Holbrook, N.J. Oxidants, oxidative stress and the biology of ageing. Nature 2000, 408, 239–247. [Google Scholar] [CrossRef]
- Holmström, K.M.; Finkel, T. Cellular mechanisms and physiological consequences of redox-dependent signalling. Nat. Rev. Mol. Cell Biol. 2014, 15, 411–421. [Google Scholar] [CrossRef] [PubMed]
- Snieckute, G.; Ryder, L.; Vind, A.C.; Wu, Z.; Arendrup, F.S.; Stoneley, M.; Chamois, S.; Martinez-Val, A.; Leleu, M.; Dreos, R.; et al. ROS-induced ribosome impairment underlies ZAKα-mediated metabolic decline in obesity and aging. Science 2023, 382, eadf3208. [Google Scholar] [CrossRef] [PubMed]
- Liu, Y.; Zhou, Y.; Liu, M.; Wang, Q.; Li, Y. Extraction optimization, characterization, antioxidant and immunomodulatory activities of a novel polysaccharide from the wild mushroom Paxillus involutus. Int. J. Biol. Macromol. 2018, 112, 326–332. [Google Scholar] [CrossRef] [PubMed]
- Wan, X.; Jin, X.; Wu, X.; Yang, X.; Lin, D.; Li, C.; Fu, Y.; Liu, Y.; Liu, X.; Lv, J.; et al. Structural characterisation and antitumor activity against non-small cell lung cancer of polysaccharides from Sanghuangporus vaninii. Carbohydr. Polym. 2022, 276, 118798. [Google Scholar] [CrossRef] [PubMed]
- Zhang, Y.; Wang, D.; Chen, Y.; Liu, T.; Zhang, S.; Fan, H.; Liu, H.; Li, Y. Healthy function and high valued utilization of edible fungi. Food Sci. Hum. Wellness 2021, 10, 408–420. [Google Scholar] [CrossRef]
- Bao, K.; Song, M.; Wang, S.; Li, T.; Wang, J.; Cheng, X.; Wang, L.; Wang, S.; Wen, T.; Zhu, Z. Isolation, purification, characterization and immunomodulatory effects of polysaccharides from Dictyophora rubrovalvata waste. Ind. Crops Prod. 2023, 206, 117754. [Google Scholar] [CrossRef]
- Ning, J.; Wu, F.; Liu, J.; He, J.; Feng, T. Sesquiterpenes from the Fungus Antrodiella albocinnamomea with Cytotoxicity and Antibacterial Activity. J. Fungi 2023, 9, 521. [Google Scholar] [CrossRef] [PubMed]
- Wang, H.; Ma, J.-X.; Wu, D.-M.; Gao, N.; Si, J.; Cui, B.-K. Identifying Bioactive Ingredients and Antioxidant Activities of Wild Sanghuangporus Species of Medicinal Fungi. J. Fungi 2023, 9, 242. [Google Scholar] [CrossRef]
- Liu, T.; Chen, S.; Qu, Y.; Zheng, L.; Yang, X.; Men, S.; Wang, Y.; Ma, H.; Zhou, Y.; Fan, Y. Mannogalactoglucan from mushrooms protects pancreatic islets via restoring UPR and promotes insulin secretion in T1DM mice. Food Sci. Hum. Wellness 2024, 13, 1390–1401. [Google Scholar] [CrossRef]
- Rao, G.; Dai, D.; Zhao, H.-N.; Liang, Y.; Li, Y.; Zhang, B. Two new psathyrelloid species of Coprinopsis (Agaricales, Psathyrellaceae) from China. MycoKeys 2021, 83, 85–103. [Google Scholar] [CrossRef]
- Wen, T.-C.; Xiao, Y.-P.; Han, Y.-F.; Huang, S.-K.; Zha, L.-S.; Hyde, K.D.; Kang, J.-C. Multigene phylogeny and morphology reveal that the Chinese medicinal mushroom ‘Cordyceps gunnii’ is Metacordyceps neogunnii sp. nov. Phytotaxa 2017, 302, 27–39. [Google Scholar] [CrossRef]
- Liang, Y.; Dai, D.; Rao, G.; Li, D.; Yu, H.; Zhang, B.; Li, Y. Biological characteristics, domestic cultivation and antioxidant activities of Fomitopsis ostreiformis. Mycosystema 2021, 40, 2074–2086. [Google Scholar] [CrossRef]
- Du, P.; Cao, T.X.; Zhang, L.L.; Huang, Y.Q.; Chen, J.Z. Cultivation and Medicinal Value of the Red Belt Conk Mushroom Fomitopsis pinicola (Agaricomycetes). Int. J. Med. Mushrooms 2020, 22, 1021–1031. [Google Scholar] [CrossRef] [PubMed]
- Gao, L.; Wang, Y.; Zhang, F.; Li, S.; Zhao, J.; Zhang, Q.; Ye, J.; Ma, Y.; Wang, Z.; Chen, W. A standardized method for the quantification of polysaccharides: An example of polysaccharides from Tremella fuciformis. Lwt 2022, 167, 113860. [Google Scholar] [CrossRef]
- Yarley, O.P.N.; Kojo, A.B.; Jessica, O.-M.; Zhou, C.; Yu, X.; Joseph, A.; Mawufemor, A.C.; Ahiable Gabriel, J.; Adom, T.F.; Joseph, D.; et al. Structural and bioactive characterization of purified polysaccharide from deep-freeze pretreated Sorghum bicolor L. leaf sheath. Ind. Crops Prod. 2022, 185, 115097. [Google Scholar] [CrossRef]
- Cao, C.; Li, C.; Chen, Q.; Huang, Q.; Pérez, M.E.M.; Fu, X. Physicochemical characterization, potential antioxidant and hypoglycemic activity of polysaccharide from Sargassum pallidum. Int. J. Biol. Macromol. 2019, 139, 1009–1017. [Google Scholar] [CrossRef] [PubMed]
- Zhao, J.-D. Flora Fungorum Sinicorum Polyporaceae; Science Press: Beijing, China, 1998; Volume 3. [Google Scholar]
- Fernandes, P.A.R.; Coimbra, M.A. The antioxidant activity of polysaccharides: A structure-function relationship overview. Carbohydr. Polym. 2023, 314, 120965. [Google Scholar] [CrossRef] [PubMed]
- Zhao, Y.; Li, Q.; Wang, M.; Wang, Y.; Piao, C.; Yu, H.; Liu, J.; Li, Z. Structural characterization of polysaccharides after fermentation from Ganoderma lucidum and its antioxidant activity in HepG2 cells induced by H2O2. Food Chem. X 2023, 18, 100682. [Google Scholar] [CrossRef]
- Neumann, C.A.; Krause, D.S.; Carman, C.V.; Das, S.; Dubey, D.P.; Abraham, J.L.; Bronson, R.T.; Fujiwara, Y.; Orkin, S.H.; Etten, R.A.V. Essential role for the peroxiredoxin Prdx1 in erythrocyte antioxidant defence and tumour suppression. Nature 2003, 424, 561. [Google Scholar] [CrossRef]
- Chen, W.; Ma, J.; Gong, F.; Xi, H.; Zhan, Q.; Li, X.; Wei, F.; Wu, H.; Lai, F. Two novel polysaccharides from the torus of Saussurea laniceps protect against AAPH-induced oxidative damage in human erythrocytes. Carbohydr. Polym. 2018, 200, 446–455. [Google Scholar] [CrossRef]
- Weismann, D.; Hartvigsen, K.; Lauer, N.; Bennett, K.L.; Scholl, H.P.N.; Issa, P.C.; Cano, M.; Brandstätter, H.; Tsimikas, S.; Skerka, C.; et al. Complement factor H binds malondialdehyde epitopes and protects from oxidative stress. Nature 2011, 478, 76–81. [Google Scholar] [CrossRef]
- Fan, X.-Z.; Yao, F.; Yin, C.-M.; Shi, D.-F.; Gao, H. Mycelial biomass and intracellular polysaccharides production, characterization, and activities in Auricularia auricula-judae cultured with different carbon sources. Int. J. Biol. Macromol. 2023, 244, 125426. [Google Scholar] [CrossRef] [PubMed]
- Smiderle, F.R.; Olsen, L.M.; Ruthes, A.C.; Czelusniak, P.A.; Santana-Filho, A.P.; Sassaki, G.L.; Gorin, P.A.J.; Iacomini, M. Exopolysaccharides, proteins and lipids in Pleurotus pulmonarius submerged culture using different carbon sources. Carbohydr. Polym. 2012, 87, 368–376. [Google Scholar] [CrossRef] [PubMed]
- Aneeqa, G.; Rehman, N.A. Culturability, Cultivation Potential, and Element Analysis of the Culinary-Medicinal Cauliflower Mushroom Sparassis latifolia (Agaricomycetes) from Pakistan. Int. J. Med. Mushrooms 2023, 25, 85–95. [Google Scholar]
- Ni, Y.; Cao, L.; Li, W.; Zhang, Q.; Feng, R.; Zhao, Z.; Zhao, X. The Research Status and Prospects of Floccularia luteovirens: A Mycorrhizal Fungus with Edible Fruiting Bodies. J. Fungi 2023, 9, 1071. [Google Scholar] [CrossRef] [PubMed]
- Ruthes, A.C.; Smiderle, F.R.; Iacomini, M. Mushroom heteropolysaccharides: A review on their sources, structure and biological effects. Carbohydr. Polym. 2016, 136, 358–375. [Google Scholar] [CrossRef] [PubMed]
- Premarathna, A.D.; Ahmed, T.A.E.; Kulshreshtha, G.; Humayun, S.; Shormeh Darko, C.N.; Rjabovs, V.; Hammami, R.; Critchley, A.T.; Tuvikene, R.; Hincke, M.T. Polysaccharides from red seaweeds: Effect of extraction methods on physicochemical characteristics and antioxidant activities. Food Hydrocoll. 2024, 147, 109307. [Google Scholar] [CrossRef]
- Prasad, R.; Varshney, V.K.; Harsh NS, K.; Kumar, M. Antioxidant Capacity and Total Phenolics Content of the Fruiting Bodies and Submerged Cultured Mycelia of Sixteen Higher Basidiomycetes Mushrooms from India. Int. J. Med. Mushrooms 2015, 17, 933–941. [Google Scholar] [CrossRef]
- Wu, M.; Feng, H.; Song, J.; Chen, L.; Xu, Z.; Xia, W.; Zhang, W. Structural elucidation and immunomodulatory activity of a neutral polysaccharide from the Kushui Rose (Rosa setate x Rosa rugosa) waste. Carbohydr. Polym. 2020, 232, 115804. [Google Scholar] [CrossRef]
- Yang, X.; Zhou, S.; Li, H.; An, J.; Li, C.; Zhou, R.; Teng, L.; Zhu, Y.; Liao, S.; Yang, Y.; et al. Structural characterization of Alpiniae oxyphyllae fructus polysaccharide 2 and its activation effects on RAW264.7 macrophages. Int. Immunopharmacol. 2021, 97, 107708. [Google Scholar] [CrossRef]
- Huang, C.; Tu, W.; Zhang, M.; Peng, D.; Guo, Z.; Huang, W.; Zhu, J.; Yu, R.; Song, L.; Wang, Y. A novel heteropolysaccharide isolated from custard apple pulp and its immunomodulatory activity in mouse macrophages and dendritic cells. Heliyon 2023, 9, e18521. [Google Scholar] [CrossRef] [PubMed]
- Wang, G.; Zhan, Q.; Wu, H. Suppression of lipopolysaccharide-induced activation of RAW 264.7 macrophages by Se-methylseleno-l-cysteine. Int. Immunopharmacol. 2020, 89, 107040. [Google Scholar] [CrossRef] [PubMed]
- Li, Y.; Li, X.; Chu, Q.; Jia, R.; Chen, W.; Wang, Y.; Yu, X.; Zheng, X. Russula alutacea Fr. polysaccharide ameliorates inflammation in both RAW264.7 and zebrafish (Danio rerio) larvae. Int. J. Biol. Macromol. 2020, 145, 740–749. [Google Scholar] [CrossRef] [PubMed]
- Murray, P.J.; Allen, J.E.; Biswas, S.K.; Fisher, E.A.; Gilroy, D.W.; Goerdt, S.; Gordon, S.; Hamilton, J.A.; Ivashkiv, L.B.; Lawrence, T.; et al. Macrophage Activation and Polarization: Nomenclature and Experimental Guidelines. Immunity 2014, 41, 14–20. [Google Scholar] [CrossRef]
- Li, R.; Zhou, J.; Zhang, X.; Zhang, T.; Wang, J.; Zhang, M.; He, C.; Chen, H. Isolation, structural characterization and cholesterol-lowering effects of a novel polysaccharide from mulberry (Morus alba L.) leaf. Ind. Crops Prod. 2023, 202, 117010. [Google Scholar] [CrossRef]







| Test No. | Carbon Source | Nitrogen Source | pH | Temperature (°C) | Colony Characteristics | Growth Rate (mm/d) |
|---|---|---|---|---|---|---|
| A | 1 (Glucose) | 1 (Yeast extract) | 1 (5) | 1 (25) | Comparatively dense, white | 9.65 ± 1.10 |
| B | 1 (Glucose) | 2 (Yeast extract powder) | 2 (6) | 2 (30) | Dense, white | 18.66 ± 0.61 |
| C | 1 (Glucose) | 3 (Peptone) | 3 (7) | 3 (35) | Dense, white | 20.06 ± 0.41 |
| D | 2 (Sucrose) | 1 (Yeast extract) | 2 (6) | 3 (35) | Dense, white | 22.11 ± 0.60 |
| E | 2 (Sucrose) | 2 (Yeast extract powder) | 3 (7) | 1 (25) | Comparatively dense, white | 9.63 ± 0.87 |
| F | 2 (Sucrose) | 3 (Peptone) | 1 (5) | 2 (30) | Comparatively dense, white | 14.50 ± 0.87 |
| G | 3 (maltose) | 1 (Yeast extract) | 3 (7) | 2 (30) | Dense, white | 16.18 ± 1.07 |
| H | 3 (maltose) | 2 (Yeast extract powder) | 1 (5) | 3 (35) | Dense, white | 21.00 ± 0.38 |
| I | 3 (maltose) | 3 (Peptone) | 2 (6) | 1 (25) | Comparatively dense, white | 8.89 ± 0.52 |
| X1 | 16.13 | 15.98 | 15.05 | 9.39 | ||
| X2 | 15.42 | 16.43 | 16.56 | 16.45 | ||
| X3 | 15.36 | 14.49 | 15.29 | 21.06 | ||
| R | 0.77 | 1.94 | 1.51 | 11.67 |
| Source | Sum of Squares | df | Mean Square | F | Significance |
|---|---|---|---|---|---|
| Carbon source | 6.58 | 2 | 3.29 | 5.72 | 0.06 |
| Nitrogen source | 37.37 | 2 | 18.69 | 32.47 | 0.00 |
| pH | 23.50 | 2 | 11.75 | 20.42 | 0.00 |
| Temperature | 1242.42 | 2 | 621.21 | 1079.61 | 0.00 |
| Error | 25.89 | 45 | 0.58 | ||
| Total | 1335.75 | 53 |
Disclaimer/Publisher’s Note: The statements, opinions and data contained in all publications are solely those of the individual author(s) and contributor(s) and not of MDPI and/or the editor(s). MDPI and/or the editor(s) disclaim responsibility for any injury to people or property resulting from any ideas, methods, instructions or products referred to in the content. |
© 2024 by the authors. Licensee MDPI, Basel, Switzerland. This article is an open access article distributed under the terms and conditions of the Creative Commons Attribution (CC BY) license (https://creativecommons.org/licenses/by/4.0/).
Share and Cite
Liang, Y.; Dai, D.; Chang, W.-Q.; Wang, Y.; Zhang, Z.-H.; Li, D.; Zhang, B.; Li, Y. Biological Characteristics, Domesticated Cultivation Protocol, Antioxidant Activity, and Protective Effects against Cellular Oxidative Stress of an Underutilized Medicinal Mushroom: Fomitopsis palustris. J. Fungi 2024, 10, 380. https://doi.org/10.3390/jof10060380
Liang Y, Dai D, Chang W-Q, Wang Y, Zhang Z-H, Li D, Zhang B, Li Y. Biological Characteristics, Domesticated Cultivation Protocol, Antioxidant Activity, and Protective Effects against Cellular Oxidative Stress of an Underutilized Medicinal Mushroom: Fomitopsis palustris. Journal of Fungi. 2024; 10(6):380. https://doi.org/10.3390/jof10060380
Chicago/Turabian StyleLiang, Yi, Dan Dai, Wan-Qiu Chang, Yang Wang, Zhen-Hao Zhang, Dan Li, Bo Zhang, and Yu Li. 2024. "Biological Characteristics, Domesticated Cultivation Protocol, Antioxidant Activity, and Protective Effects against Cellular Oxidative Stress of an Underutilized Medicinal Mushroom: Fomitopsis palustris" Journal of Fungi 10, no. 6: 380. https://doi.org/10.3390/jof10060380
APA StyleLiang, Y., Dai, D., Chang, W.-Q., Wang, Y., Zhang, Z.-H., Li, D., Zhang, B., & Li, Y. (2024). Biological Characteristics, Domesticated Cultivation Protocol, Antioxidant Activity, and Protective Effects against Cellular Oxidative Stress of an Underutilized Medicinal Mushroom: Fomitopsis palustris. Journal of Fungi, 10(6), 380. https://doi.org/10.3390/jof10060380

