The Effects of Mycovirus BmPV36 on the Cell Structure and Transcription of Bipolaris maydis
Abstract
1. Introduction
2. Materials and Methods
2.1. The Growth Rate, Sporulation, and Virulence of B. maydis Strains
2.2. Evaluation of the Cellular Morphology of B. maydis Strain Mycelia via Transmission Electron Microscopy (TEM)
2.3. Effect of BmPV36 on the Cell Membrane Integrity of B. maydis Mycelium
2.4. RNA Extraction and Sequencing
2.5. Differential Expression Analysis
2.6. Real-Time Quantitative Reverse Transcription PCR Analysis
3. Results
3.1. The Effect of BmPV36 on the Growth Rate, Sporulation, and Virulence of B. maydis
3.2. The Effect of BmPV36 on the Cell Structure of B. maydis
3.3. Overview and Validation of Differentially Expressed Genes (DEGs)
3.4. GO Annotation and Enrichment Analysis of the DEGs
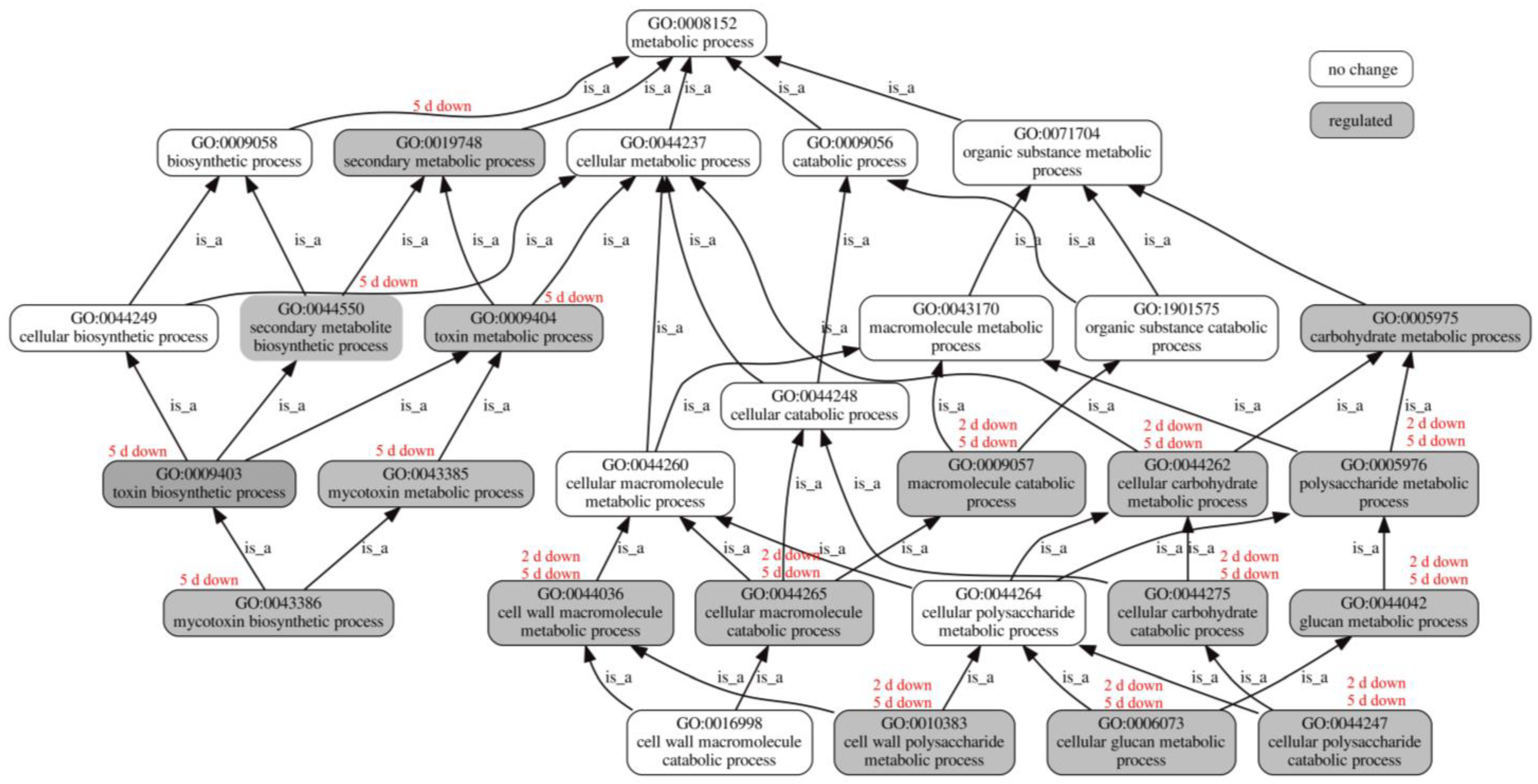
3.5. Influence of BmPV36 on Fungal Host Gene Expression Related to Metabolic Process
3.6. Influence of BmPV36 on Fungal Host Gene Expression Related to Cell Wall and Membrane
3.7. Influence of BmPV36 on Fungal Host Gene Expression Related to Transporter
3.8. Validation of mRNA Transcriptome Analysis Data by RT-qPCR
4. Discussion
4.1. BmPV36 Changed the Cell Wall Structure of B. maydis and Shortened the Microfibrils
4.2. Effect of BmPV36 on the Cell Membrane of B. maydis
4.3. BmPV36 Regulated the Transmembrane Transport of B. maydis
4.4. BmPV36 Reduced the Virulence of B. maydis
Supplementary Materials
Author Contributions
Funding
Institutional Review Board Statement
Informed Consent Statement
Data Availability Statement
Conflicts of Interest
References
- Ranum, P.; Peña-Rosas, J.P.; Garcia-Casal, M.N. Global maize production, utilization, and consumption. Ann. N. Y. Acad. Sci. 2014, 1312, 105–112. [Google Scholar] [CrossRef]
- Wang, X.; Zhang, Y.; Xu, X.; Li, H.; Wu, X.; Zhang, S.; Li, X. Evaluation of maize inbred lines currently used in Chinese breeding programs for resistance to cix foliar diseases. Crop J. 2014, 2, 213–222. [Google Scholar] [CrossRef]
- Li, B.; Kong, L.; Qiu, D.; Francis, F.; Wang, S. Biocontrol potential and mode of action of entomopathogenic bacteria Xenorhabdus budapestensis C72 against Bipolaris maydis. Biol. Control 2021, 158, 104605. [Google Scholar] [CrossRef]
- Badu-Apraku, B.; Bankole, F.A.; Fakorede, M.A.B.; Ayinde, O.; Ortega-Beltran, A. Genetic analysis of grain yield and resistance of extra-early-maturing maize inbreds to northern corn leaf blight. Crop Sci. 2021, 61, 1864–1880. [Google Scholar] [CrossRef]
- Kurosawa, R.d.N.F.; do Amaral Júnior, A.T.; Vivas, J.M.S.; Vivas, M.; Kamphorst, S.H.; de Lima, V.J.; de Almeida, R.N. Selection of popcorn hybrids resistant to southern corn leaf blight grown in distinct N availability. Eur. J. Plant Pathol. 2020, 158, 485–493. [Google Scholar] [CrossRef]
- Dai, Y.; Gan, L.; Ruan, H.; Shi, N.; Du, Y.; Liao, L.; Wei, Z.; Teng, Z.; Chen, F.; Yang, X. Sensitivity of cochliobolus heterostrophus to three demethylation inhibitor fungicides, propiconazole, diniconazole and prochloraz, and their efficacy against southern corn leaf blight in Fujian Province, China. Eur. J. Plant Pathol. 2018, 152, 447–459. [Google Scholar] [CrossRef]
- Han, X.; Zhao, H.; Ren, W.; Lv, C.Y.; Chen, C. Resistance risk assessment for fludioxonil in Bipolaris maydis. Pestic. Biochem. Physiol. 2017, 139, 32–39. [Google Scholar] [CrossRef] [PubMed]
- Nuss, D.L. Hypovirulence: Mycoviruses at the fungal-plant interface. Nat. Rev. Microbiol. 2005, 3, 632–642. [Google Scholar] [CrossRef] [PubMed]
- Shah, U.A.; Kotta-Loizou, I.; Fitt, B.D.L.; Coutts, R.H.A. Mycovirus-induced hypervirulence of Leptosphaeria biglobosa enhances systemic acquired resistance to Leptosphaeria maculans in Brassica napus. Mol. Plant-Microbe Interact. 2020, 33, 98–107. [Google Scholar] [CrossRef] [PubMed]
- Wang, S.; Kondo, H.; Liu, L.; Guo, L.; Qiu, D. A Novel Virus in the Family Hypoviridae from the plant pathogenic fungus Fusarium graminearum. Virus Res. 2013, 174, 69–77. [Google Scholar] [CrossRef]
- Hao, F.; Ding, T.; Wu, M.; Zhang, J.; Yang, L.; Chen, W.; Li, G. Two novel hypovirulence-associated mycoviruses in the phytopathogenic fungus Botrytis cinerea: Molecular characterization and suppression of infection cushion formation. Viruses 2018, 10, 254. [Google Scholar] [CrossRef] [PubMed]
- Yu, X.; Li, B.; Fu, Y.; Xie, J.; Cheng, J.; Ghabrial, S.A.; Li, G.; Yi, X.; Jiang, D. Extracellular transmission of a DNA mycovirus and its use as a natural fungicide. Proc. Natl. Acad. Sci. USA 2013, 110, 1452–1457. [Google Scholar] [CrossRef]
- Deng, Q.; Wang, H.; Li, C.; Li, P.; Fang, S.; Yang, S.; Yan, F.; Zhang, S.; Chen, Z. The complete genomic sequence of a novel alphapartitivirus from Bipolaris maydis, the causal agent of corn southern leaf blight. Arch. Virol. 2017, 162, 2433–2436. [Google Scholar] [CrossRef] [PubMed]
- Wang, H.; Li, C.; Cai, L.; Fang, S.; Zheng, L.; Yan, F.; Zhang, S.; Liu, Y. The complete genomic sequence of a novel botybirnavirus isolated from a phytopathogenic Bipolaris maydis. Virus Genes 2018, 54, 733–736. [Google Scholar] [CrossRef] [PubMed]
- Wu, R.; Yang, Y.; Duan, X.; An, H.; Du, Z.; Zhang, S.; Zhang, X. Four distinct isolates of Helminthosporium victoriae Virus 190S Identified from Bipolaris maydis. Virus Res. 2020, 285, 197941. [Google Scholar] [CrossRef] [PubMed]
- Wang, Y.J.; Li, Q.S.; Wu, Y.X.; Li, C.C.; Kong, L.X. DsRNA mycoviruses in Bipolaris maydis and the biological characteristics of viruliferous Bipolaris maydis. Mycosystema 2021, 40, 1427–1436. (In Chinese) [Google Scholar] [CrossRef]
- Chen, S.; Zhou, Y.; Chen, Y.; Gu, J. Fastp: An ultra-fast all-in-one FASTQ preprocessor. Bioinformatics 2018, 34, i884–i890. [Google Scholar] [CrossRef]
- Kim, D.; Langmead, B.; Salzberg, S.L. HISAT: A fast spliced aligner with low memory requirements. Nat. Methods 2015, 12, 357–360. [Google Scholar] [CrossRef]
- Pertea, M.; Pertea, G.M.; Antonescu, C.M.; Chang, T.C.; Mendell, J.T.; Salzberg, S.L. Stringtie enables improved reconstruction of a transcriptome from RNA-Seq reads. Nat. Biotechnol. 2015, 33, 290–295. [Google Scholar] [CrossRef]
- Li, B.; Dewey, C.N. RSEM: Accurate transcript quantification from RNA-seq data with or without a reference genome. In Bioinformatics: The Impact of Accurate Quantification on Proteomic and Genetic Analysis and Research; Apple Academic Press: New York, NY, USA, 2014; pp. 41–74. [Google Scholar] [CrossRef]
- Love, M.I.; Huber, W.; Anders, S. Moderated estimation of fold change and dispersion for RNA-seq data with DESeq2. Genome Biol. 2014, 15, 550. [Google Scholar] [CrossRef]
- Ding, F.; Cheng, J.; Fu, Y.; Chen, T.; Li, B.; Jiang, D.; Xie, J. Early transcriptional response to DNA virus infection in Sclerotinia sclerotiorum. Viruses 2019, 11, 278. [Google Scholar] [CrossRef]
- Wang, L.; Wang, L.; Luo, H.; Hu, W.; Yang, Y.; Hong, N.; Wang, G.; Wang, A. De novo transcriptomic assembly and MRNA expression patterns of Botryosphaeria dothidea infection with mycoviruses chrysovirus 1 (BdCV1) and partitivirus 1 (BdPV1). Virol. J. 2018, 15, 126. [Google Scholar] [CrossRef] [PubMed]
- Hu, W.; Luo, H.; Yang, Y.; Wang, Q.; Hong, N.; Wang, G.; Wang, A.; Wang, L. Comprehensive analysis of full genome sequence and Bd-MilRNA/target MRNAs to discover the mechanism of hypovirulence in Botryosphaeria Dothidea strains on pear infection with BdCV1 and BdPV1. IMA Fungus 2019, 10, 3. [Google Scholar] [CrossRef] [PubMed]
- Gow, N.A.R.; Lenardon, M.D. Architecture of the dynamic fungal cell Wall. Nat. Rev. Microbiol. 2023, 21, 248–259. [Google Scholar] [CrossRef] [PubMed]
- Geoghegan, I.; Steinberg, G.; Gurr, S. The role of the fungal cell wall in the infection of plants. Trends Microbiol. 2017, 25, 957–967. [Google Scholar] [CrossRef]
- Gow, N.A.R.; Latge, J.P.; Munro, C.A. The fungal cell wall: Structure, biosynthesis, and function. Fungal Kingd. 2017, 5, 267–292. [Google Scholar] [CrossRef]
- Barreto-Bergter, E.; Figueiredo, R.T. Fungal glycans and the innate immune recognition. Front. Cell. Infect. Microbiol. 2014, 4, 145. [Google Scholar] [CrossRef]
- Zhong, J.; Chen, D.; Zhu, H.J.; Gao, B.D.; Zhou, Q. Hypovirulence of Sclerotium rolfsii caused by associated RNA mycovirus. Front. Microbiol. 2016, 7, 1798. [Google Scholar] [CrossRef]
- Marzano, S.-Y.L.; Hobbs, H.A.; Nelson, B.D.; Hartman, G.L.; Eastburn, D.M.; McCoppin, N.K.; Domier, L.L. Transfection of Sclerotinia sclerotiorum with in vitro transcripts of a naturally occurring interspecific recombinant of Sclerotinia sclerotiorum hypovirus 2 significantly reduces virulence of the fungus. J. Virol. 2015, 89, 5060–5071. [Google Scholar] [CrossRef]
- Park, M.; Cho, Y.-J.; Kim, D.; Yang, C.-S.; Lee, S.M.; Dawson, T.L.; Nakamizo, S.; Kabashima, K.; Lee, Y.W.; Jung, W.H. A novel virus alters gene expression and vacuolar morphology in malassezia cells and induces a TLR3-mediated inflammatory immune response. MBio 2020, 11, e01521-20. [Google Scholar] [CrossRef]
- Li, H.; Fu, Y.; Jiang, D.; Li, G.; Ghabrial, S.A.; Yi, X. Down-regulation of Sclerotinia sclerotiorum gene expression in response to infection with Sclerotinia sclerotiorum debilitation-associated RNA virus. Virus Res. 2008, 135, 95–106. [Google Scholar] [CrossRef]
- Marzano, S.; Neupane, A.; Domier, L. Transcriptional and small RNA responses of the white mold fungus Sclerotinia sclerotiorum to infection by a virulence-attenuating hypovirus. Viruses 2018, 10, 713. [Google Scholar] [CrossRef]
- Cho, W.K.; Yu, J.; Lee, K.M.; Son, M.; Min, K.; Lee, Y.W.; Kim, K.H. Genome-wide expression profiling shows transcriptional reprogramming in Fusarium graminearum by Fusarium graminearum virus 1-DK21 infection. BMC Genom. 2012, 13, 173. [Google Scholar] [CrossRef]
- Xu, W.; You, Y.; Wang, Z.; Chen, W.; Zeng, J.; Zhao, X.; Su, Y. Dibutyl phthalate alters the metabolic pathways of microbes in black soils. Sci. Rep. 2018, 8, 2605. [Google Scholar] [CrossRef]
- Choquer, M.; Lee, M.H.; Bau, H.J.; Chung, K.R. Deletion of a MFS transporter-like gene in cercospora nicotianae reduces cercosporin toxin accumulation and fungal virulence. FEBS Lett. 2007, 581, 489–494. [Google Scholar] [CrossRef] [PubMed]
- Vela-Corcía, D.; Aditya Srivastava, D.; Dafa-Berger, A.; Rotem, N.; Barda, O.; Levy, M. MFS transporter from Botrytis Cinerea provides tolerance to glucosinolate-breakdown products and is required for pathogenicity. Nat. Commun. 2019, 10, 1–11. [Google Scholar] [CrossRef]
- Wang, Q.; Chen, D.; Wu, M.; Zhu, J.; Jiang, C.; Xu, J.R.; Liu, H. MFS transporters and GABA metabolism are involved in the self-defense against DON in Fusarium graminearum. Front. Plant Sci. 2018, 9, 438. [Google Scholar] [CrossRef] [PubMed]
- Schafer, W. Molecular mechanisms of fungal pathogenicity to plants. Annu. Rev. Phytopathol. 1994, 32, 461–477. [Google Scholar] [CrossRef]
- Tudzynski, P.; Sharon, A. Fungal pathogenicity genes. Appl. Mycol. Biotechnol. 2003, 3, 187–212. [Google Scholar] [CrossRef]
- Fanelli, F.; Reveglia, P.; Masi, M.; Mulè, G.; Zonno, M.C.; Cimmino, A.; Vurro, M.; Evidente, A. Influence of light on the biosynthesis of ophiobolin a by Bipolaris maydis. Nat. Prod. Res. 2017, 31, 909–917. [Google Scholar] [CrossRef] [PubMed]
- Kikot, G.E.; Hours, R.A.; Alconada, T.M. Contribution of cell wall degrading enzymes to pathogenesis of Fusarium graminearum: A review. J. Basic Microbiol. 2009, 49, 231–241. [Google Scholar] [CrossRef] [PubMed]
- Lee, M.J.; Geller, A.M.; Bamford, N.C.; Liu, H.; Gravelat, F.N.; Snarr, B.D.; Le Mauff, F.; Chabot, J.; Ralph, B.; Ostapska, H.; et al. Deacetylation of fungal exopolysaccharide mediates adhesion and biofilm formation. MBio 2016, 7, e00252-16. [Google Scholar] [CrossRef] [PubMed]









| Raw Reads | Clean Reads | Clean Reads Ratio (%) | Genome Mapping Reads | Genome Mapping Reads Ratio (%) | |
|---|---|---|---|---|---|
| BM2 | 48,718,366 | 47,422,239 | 97.61 | 45,181,476 | 95.28 |
| BM5 | 42,356,456 | 41,637,599 | 97.69 | 39,781,816 | 95.54 |
| BM-Non2 | 47,605,831 | 47,103,270 | 97.67 | 44,587,291 | 94.66 |
| BM-Non5 | 44,715,156 | 44,169,727 | 97.71 | 41,940,611 | 94.95 |
Disclaimer/Publisher’s Note: The statements, opinions and data contained in all publications are solely those of the individual author(s) and contributor(s) and not of MDPI and/or the editor(s). MDPI and/or the editor(s) disclaim responsibility for any injury to people or property resulting from any ideas, methods, instructions or products referred to in the content. |
© 2024 by the authors. Licensee MDPI, Basel, Switzerland. This article is an open access article distributed under the terms and conditions of the Creative Commons Attribution (CC BY) license (https://creativecommons.org/licenses/by/4.0/).
Share and Cite
Wang, Y.; Li, Q.; Wu, Y.; Han, S.; Xiao, Y.; Kong, L. The Effects of Mycovirus BmPV36 on the Cell Structure and Transcription of Bipolaris maydis. J. Fungi 2024, 10, 133. https://doi.org/10.3390/jof10020133
Wang Y, Li Q, Wu Y, Han S, Xiao Y, Kong L. The Effects of Mycovirus BmPV36 on the Cell Structure and Transcription of Bipolaris maydis. Journal of Fungi. 2024; 10(2):133. https://doi.org/10.3390/jof10020133
Chicago/Turabian StyleWang, Yajiao, Qiusheng Li, Yuxing Wu, Sen Han, Ying Xiao, and Lingxiao Kong. 2024. "The Effects of Mycovirus BmPV36 on the Cell Structure and Transcription of Bipolaris maydis" Journal of Fungi 10, no. 2: 133. https://doi.org/10.3390/jof10020133
APA StyleWang, Y., Li, Q., Wu, Y., Han, S., Xiao, Y., & Kong, L. (2024). The Effects of Mycovirus BmPV36 on the Cell Structure and Transcription of Bipolaris maydis. Journal of Fungi, 10(2), 133. https://doi.org/10.3390/jof10020133
