Sixteen Novel Mycoviruses Containing Positive Single-Stranded RNA, Double-Stranded RNA, and Negative Single-Stranded RNA Genomes Co-Infect a Single Strain of Rhizoctonia zeae
Abstract
:1. Introduction
2. Materials and Methods
2.1. Extraction and Purification of RNA
2.2. Metatranscriptome Sequencing
2.3. Validation of Mycoviruses in Strain D40
2.4. Determination of Full-Length cDNAs of Putative Mycoviruses
2.5. Sequence Analysis and Phylogenetic Analysis
2.6. Extraction of Virions and Confirmation of Mycoviruses That Assemble Virions
3. Results
3.1. Identification of Mycoviruses Present in R. zeae Strain D40
3.2. Genome Organization and Phylogenetic Analysis of Putative Members of the Family Hypoviridae
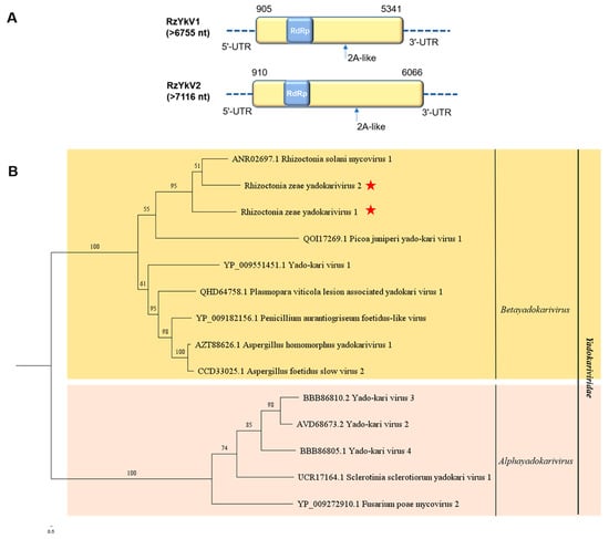
3.3. Genome Organization and Phylogenetic Analysis of Putative Members of the Family Yadokariviridae
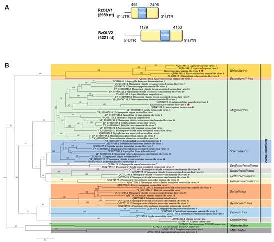
3.4. Genome Organization and Phylogenetic Analysis of Putative Members of the Family Botourmiaviridae
3.5. Genome Organization and Phylogenetic Analysis of Putative Members of the Family Gammaflexiviridae
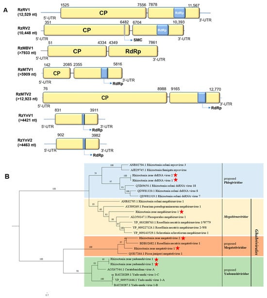
3.6. Genome Organization and Phylogenetic Analysis of Putative Members of the Order Ghabrivirales
3.7. Genome Organization and Phylogenetic Analysis of Putative Members of the Proposed Family Tulasviridae
3.8. Confirmation of Mycoviruses Contributing to the Assembly of Virus Particles in D40 and Observations of Virus Particles
4. Discussion
Supplementary Materials
Author Contributions
Funding
Institutional Review Board Statement
Informed Consent Statement
Data Availability Statement
Acknowledgments
Conflicts of Interest
References
- Son, M.; Yu, J.; Kim, K.H. Five questions about mycoviruses. PLoS Pathog. 2015, 11, e1005172. [Google Scholar] [CrossRef] [PubMed]
- Bartholomäus, A.; Wibberg, D.; Winkler, A.; Pühler, A.; Schlüter, A.; Varrelmann, M. Deep sequencing analysis reveals the mycoviral diversity of the virome of an avirulent isolate of Rhizoctonia solani AG-2-2 IV. PLoS ONE 2016, 11, e0165965. [Google Scholar] [CrossRef] [PubMed]
- Chun, J.; Na, B.; Kim, D.H. Characterization of a novel dsRNA mycovirus of Trichoderma atroviride NFCF377 reveals a member of “Fusagraviridae” with changes in antifungal activity of the host fungus. J. Microbiol. 2020, 58, 1046–1053. [Google Scholar] [CrossRef] [PubMed]
- Hollings, M. Viruses associated with a die-back disease of cultivated mushroom. Nature 1962, 196, 963–965. [Google Scholar] [CrossRef]
- Herrero, N.; Zabalgogeazcoa, I. Mycoviruses infecting the endophytic and entomopathogenic fungus Tolypocladium cylindrosporum. Virus Res. 2011, 160, 409–413. [Google Scholar] [CrossRef] [PubMed]
- Kotta-Loizou, I.; Coutts, R.H.A. Mycoviruses in Aspergilli: A comprehensive review. Front. Microbiol. 2017, 8, 1699. [Google Scholar] [CrossRef] [PubMed]
- Das, S.; Suzuki, N. Yado-kari virus 1 and Yado-nushi virus 1. In Encyclopedia of Virology, 4th ed.; Bamford, D., Zuckerman, M., Eds.; Elsevier: Oxford, UK, 2021; Volume 4, pp. 658–663. [Google Scholar]
- Kondo, H.; Botella, L.; Suzuki, N. Mycovirus diversity and evolution revealed/inferred from recent studies. Annu. Rev. Phytopathol. 2022, 60, 307–336. [Google Scholar] [CrossRef]
- Xie, J.T.; Jiang, D.H. Mixed infections of mycoviruses in phytopathogenic fungus Sclerotinia sclerotiorum. In Encyclopedia of Virology, 4th ed.; Bamford, D., Zuckerman, M., Eds.; Elsevier: Oxford, UK, 2021; Volume 4, pp. 461–467. [Google Scholar]
- Arjona-Lopez, J.M.; Telengech, P.; Jamal, A.; Hisano, S.; Kondo, H.; Yelin, M.D.; Arjona-Girona, I.; Kanematsu, S.; Lopez-Herrera, C.J.; Suzuki, N. Novel, diverse RNA viruses from Mediterranean isolates of the phytopathogenic fungus, Rosellinia necatrix: Insights into evolutionary biology of fungal viruses. Environ. Microbiol. 2018, 20, 1464–1483. [Google Scholar] [CrossRef]
- Jia, J.C.; Fu, Y.P.; Jiang, D.H.; Mu, F.; Cheng, J.S.; Lin, Y.; Li, B.; Marzano, S.L.; Xie, J.T. Interannual dynamics, diversity and evolution of the virome in Sclerotinia sclerotiorum from a single crop field. Virus Evol. 2021, 7, veab032. [Google Scholar] [CrossRef]
- Mu, F.; Li, B.; Cheng, S.F.; Jia, J.C.; Jiang, D.H.; Fu, Y.P.; Cheng, J.S.; Lin, Y.; Chen, T.; Xie, J.T. Nine viruses from eight lineages exhibiting new evolutionary modes that co-infect a hypovirulent phytopathogenic fungus. PLoS Pathog. 2021, 17, e1009823. [Google Scholar] [CrossRef]
- Osaki, H.; Sasaki, A.; Nomiyama, K.; Tomioka, K. Multiple virus infection in a single strain of Fusarium poae shown by deep sequencing. Virus Genes 2016, 52, 835–847. [Google Scholar] [CrossRef] [PubMed]
- Picarelli, M.A.S.C.; Forgia, M.; Rivas, E.B.; Nerva, L.; Chiapello, M.; Turina, M.; Colariccio, A. Extreme diversity of mycoviruses present in isolates of Rhizoctonia solani AG2-2 LP from Zoysia japonica from Brazil. Front. Cell Infect. Microbiol. 2019, 9, 244. [Google Scholar] [CrossRef] [PubMed]
- Xie, F.L.; Zhou, X.Y.; Xiao, R.; Zhang, C.J.; Zhong, J.; Zhou, Q.; Liu, F.; Zhu, H.J. Discovery and exploration of widespread infection of mycoviruses in Phomopsis vexans, the causal agent of phomopsis blight of eggplant in China. Front. Plant Sci. 2022, 13, 996862. [Google Scholar] [CrossRef] [PubMed]
- Abdoulaye, A.H.; Foda, M.F.; Kotta-Loizou, I. Viruses infecting the plant pathogenic fungus Rhizoctonia solani. Viruses 2019, 11, 1113. [Google Scholar] [CrossRef] [PubMed]
- Li, D.Y.; Li, S.; Wei, S.H.; Sun, W.X. Strategies to manage rice sheath blight: Lessons from interactions between rice and Rhizoctonia solani. Rice 2021, 14, 21. [Google Scholar] [CrossRef] [PubMed]
- Shi, X.J.; Zhang, X.F.; Wu, L.Y.; Mi, Y.R.; Wu, X.H.; Li, Z.H. Anastomosis groups and pathogenicity of Rhizoctonia isolates causing banded leaf and sheath blight on maize in Shanxi province of China. J. Plant. Pathol. 2021, 103, 1275–1281. [Google Scholar] [CrossRef]
- Yang, Y.G.; Zhao, C.; Guo, Z.J.; Wu, X.H. Anastomosis group and pathogenicity of Rhizoctonia solani associated with stem canker and black scurf of potato in China. Eur. J. Plant Pathol. 2015, 143, 99–111. [Google Scholar] [CrossRef]
- Zhao, C.; Li, Y.T.; Wu, S.Y.; Wang, P.P.; Han, C.G.; Wu, X.H. Anastomosis group and pathogenicity of Rhizoctonia spp. associated with seedling damping-off of sugar beet in China. Eur. J. Plant Pathol. 2019, 153, 869–878. [Google Scholar] [CrossRef]
- Castanho, B.; Butler, E.E.; Shepherd, R.J. The association of double-stranded RNA with Rhizoctonia decline. Phytopathology 1978, 68, 1515–1519. [Google Scholar] [CrossRef]
- Li, S.W.; Li, Y.T.; Hu, C.H.; Han, C.G.; Zhou, T.; Zhao, C.; Wu, X.H. Full genome sequence of a new mitovirus from the phytopathogenic fungus Rhizoctonia solani. Arch. Virol. 2020, 165, 1719–1723. [Google Scholar] [CrossRef]
- Li, Y.T.; Li, S.W.; Zhao, Y.M.; Zhou, T.; Wu, X.H.; Zhao, C. Six novel mycoviruses containing positive single-stranded RNA and double-stranded RNA genomes co-infect a single strain of the Rhizoctonia solani AG-3 PT. Viruses 2022, 14, 813. [Google Scholar] [CrossRef] [PubMed]
- Yang, Y.G.; Zhao, C.; Guo, Z.J.; Wu, X.H. Anastomosis groups and pathogenicity of binucleate Rhizoctonia isolates associated with stem canker of potato in China. Eur. J. Plant Pathol. 2014, 139, 535–544. [Google Scholar] [CrossRef]
- Morris, T.J.; Dodds, J.A. Isolation and analysis of double-stranded RNA from virus-infected plant and fungal tissue. Phytopathology 1979, 69, 854–858. [Google Scholar] [CrossRef]
- Crucitti, D.; Chiapello, M.; Oliva, D.; Forgia, M.; Turina, M.; Carimi, F.; La Bella, F.; Pacifico, D. Identification and molecular characterization of novel mycoviruses in Saccharomyces and non-Saccharomyces yeasts of oenological interest. Viruses 2021, 14, 52. [Google Scholar] [CrossRef] [PubMed]
- Thompson, J.D.; Gibson, T.J.; Plewniak, F.; Jeanmougin, F.; Higgins, D.G. The CLUSTAL_X windows interface: Flexible strategies for multiple sequence alignment aided by quality analysis tools. Nucleic Acids Res. 1997, 25, 4876–4882. [Google Scholar] [CrossRef] [PubMed]
- Kalyaanamoorthy, S.; Minh, B.Q.; Wong, T.K.F.; Haeseler, A.; Jermiin, L.S. ModelFinder: Fast model selection for accurate phylogenetic estimates. Nat Methods 2017, 14, 587–589. [Google Scholar] [CrossRef] [PubMed]
- Nguyen, L.; Schmidt, H.A.; Haeseler, A.; Minh, B.Q. IQ-TREE: A fast and effective stochastic algorithm for estimating maximum likelihood phylogenies. Mol Biol Evol 2015, 32, 268–274. [Google Scholar] [CrossRef]
- Hoang, D.T.; Chernomor, O.; Haeseler, A.; Minh, B.Q.; Vinh, L.S. UFBoot2: Improving the ultrafast bootstrap approximation. Mol Biol Evol 2018, 35, 518–522. [Google Scholar] [CrossRef]
- Hisano, S.; Zhang, R.; Faruk, M.I.; Kondo, H.; Suzuki, N. A neo-virus lifestyle exhibited by a (+)ssRNA virus hosted in an unrelated dsRNA virus: Taxonomic and evolutionary considerations. Virus Res. 2018, 244, 75–83. [Google Scholar] [CrossRef]
- Wang, Q.H.; Mu, F.; Xie, J.T.; Cheng, J.S.; Fu, Y.P.; Jiang, D.H. A single ssRNA segment encoding RdRp is sufficient for replication, infection, and transmission of ourmia-like virus in fungi. Front. Microbiol. 2020, 11, 379. [Google Scholar] [CrossRef]
- Zhang, R.; Hisano, S.; Tani, A.; Kondo, H.; Kanematsu, S.; Suzuki, N. A capsidless ssRNA virus hosted by an unrelated dsRNA virus. Nat. Microbiol. 2016, 1, 15001. [Google Scholar] [CrossRef] [PubMed]
- Ayllón, M.A.; Vainio, E.J. Mycoviruses as a part of the global virome: Diversity, evolutionary links and lifestyle. Adv Virus Res. 2023, 115, 1–86. [Google Scholar] [PubMed]
- Marzano, S.L.; Nelson, B.D.; Ajayi-Oyetunde, O.; Bradley, C.A.; Hughes, T.J.; Hartman, G.L.; Eastburn, D.M.; Domier, L.L. Identification of diverse mycoviruses through metatranscriptomics characterization of the viromes of five major fungal plant pathogens. J. Virol. 2016, 90, 6846–6863. [Google Scholar] [CrossRef] [PubMed]
- Mokili, J.L.; Rohwer, F.; Dutilh, B.E. Metagenomics and future perspectives in virus discovery. Curr. Opin. Virol. 2012, 2, 63–77. [Google Scholar] [CrossRef] [PubMed]
- Hai, D.; Li, J.C.; Lan, S.S.; Wu, T.; Li, Y.; Cheng, J.S.; Fu, Y.P.; Lin, Y.; Jiang, D.H.; Wang, M.H.; et al. Discovery and evolution of six positive-sense RNA viruses co-infecting the hypovirulent strain SCH733 of Sclerotinia sclerotiorum. Phytopathology 2022, 112, 2449–2461. [Google Scholar] [CrossRef] [PubMed]
- Liu, Y.; Zhang, L.Y.; Esmael, A.; Duan, J.; Bian, X.F.; Jia, J.C.; Xie, J.T.; Cheng, J.S.; Fu, Y.P.; Jiang, D.H.; et al. Four novel botourmiaviruses co-infecting an isolate of the rice blast fungus Magnaporthe oryzae. Viruses 2020, 12, 1383. [Google Scholar] [CrossRef]
- Mu, F.; Xie, J.T.; Cheng, S.F.; You, M.P.; Barbetti, M.J.; Jia, J.C.; Wang, Q.Q.; Cheng, J.S.; Fu, Y.; Chen, T.; et al. Virome characterization of a collection of Sclerotinia sclerotiorum from Australia. Front. Microbiol. 2018, 8, 2540. [Google Scholar] [CrossRef]
- Hillman, B.I.; Annisa, A.; Suzuki, N. Chapter five-Viruses of plant-interacting fungi. In Advances in Virus Research; Kielian, M., Mettenleiter, T.C., Roossinck, M.J., Eds.; Academic Press: Cambridge, MA, USA, 2018; Volume 100, pp. 99–116. [Google Scholar]
- Chiba, S.A.; Velasco, L.; Ayllón, M.A.; Suzuki, N.; Lee-Marzano, S.Y.; Sun, L.; Sabanadzovic, S.; Turina, M. ICTV virus taxonomy profile: Hypoviridae 2023. J. Gen. Virol. 2023, 104, 001848. [Google Scholar] [CrossRef]
- Abdoulaye, A.H.; Hai, D.; Tang, Q.; Jiang, D.H.; Fu, Y.P.; Cheng, J.S.; Lin, Y.; Li, B.; Kotta-Loizou, I.; Xie, J.T. Two distant helicases in one mycovirus: Evidence of horizontal gene transfer between mycoviruses, coronaviruses and other nidoviruses. Virus Evol. 2021, 7, veab043. [Google Scholar] [CrossRef]
- Hu, Z.J.; Wu, S.S.; Cheng, J.S.; Fu, Y.P.; Jiang, D.H.; Xie, J.T. Molecular characterization of two positive-strand RNA viruses co-infecting a hypovirulent strain of Sclerotinia sclerotiorum. Virology 2014, 464-465, 450–459. [Google Scholar] [CrossRef]
- Sato, Y.; Das, S.; Velasco, L.; Turina, M.; Osaki, H.; Kotta-Loizou, I.; Coutts, R.H.A.; Kondo, H.; Sabanadzovic, S.; Suzuki, N. ICTV virus taxonomy profile: Yadokariviridae 2023. J. Gen. Virol. 2023, 104, 001826. [Google Scholar] [CrossRef] [PubMed]
- Chiapello, M.; Rodríguez-Romero, J.; Ayllón, M.A.; Turina, M. Analysis of the virome associated to grapevine downy mildew lesions reveals new mycovirus lineages. Virus Evol. 2020, 6, veaa058. [Google Scholar] [CrossRef] [PubMed]
- Gilbert, K.B.; Holcomb, E.E.; Allscheid, R.L.; Carrington, J.C. Hiding in plain sight: New virus genomes discovered via a systematic analysis of fungal public transcriptomes. PLoS ONE 2019, 14, e0219207. [Google Scholar] [CrossRef] [PubMed]
- Jia, J.C.; Mu, F.; Fu, Y.P.; Cheng, J.S.; Lin, Y.; Li, B.; Jiang, D.H.; Xie, J.T. A capsidless virus is trans-encapsidated by a bisegmented botybirnavirus. J. Virol. 2022, 96, e0029622. [Google Scholar] [CrossRef] [PubMed]
- Sahin, E.; Keskin, E.; Akata, I. Novel and diverse mycoviruses co-inhabiting the hypogeous ectomycorrhizal fungus Picoa juniperi. Virology 2021, 552, 10–19. [Google Scholar] [CrossRef] [PubMed]
- Sato, Y.; Hisano, S.; López-Herrera, C.J.; Kondo, H.; Suzuki, N. Three-layered complex interactions among capsidless (+)ssRNA yadokariviruses, dsRNA viruses, and a fungus. mBio 2022, 13, e0168522. [Google Scholar] [CrossRef] [PubMed]
- Luke, G.A.; de Felipe, P.; Lukashev, A.; Kallioinen, S.E.; Bruno, E.A.; Ryan, M.D. Occurrence, function and evolutionary origins of ‘2A-like’ sequences in virus genomes. J. Gen. Virol. 2008, 89, 1036–1042. [Google Scholar] [CrossRef]
- Ayllón, M.A.; Turina, M.; Xie, J.T.; Nerva, L.; Marzano, S.L.; Donaire, L.; Jiang, D.H. ICTV virus taxonomy profile: Botourmiaviridae. J. Gen. Virol. 2020, 101, 454–455. [Google Scholar] [CrossRef]
- Donaire, L.; Rozas, J.; Ayllón, M.A. Molecular characterization of Botrytis ourmia-like virus, a mycovirus close to the plant pathogenic genus Ourmiavirus. Virology 2016, 489, 158–164. [Google Scholar] [CrossRef]
- Khalifa, M.E.; Pearson, M.N. Molecular characterisation of novel mitoviruses associated with Sclerotinia sclerotiorum. Arch. Virol. 2014, 159, 3157–3160. [Google Scholar] [CrossRef]
- Rodriguez-Cousiño, N.; Esteban, L.M.; Esteban, R. Molecular cloning and characterization of W double-stranded RNA, a linear molecule present in Saccharomyces cerevisiae. Identification of its single-stranded RNA form as 20 S RNA. J. Biol. Chem. 1991, 266, 12772–12778. [Google Scholar] [CrossRef] [PubMed]
- Mizutani, Y.; Abraham, A.; Uesaka, K.; Kondo, H.; Suga, H.; Suzuki, N.; Chiba, S. Novel mitoviruses and a unique tymo-like virus in hypovirulent and virulent strains of the Fusarium head blight fungus, Fusarium boothii. Viruses 2018, 10, 584. [Google Scholar] [CrossRef] [PubMed]
- Hirano, M.; Hirano, T. Hinge-mediated dimerization of SMC protein is essential for its dynamic interaction with DNA. EMBO J. 2002, 21, 5733–5744. [Google Scholar] [CrossRef] [PubMed]
- Sun, Y.; Li, Y.G.; Dong, W.H.; Sun, A.L.; Chen, N.W.; Zhao, Z.F.; Li, Y.Q.; Li, C.Y.; Yang, G.H. Molecular characterization of a novel mycovirus isolated from Rhizoctonia solani AG-1 IA strain 9-11. Arch. Virol. 2021, 166, 3229–3232. [Google Scholar] [CrossRef]
- Li, P.F.; Zhang, H.L.; Chen, X.G.; Qiu, D.W.; Guo, L.H. Molecular characterization of a novel hypovirus from the plant pathogenic fungus Fusarium graminearum. Virology 2015, 481, 151–160. [Google Scholar] [CrossRef]
- Liu, M.M.; Liu, X.T.; Zhao, H.; Ni, Y.X.; Jia, M.; Hu, P.L.; Liu, H.Y.; Tian, B.M. Complete genome sequence of a novel fusarivirus from the phytopathogenic fungus Corynespora cassiicola. Arch. Virol. 2022, 167, 1375–1379. [Google Scholar] [CrossRef]
- Li, Y.Q.; Xu, P.; Zhang, L.F.; Xia, Z.Y.; Qin, X.Y.; Yang, G.H.; Mo, X.H. Molecular characterization of a novel mycovirus from Rhizoctonia fumigata AG-Ba isolate C-314 Baishi. Arch. Virol. 2015, 160, 2371–2374. [Google Scholar] [CrossRef]
- Sato, Y.; Miyazaki, N.; Kanematsu, S.; Xie, J.T.; Ghabrial, S.A.; Hillman, B.I.; Suzuki, N. ICTV virus taxonomy profile: Megabirnaviridae. J. Gen. Virol. 2019, 100, 1269–1270. [Google Scholar] [CrossRef]
- Zhong, J.; Chen, C.Y.; Gao, B.D. Genome sequence of a novel mycovirus of Rhizoctonia solani, a plant pathogenic fungus. Virus Genes 2015, 51, 167–170. [Google Scholar] [CrossRef]







| Virus name | Accession Number | Length (nt) | BLASTx Best Match | Identity of aa (%) | E-Value | Genome Type | Family/Order |
|---|---|---|---|---|---|---|---|
| Rhizoctonia zeae hypovirus 1 | OQ559666 | 12,558 | Mycosphaerella hypovirus A | 31.50 | 3 × 10−170 | +ssRNA | Hypoviridae |
| Rhizoctonia zeae hypovirus 2 | OQ559672 | 13,543 | Ceratobasidium hypovirus A | 46.14 | 0 | +ssRNA | Hypoviridae |
| Rhizoctonia zeae yadokarivirus 1 | OQ559673 | 6755 | Aspergillus homomorphus yadokarivirus 1 | 45.16 | 2 × 10−154 | +ssRNA | Yadokariviridae |
| Rhizoctonia zeae yadokarivirus 2 | OQ559674 | 7116 | Aspergillus homomorphus yadokarivirus 1 | 47.04 | 2 × 10−177 | +ssRNA | Yadokariviridae |
| Rhizoctonia zeae ourmia-like virus 1 | OQ559667 | 2959 | Leucocoprinus ourmiavirus B | 44.95 | 2 × 10−86 | +ssRNA | Botourmiaviridae |
| Rhizoctonia zeae ourmia-like virus 2 | OQ559668 | 4221 | Agaricus bisporus virus 15 | 43.17 | 1 × 10−140 | +ssRNA | Botourmiaviridae |
| Rhizoctonia zeae gammaflexivirus 1 | OQ559675 | 6971 | Botrytis virus F | 34.44 | 3 × 10−129 | +ssRNA | Gammaflexiviridae |
| Rhizoctonia zeae RNA virus 1 | OQ559669 | 12,529 | Rhizoctonia solani dsRNA virus 18 | 42.52 | 0 | dsRNA | proposed Phlegiviridae |
| Rhizoctonia zeae RNA virus 2 | OQ559670 | 10,448 | Rhizoctonia solani dsRNA virus 18 | 42.43 | 0 | dsRNA | proposed Phlegiviridae |
| Rhizoctonia zeae megabirnavirus 1 | OQ559676 | 7933 | Rhizoctonia solani megabirnavirus 2 | 37.44 | 1 × 10−131 | dsRNA | Megabirnaviridae |
| Rhizoctonia zeae megatotivirus 1 | OQ559677 | 5909 | Rosellinia necatrix megatotivirus 1 | 44.19 | 0 | dsRNA | proposed Megatotiviridae |
| Rhizoctonia zeae megatotivirus 2 | OQ559678 | 12,923 | Rosellinia necatrix megatotivirus 1 | 41.08 | 0 | dsRNA | proposed Megatotiviridae |
| Rhizoctonia zeae yadonushi virus 1 | OQ559679 | 4421 | Ceratobasidium virus A | 48.28 | 0 | dsRNA | proposed Yadonushiviridae |
| Rhizoctonia zeae yadonushi virus 2 | OQ559680 | 4463 | Ceratobasidium virus A | 48.48 | 0 | dsRNA | proposed Yadonushiviridae |
| Rhizoctonia zeae bunyavirus 1 | OQ559671 | 13,355 | Agrocybe praecox tulasvirus 1 | 32.08 | 7 × 10−119 | −ssRNA | Tulasviridae |
| Rhizoctonia zeae bunyavirus 2 | OQ559681 | 12,043 | Tulasnella bunyavirales-like 1 | 31.41 | 8 × 10−101 | −ssRNA | Tulasviridae |
Disclaimer/Publisher’s Note: The statements, opinions and data contained in all publications are solely those of the individual author(s) and contributor(s) and not of MDPI and/or the editor(s). MDPI and/or the editor(s) disclaim responsibility for any injury to people or property resulting from any ideas, methods, instructions or products referred to in the content. |
© 2023 by the authors. Licensee MDPI, Basel, Switzerland. This article is an open access article distributed under the terms and conditions of the Creative Commons Attribution (CC BY) license (https://creativecommons.org/licenses/by/4.0/).
Share and Cite
Li, S.; Ma, Z.; Zhang, X.; Cai, Y.; Han, C.; Wu, X. Sixteen Novel Mycoviruses Containing Positive Single-Stranded RNA, Double-Stranded RNA, and Negative Single-Stranded RNA Genomes Co-Infect a Single Strain of Rhizoctonia zeae. J. Fungi 2024, 10, 30. https://doi.org/10.3390/jof10010030
Li S, Ma Z, Zhang X, Cai Y, Han C, Wu X. Sixteen Novel Mycoviruses Containing Positive Single-Stranded RNA, Double-Stranded RNA, and Negative Single-Stranded RNA Genomes Co-Infect a Single Strain of Rhizoctonia zeae. Journal of Fungi. 2024; 10(1):30. https://doi.org/10.3390/jof10010030
Chicago/Turabian StyleLi, Siwei, Zhihao Ma, Xinyi Zhang, Yibo Cai, Chenggui Han, and Xuehong Wu. 2024. "Sixteen Novel Mycoviruses Containing Positive Single-Stranded RNA, Double-Stranded RNA, and Negative Single-Stranded RNA Genomes Co-Infect a Single Strain of Rhizoctonia zeae" Journal of Fungi 10, no. 1: 30. https://doi.org/10.3390/jof10010030
APA StyleLi, S., Ma, Z., Zhang, X., Cai, Y., Han, C., & Wu, X. (2024). Sixteen Novel Mycoviruses Containing Positive Single-Stranded RNA, Double-Stranded RNA, and Negative Single-Stranded RNA Genomes Co-Infect a Single Strain of Rhizoctonia zeae. Journal of Fungi, 10(1), 30. https://doi.org/10.3390/jof10010030

