A Novel Mitochondrial Targeted Compound Phosundoxin Showing Potent Antifungal Activity against Common Clinical Pathogenic Fungi
Abstract
:1. Introduction
2. Materials and Methods
2.1. Fungal Organisms
2.2. Antifungal Susceptibility Testing
2.3. Growth Speed and Spore Morphology
2.4. RNA Extraction
2.5. Transcriptome Sequencing and Analysis
2.6. qRT-PCR Analysis of Gene Expression
2.7. Acute Toxicity of Phosundoxin to SD Rats
3. Results
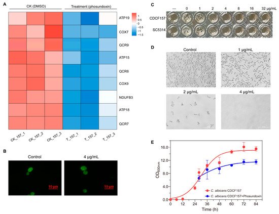
3.1. Antifungal Activity of Phosundoxin
3.2. A Preliminary Analysis of Transcriptome Sequencing Data
3.3. Total Analysis of DEGs
3.4. GO Enrichment Analysis of DEGs
3.5. KEGG Enrichment Analysis of DEGs
3.6. Effect of Phosundoxin Treatment on C. albicans
3.7. Verification of DEGs Using qRT-PCR
3.8. Acute Toxicity of Phosundoxin to Rats
4. Discussion
Supplementary Materials
Author Contributions
Funding
Institutional Review Board Statement
Informed Consent Statement
Data Availability Statement
Conflicts of Interest
References
- Bongomin, F.; Gago, S.; Oladele, R.O.; Denning, D.W. Global and multi-national prevalence of fungal diseases-estimate precision. J. Fungi 2017, 3, 57–85. [Google Scholar] [CrossRef] [PubMed]
- Fisher, M.C.; Gurr, S.J.; Cuomo, C.A.; Blehert, D.S.; Jin, H.; Stukenbrock, E.H.; Stajich, J.E.; Kahmann, R.; Boone, C.; Denning, D.W.; et al. Threats posed by the fungal kingdom to humans, Wildlife, and Agriculture. mBio 2020, 11, 10-1128. [Google Scholar] [CrossRef] [PubMed]
- Robbins, N.; Caplan, T.; Cowen, L.E. Molecular evolution of antifungal drug resistance. Annu. Rev. Microbiol. 2017, 71, 753–775. [Google Scholar] [CrossRef] [PubMed]
- Lee, Y.; Robbins, N.; Cowen, L.E. Molecular mechanisms governing antifungal drug resistance. NPJ Antimicrob. Resist. 2023, 1, 5. [Google Scholar] [CrossRef]
- Lockhart, S.R.; Chowdhary, A.; Gold, J.A.W. The rapid emergence of antifungal-resistant human-pathogenic fungi. Nat. Rev. Microbiol. 2023, 21, 818–832. [Google Scholar] [CrossRef] [PubMed]
- Wiederhold, N.P. Antifungal resistance: Current trends and future strategies to combat. Infect. Drug Resist. 2017, 10, 249–259. [Google Scholar] [CrossRef] [PubMed]
- Martins Vde, P.; Dinamarco, T.M.; Curti, C.; Uyemura, S.A. Classical and alternative components of the mitochondrial respiratory chain in pathogenic fungi as potential therapeutic targets. J. Bioenerg. Biomembr. 2011, 43, 81–88. [Google Scholar] [CrossRef]
- Shen, M.; Li, P.T.; Wu, Y.J.; Lin, C.H.; Chai, E.; Chang, T.C.; Chen, C.T. The antifungal activities and biological consequences of BMVC-12C-P, a carbazole derivative against Candida species. Med. Mycol. 2020, 58, 521–529. [Google Scholar] [CrossRef]
- Su, H.; Han, L.; Huang, X. Potential targets for the development of new antifungal drugs. J. Antibiot. 2018, 71, 978–991. [Google Scholar] [CrossRef]
- Chang, W.; Liu, J.; Zhang, M.; Shi, H.; Zheng, S.; Jin, X.; Gao, Y.; Wang, S.; Ji, A.; Lou, H. Efflux pump-mediated resistance to antifungal compounds can be prevented by conjugation with triphenylphosphonium cation. Nat. Commun. 2018, 9, 5102. [Google Scholar] [CrossRef]
- Wang, J.Y.; Li, J.Q.; Xiao, Y.M.; Fu, B.; Qin, Z.H. Triphenylphosphonium (TPP)-based antioxidants: A new perspective on antioxidant design. ChemMedChem 2020, 15, 404–410. [Google Scholar] [CrossRef] [PubMed]
- Wang, J.; Li, J.; Xiao, Y.; Fu, B.; Qin, Z. TPP-based mitocans: A potent strategy for anticancer drug design. RSC Med. Chem. 2020, 11, 858–875. [Google Scholar] [CrossRef] [PubMed]
- Zielonka, J.; Joseph, J.; Sikora, A.; Hardy, M.; Ouari, O.; Vasquez-Vivar, J.; Cheng, G.; Lopez, M.; Kalyanaraman, B. Mitochondria-targeted triphenylphosphonium-based compounds: Syntheses, mechanisms of action, and therapeutic and diagnostic applications. Chem. Rev. 2017, 117, 10043–10120. [Google Scholar] [CrossRef] [PubMed]
- Wang, J.; Liu, X.; Zhang, X.; Du, S.; Han, X.; Li, J.-Q.; Xiao, Y.; Xu, Z.; Wu, Q.; Xu, L.; et al. Fungicidal action of the triphenylphosphonium-driven succinate dehydrogenase inhibitors is mediated by reactive oxygen species and suggests an effective resistance management strategy. J. Agric. Food Chem. 2022, 70, 111–123. [Google Scholar] [CrossRef] [PubMed]
- Wang, J.; Liu, H.; Jiang, J.; Liu, X.; Zhou, T.; Li, J.-Q.; Xiao, Y.; Qin, Z. Discovery of triphenylphosphonium (TPP)-conjugated N-(1,1′-biphenyl)-2-yl aliphatic amides as excellent fungicidal candidates. Pest Manag. Sci. 2023, 79, 2920–2933. [Google Scholar] [CrossRef] [PubMed]
- CLSI. Reference Method for Broth Dilution Antifungal Susceptibility Testing of Yeasts, 4th ed.; CLSI Standard M27; Clinical and Laboratory Standards Institute: Wayne, PA, USA, 2017. [Google Scholar]
- CLSI. Reference Method for Broth Dilution Antifungal Susceptibility Testing of Filamentous Fungi, 3rd ed.; CLSI Standard M38; Clinical and Laboratory Standards Institute: Wayne, PA, USA, 2017. [Google Scholar]
- Rio, D.C.; Ares, M., Jr.; Hannon, G.J.; Nilsen, T.W. Purification of RNA using TRIzol (TRI reagent). Cold Spring Harb. Protoc. 2010, 2010, 5439–5445. [Google Scholar] [CrossRef]
- Chen, S.; Zhou, Y.; Chen, Y.; Gu, J. Fastp: An ultra-fast all-in-one FASTQ preprocessor. Bioinformatics 2018, 34, i884–i890. [Google Scholar] [CrossRef]
- Kim, D.; Langmead, B.; Salzberg, S.L. HISAT: A fast spliced aligner with low memory requirements. Nat. Methods 2015, 12, 357–360. [Google Scholar] [CrossRef]
- Love, M.I.; Huber, W.; Anders, S. Moderated estimation of fold change and dispersion for RNA-seq data with DESeq2. Genome Biol. 2014, 15, 550. [Google Scholar] [CrossRef]
- Xie, C.; Mao, X.; Huang, J.; Ding, Y.; Wu, J.; Dong, S.; Kong, L.; Gao, G.; Li, C.-Y.; Wei, L. KOBAS 2.0: A web server for annotation and identification of enriched pathways and diseases. Nucleic Acids Res. 2011, 39, W316–W322. [Google Scholar] [CrossRef]
- Schmittgen, T.D.; Livak, K.J. Analyzing real-time PCR data by the comparative CT method. Nat. Protoc. 2008, 3, 1101–1108. [Google Scholar] [CrossRef] [PubMed]
- Silao, F.G.S.; Ljungdahl, P.O. Amino acid sensing and assimilation by the fungal pathogen Candida albicans in the human host. Pathogens 2022, 11, 5. [Google Scholar] [CrossRef]
- Lee, Y.; Puumala, E.; Robbins, N.; Cowen, L.E. Antifungal drug resistance: Molecular mechanisms in Candida albicans and beyond. Chem. Rev. 2021, 121, 3390–3411. [Google Scholar] [CrossRef] [PubMed]
- Cowen, L.E.; Sanglard, D.; Howard, S.J.; Rogers, P.D.; Perlin, D.S. Mechanisms of antifungal drug resistance. CSH Perspect. Med. 2014, 5, a019752. [Google Scholar] [CrossRef] [PubMed]
- Brown, G.D.; Denning, D.W.; Gow, N.A.R.; Levitz, S.M.; Netea, M.G.; White, T.C. Hidden killers: Human fungal infections. Sci. Transl. Med. 2012, 4, 165rv113. [Google Scholar] [CrossRef] [PubMed]
- Havlickova, B.; Czaika, V.A.; Friedrich, M. Epidemiological trends in skin mycoses worldwide. Mycoses 2008, 51, 2–15. [Google Scholar] [CrossRef]
- Pfaller, M.A. Antifungal drug resistance: Mechanisms, epidemiology, and consequences for treatment. Am. J. Med. 2012, 125, S3–S13. [Google Scholar] [CrossRef] [PubMed]
- de Oliveira Pereira, F.; Mendes, J.M.; de Oliveira Lima, E. Investigation on mechanism of antifungal activity of eugenol against Trichophyton rubrum. Med. Mycol. 2013, 51, 507–513. [Google Scholar] [CrossRef]
- Luo, N.; Jin, L.; Yang, C.; Zhu, Y.; Ye, X.; Li, X.; Zhang, B. Antifungal activity and potential mechanism of magnoflorine against Trichophyton rubrum. J. Antibiot. 2021, 74, 206–214. [Google Scholar] [CrossRef]
- Verweij, P.E.; Ananda-Rajah, M.; Andes, D.; Arendrup, M.C.; Brüggemann, R.J.; Chowdhary, A.; Cornely, O.A.; Denning, D.W.; Groll, A.H.; Izumikawa, K.; et al. International expert opinion on the management of infection caused by azole-resistant Aspergillus fumigatus. Drug Resist. Updates 2015, 21–22, 30–40. [Google Scholar] [CrossRef]
- Köhler Julia, R.; Hube, B.; Puccia, R.; Casadevall, A.; Perfect John, R. Fungi that infect humans. Microbiol. Spectr. 2017, 5. [Google Scholar] [CrossRef]
- Buil, J.B.; Rijs, A.J.M.M.; Meis, J.F.; Birch, M.; Law, D.; Melchers, W.J.G.; Verweij, P.E. In vitro activity of the novel antifungal compound F901318 against difficult-to-treat Aspergillus isolates. J. Antimicrob. Chemother. 2017, 72, 2548–2552. [Google Scholar] [CrossRef] [PubMed]
- Pappas, P.C.; Lionakis, M.S.; Arendrup, M.C.; Ostrosky-Zeichner, L.; Kullberg, B.J. Invasive candidiasis. Nat. Rev. Dis. Primers 2018, 4, 18026. [Google Scholar] [CrossRef] [PubMed]
- Chowdhary, A.; Sharma, C.; Meis, J.F. Candida auris: A rapidly emerging cause of hospital-acquired multidrug-resistant fungal infections globally. PLoS Pathog. 2017, 13, e1006290. [Google Scholar] [CrossRef] [PubMed]
- Murante, D.; Hogan, D.A. New mitochondrial targets in fungal pathogens. mBio 2019, 10, 10-1128. [Google Scholar] [CrossRef] [PubMed]
- Strobykina, I.Y.; Voloshina, A.D.; Andreeva, O.V.; Sapunova, A.S.; Lyubina, A.P.; Amerhanova, S.K.; Belenok, M.G.; Saifina, L.F.; Semenov, V.E.; Kataev, V.E. Synthesis, antimicrobial activity and cytotoxicity of triphenylphosphonium (TPP) conjugates of 1,2,3-triazolyl nucleoside analogues. Bioorg. Chem. 2021, 116, 105328. [Google Scholar] [CrossRef] [PubMed]
- Cogliati, S.; Lorenzi, I.; Rigoni, G.; Caicci, F.; Soriano, M.E. Regulation of mitochondrial electron transport chain assembly. J. Mol. Biol. 2018, 430, 4849–4873. [Google Scholar] [CrossRef]
- Talbot, D.A.; Lambert, A.J.; Brand, M.D. Production of endogenous matrix superoxide from mitochondrial complex I leads to activation of uncoupling protein 3. FEBS Lett. 2004, 556, 111–115. [Google Scholar] [CrossRef]
- Hunte, C.; Palsdottir, H.; Trumpower, B.L. Protonmotive pathways and mechanisms in the cytochrome bc1 complex. FEBS Lett. 2003, 545, 39–46. [Google Scholar] [CrossRef]
- Maréchal, A.; Meunier, B.; Lee, D.; Orengo, C.; Rich, P.R. Yeast cytochrome c oxidase: A model system to study mitochondrial forms of the haem–copper oxidase superfamily. Biochim. Biophys. Acta 2012, 1817, 620–628. [Google Scholar] [CrossRef]
- Calder, K.M.; McEwen, J.E. Deletion of the COX7 gene in Saccharomyces cerevisiae reveals a role for cytochrome c oxidase subunit VII in assembly of remaining subunits. Mol. Microbiol. 1991, 5, 1769–1777. [Google Scholar] [CrossRef] [PubMed]
- Wang, S.-T.; Ning, H.-Q.; Feng, L.-H.; Wang, Y.-Y.; Li, Y.-Q.; Mo, H.-Z. Oxidative phosphorylation system as the target of glycinin basic peptide against Aspergillus niger. LWT 2021, 150, 111977. [Google Scholar] [CrossRef]
- Wagner, K.; Perschil, I.; Fichter, C.D.; Laan, M.v.d. Stepwise assembly of dimeric F1Fo-ATP synthase in mitochondria involves the small Fo-subunits k and i. Mol. Biol. Cell 2010, 21, 1494–1504. [Google Scholar] [CrossRef] [PubMed]
- Horsefield, R.; Yankovskaya, V.; Sexton, G.; Whittingham, W.; Shiomi, K.; Omura, S.; Byrne, B.; Cecchini, G.; Iwata, S. Structural and computational analysis of the quinone-binding site of complex II (succinate-ubiquinone oxidoreductase): A mechanism of electron transfer and proton conduction during ubiquinone reduction. J. Biol. Chem. 2006, 281, 7309–7316. [Google Scholar] [CrossRef]
- Avenot, H.F.; Michailides, T.J. Resistance to boscalid fungicide in Alternaria alternata isolates from pistachio in California. Plant Dis. 2007, 91, 1345–1350. [Google Scholar] [CrossRef]
- Avenot, H.F.; Sellam, A.; Karaoglanidis, G.; Michailides, T.J. Characterization of mutations in the iron-sulphur subunit of succinate dehydrogenase correlating with boscalid resistance in Alternaria alternata from california pistachio. Phytopathology 2008, 98, 736–742. [Google Scholar] [CrossRef]






| Genus/Species (No. of Isolates) | Range (mg/L) | MIC50 a (mg/L) | MIC90 b (mg/L) | MIC/GM MIC c (mg/L) |
|---|---|---|---|---|
| Candida (130) | ||||
| C. albicans (18) | 4 | 4 | 4 | 4 |
| C. tropicalis (20) | 2–4 | 2 | 4 | 2.46 |
| C. krusei (11) | 4 | 4 | 4 | 4 |
| C. auris (3) | 4 | - | - | 4 |
| C. parapsilosis (11) | 2–4 | 4 | 4 | 3.76 |
| C. metapsilosis (10) | 2–4 | 4 | 4 | 3.25 |
| C. orthopsilosis (10) | 4 | 4 | 4 | 4 |
| C. haemulonii (10) | 4 | 4 | 4 | 4 |
| C. haemulonii var. vulnera (4) | 4 | - | - | 4 |
| C. duobushaemulonii (10) | 2–4 | 4 | 4 | 3.73 |
| C. glabrata (10) | 8–16 | 16 | 16 | 13.93 |
| C. nivariensis (10) | 8 | 8 | 8 | 8 |
| C. bracarensis (3) | 8 | - | - | 8 |
| Cryptococcus (10) | ||||
| C. neoformans (10) | 4 | 4 | 4 | 4 |
| Aspergillus (4) | ||||
| A. niger (1) | - | - | - | 16 |
| A. terreus (1) | - | - | - | 16 |
| A. nidulans (1) | - | - | - | 16 |
| A. fumigatus (1) | - | - | - | 16 |
| Trichophyton (6) | ||||
| T. rubrum (3) | 8 | - | - | 8 |
| T. mentagrophytes (2) | 8 | - | - | 8 |
| T. soudanense (1) | - | - | - | 4 |
| Talaromyces (8) | ||||
| T. marneffei (Filamentous) (8) | 2–8 | 4 | 4 | 3.67 |
| T. marneffei (Yeast-like) (8) | 2–8 | 8 | 8 | 5.66 |
| Genus/Species (No. of Isolates) | Antifungal | Range | MIC50 | MIC90 | MIC/GM MIC |
|---|---|---|---|---|---|
| azole-susceptible C. albicans (10) | Phosundoxin | 4 | 4 | 4 | 4 |
| FLC | 0.25–4 | 0.25 | 2 | 0.73 | |
| ITC | 0.015–0.25 | 0.06 | 0.25 | 0.09 | |
| VRC | <0.008–0.25 | <0.008 | 0.12 | - | |
| azole-nonsusceptible C. albicans (8) | Phosundoxin | 4 | 4 | 4 | 4 |
| FLC | 4–32 | 16 | 32 | 16 | |
| ITC | 0.25–1 | 1 | 1 | 0.71 | |
| VRC | 0.5–4 | 1 | 4 | 1.09 |
| Category | Name | Gene Description | FC | Log2FC |
|---|---|---|---|---|
| Oxidative phosphorylation | Ndufb3 | NADH: ubiquinone oxidoreductase subunit B3 | 0.38 | −1.41 |
| QCR9 | cytochrome-c reductase subunit 9 | 0.40 | −1.32 | |
| QCR8 | cytochrome-c reductase subunit 8 | 0.48 | −1.06 | |
| QCR7 | cytochrome-c reductase subunit 7 | 0.47 | −1.10 | |
| COX7 | cytochrome c oxidase subunit VIIa | 0.43 | −1.23 | |
| COX9 | cytochrome c oxidase subunit VIIa | 0.38 | −1.39 | |
| ATP19 | F1F0 ATP synthase subunit k | 0.38 | −1.39 | |
| ATP18 | F1F0 ATP synthase subunit i | 0.48 | −1.05 | |
| ATP15 | F1F0 ATP synthase subunit ε | 0.49 | −1.04 | |
| Mitochondrial composition | CAALFM_C203950WA | mitochondrial 54S ribosomal protein YmL24/14 | 11.01 | 3.46 |
| MRPL37 | mitochondrial 54S ribosomal protein YmL37 | 6.32 | 2.66 | |
| CAALFM_C306240CA | mitochondrial 54S ribosomal protein YmL39 | 3.07 | 1.62 | |
| CAALFM_C701020CA | mitochondrial 37S ribosomal protein MRPS16 | 8.42 | 3.07 | |
| CAALFM_C108920WA | mitochondrial 37S ribosomal protein RSM25 | 3.49 | 1.80 | |
| DNA replication repair and translation | POL30 | proliferating cell nuclear antigen | 0.23 | −2.13 |
| POL1 | DNA-directed DNA polymerase α catalytic subunit | 0.30 | −1.74 | |
| DPB2 | DNA polymerase epsilon noncatalytic subunit | 0.29 | −1.77 | |
| PSF3 | DNA replication protein | 0.43 | −1.21 | |
| PSF1 | DNA replication protein | 0.46 | −1.11 | |
| CK2B | 90S pre-ribosome components UTP-C complex | 0.03 | −4.86 | |
| MSM1 | Methionine-tRNA ligase | 3.48 | 1.80 | |
| MST1 | Threonine-tRNA ligase | 3.82 | 1.93 | |
| MSW1 | Tryptophan-tRNA ligase | 6.09 | 2.61 | |
| Cell cycle | PCL2 | cyclin | 0.09 | −3.41 |
| CLB2 | β-type cyclin | 0.40 | −1.33 | |
| YOX1 | Yox1p | 0.09 | −3.42 | |
| CDC5 | polo kinase | 0.29 | −1.80 |
| Observation | Acute Oral Toxicity | Acute Percutaneous Toxicity |
|---|---|---|
| Deaths | N | N |
| Weight | Normal growth | Normal growth |
| Anatomical result | N | N |
| Clinical observation a | N | D3: Skin thickening at the site of drug contact;D10: Completely back to normal |
Disclaimer/Publisher’s Note: The statements, opinions and data contained in all publications are solely those of the individual author(s) and contributor(s) and not of MDPI and/or the editor(s). MDPI and/or the editor(s) disclaim responsibility for any injury to people or property resulting from any ideas, methods, instructions or products referred to in the content. |
© 2023 by the authors. Licensee MDPI, Basel, Switzerland. This article is an open access article distributed under the terms and conditions of the Creative Commons Attribution (CC BY) license (https://creativecommons.org/licenses/by/4.0/).
Share and Cite
Zhang, S.; Geng, Y.; Wei, B.; Lu, Y.; He, L.; Zhao, F.; Zhang, J.; Qin, Z.; Gong, J. A Novel Mitochondrial Targeted Compound Phosundoxin Showing Potent Antifungal Activity against Common Clinical Pathogenic Fungi. J. Fungi 2024, 10, 28. https://doi.org/10.3390/jof10010028
Zhang S, Geng Y, Wei B, Lu Y, He L, Zhao F, Zhang J, Qin Z, Gong J. A Novel Mitochondrial Targeted Compound Phosundoxin Showing Potent Antifungal Activity against Common Clinical Pathogenic Fungi. Journal of Fungi. 2024; 10(1):28. https://doi.org/10.3390/jof10010028
Chicago/Turabian StyleZhang, Shu, Yuanyuan Geng, Bin Wei, Yangzhen Lu, Lihua He, Fei Zhao, Jianzhong Zhang, Zhaohai Qin, and Jie Gong. 2024. "A Novel Mitochondrial Targeted Compound Phosundoxin Showing Potent Antifungal Activity against Common Clinical Pathogenic Fungi" Journal of Fungi 10, no. 1: 28. https://doi.org/10.3390/jof10010028
APA StyleZhang, S., Geng, Y., Wei, B., Lu, Y., He, L., Zhao, F., Zhang, J., Qin, Z., & Gong, J. (2024). A Novel Mitochondrial Targeted Compound Phosundoxin Showing Potent Antifungal Activity against Common Clinical Pathogenic Fungi. Journal of Fungi, 10(1), 28. https://doi.org/10.3390/jof10010028

