Glucose Counteracts Isoprenaline Effects on Ion Channel Functions in Human-Induced Pluripotent Stem Cell-Derived Cardiomyocytes
Abstract
1. Introduction
2. Methods
2.1. Ethics Statements
2.2. Generation of hiPSCs
2.3. Generation of hiPSC-CMs
2.4. Polymerase Chain Reaction Assays
2.5. Immunofluorescence Staining
2.6. ROS Production Measurement
2.7. Patch-Clamp
2.8. Statistics
3. Results
3.1. High Concentration of Glucose Counteracted Isoprenaline Effects on Action Potentials
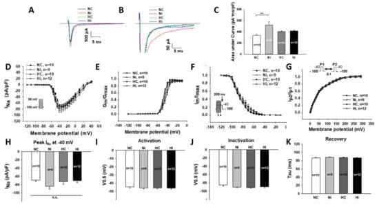
3.2. Effects of High Concentration Isoprenaline and High Level of Glucose on Ion Channel Currents in hiPSC-CMs
3.3. High Level of Glucose Did Not Reduce the ROS Production Mediated by Isoprenaline
3.4. The Protective Effects of High Glucose Based on Suppression of β1-Adrenoceptor Signaling
3.5. The hiPSC-CMs from a Second (D2) and Third (D3) Donor Recapitulated Some Key Results in Cells from the First Donor (D1)
4. Discussion
4.1. Main Findings and Importance
4.2. Conclusions
4.3. Study Limitations
Supplementary Materials
Author Contributions
Funding
Institutional Review Board Statement
Informed Consent Statement
Data Availability Statement
Acknowledgments
Conflicts of Interest
References
- Dote, K.; Sato, H.; Tateishi, H.; Uchida, T.; Ishihara, M. Myocardial stunning due to simultaneous multivessel coronary spasms: A review of 5 cases. J. Cardiol. 1991, 21, 203–214. [Google Scholar] [PubMed]
- Templin, C.; Ghadri, J.R.; Diekmann, J.; Napp, L.C.; Bataiosu, D.R.; Jaguszewski, M.; Cammann, V.L.; Sarcon, A.; Geyer, V.; Neumann, C.A. Clinical Features and Outcomes of Takotsubo (Stress) Cardiomyopathy. N. Engl. J. Med. 2015, 373, 929–938. [Google Scholar] [CrossRef] [PubMed]
- Haghi, D.; Papavassiliu, T.; Heggemann, F.; Kaden, J.; Borggrefe, M.; Suselbeck, T. Incidence and clinical significance of left ventricular thrombus in tako-tsubo cardiomyopathy assessed with echocardiography. QJM Int. J. Med. 2008, 101, 381–386. [Google Scholar] [CrossRef] [PubMed]
- Schneider, B.; Athanasiadis, A.; Schwab, J.; Pistner, W.; Gottwald, U.; Schoeller, R.; Toepel, W.; Winter, K.-D.; Stellbrink, C.; Müller-Honold, T.; et al. Complications in the clinical course of tako-tsubo cardiomyopathy. Int. J. Cardiol. 2014, 176, 199–205. [Google Scholar] [CrossRef] [PubMed]
- Stiermaier, T.; Eitel, C.; Denef, S.; Desch, S.; Schuler, G.; Thiele, H.; Eitel, I. Prevalence and Clinical Significance of Life-Threatening Arrhythmias in Takotsubo Cardiomyopathy. J. Am. Coll. Cardiol. 2015, 65, 2148–2150. [Google Scholar] [CrossRef]
- Becher, T.; El-Battrawy, I.; Baumann, S.; Fastner, C.; Behnes, M.; Loßnitzer, D.; Elmas, E.; Hoffmann, U.; Papavassiliu, T.; Kuschyk, J.; et al. Characteristics and long-term outcome of right ventricular involvement in Takotsubo cardiomyopathy. Int. J. Cardiol. 2016, 220, 371–375. [Google Scholar] [CrossRef] [PubMed]
- El-Battrawy, I.; Behnes, M.; Ansari, U.; Hillenbrand, D.; Haghi, D.; Hoffmann, U.; Papavassiliu, T.; Elmas, E.; Fastner, C.; Becher, T.; et al. Comparison and outcome analysis of patients with apical and non-apical takotsubo cardiomyopathy. QJM Int. J. Med. 2016, 109, 797–802. [Google Scholar] [CrossRef]
- El-Battrawy, I.; Behnes, M.; Hillenbrand, D.; Haghi, D.; Hoffmann, U.; Papavassiliu, T.; Lang, S.; Fastner, C.; Becher, T.; Baumann, S.; et al. Prevalence, Clinical Characteristics, and Predictors of Patients with Thromboembolic Events in Takotsubo Cardiomyopathy. Clin. Med. Insights: Cardiol. 2016, 10, 117–122. [Google Scholar] [CrossRef]
- El-Battrawy, I.; Lang, S.; Ansari, U.; Behnes, M.; Hillenbrand, D.; Schramm, K.; Fastner, C.; Zhou, X.; Bill, V.; Hoffmann, U.; et al. Impact of concomitant atrial fibrillation on the prognosis of Takotsubo cardiomyopathy. Europace 2016, 19, 1288–1292. [Google Scholar] [CrossRef]
- Madias, E.J. Low prevalence of diabetes mellitus in patients with Takotsubo syndrome: A plausible ‘protective’ effect with pathophysiologic connotations. Eur. Hear. J. Acute Cardiovasc. Care 2016, 5, 164–170. [Google Scholar] [CrossRef]
- Tornvall, P.; Collste, O.; Ehrenborg, E.; Järnbert-Petterson, H. A Case-Control Study of Risk Markers and Mortality in Takotsubo Stress Cardiomyopathy. J. Am. Coll. Cardiol. 2016, 67, 1931–1936. [Google Scholar] [CrossRef]
- Moretti, A.; Bellin, M.; Welling, A.; Jung, C.B.; Lam, J.T.; Bott-Flügel, L.; Dorn, T.; Goedel, A.; Höhnke, C.; Hofmann, F.; et al. Patient-specific induced pluripotent stem-cell models for long-QT syndrome. New Engl. J. Med. 2010, 363, 1397–1409. [Google Scholar] [CrossRef]
- El-Battrawy, I.; Lan, H.; Cyganek, L.; Zhao, Z.; Li, X.; Buljubasic, F.; Lang, S.; Yücel, G.; Sattler, K.; Zimmermann, W.; et al. Modeling Short QT Syndrome Using Human-Induced Pluripotent Stem Cell–Derived Cardiomyocytes. J. Am. Hear. Assoc. 2018, 7. [Google Scholar] [CrossRef] [PubMed]
- El-Battrawy, I.; Albers, S.; Cyganek, L.; Zhao, Z.; Lan, H.; Li, X.; Xu, Q.; Kleinsorge, M.; Huang, M.; Liao, Z.; et al. A cellular model of Brugada syndrome with SCN10A variants using human-induced pluripotent stem cell-derived cardiomyocytes. Europace 2019, 21, 1410–1421. [Google Scholar] [CrossRef] [PubMed]
- El-Battrawy, I.; Zhao, Z.; Lan, H.; Cyganek, L.; Tombers, C.; Li, X.; Buljubasic, F.; Lang, S.; Tiburcy, M.; Zimmermann, W.-H.; et al. Electrical dysfunctions in human-induced pluripotent stem cell-derived cardiomyocytes from a patient with an arrhythmogenic right ventricular cardiomyopathy. Europace 2018, 20, f46–f56. [Google Scholar] [CrossRef]
- El-Battrawy, I.; Zhao, Z.; Lan, H.; Schünemann, J.-D.; Sattler, K.; Buljubasic, F.; Patocskai, B.; Li, X.; Yücel, G.; Lang, S.; et al. Estradiol protection against toxic effects of catecholamine on electrical properties in human-induced pluripotent stem cell derived cardiomyocytes. Int. J. Cardiol. 2018, 254, 195–202. [Google Scholar] [CrossRef]
- Drawnel, F.M.; Boccardo, S.; Prummer, M.; Delobel, F.; Graff, A.; Weber, M.; Gérard, R.; Badi, L.; Kam-Thong, T.; Bu, L.; et al. Disease Modeling and Phenotypic Drug Screening for Diabetic Cardiomyopathy using Human Induced Pluripotent Stem Cells. Cell Rep. 2014, 9, 810–820. [Google Scholar] [CrossRef]
- Sattler, K.; El-Battrawy, I.; Cyganek, L.; Lang, S.; Lan, H.; Li, X.; Zhao, Z.; Utikal, J.; Wieland, T.; Borggrefe, M.; et al. TRPV1 activation and internalization is part of the LPS-induced inflammation in human iPSC-derived cardiomyocytes. Sci. Reports 2021, 11, 14689. [Google Scholar] [CrossRef] [PubMed]
- Rust, W.; Balakrishnan, T.; Zweigerdt, R. Cardiomyocyte enrichment from human embryonic stem cell cultures by selection of ALCAM surface expression. Regen. Med. 2009, 4, 225–237. [Google Scholar] [CrossRef]
- Shah, M.S.; Brownlee, M. Molecular and Cellular Mechanisms of Cardiovascular Disorders in Diabetes. Circ. Res. 2016, 118, 1808–1829. [Google Scholar] [CrossRef] [PubMed]
- Mattiazzi, A.; Bassani, R.; Escobar, A.L.; Palomeque, J.; Valverde, C.A.; Petroff, M.V.; Bers, D. Chasing cardiac physiology and pathology down the CaMKII cascade. Am. J. Physiol. Circ. Physiol. 2015, 308, H1177–H1191. [Google Scholar] [CrossRef] [PubMed][Green Version]
- Ribeiro, V.F.; Vasconcelos, M.; Melão, F.; Ferreira, E.; Malangatana, G.; Maciel, M.J. Short and long-term outcome of stress-induced cardiomyopathy: What can we expect? Arq. Bras. Cardiol. 2014, 102, 80–85. [Google Scholar] [CrossRef] [PubMed]
- Madias, C.; Fitzgibbons, T.P.; Alsheikh-Ali, A.A.; Bouchard, J.L.; Kalsmith, B.; Garlitski, A.C.; Tighe, D.A.; Estes, N.A., 3rd; Aurigemma, G.P.; Link, M.S. Acquired long QT syndrome from stress cardiomyopathy is associated with ventricular arrhythmias and torsades de pointes. Heart Rhythm. 2011, 8, 555–561. [Google Scholar] [CrossRef] [PubMed]
- El-Battrawy, I.; Lang, S.; Ansari, U.; Tülümen, E.; Schramm, K.; Fastner, C.; Zhou, X.; Hoffmann, U.; Borggrefe, M.; Akin, I. Prevalence of malignant arrhythmia and sudden cardiac death in takotsubo syndrome and its management. Europace 2018, 20, 843–850. [Google Scholar] [CrossRef] [PubMed]
- Rydén, L.; Standl, E.; Bartnik, M.; Berghe, G.V.D.; Betteridge, J.; De Boer, M.-J.; Cosentino, F.; Jonsson, B.; Laakso, M.; Malmberg, K.; et al. Guidelines on diabetes, pre-diabetes, and cardiovascular diseases: Executive summary: The Task Force on Diabetes and Cardiovascular Diseases of the European Society of Cardiology (ESC) and of the European Association for the Study of Diabetes (EASD). Eur. Hear. J. 2007, 28, 88–136. [Google Scholar] [CrossRef]
- Hedley, P.; Jørgensen, P.; Schlamowitz, S.; Wangari, R.; Moolman-Smook, J.; Brink, P.; Kanters, J.; Corfield, V.A.; Christiansen, M. The genetic basis of long QT and short QT syndromes: A mutation update. Hum. Mutat. 2009, 30, 1486–1511. [Google Scholar] [CrossRef]
- Veglio, M.; Borra, M.; Stevens, L.K.; Fuller, J.H.; Perin, P.C. The relation between QTc interval prolongation and diabetic complications. The EURODIAB IDDM Complication Study Group. Diabetologia 1999, 42, 68–75. [Google Scholar] [CrossRef]
- Veglio, M.; Bruno, G.; Borra, M.; Macchia, G.; Bargero, G.; D’Errico, N.; Pagano, G.F.; Cavallo-Perin, P. Prevalence of increased QT interval duration and dispersion in type 2 diabetic patients and its relationship with coronary heart disease: A population-based cohort. J. Intern. Med. 2002, 251, 317–324. [Google Scholar] [CrossRef] [PubMed]
- Okin, P.M.; Devereux, R.B.; Lee, E.T.; Galloway, J.M.; Howard, B.V. Electrocardiographic repolarization complexity and abnormality predict all-cause and cardiovascular mortality in diabetes: The strong heart study. Diabetes 2004, 53, 434–440. [Google Scholar] [CrossRef]
- Rossing, P.; Breum, L.; Major-Pedersen, A.; Sato, A.; Winding, H.; Pietersen, A.; Kastrup, J.; Parving, H.-H. Prolonged QTc interval predicts mortality in patients with Type 1 diabetes mellitus. Diabet. Med. 2001, 18, 199–205. [Google Scholar] [CrossRef] [PubMed]
- Veglio, M.; Sivieri, R.; Chinaglia, A.; Scaglione, L.; Cavallo-Perin, P. QT interval prolongation and mortality in type 1 diabetic patients: A 5-year cohort prospective study. Neuropathy Study Group of the Italian Society of the Study of Diabetes, Piemonte Affiliate. Diabetes Care 2000, 23, 1381–1383. [Google Scholar] [CrossRef] [PubMed]
- Scognamiglio, R.; Avogaro, A.; Casara, D.; Crepaldi, C.; Marin, M.; Palisi, M.; Mingardi, R.; Erle, G.; Fasoli, G.; Volta, S.D. Myocardial Dysfunction and Adrenergic Cardiac Innervation in Patients with Insulin-Dependent Diabetes Mellitus. J. Am. Coll. Cardiol. 1998, 31, 404–412. [Google Scholar] [CrossRef]
- Paolillo, S.; Rengo, G.; Pagano, G.; Pellegrino, T.; Savarese, G.; Femminella, G.D.; Tuccillo, M.; Boemio, A.; Attena, E.; Formisano, R.; et al. Impact of Diabetes on Cardiac Sympathetic Innervation in Patients with Heart Failure: A 123I meta-iodobenzylguanidine (123I MIBG) scintigraphic study. Diabetes Care 2013, 36, 2395–2401. [Google Scholar] [CrossRef] [PubMed]
- Myagmar, B.E.; Flynn, J.M.; Cowley, P.M.; Swigart, P.M.; Montgomery, M.D.; Thai, K.; Nair, D.; Gupta, R.; Deng, D.X.; Hosoda, C.; et al. Adrenergic Receptors in Individual Ventricular Myocytes: The Beta-1 and Alpha-1B Are in All Cells, the Alpha-1A Is in a Subpopulation, and the Beta-2 and Beta-3 Are Mostly Absent. Circ. Res. 2017, 120, 1103–1115. [Google Scholar] [CrossRef] [PubMed]
- Morisco, C.; Condorelli, G.; Trimarco, V.; Bellis, A.; Marrone, C.; Condorelli, G.; Sadoshima, J.; Trimarco, B. Akt mediates the cross-talk between beta-adrenergic and insulin receptors in neonatal cardiomyocytes. Circ. Res. 2005, 96, 180–188. [Google Scholar] [CrossRef] [PubMed]
- Mangmool, S.; Denkaew, T.; Parichatikanond, W.; Kurose, H. β-Adrenergic Receptor and Insulin Resistance in the Heart. Biomol. Ther. 2017, 25, 44–56. [Google Scholar] [CrossRef] [PubMed]
- Fu, Q.; Wang, Q.; Xiang, Y.K. Insulin and β Adrenergic Receptor Signaling: Crosstalk in Heart. Trends Endocrinol. Metab. 2017, 28, 416–427. [Google Scholar] [CrossRef] [PubMed]
- Thackeray, J.T.; Dekemp, R.A.; Beanlands, R.S.; DaSilva, J.N. Insulin restores myocardial presynaptic sympathetic neuronal integrity in insulin-resistant diabetic rats. J. Nucl. Cardiol. 2013, 20, 845–856. [Google Scholar] [CrossRef] [PubMed]
- Fowler, M.B.; Laser, A.J.; Hopkins, G.L.; Minobe, W.; Bristow, M.R. Assessment of the beta-adrenergic receptor pathway in the intact failing human heart: Progressive receptor down-regulation and subsensitivity to agonist response. Circulation 1986, 74, 1290–1302. [Google Scholar] [CrossRef] [PubMed]
- Bristow, M.R.; Minobe, W.; Rasmussen, R.; Larrabee, P.; Skerl, L.; Klein, J.W.; Anderson, F.L.; Murray, J.; Mestroni, L.; Karwande, S.V. Beta-adrenergic neuroeffector abnormalities in the failing human heart are produced by local rather than systemic mechanisms. J. Clin. Investig. 1992, 89, 803–815. [Google Scholar] [CrossRef] [PubMed]
- Carroll, R.; Carley, A.N.; Dyck, J.R.; Severson, D.L. Metabolic effects of insulin on cardiomyocytes from control and diabetic db/db mouse hearts. Am. J. Physiol. Endocrinol. Metabolism 2005, 288, E900–E906. [Google Scholar] [CrossRef] [PubMed][Green Version]
- Hafstad, A.; Solevåg, G.H.; Severson, D.L.; Larsen, T.S.; Aasum, E. Perfused hearts from Type 2 diabetic (db/db) mice show metabolic responsiveness to insulin. Am. J. Physiol. Circ. Physiol. 2006, 290, H1763–H1769. [Google Scholar] [CrossRef] [PubMed][Green Version]
- Cook, S.A.; Varela-Carver, A.; Mongillo, M.; Kleinert, C.; Khan, M.T.; Leccisotti, L.; Strickland, N.; Matsui, T.; Das, S.; Rosenzweig, A.; et al. Abnormal myocardial insulin signalling in type 2 diabetes and left-ventricular dysfunction. Eur. Hear. J. 2010, 31, 100–111. [Google Scholar] [CrossRef]
- Mazumder, P.K.; O’Neill, B.T.; Roberts, M.W.; Buchanan, J.; Yun, U.J.; Cooksey, R.C.; Boudina, S.; Abel, E.D. Impaired Cardiac Efficiency and Increased Fatty Acid Oxidation in Insulin-Resistant ob/ob Mouse Hearts. Diabetes 2004, 53, 2366–2374. [Google Scholar] [CrossRef] [PubMed]
- Lee, J.; Xu, Y.; Lu, L.; Bergman, B.; Leitner, J.W.; Greyson, C.; Draznin, B.; Schwartz, G.G. Multiple abnormalities of myocardial insulin signaling in a porcine model of diet-induced obesity. Am. J. Physiol. Circ. Physiol. 2010, 298, H310–H319. [Google Scholar] [CrossRef]
- Meij, J. Regulation of G protein function: Implications for heart disease. Mol. Cell. Biochem. 1996, 157, 31–38. [Google Scholar] [CrossRef] [PubMed]
- Sugden, P.H.; Bogoyevitch, M.A. Intracellular signalling through protein kinases in the heart. Cardiovasc. Res. 1995, 30, 478–492. [Google Scholar] [CrossRef]
- Goldspink, P.H.; Russell, B. The cAMP response element binding protein is expressed and phosphorylated in cardiac myocytes. Circ. Res. 1994, 74, 1042–1049. [Google Scholar] [CrossRef]
- Chijiwa, T.; Mishima, A.; Hagiwara, M.; Sano, M.; Hayashi, K.; Inoue, T.; Naito, K.; Toshioka, T.; Hidaka, H. Inhibition of forskolin-induced neurite outgrowth and protein phosphorylation by a newly synthesized selective inhibitor of cyclic AMP-dependent protein kinase, N-[2-(p-bromocinnamylamino)ethyl]-5-isoquinolinesulfonamide (H-89), of PC12D pheochromocytoma cells. J. Biol. Chem. 1990, 265, 5267–5272. [Google Scholar] [PubMed]








Publisher’s Note: MDPI stays neutral with regard to jurisdictional claims in published maps and institutional affiliations. |
© 2022 by the authors. Licensee MDPI, Basel, Switzerland. This article is an open access article distributed under the terms and conditions of the Creative Commons Attribution (CC BY) license (https://creativecommons.org/licenses/by/4.0/).
Share and Cite
Qiao, L.; Fan, X.; Yang, Z.; El-Battrawy, I.; Zhou, X.; Akin, I. Glucose Counteracts Isoprenaline Effects on Ion Channel Functions in Human-Induced Pluripotent Stem Cell-Derived Cardiomyocytes. J. Cardiovasc. Dev. Dis. 2022, 9, 76. https://doi.org/10.3390/jcdd9030076
Qiao L, Fan X, Yang Z, El-Battrawy I, Zhou X, Akin I. Glucose Counteracts Isoprenaline Effects on Ion Channel Functions in Human-Induced Pluripotent Stem Cell-Derived Cardiomyocytes. Journal of Cardiovascular Development and Disease. 2022; 9(3):76. https://doi.org/10.3390/jcdd9030076
Chicago/Turabian StyleQiao, Lin, Xuehui Fan, Zhen Yang, Ibrahim El-Battrawy, Xiaobo Zhou, and Ibrahim Akin. 2022. "Glucose Counteracts Isoprenaline Effects on Ion Channel Functions in Human-Induced Pluripotent Stem Cell-Derived Cardiomyocytes" Journal of Cardiovascular Development and Disease 9, no. 3: 76. https://doi.org/10.3390/jcdd9030076
APA StyleQiao, L., Fan, X., Yang, Z., El-Battrawy, I., Zhou, X., & Akin, I. (2022). Glucose Counteracts Isoprenaline Effects on Ion Channel Functions in Human-Induced Pluripotent Stem Cell-Derived Cardiomyocytes. Journal of Cardiovascular Development and Disease, 9(3), 76. https://doi.org/10.3390/jcdd9030076

