Exploring the Role of Obesity in Dilated Cardiomyopathy Based on Bio-informatics Analysis
Abstract
1. Introduction
2. Materials and Methods
2.1. Micro-Array Data
2.2. Identification of Differentially Expressed Genes (DEGs)
2.3. Identification of Genes Related to Ferroptosis and Immune Response
2.4. Function Enrichment Analysis of Common Genes
2.5. CIBERSORT
2.6. Identification and Verification of Key Genes
2.7. Spearman’s Correlation Analysis between Key Genes and Infiltrating Immune Cells
3. Results
3.1. Identification of Common Genes
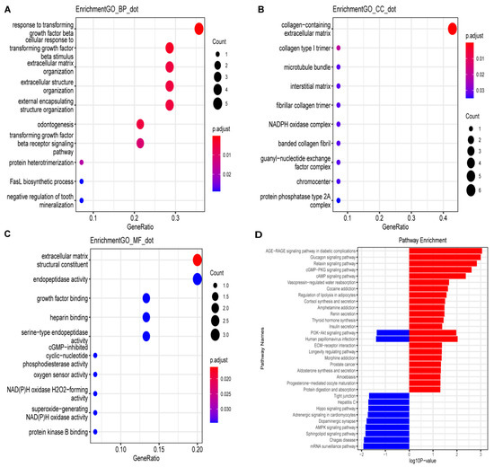
3.2. Analysis of Common Genes at Functional Level
3.3. Immune Cell Infiltration
3.4. Identification and Verification of Key Genes
3.5. Spearman Correlation Analysis between Key Genes and Infiltrating Immune Cells
4. Discussion
5. Conclusions
Author Contributions
Funding
Institutional Review Board Statement
Informed Consent Statement
Data Availability Statement
Acknowledgments
Conflicts of Interest
References
- Japp, A.G.; Gulati, A.; Cook, S.A.; Cowie, M.R.; Prasad, S.K. The Diagnosis and Evaluation of Dilated Cardiomyopathy. J. Am. Coll. Cardiol. 2016, 67, 2996–3010. [Google Scholar] [CrossRef] [PubMed]
- Weintraub, R.G.; Semsarian, C.; Macdonald, P. Dilated cardiomyopathy. Lancet 2017, 390, 400–414. [Google Scholar] [CrossRef] [PubMed]
- Reichart, D.; Magnussen, C.; Zeller, T.; Blankenberg, S. Dilated cardiomyopathy: From epidemiologic to genetic phenotypes: A translational review of current literature. J. Intern. Med. 2019, 286, 362–372. [Google Scholar] [CrossRef] [PubMed]
- Mahmaljy, H.; Yelamanchili, V.S.; Singhal, M. Dilated Cardiomyopathy. In StatPearls; StatPearls Publishing: Treasure Island, FL, USA, 2022. [Google Scholar]
- Koliaki, C.; Liatis, S.; Kokkinos, A. Obesity and cardiovascular disease: Revisiting an old relationship. Metab. -Clin. Exp. 2019, 92, 98–107. [Google Scholar] [CrossRef] [PubMed]
- Di Angelantonio, E.; Bhupathiraju, S.; Wormser, D.; Gao, P.; Kaptoge, S.; de Gonzalez, A.B.; Cairns, B.J.; Huxley, R.; Jackson, C.; Joshy, G.; et al. Body-mass index and all-cause mortality: Individual-participant-data meta-analysis of 239 prospective studies in four continents. Lancet 2016, 388, 776–786. [Google Scholar] [CrossRef]
- Piche, M.E.; Tchernof, A.; Despres, J.P. Obesity Phenotypes, Diabetes, and Cardiovascular Diseases. Circ. Res. 2020, 126, 1477–1500. [Google Scholar] [CrossRef]
- Lund, M.T.; Holm, J.C.; Jespersen, T.; Holstein-Rathlou, N.H. Cardiovascular changes in childhood obesity. Ugeskr Laeger 2017, 179, V03170265. [Google Scholar]
- Basic, C.; Rosengren, A.; Alehagen, U.; Dahlström, U.; Edner, M.; Fu, M.; Novak, M.; Zverkova Sandström, T.; Schaufelberger, M. Young patients with heart failure: Clinical characteristics and outcomes. Data from the Swedish Heart Failure, National Patient, Population and Cause of Death Registers. Eur. J. Heart Fail. 2020, 22, 1125–1132. [Google Scholar] [CrossRef]
- Nikolopoulou, A.; Kadoglou, N.P. Obesity and metabolic syndrome as related to cardiovascular disease. Expert Rev. Cardiovasc. Ther. 2012, 10, 933–939. [Google Scholar] [CrossRef]
- Coughlin, S.S.; Rice, J.C. Obesity and idiopathic dilated cardiomyopathy. Epidemiology 1996, 7, 629–632. [Google Scholar] [CrossRef]
- Khan, J.N.; Wilmot, E.G.; Leggate, M.; Singh, A.; Yates, T.; Nimmo, M.; Khunti, K.; Horsfield, M.A.; Biglands, J.; Clarysse, P.; et al. Subclinical diastolic dysfunction in young adults with Type 2 diabetes mellitus: A multiparametric contrast-enhanced cardiovascular magnetic resonance pilot study assessing potential mechanisms. Eur. Heart J.–Cardiovasc. Imaging 2014, 15, 1263–1269. [Google Scholar] [CrossRef]
- Robertson, J.; Schaufelberger, M.; Lindgren, M.; Adiels, M.; Schiöler, L.; Torén, K.; McMurray, J.; Sattar, N.; Åberg, M.; Rosengren, A. Higher Body Mass Index in Adolescence Predicts Cardiomyopathy Risk in Midlife. Circulation 2019, 140, 117–125. [Google Scholar] [CrossRef]
- Robertson, J.; Lindgren, M.; Schaufelberger, M.; Adiels, M.; Björck, L.; Lundberg, C.E.; Sattar, N.; Rosengren, A.; Åberg, M. Body Mass Index in Young Women and Risk of Cardiomyopathy: A Long-Term Follow-Up Study in Sweden. Circulation 2020, 141, 520–529. [Google Scholar] [CrossRef]
- Rayner, J.J.; Abdesselam, I.; D’Arcy, J.; Myerson, S.G.; Neubauer, S.; Watkins, H.; Ferreira, V.M.; Rider, O.J. Obesity-related ventricular remodelling is exacerbated in dilated and hypertrophic cardiomyopathy. Cardiovasc. Diagn. Ther. 2020, 10, 559–567. [Google Scholar] [CrossRef]
- Tomczyk, M.M.; Dolinsky, V.W. The Cardiac Lipidome in Models of Cardiovascular Disease. Metabolites 2020, 10, 254. [Google Scholar] [CrossRef]
- Chicurel, M. Bioinformatics: Bringing it all together. Nature 2002, 419, 752–755. [Google Scholar] [CrossRef]
- Bayat, A. Science, medicine, and the future: Bioinformatics. BMJ 2002, 324, 1018–1022. [Google Scholar] [CrossRef]
- Song, C.; Kong, Y.; Huang, L.; Luo, H.; Zhu, X. Big data-driven precision medicine: Starting the custom-made era of iatrology. Biomed. Pharmacother. 2020, 129, 110445. [Google Scholar] [CrossRef]
- Witt, E.; Hammer, E.; Dörr, M.; Weitmann, K.; Beug, D.; Lehnert, K.; Nauck, M.; Völker, U.; Felix, S.B.; Ameling, S. Correlation of gene expression and clinical parameters identifies a set of genes reflecting LV systolic dysfunction and morphological alterations. Physiol. Genom. 2019, 51, 356–367. [Google Scholar] [CrossRef]
- Ameling, S.; Bhardwaj, G.; Hammer, E.; Beug, D.; Steil, L.; Reinke, Y.; Weitmann, K.; Grube, M.; Trimpert, C.; Klingel, K.; et al. Changes of myocardial gene expression and protein composition in patients with dilated cardiomyopathy after immunoadsorption with subsequent immunoglobulin substitution. Basic Res. Cardiol. 2016, 111, 53. [Google Scholar] [CrossRef]
- Oort, P.J.; Knotts, T.A.; Grino, M.; Naour, N.; Bastard, J.P.; Clément, K.; Ninkina, N.; Buchman, V.L.; Permana, P.A.; Luo, X.; et al. Gamma-synuclein is an adipocyte-neuron gene coordinately expressed with leptin and increased in human obesity. J. Nutr. 2008, 138, 841–848. [Google Scholar] [CrossRef] [PubMed]
- Ritchie, M.E.; Belinda, P.; Wu, D.; Hu, Y.; Law, C.W.; Shi, W.; Smyth, G.K. limma powers differential expression analyses for RNA-sequencing and microarray studies. Nucleic Acids Res. 2015, 43, e47. [Google Scholar] [CrossRef] [PubMed]
- Zhou, N.; Bao, J. FerrDb: A manually curated resource for regulators and markers of ferroptosis and ferroptosis-disease associations. Database 2020, 2020, baaa021. [Google Scholar] [CrossRef] [PubMed]
- Bhattacharya, S.; Andorf, S.; Gomes, L.; Dunn, P.; Schaefer, H.; Pontius, J.; Berger, P.; Desborough, V.; Smith, T.; Campbell, J.; et al. ImmPort: Disseminating data to the public for the future of immunology. Immunol. Res. 2004, 58, 234–239. [Google Scholar] [CrossRef] [PubMed]
- Wu, T.; Hu, E.; Xu, S.; Chen, M.; Guo, P.; Dai, Z.; Feng, T.; Zhou, L.; Tang, W.; Zhan, L.; et al. clusterProfiler 4.0: A universal enrichment tool for interpreting omics data. Innovation 2021, 2, 100141. [Google Scholar] [CrossRef]
- Newman, A.M.; Liu, C.L.; Green, M.R.; Gentles, A.J.; Feng, W.; Xu, Y.; Hoang, C.D.; Diehn, M.; Alizadeh, A.A. Robust enumeration of cell subsets from tissue expression profiles. Nat. Methods 2015, 12, 453–457. [Google Scholar] [CrossRef]
- Pierre-Jean, M.; Mauger, F.; Deleuze, J.F.; le Floch, E. PIntMF: Penalized Integrative Matrix Factorization method for Multi-omics data. Bioinformatics 2021, 38, 900–907. [Google Scholar] [CrossRef]
- Joseph, P.; Leong, D.; McKee, M.; Anand, S.S.; Schwalm, J.D.; Teo, K.; Mente, A.; Yusuf, S. Reducing the Global Burden of Cardiovascular Disease, Part 1: The Epidemiology and Risk Factors. Circ. Res. 2017, 121, 677–694. [Google Scholar] [CrossRef]
- Andersen, C.J.; Murphy, K.E.; Fernandez, M.L. Impact of Obesity and Metabolic Syndrome on Immunity. Adv. Nutr. 2016, 7, 66–75. [Google Scholar] [CrossRef]
- Schultheiss, H.P.; Fairweather, D.; Caforio, A.L.; Escher, F.; Hershberger, R.E.; Lipshultz, S.E.; Liu, P.P.; Matsumori, A.; Mazzanti, A.; McMurray, J.; et al. Dilated cardiomyopathy. Nat. Rev. Dis. Prim. 2019, 5, 32. [Google Scholar] [CrossRef]
- Asghar, A.; Sheikh, N. Role of immune cells in obesity induced low grade inflammation and insulin resistance. Cell. Immunol. 2017, 315, 18–26. [Google Scholar] [CrossRef]
- Cai, Z.; Huang, Y.; He, B. New Insights into Adipose Tissue Macrophages in Obesity and Insulin Resistance. Cells 2022, 11, 1424. [Google Scholar] [CrossRef]
- Nakayama, T.; Sugano, Y.; Yokokawa, T.; Nagai, T.; Matsuyama, T.-A.; Ohta-Ogo, K.; Ikeda, Y.; Ishibashi-Ueda, H.; Nakatani, T.; Ohte, N.; et al. Clinical impact of the presence of macrophages in endomyocardial biopsies of patients with dilated cardiomyopathy. Eur. J. Heart Fail. 2017, 19, 490–498. [Google Scholar] [CrossRef]
- Oka, C.; Saleh, R.; Bessho, Y.; Reza, H.M. Interplay between HTRA1 and classical signalling pathways in organogenesis and diseases. Saudi J. Biol. Sci. 2022, 29, 1919–1927. [Google Scholar] [CrossRef]
- Lu, Z.; Lin, V.; May, A.; Che, B.; Xiao, X.; Shaw, D.H.; Su, F.; Wang, Z.; Du, H.; Shaw, P.X. HTRA1 synergizes with oxidized phospholipids in promoting inflammation and macrophage infiltration essential for ocular VEGF expression. PLoS ONE 2019, 14, e216808. [Google Scholar] [CrossRef]
- Colak, D.; Kaya, N.; Al-Zahrani, J.; Al Bakheet, A.; Muiya, P.; Andres, E.; Quackenbush, J.; Dzimiri, N. Left ventricular global transcriptional profiling in human end-stage dilated cardiomyopathy. Genomics 2009, 94, 20–31. [Google Scholar] [CrossRef]
- Lorenzi, T.; Niţulescu, E.A.; Zizzi, A.; Lorenzi, M.; Paolinelli, F.; Aspriello, S.D.; Baniţă, M.; Crăiţoiu, Ş.; Goteri, G.; Barbatelli, G.; et al. The novel role of HtrA1 in gingivitis, chronic and aggressive periodontitis. PLoS ONE 2014, 9, e96978. [Google Scholar] [CrossRef]
- Tiaden, A.N.; Bahrenberg, G.; Mirsaidi, A.; Glanz, S.; Bluher, M.; Richards, P.J. Novel Function of Serine Protease HTRA1 in Inhibiting Adipogenic Differentiation of Human Mesenchymal Stem Cells via MAP Kinase-Mediated MMP Upregulation. Stem Cells 2016, 34, 1601–1614. [Google Scholar] [CrossRef]
- Aharinejad, S.; Krenn, K.; Paulus, P.; Schäfer, R.; Zuckermann, A.; Grimm, M.; Abraham, D. Differential role of TGF-beta1/bFGF and ET-1 in graft fibrosis in heart failure patients. Am. J. Transplant. 2005, 5, 2185–2192. [Google Scholar] [CrossRef]
- Shi, Z.; He, J.; He, J.; Xu, Y. Micro-fragmented adipose tissue regulated the biological functions of osteoarthritis synoviocytes by upregulating MiR-92a-3p expression. Tissue Cell 2022, 74, 101716. [Google Scholar] [CrossRef]
- Demirbag, R.; Yilmaz, R.; Erel, O.; Gultekin, U.; Asci, D.; Elbasan, Z. The relationship between potency of oxidative stress and severity of dilated cardiomyopathy. Can. J. Cardiol. 2005, 21, 851–855. [Google Scholar] [PubMed]
- Jakubiak, G.K.; Osadnik, K.; Lejawa, M.; Kasperczyk, S.; Osadnik, T.; Pawlas, N. Oxidative Stress in Association with Metabolic Health and Obesity in Young Adults. Oxid. Med. Cell. Longev. 2021, 2021, 9987352. [Google Scholar] [CrossRef] [PubMed]
- Streeter, J.; Thiel, W.; Brieger, K.; Miller, F.J. Opportunity nox: The future of NADPH oxidases as therapeutic targets in cardiovascular disease. Cardiovasc. Ther. 2013, 31, 125–137. [Google Scholar] [CrossRef] [PubMed]
- Shin, S.K.; Cho, H.W.; Song, S.E.; Im, S.S.; Bae, J.H.; Song, D.K. Oxidative stress resulting from the removal of endogenous catalase induces obesity by promoting hyperplasia and hypertrophy of white adipocytes. Redox Biol. 2020, 37, 101749. [Google Scholar] [CrossRef] [PubMed]
- Furukawa, S.; Fujita, T.; Shimabukuro, M.; Iwaki, M.; Yamada, Y.; Nakajima, Y.; Nakayama, O.; Makishima, M.; Matsuda, M.; Shimomura, I. Increased oxidative stress in obesity and its impact on metabolic syndrome. J. Clin. Investig. 2004, 114, 1752–1761. [Google Scholar] [CrossRef]
- Luo, L.F.; Guan, P.; Qin, L.Y.; Wang, J.X.; Wang, N.; Ji, E.S. Astragaloside IV inhibits adriamycin-induced cardiac ferroptosis by enhancing Nrf2 signaling. Mol. Cell. Biochem. 2021, 476, 2603–2611. [Google Scholar] [CrossRef]
- Huang, Y.; Xu, W.; Zhou, R. NLRP3 inflammasome activation and cell death. Cell. Mol. Immunol. 2021, 18, 2114–2127. [Google Scholar] [CrossRef]
- Zeng, C.; Duan, F.; Hu, J.; Luo, B.; Huang, B.; Lou, X.; Sun, X.; Li, H.; Zhang, X.; Yin, S.; et al. NLRP3 inflammasome-mediated pyroptosis contributes to the pathogenesis of non-ischemic dilated cardiomyopathy. Redox Biol. 2020, 34, 101523. [Google Scholar] [CrossRef]
- Marijianowski, M.M.; Teeling, P.; Mann, J.; Becker, A.E. Dilated cardiomyopathy is associated with an increase in the type I/type III collagen ratio: A quantitative assessment. J. Am. Coll. Cardiol. 1995, 25, 1263–1272. [Google Scholar] [CrossRef]
- Thiele, B.J.; Doller, A.; Kahne, T.; Pregla, R.; Hetzer, R.; Regitz-Zagrosek, V. RNA-binding proteins heterogeneous nuclear ribonucleoprotein A1, E1, and K are involved in post-transcriptional control of collagen I and III synthesis. Circ. Res. 2004, 95, 1058–1066. [Google Scholar] [CrossRef]
- Fang, M.; Kong, X.; Li, P.; Fang, F.; Wu, X.; Bai, H.; Qi, X.; Chen, Q.; Xu, Y. RFXB and its splice variant RFXBSV mediate the antagonism between IFNgamma and TGFbeta on COL1A2 transcription in vascular smooth muscle cells. Nucleic Acids Res. 2009, 37, 4393–4406. [Google Scholar] [CrossRef][Green Version]
- Pan, X.; Chen, X.; Ren, Q.; Yue, L.; Niu, S.; Li, Z.; Zhu, R.; Chen, X.; Jia, Z.; Zhen, R.; et al. Single-cell transcriptomics identifies Col1a1 and Col1a2 as hub genes in obesity-induced cardiac fibrosis. Biochem. Biophys. Res. Commun. 2022, 618, 30–37. [Google Scholar] [CrossRef]
- Osorio-Conles, O.; Guitart, M.; Moreno-Navarrete, J.M.; Escoté, X.; Duran, X.; Fernandez-Real, J.M.; Gómez-Foix, A.M.; Fernández-Veledo, S.; Vendrell, J. Adipose tissue and serum CCDC80 in obesity and its association with related metabolic disease. Mol. Med. 2017, 23, 225–234. [Google Scholar] [CrossRef]
- Sasagawa, S.; Nishimura, Y.; Sawada, H.; Zhang, E.; Okabe, S.; Murakami, S.; Ashikawa, Y.; Yuge, M.; Kawaguchi, K.; Kawase, R.; et al. Comparative Transcriptome Analysis Identifies CCDC80 as a Novel Gene Associated with Pulmonary Arterial Hypertension. Front. Pharmacol. 2016, 7, 142. [Google Scholar] [CrossRef]
- Antonini-Canterin, F.; Di Nora, C.; Poli, S.; Sparacino, L.; Cosei, I.; Ravasel, A.; Popescu, A.C.; Popescu, B.A. Obesity, Cardiac Remodeling, and Metabolic Profile: Validation of a New Simple Index beyond Body Mass Index. J. Cardiovasc. Echogr. 2018, 28, 18–25. [Google Scholar] [CrossRef]
- Caballero, B. Humans against Obesity: Who Will Win? Adv. Nutr. 2019, 10, S4–S9. [Google Scholar] [CrossRef]






| Grouped | Gene | Area | Std. Error a | Asymptotic Sig b | 95% CI | |
|---|---|---|---|---|---|---|
| Lower Bound | Upper Bound | |||||
| DCM-Lean vs. control | CCDC80 | 0.827 | 0.139 | 0.054 | 0.554 | 1.000 |
| HTRA1 | 1.000 | 0.000 | 0.003 | 1.000 | 1.000 | |
| KLHL29 | 0.827 | 0.139 | 0.054 | 0.554 | 1.000 | |
| NOX4 | 0.923 | 0.069 | 0.013 | 0.788 | 1.000 | |
| COL1A2 | 0.750 | 0.121 | 0.141 | 0.512 | 0.988 | |
| DCM-Overweight vs. control | CCDC80 | 0.794 | 0.110 | 0.073 | 0.578 | 1.000 |
| HTRA1 | 0.971 | 0.036 | 0.004 | 0.899 | 1.000 | |
| KLHL29 | 0.824 | 0.120 | 0.049 | 0.588 | 1.000 | |
| NOX4 | 0.809 | 0.096 | 0.060 | 0.621 | 0.997 | |
| COL1A2 | 0.838 | 0.087 | 0.039 | 0.668 | 1.000 | |
| DCM-Obesity vs. control | CCDC80 | 0.600 | 0.159 | 0.572 | 0.289 | 0.911 |
| HTRA1 | 0.900 | 0.095 | 0.024 | 0.714 | 1.000 | |
| KLHL29 | 0.825 | 0.139 | 0.066 | 0.552 | 1.000 | |
| NOX4 | 0.575 | 0.151 | 0.671 | 0.278 | 0.872 | |
| COL1A2 | 0.575 | 0.152 | 0.671 | 0.277 | 0.873 | |
| DCM Patients (n = 33) | Control (n = 8) | |||
|---|---|---|---|---|
| Responder (n = 20) | Non-Responder (n = 13) | All Patients (n = 33) | ||
| Age (years) ± SD | 48 ± 10 | 53 ± 8 | 50 ± 9 | 43 ± 15 |
| Male sex (%) | 70 | 69 | 70 | 75 |
| BMI (kg/m2) ± SD | 28 ± 5 | 27 ± 4 | 28 ± 5 | 26 ± 5 |
| LVEF (%) ± SD | 33 ± 6 | 35 ± 7 | 34 ± 6 | 60 ± 8 |
| LVIDd ± SD | 67 ± 7 | 74 ± 7 | 70 ± 8 | 51 ± 3 |
Publisher’s Note: MDPI stays neutral with regard to jurisdictional claims in published maps and institutional affiliations. |
© 2022 by the authors. Licensee MDPI, Basel, Switzerland. This article is an open access article distributed under the terms and conditions of the Creative Commons Attribution (CC BY) license (https://creativecommons.org/licenses/by/4.0/).
Share and Cite
Wang, X.; Liu, W.; Li, H.; Ding, J.; Feng, Y.; Chen, Z. Exploring the Role of Obesity in Dilated Cardiomyopathy Based on Bio-informatics Analysis. J. Cardiovasc. Dev. Dis. 2022, 9, 462. https://doi.org/10.3390/jcdd9120462
Wang X, Liu W, Li H, Ding J, Feng Y, Chen Z. Exploring the Role of Obesity in Dilated Cardiomyopathy Based on Bio-informatics Analysis. Journal of Cardiovascular Development and Disease. 2022; 9(12):462. https://doi.org/10.3390/jcdd9120462
Chicago/Turabian StyleWang, Xuehua, Wei Liu, Huili Li, Jiaxing Ding, Yu Feng, and Zhijian Chen. 2022. "Exploring the Role of Obesity in Dilated Cardiomyopathy Based on Bio-informatics Analysis" Journal of Cardiovascular Development and Disease 9, no. 12: 462. https://doi.org/10.3390/jcdd9120462
APA StyleWang, X., Liu, W., Li, H., Ding, J., Feng, Y., & Chen, Z. (2022). Exploring the Role of Obesity in Dilated Cardiomyopathy Based on Bio-informatics Analysis. Journal of Cardiovascular Development and Disease, 9(12), 462. https://doi.org/10.3390/jcdd9120462
