The e-STROKE Study: The Design of a Prospective Observational Multicentral Study
Abstract
1. Introduction
- Baseline imaging: To assess the association between baseline automated total e-ASPECTS and regional e-ASPECT with 3-month mRS outcomes.
- Baseline imaging: To evaluate the association between baseline automated e-ASPECT and infarct volume size 24–36 h after recanalization therapy.
- Baseline imaging: To analyze the correlation between baseline CTP and infarct volume size 24–36 h after recanalization therapy.
- Baseline imaging: To determine the prognostic value of CTP automated core and mismatch measurement and 3-month mRS outcomes.
- Baseline imaging: To examine the diagnostic accuracy of CTP in predicting parenchymal hematoma type I and II, as defined by ECASS criteria, in patients treated with tPA and/or EVT.
- Follow-up imaging (CT or MRI): To investigate the relationship between follow-up (24–36 h) automated ILV measurement with the 3-month functional outcome as defined by mRS.
- Baseline imaging: To assess whether the introduction of CTP in routine stroke care increases the number of procedures (IVT and MT).
- Baseline imaging: To compare the diagnostic capability of multimodal CT imaging (NCCT, CTA, and CTP) with DWI MRI to distinguish stroke mimics from true ischemic stroke.
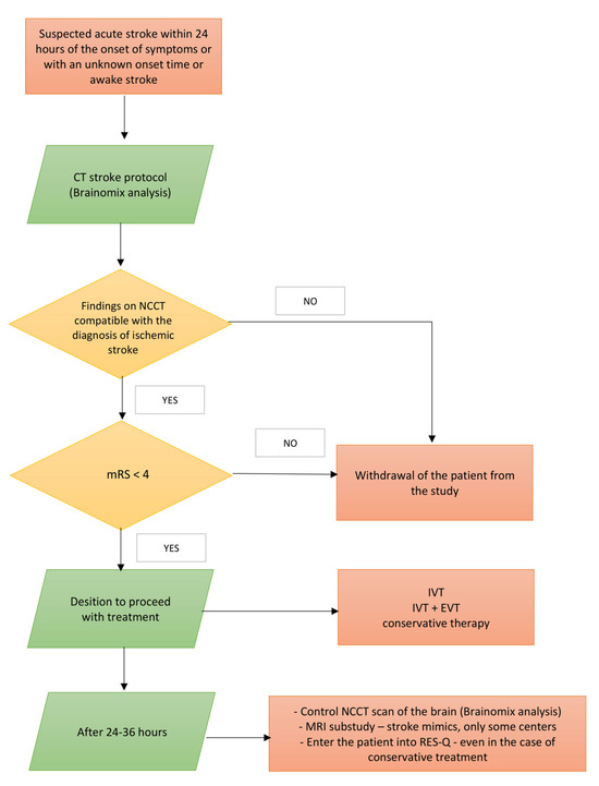
2. Materials and Methods
- Patients with acute ischemic stroke within 24 h of onset who are treated with IVT, and/or MT, or conservatively.
- Patients with an unknown time of stroke onset.
- Patients with wake-up stroke (i.e., stroke symptoms presenting upon waking).
- Age ≥ 18 years.
- Signed informed consent.
- Modified Rankin Scale (mRS) score > 4 prior to the stroke event.
- Presence of acute hemorrhage or other findings on NCCT that exclude the diagnosis of ischemic stroke.
- Age;
- Sex;
- Ethnicity;
- Risk factors;
- Time to treatment (Onset to Treatment [OTT], Door to Needle Time [DNT], Onset to Groin Time [OGT]);
- Thrombolysis in Cerebral Infarction (TICI) score;
- Presence of hemorrhage after IVT or MT (as per ECASS II criteria);
- Clinical outcome in mRS;
- Stroke etiology.
- NCCT will be performed on a multi-detector spiral 64-series CT scanner. The NCCT examination is followed by CTA using 50–100 mL of iodine contrast agent (Visipaque, GE Healthcare, Piscataway, NJ, USA) administered at a rate of 4 mL/s. The CTA will cover the aortic arch to the distal intracranial arteries. The basic CT section width for further reconstruction is 0.75 mm.
- The automated processing of NCCT, CTA, and CTP will be performed using the latest CE-marked 11.5. version of e-Stroke software Brainomix 360 (Brainomix, Oxford, UK) at baseline. Follow-up imaging will be processed using algorithms currently in development by Brainomix. The e-Stroke image processing algorithms employ an AI approach, combining traditional 3D graphics with statistical methods and machine learning classification techniques. These algorithms have been trained on a large dataset (>10,000 images) of real-world CT scans from stroke patients and negative controls, with ground-truth data from additional imaging modalities, such as MRI, acquired within 1–2 h of the CT scan, along with other modalities and clinical information. This dataset includes CT scans from all major scanner manufacturers collected from a wide range of countries worldwide.
- Within e-Stroke, NCCT, CTA, and CTP will be processed using the e-ASPECTS [4,7,28,29], e-CTA [7,8], and e-CTP modules, respectively. It is important to note that e-Stroke is intended to be used as a decision-support tool, with results designed to be interpreted within the clinical context by the user.
- MRI Examination will be conducted on a Siemens Prisma, 3.0 T (Siemens, Erlangen, Germany) scanner. The imaging protocol includes the following:
- ◦
- Localizers;
- ◦
- Diffusion-weighted imaging (DWI) with b-factor values of 0, 400, and 800 s/mm2, calculated b-value of 1000 s/mm2, slice thickness (ST) of 3.0 mm, GAP of 0.6 mm, repetition time (TR) of 2900 ms, echo time (TE) of 60 ms, field of view (FOV) of 256 mm, bandwidth (BW) of 868 Hz/Px, 40 slices, and an acquisition time (TA) of 2:09;
- ◦
- Reconstructed apparent diffusion coefficient (ADC) maps;
- ◦
- 3D FLAIR sequence, performed in the sagittal plane with 1 mm multi-planar reconstruction (MPR) in axial and coronal planes, TR 5500 ms, TE 383 ms, ST 1 mm, 160 slices, GAP 0, inversion time (TI) 1800 ms, flip angle (FA) T2 Variable degrees, BW 751 Hz/Px, and TA 3:46. The total examination time is 6:12 plus shimming time.
- 1.
- Baseline Imaging:
- NCCT:
- ◦
- e-ASPECTS;
- ◦
- e-ASPECTS acute ischemic volume (AIV);
- ◦
- Thrombus length on NCCT (if identified).
- CTA:
- CTP:
- ◦
- Ischemic core volume estimate, defined as relative CBF < 30%;
- ◦
- Hypoperfusion volume estimate, defined as Tmax > 6 s;
- ◦
- Mismatch ratio;
- ◦
- Mismatch volume;
- ◦
- Alternative estimate of ischemic core volume using rCBF threshold of <38%;
- ◦
- Hypoperfusion intensity ratio.
- 2.
- Follow-up
- 24–36 h NCCT:
- ◦
- Final infarct volume (FIV);
- ◦
- Hemorrhage volume (if any).
- MRI examination in patients with a negative follow-up brain NCCT.
3. Discussion
4. Conclusions
Author Contributions
Funding
Institutional Review Board Statement
Informed Consent Statement
Data Availability Statement
Acknowledgments
Conflicts of Interest
References
- Hill, M.D.; Demchuk, A.M.; Goyal, M.; Jovin, T.G.; Foster, L.D.; Tomsick, T.A.; von Kummer, R.; Yeatts, S.D.; Palesch, Y.Y.; Broderick, J.P.; et al. Alberta Stroke Program early computed tomography score to select patients for endovascular treatment: Interventional Management of Stroke (IMS)-III Trial. Stroke 2014, 45, 444–449. [Google Scholar] [CrossRef] [PubMed]
- Wardlaw, J.M.; Mielke, O. Early signs of brain infarction at CT: Observer reliability and outcome after thrombolytic treatment—Systematic review. Radiology 2005, 235, 444–453. [Google Scholar] [CrossRef] [PubMed]
- Barber, P.A.; Demchuk, A.M.; Zhang, J.; Buchan, A.M.; ASPECTS Study Group. Validity and reliability of a quantitative computed tomography score in predicting outcome of hyperacute stroke before thrombolytic therapy. Lancet 2000, 355, 1670–1674. [Google Scholar] [CrossRef] [PubMed]
- Sundaram, V.K.; Goldstein, J.; Wheelwright, D.; Aggarwal, A.; Pawha, P.S.; Doshi, A.; Fifi, J.T.; De Leacy, R.; Mocco, J.; Puig, J. Automated ASPECTS in Acute Ischemic Stroke: A Comparative Analysis with CT Perfusion. AJNR Am. J. Neuroradiol. 2019, 40, 2033–2038. [Google Scholar] [CrossRef]
- Neuhaus, A.; Seyedsaadat, S.M.; Mihal, D.; Benson, J.; Mark, I.; Kallmes, D.F.; Brinjikji, W. Region-specific agreement in ASPECTS estimation between neuroradiologists and e-ASPECTS software. J. Neurointerv. Surg. 2020, 12, 720–724. [Google Scholar] [CrossRef]
- Goebel, J.; Stenzel, E.; Guberina, N.; Wanke, I.; Koehrmann, M.; Kleinschnitz, C.; Umutlu, L.; Forsting, M.; Moenninghoff, C.; Radbruch, A. Automated ASPECT rating: Comparison between the Frontier ASPECT Score software and the Brainomix software. Neuroradiology 2018, 60, 1267–1272. [Google Scholar] [CrossRef]
- Nagel, S.; Sinha, D.; Day, D.; Reith, W.; Chapot, R.; Papanagiotou, P.; Warburton, E.A.; Guyler, P.; Tysoe, S.; Fassbender, K.; et al. e-ASPECTS software is non-inferior to neuroradiologists in applying the ASPECT score to computed tomography scans of acute ischemic stroke patients. Int. J. Stroke 2017, 12, 615–622. [Google Scholar] [CrossRef]
- Herweh, C.; Ringleb, P.A.; Rauch, G.; Gerry, S.; Behrens, L.; Mohlenbruch, M.; Gottorf, R.; Richter, D.; Schieber, S.; Nagel, S. Performance of e-ASPECTS software in comparison to that of stroke physicians on assessing CT scans of acute ischemic stroke patients. Int. J. Stroke 2016, 11, 438–445. [Google Scholar] [CrossRef]
- Martins, S.O.; Mont’Alverne, F.; Rebello, L.C.; Abud, D.G.; Silva, G.S.; Lima, F.O.; Parente, B.S.M.; Nakiri, G.S.; Faria, M.B.; Frudit, M.E.; et al. Thrombectomy for Stroke in the Public Health Care System of Brazil. N. Engl. J. Med. 2020, 382, 2316–2326. [Google Scholar] [CrossRef]
- Albers, G.W.; Marks, M.P.; Kemp, S.; Christensen, S.; Tsai, J.P.; Ortega-Gutierrez, S.; McTaggart, R.A.; Torbey, M.T.; Kim-Tenser, M.; Leslie-Mazwi, T.; et al. Thrombectomy for Stroke at 6 to 16 Hours with Selection by Perfusion Imaging. N. Engl. J. Med. 2018, 378, 708–718. [Google Scholar] [CrossRef]
- Campbell, B.C.; Mitchell, P.J.; Kleinig, T.J.; Dewey, H.M.; Churilov, L.; Yassi, N.; Yan, B.; Dowling, R.J.; Parsons, M.W.; Oxley, T.J.; et al. Endovascular therapy for ischemic stroke with perfusion-imaging selection. N. Engl. J. Med. 2015, 372, 1009–1018. [Google Scholar] [CrossRef] [PubMed]
- Nogueira, R.G.; Jadhav, A.P.; Haussen, D.C.; Bonafe, A.; Budzik, R.F.; Bhuva, P.; Yavagal, D.R.; Ribo, M.; Cognard, C.; Hanel, R.A.; et al. Thrombectomy 6 to 24 Hours after Stroke with a Mismatch between Deficit and Infarct. N. Engl. J. Med. 2018, 378, 11–21. [Google Scholar] [CrossRef] [PubMed]
- Menon, B.K.; d’Esterre, C.D.; Qazi, E.M.; Almekhlafi, M.; Hahn, L.; Demchuk, A.M.; Goyal, M. Multiphase CT Angiography: A New Tool for the Imaging Triage of Patients with Acute Ischemic Stroke. Radiology 2015, 275, 510–520. [Google Scholar] [CrossRef] [PubMed]
- Cvikova, M.; Harsany, M.; Vinklarek, J.; Štefela, J.; Fojtová, I.; Mikulík, R. Effectiveness of computed tomography perfusion imaging in stroke management. Front. Neurol. 2024, 15, 1390501. [Google Scholar] [CrossRef] [PubMed]
- Sarraj, A.; Hassan, A.E.; Abraham, M.G.; Ortega-Gutierrez, S.; Kasner, S.E.; Hussain, M.S.; Chen, M.; Churilov, L.; Johns, H.; Sitton, C.W.; et al. Endovascular Thrombectomy for Large Ischemic Stroke Across Ischemic Injury and Penumbra Profiles. JAMA 2024, 331, 750–763. [Google Scholar] [CrossRef]
- Strbian, D.; Engelter, S.; Michel, P.; Meretoja, A.; Sekoranja, L.; Ahlhelm, F.J.; Mustanoja, S.; Kuzmanovic, I.; Sairanen, T.; Forss, N.; et al. Symptomatic intracranial hemorrhage after stroke thrombolysis: The SEDAN score. Ann. Neurol. 2012, 71, 634–641. [Google Scholar] [CrossRef]
- Mazya, M.V.; Bovi, P.; Castillo, J.; Jatuzis, D.; Kobayashi, A.; Wahlgren, N.; Ahmed, N. External Validation of the SEDAN Score for Prediction of Intracerebral Hemorrhage in Stroke Thrombolysis. Stroke 2013, 44, 1595–1600. [Google Scholar] [CrossRef]
- Singer, O.C.; Humpich, M.C.; Fiehler, J.; Albers, G.W.; Lansberg, M.G.; Kastrup, A.; Rovira, A.; Liebeskind, D.S.; Gass, A.; Rosso, C.; et al. Risk for symptomatic intracerebral hemorrhage after thrombolysis assessed by diffusion-weighted magnetic resonance imaging. Ann. Neurol. 2008, 63, 52–60. [Google Scholar] [CrossRef]
- Campbell, B.C.; Christensen, S.; Parsons, M.W.; Churilov, L.; Desmond, P.M.; Barber, P.A.; Butcher, K.S.; Levi, C.R.; De Silva, D.A.; Lansberg, M.G.; et al. Advanced imaging improves prediction of hemorrhage after stroke thrombolysis. Ann. Neurol. 2013, 73, 510–519. [Google Scholar] [CrossRef]
- Albers, G.W.; Thijs, V.N.; Wechsler, L.; Kemp, S.; Schlaug, G.; Skalabrin, E.; Bammer, R.; Kakuda, W.; Lansberg, M.G.; Shuaib, A.; et al. Magnetic resonance imaging profiles predict clinical response to early reperfusion: The diffusion and perfusion imaging evaluation for understanding stroke evolution (DEFUSE) study. Ann. Neurol. 2006, 60, 508–517. [Google Scholar] [CrossRef]
- Suh, C.H.; Jung, S.C.; Cho, S.J.; Kim, D.; Lee, J.B.; Woo, D.C.; Oh, W.Y.; Lee, J.G.; Kim, K.W. Perfusion CT for prediction of hemorrhagic transformation in acute ischemic stroke: A systematic review and meta-analysis. Eur. Radiol. 2019, 29, 4077–4087. [Google Scholar] [CrossRef] [PubMed]
- Bucker, A.; Boers, A.M.; Bot, J.C.J.; Berkhemer, O.A.; Lingsma, H.F.; Yoo, A.J.; van Zwam, W.H.; van Oostenbrugge, R.J.; van der Lugt, A.; Dippel, D.W.J.; et al. MR CLEAN Trial Investigators (Multicenter Randomized Clinical Trial of Endovascular Treatment for Acute Ischemic Stroke in the Netherlands). Associations of ischemic lesion volume with functional outcome in patients with acute ischemic stroke: 24-hour versus 1-week imaging. Stroke 2017, 48, 1233–1240. [Google Scholar] [PubMed]
- Manning, N.W.; Warne, C.D.; Meyers, P.M. Reperfusion and clinical outcomes in acute ischemic stroke: Systematic review and meta-analysis of the stent-retriever-based, early window endovascular stroke trials. Front. Neurol. 2018, 9, 301. [Google Scholar] [CrossRef] [PubMed]
- Albers, G.W.; Goyal, M.; Jahan, R.; Bonafe, A.; Diener, H.C.; Levy, E.I.; Pereira, V.M.; Cognard, C.; Yavagal, D.R.; Saver, J.L. Relationships between imaging assessments and outcomes in solitaire with the intention for thrombectomy as primary endovascular treatment for acute ischemic stroke. Stroke 2015, 46, 2786–2794. [Google Scholar] [CrossRef] [PubMed]
- Rangaraju, S.; Liggins, J.T.P.; Aghaebrahim, A.; Streib, C.; Sun, C.H.; Gupta, R.; Nogueira, R.; Frankel, M.; Mlynash, M.; Lansberg, M.; et al. Pittsburgh outcomes after stroke thrombectomy score predicts outcomes after endovascular therapy for anterior circulation large vessel occlusions. Stroke 2014, 45, 2298–2304. [Google Scholar] [CrossRef]
- Zaidi, S.F.; Aghaebrahim, A.; Urra, X.; Jumaa, M.A.; Jankowitz, B.; Hammer, M.; Nogueira, R.; Horowitz, M.; Reddy, V.; Jovin, T.G. Final infarct volume is a stronger predictor of outcome than recanalization in patients with proximal middle cerebral artery occlusion treated with endovascular therapy. Stroke 2012, 43, 3238–3244. [Google Scholar] [CrossRef]
- Van Everdingen, K.J.; Van Der Grond, J.; Kappelle, L.J.; Ramos, L.M.; Mali, W.P. Diffusion-weighted magnetic resonance imaging in acute stroke. Stroke 1998, 29, 1783–1790. [Google Scholar] [CrossRef]
- Kral, J.; Cabal, M.; Kasickova, L.; Havelka, J.; Jonszta, T.; Volny, O.; Bar, M. Machine learning volumetry of ischemic brain lesions on CT after thrombectomy—Prospective diagnostic accuracy study in ischemic stroke patients. Neuroradiology 2020, 62, 1239–1245. [Google Scholar] [CrossRef]
- Bouslama, M.; Ravindran, K.; Harston, G.; Rodrigues, G.M.; Pisani, L.; Haussen, D.C.; Frankel, M.R.; Nogueira, R.G. Noncontrast Computed Tomography e-Stroke Infarct Volume Is Similar to RAPID Computed Tomography Perfusion in Estimating Postreperfusion Infarct Volumes. Stroke 2021, 52, 634–641. [Google Scholar] [CrossRef]
- Seker, F.; Pfaff, J.A.R.; Mokli, Y.; Berberich, A.; Namias, R.; Gerry, S.; Nagel, S.; Bendszus, M.; Herweh, C. Diagnostic accuracy of automated occlusion detection in CT angiography using e-CTA. Int. J. Stroke 2022, 17, 77–82. [Google Scholar] [CrossRef]
- Tan, I.Y.; Demchuk, A.M.; Hopyan, J.; Zhang, L.; Gladstone, D.; Wong, K.; Martin, M.; Symons, S.P.; Fox, A.J.; Aviv, R.I. CT angiography clot burden score and collateral score: Correlation with clinical and radiologic outcomes in acute middle cerebral artery infarct. AJNR Am. J. Neuroradiol. 2009, 30, 525–531. [Google Scholar] [CrossRef]
- Ma, H.; Campbell, B.C.V.; Parsons, M.W.; Churilov, L.; Levi, C.R.; Hsu, C.; Kleinig, T.J.; Wijeratne, T.; Curtze, S.; Dewey, H.M.; et al. Thrombolysis Guided by Perfusion Imaging up to 9 Hours after Onset of Stroke. N. Engl. J. Med. 2019, 380, 1795–1803, Erratum in N. Engl. J. Med. 2021, 384, 1278. [Google Scholar] [CrossRef]

Disclaimer/Publisher’s Note: The statements, opinions and data contained in all publications are solely those of the individual author(s) and contributor(s) and not of MDPI and/or the editor(s). MDPI and/or the editor(s) disclaim responsibility for any injury to people or property resulting from any ideas, methods, instructions or products referred to in the content. |
© 2025 by the authors. Licensee MDPI, Basel, Switzerland. This article is an open access article distributed under the terms and conditions of the Creative Commons Attribution (CC BY) license (https://creativecommons.org/licenses/by/4.0/).
Share and Cite
Dvorníková, K.; Kunešová, V.; Ostrý, S.; Mikulík, R.; Bar, M., on behalf of the STROCZECH Research Centers. The e-STROKE Study: The Design of a Prospective Observational Multicentral Study. J. Cardiovasc. Dev. Dis. 2025, 12, 17. https://doi.org/10.3390/jcdd12010017
Dvorníková K, Kunešová V, Ostrý S, Mikulík R, Bar M on behalf of the STROCZECH Research Centers. The e-STROKE Study: The Design of a Prospective Observational Multicentral Study. Journal of Cardiovascular Development and Disease. 2025; 12(1):17. https://doi.org/10.3390/jcdd12010017
Chicago/Turabian StyleDvorníková, Kateřina, Veronika Kunešová, Svatopluk Ostrý, Robert Mikulík, and Michal Bar on behalf of the STROCZECH Research Centers. 2025. "The e-STROKE Study: The Design of a Prospective Observational Multicentral Study" Journal of Cardiovascular Development and Disease 12, no. 1: 17. https://doi.org/10.3390/jcdd12010017
APA StyleDvorníková, K., Kunešová, V., Ostrý, S., Mikulík, R., & Bar, M., on behalf of the STROCZECH Research Centers. (2025). The e-STROKE Study: The Design of a Prospective Observational Multicentral Study. Journal of Cardiovascular Development and Disease, 12(1), 17. https://doi.org/10.3390/jcdd12010017

