Augmentation Index in Patients with Thoracic Aortic Aneurysm: A Matched Case-Control Study
Abstract
1. Introduction
2. Materials and Methods
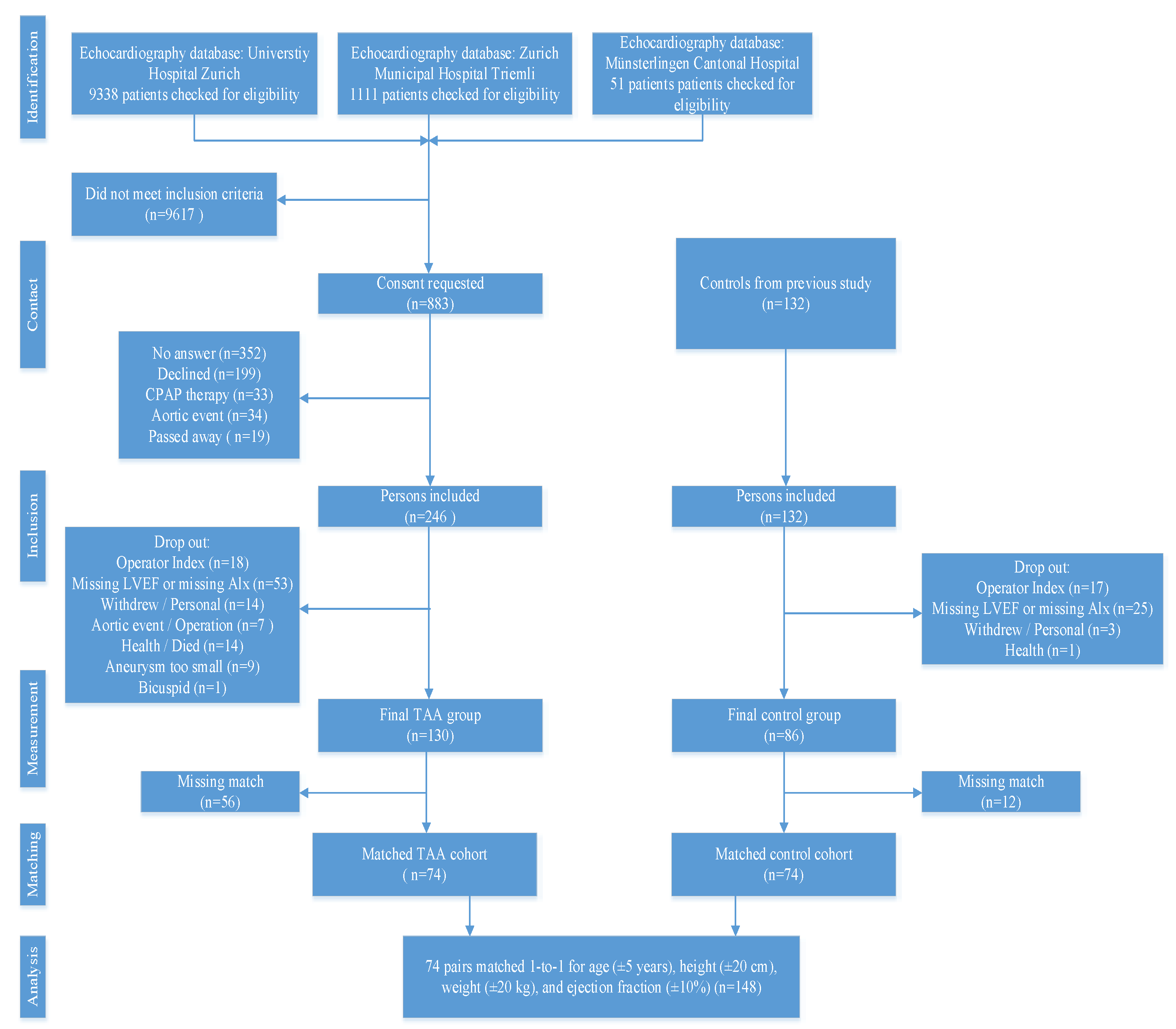
2.1. Study Design and Participants
2.2. Echocardiography
2.3. Blood Pressure Measurement
2.4. Pulse Wave Analysis
2.5. Statistical Analysis
2.6. Statement of Ethics
3. Results
3.1. Patient Characteristics
3.2. Pulse Wave Analysis
3.3. Association between Aortic AIx and TAA Adjusted for Known Cardiovascular Risk Factors
4. Discussion
5. Conclusions
Author Contributions
Funding
Institutional Review Board Statement
Informed Consent Statement
Data Availability Statement
Acknowledgments
Conflicts of Interest
References
- Clouse, W.D.; Hallett, J.W., Jr.; Schaff, H.V.; Gayari, M.M.; Ilstrup, D.M.; Melton, L.J., 3rd. Improved prognosis of thoracic aortic aneurysms: A population-based study. JAMA 1998, 280, 1926–1929. [Google Scholar] [CrossRef]
- Reed, D.; Reed, C.; Stemmermann, G.; Hayashi, T. Are aortic aneurysms caused by atherosclerosis? Circulation 1992, 85, 205–211. [Google Scholar] [CrossRef] [PubMed]
- Pinard, A.; Jones, G.T.; Milewicz, D.M. Genetics of Thoracic and Abdominal Aortic Diseases. Circ. Res. 2019, 124, 588–606. [Google Scholar] [CrossRef] [PubMed]
- Geisbusch, S.; Stefanovic, A.; Schray, D.; Oyfe, I.; Lin, H.M.; Di Luozzo, G.; Griepp, R.B. A prospective study of growth and rupture risk of small-to-moderate size ascending aortic aneurysms. J. Thorac. Cardiovasc. Surg. 2014, 147, 68–74. [Google Scholar] [CrossRef]
- Davies, R.R.; Goldstein, L.J.; Coady, M.A.; Tittle, S.L.; Rizzo, J.A.; Kopf, G.S.; Elefteriades, J.A. Yearly rupture or dissection rates for thoracic aortic aneurysms: Simple prediction based on size. Ann. Thorac. Surg. 2002, 73, 17–27; discussion 17–28. [Google Scholar] [CrossRef]
- Salameh, M.J.; Black, J.H., 3rd; Ratchford, E.V. Thoracic aortic aneurysm. Vasc. Med. 2018, 23, 573–578. [Google Scholar] [CrossRef] [PubMed]
- Jue, J.; Boodhwani, M.; Beauchesne, L.; Dennie, C.; Nagpal, S.; Chan, K.L.; Coutinho, T. Greater Aortic Stiffness and Pulsatile Arterial Load Are Associated with Larger Thoracic Aortic Aneurysm Size in Women. Circulation 2019, 139, 1124–1126. [Google Scholar] [CrossRef]
- Mitchell, G.F.; Lacourciere, Y.; Arnold, J.M.; Dunlap, M.E.; Conlin, P.R.; Izzo, J.L., Jr. Changes in aortic stiffness and augmentation index after acute converting enzyme or vasopeptidase inhibition. Hypertension 2005, 46, 1111–1117. [Google Scholar] [CrossRef] [PubMed]
- Amar, J.; Ruidavets, J.B.; Chamontin, B.; Drouet, L.; Ferrieres, J. Arterial stiffness and cardiovascular risk factors in a population-based study. J. Hypertens. 2001, 19, 381–387. [Google Scholar] [CrossRef]
- Clift, P.F.; Cervi, E. A review of thoracic aortic aneurysm disease. Echo. Res. Pr. 2020, 7, R1–R10. [Google Scholar] [CrossRef]
- Laurent, S.; Boutouyrie, P. Recent advances in arterial stiffness and wave reflection in human hypertension. Hypertension 2007, 49, 1202–1206. [Google Scholar] [CrossRef]
- Laurent, S.; Cockcroft, J.; Van Bortel, L.; Boutouyrie, P.; Giannattasio, C.; Hayoz, D.; Pannier, B.; Vlachopoulos, C.; Wilkinson, I.; Struijker-Boudier, H.; et al. Expert consensus document on arterial stiffness: Methodological issues and clinical applications. Eur. Heart J. 2006, 27, 2588–2605. [Google Scholar] [CrossRef] [PubMed]
- Asano, K.; Cantalupo, A.; Sedes, L.; Ramirez, F. Pathophysiology and Therapeutics of Thoracic Aortic Aneurysm in Marfan Syndrome. Biomolecules 2022, 12, 128. [Google Scholar] [CrossRef] [PubMed]
- Pisano, C.; Balistreri, C.R.; Ricasoli, A.; Ruvolo, G. Cardiovascular Disease in Ageing: An Overview on Thoracic Aortic Aneurysm as an Emerging Inflammatory Disease. Mediat. Inflamm. 2017, 2017, 1274034. [Google Scholar] [CrossRef] [PubMed]
- Petsophonsakul, P.; Furmanik, M.; Forsythe, R.; Dweck, M.; Schurink, G.W.; Natour, E.; Reutelingsperger, C.; Jacobs, M.; Mees, B.; Schurgers, L. Role of Vascular Smooth Muscle Cell Phenotypic Switching and Calcification in Aortic Aneurysm Formation. Arter. Thromb. Vasc. Biol. 2019, 39, 1351–1368. [Google Scholar] [CrossRef] [PubMed]
- Milewicz, D.M.; Trybus, K.M.; Guo, D.C.; Sweeney, H.L.; Regalado, E.; Kamm, K.; Stull, J.T. Altered Smooth Muscle Cell Force Generation as a Driver of Thoracic Aortic Aneurysms and Dissections. Arter. Thromb. Vasc. Biol. 2017, 37, 26–34. [Google Scholar] [CrossRef] [PubMed]
- Durmus, I.; Kazaz, Z.; Altun, G.; Cansu, A. Augmentation index and aortic pulse wave velocity in patients with abdominal aortic aneurysms. Int. J. Clin. Exp. Med. 2014, 7, 421–425. [Google Scholar] [PubMed]
- Shingu, Y.; Shiiya, N.; Ooka, T.; Tachibana, T.; Kubota, S.; Morita, S.; Matsui, Y. Augmentation index is elevated in aortic aneurysm and dissection. Ann. Thorac. Surg. 2009, 87, 1373–1377. [Google Scholar] [CrossRef]
- Boczar, K.E.; Boodhwani, M.; Beauchesne, L.; Dennie, C.; Chan, K.L.; Wells, G.A.; Coutinho, T. Aortic Stiffness, Central Blood Pressure, and Pulsatile Arterial Load Predict Future Thoracic Aortic Aneurysm Expansion. Hypertension 2021, 77, 126–134. [Google Scholar] [CrossRef]
- Zhu, T.; Mian, O.; Boodhwani, M.; Beauchesne, L.; Dennie, C.; Chan, K.; Wells, G.A.; Rubens, F.; Coutinho, T. Combining Aortic Size with Arterial Hemodynamics Enhances Assessment of Future Thoracic Aortic Aneurysm Expansion. Can. J. Cardiol. 2022. [Google Scholar] [CrossRef]
- Gaisl, T.; Rejmer, P.; Roeder, M.; Baumgartner, P.; Sievi, N.A.; Siegfried, S.; Stampfli, S.F.; Thurnheer, R.; Stradling, J.R.; Tanner, F.C.; et al. Obstructive sleep apnoea and the progression of thoracic aortic aneurysm: A prospective cohort study. Eur. Respir. J. 2021, 57, 2003322. [Google Scholar] [CrossRef] [PubMed]
- Campens, L.; Demulier, L.; De Groote, K.; Vandekerckhove, K.; De Wolf, D.; Roman, M.J.; Devereux, R.B.; De Paepe, A.; De Backer, J. Reference values for echocardiographic assessment of the diameter of the aortic root and ascending aorta spanning all age categories. Am. J. Cardiol. 2014, 114, 914–920. [Google Scholar] [CrossRef] [PubMed]
- Gaisl, T.; Baumgartner, P.; Rejmer, P.; Osswald, M.; Roeder, M.; Thiel, S.; Stampfli, S.F.; Clarenbach, C.F.; Tanner, F.C.; Kohler, M. Prevalence of Obstructive Sleep Apnea in Patients with Thoracic Aortic Aneurysm: A Prospective, Parallel Cohort Study. Respiration 2020, 99, 19–27. [Google Scholar] [CrossRef]
- Lang, R.M.; Badano, L.P.; Mor-Avi, V.; Afilalo, J.; Armstrong, A.; Ernande, L.; Flachskampf, F.A.; Foster, E.; Goldstein, S.A.; Kuznetsova, T.; et al. Recommendations for cardiac chamber quantification by echocardiography in adults: An update from the American Society of Echocardiography and the European Association of Cardiovascular Imaging. J. Am. Soc. Echocardiogr. 2015, 28, 1–39.e14. [Google Scholar] [CrossRef]
- Lang, R.M.; Bierig, M.; Devereux, R.B.; Flachskampf, F.A.; Foster, E.; Pellikka, P.A.; Picard, M.H.; Roman, M.J.; Seward, J.; Shanewise, J.; et al. Recommendations for chamber quantification. Eur. J. Echocardiogr. 2006, 7, 79–108. [Google Scholar] [CrossRef] [PubMed]
- Mancia, G.; Fagard, R.; Narkiewicz, K.; Redon, J.; Zanchetti, A.; Bohm, M.; Christiaens, T.; Cifkova, R.; De Backer, G.; Dominiczak, A.; et al. 2013 ESH/ESC Guidelines for the management of arterial hypertension: The Task Force for the management of arterial hypertension of the European Society of Hypertension (ESH) and of the European Society of Cardiology (ESC). J. Hypertens. 2013, 31, 1281–1357. [Google Scholar] [CrossRef] [PubMed]
- Cameron, J.D.; McGrath, B.P.; Dart, A.M. Use of radial artery applanation tonometry and a generalized transfer function to determine aortic pressure augmentation in subjects with treated hypertension. J. Am. Coll. Cardiol. 1998, 32, 1214–1220. [Google Scholar] [CrossRef] [PubMed]
- Pauca, A.L.; O’Rourke, M.F.; Kon, N.D. Prospective evaluation of a method for estimating ascending aortic pressure from the radial artery pressure waveform. Hypertension 2001, 38, 932–937. [Google Scholar] [CrossRef]
- Wilkinson, I.B.; MacCallum, H.; Flint, L.; Cockcroft, J.R.; Newby, D.E.; Webb, D.J. The influence of heart rate on augmentation index and central arterial pressure in humans. J. Physiol. 2000, 525 Pt 1, 263–270. [Google Scholar] [CrossRef]
- Kelly, R.P.; Millasseau, S.C.; Ritter, J.M.; Chowienczyk, P.J. Vasoactive drugs influence aortic augmentation index independently of pulse-wave velocity in healthy men. Hypertension 2001, 37, 1429–1433. [Google Scholar] [CrossRef]
- Li, J.; Cui, R.; Eshak, E.S.; Yamagishi, K.; Imano, H.; Muraki, I.; Hayama-Terada, M.; Kiyama, M.; Okada, T.; Iso, H.; et al. Association of cigarette smoking with radial augmentation index: The Circulatory Risk in Communities Study (CIRCS). Hypertens. Res. 2018, 41, 1054–1062. [Google Scholar] [CrossRef] [PubMed]
- Liu, M.; Li, G.L.; Li, Y.; Wang, J.G. Effects of Various Antihypertensive Drugs on Arterial Stiffness and Wave Reflections. Pulse 2013, 1, 97–107. [Google Scholar] [CrossRef]
- London, G.M.; Guerin, A.P.; Pannier, B.; Marchais, S.J.; Stimpel, M. Influence of sex on arterial hemodynamics and blood pressure. Role of body height. Hypertension 1995, 26, 514–519. [Google Scholar] [CrossRef] [PubMed]
- Schram, M.T.; Henry, R.M.; van Dijk, R.A.; Kostense, P.J.; Dekker, J.M.; Nijpels, G.; Heine, R.J.; Bouter, L.M.; Westerhof, N.; Stehouwer, C.D. Increased central artery stiffness in impaired glucose metabolism and type 2 diabetes: The Hoorn Study. Hypertension 2004, 43, 176–181. [Google Scholar] [CrossRef] [PubMed]
- Sahebkar, A.; Pecin, I.; Tedeschi-Reiner, E.; Derosa, G.; Maffioli, P.; Reiner, Z. Effects of statin therapy on augmentation index as a measure of arterial stiffness: A systematic review and meta-analysis. Int. J. Cardiol. 2016, 212, 160–168. [Google Scholar] [CrossRef] [PubMed]
- Wilkinson, I.B.; Prasad, K.; Hall, I.R.; Thomas, A.; MacCallum, H.; Webb, D.J.; Frenneaux, M.P.; Cockcroft, J.R. Increased central pulse pressure and augmentation index in subjects with hypercholesterolemia. J. Am. Coll. Cardiol. 2002, 39, 1005–1011. [Google Scholar] [CrossRef]
- Tartiere, J.M.; Logeart, D.; Safar, M.E.; Cohen-Solal, A. Interaction between pulse wave velocity, augmentation index, pulse pressure and left ventricular function in chronic heart failure. J. Hum. Hypertens. 2006, 20, 213–219. [Google Scholar] [CrossRef]
- Fantin, F.; Mattocks, A.; Bulpitt, C.J.; Banya, W.; Rajkumar, C. Is augmentation index a good measure of vascular stiffness in the elderly? Age. Ageing 2007, 36, 43–48. [Google Scholar] [CrossRef]
- Pencina, M.J.; Navar, A.M.; Wojdyla, D.; Sanchez, R.J.; Khan, I.; Elassal, J.; D’Agostino, R.B., Sr.; Peterson, E.D.; Sniderman, A.D. Quantifying Importance of Major Risk Factors for Coronary Heart Disease. Circulation 2019, 139, 1603–1611. [Google Scholar] [CrossRef]
- Bonarjee, V.V.S. Arterial Stiffness: A Prognostic Marker in Coronary Heart Disease. Available Methods and Clinical Application. Front. Cardiovasc. Med. 2018, 5, 64. [Google Scholar] [CrossRef]
- Nichols, W.W.; Singh, B.M. Augmentation index as a measure of peripheral vascular disease state. Curr. Opin. Cardiol. 2002, 17, 543–551. [Google Scholar] [CrossRef] [PubMed]
- Ince, H.; Nienaber, C.A. Etiology, pathogenesis and management of thoracic aortic aneurysm. Nat. Clin. Pr. Cardiovasc. Med. 2007, 4, 418–427. [Google Scholar] [CrossRef] [PubMed]
- LeMaire, S.A.; Russell, L. Epidemiology of thoracic aortic dissection. Nat. Rev. Cardiol. 2011, 8, 103–113. [Google Scholar] [CrossRef] [PubMed]
- Rabkin, S.W.; Mathewson, A.L.; Tate, R.B. Predicting risk of ischemic heart disease and cerebrovascular disease from systolic and diastolic blood pressures. Ann. Intern. Med. 1978, 88, 342–345. [Google Scholar] [CrossRef]
- Oladokun, D.; Patterson, B.O.; Sobocinski, J.; Karthikesalingam, A.; Loftus, I.; Thompson, M.M.; Holt, P.J. Systematic Review of the Growth Rates and Influencing Factors in Thoracic Aortic Aneurysms. Eur. J. Vasc. Endovasc. Surg. 2016, 51, 674–681. [Google Scholar] [CrossRef]
- Yiu, R.S.; Cheng, S.W. Natural history and risk factors for rupture of thoracic aortic arch aneurysms. J. Vasc. Surg. 2016, 63, 1189–1194. [Google Scholar] [CrossRef]
- Ting, C.T.; Chen, C.H.; Chang, M.S.; Yin, F.C. Short- and long-term effects of antihypertensive drugs on arterial reflections, compliance, and impedance. Hypertension 1995, 26, 524–530. [Google Scholar] [CrossRef]
- Nurnberger, J.; Keflioglu-Scheiber, A.; Opazo Saez, A.M.; Wenzel, R.R.; Philipp, T.; Schafers, R.F. Augmentation index is associated with cardiovascular risk. J. Hypertens. 2002, 20, 2407–2414. [Google Scholar] [CrossRef]



| TAA Cohort (n = 74) | Control Group (n = 74) | |
|---|---|---|
| Sex (f / m) | 15 / 59 | 15 / 59 |
| Age, years | 68 (60/75) | 68 (59/73) |
| Height, cm | 176.2 ± 9.6 | 173.2 ± 9.3 |
| Weight, kg | 81.0 ± 12.2 | 79.1 ± 13.5 |
| BMI, kg/m2 | 25.9 (23.5/27.8) | 25.7 (23.7/28.4) |
| BSA, m2 | 2.0 ± 0.2 | 1.9 ± 0.2 |
| Systolic blood pressure, mmHg | 130.2 ± 15.1 | 122.0 ± 12.6 |
| Diastolic blood pressure, mmHg | 80.7 ± 9.7 | 77.1 ± 9.2 |
| Pulse, bpm | 65 (58.3/71.7) | 69 (63.7/79) |
| Smoker, n (%) | 7 (9) | 13 (18) |
| Pack years, py | 15 (0/30) | 5 (0/22) |
| Diabetes, n (%) | 3 (4) | 8 (11) |
| Arterial Hypertension, n (%) | 54 (73) | 37 (50) |
| CHD, n (%) | 19 (26) | 29 (39) |
| Statin, n (%) | 42 (57) | 41 (55) |
| Antidiabetic drugs, n (%) | 4 (5) | 4 (5) |
| Antihypertensive drugs, n (%) | 60 (81) | 45 (61) |
| Betablockers, n (%) | 35 (47) | 23 (31) |
| Antiplatelet drugs, n (%) | 35 (47) | 34 (46) |
| Aortic sinuses diameter, mm | 44 (41/47) | 36 (32/39) |
| Ascending aortic diameter, mm | 44 (40/46) | 35(32/38) |
| Aortic sinueses aneurysm, n (%) | 51 (69) | 0 (0) |
| Ascending aortic aneurysm, n (%) | 28 (38) | 0 (0) |
| TAA Cohort (n = 74) | Control Group (n = 74) | p-Value | |
|---|---|---|---|
| Aortic Alx (AP/PP) @75bpm, % | 24.7 ± 11.2 | 22.8 ± 11.2 | 0.240 |
| Augmentation Index (AP/PP) % | 29.7 ± 12.7 | 25.0 ± 12.8 | 0.020 |
| Peripheral Alx, % | 90 (82/105) | 90 (78/95) | 0.357 |
| P1 height, mmHg | 27.3 ± 6.7 | 25.5 ± 5.9 | 0.108 |
| Heart rate, bpm | 64.0 ± 10.9 | 70.6 ± 11.3 | <0.001 |
| Ejection duration, ms | 318.3 ± 26.9 | 292.2 ± 27.5 | <0.001 |
| Variable | Coefficient | 95% Confidence Interval | p-Value |
|---|---|---|---|
| TAA, (yes/no) | 0.58 | −3.44 to 4.60 | 0.777 |
| Systolic blood pressure, mmHg | 0.03 | −0.11 to 0.17 | 0.642 |
| Arterial hypertension, (yes/no) | 3.51 | −0.67 to 7.69 | 0.099 |
| Coronary heart disease, (yes/no) | 1.87 | −3.05 to 6.79 | 0.454 |
| Diabetes, (yes/no) | −0.96 | −7.90 to 5.97 | 0.784 |
| Statin, (yes/no) | 0.10 | −4.53 to 4.74 | 0.965 |
| Pack years of smoking, n | 0.08 | −0.10 to 0.18 | 0.080 |
Disclaimer/Publisher’s Note: The statements, opinions and data contained in all publications are solely those of the individual author(s) and contributor(s) and not of MDPI and/or the editor(s). MDPI and/or the editor(s) disclaim responsibility for any injury to people or property resulting from any ideas, methods, instructions or products referred to in the content. |
© 2022 by the authors. Licensee MDPI, Basel, Switzerland. This article is an open access article distributed under the terms and conditions of the Creative Commons Attribution (CC BY) license (https://creativecommons.org/licenses/by/4.0/).
Share and Cite
Baumgartner, P.; Rejmer, P.; Osswald, M.; Malesevic, S.; Sievi, N.A.; Roeder, M.; Herth, J.; Stämpfli, S.F.; Clarenbach, C.F.; Tanner, F.C.; et al. Augmentation Index in Patients with Thoracic Aortic Aneurysm: A Matched Case-Control Study. J. Cardiovasc. Dev. Dis. 2023, 10, 6. https://doi.org/10.3390/jcdd10010006
Baumgartner P, Rejmer P, Osswald M, Malesevic S, Sievi NA, Roeder M, Herth J, Stämpfli SF, Clarenbach CF, Tanner FC, et al. Augmentation Index in Patients with Thoracic Aortic Aneurysm: A Matched Case-Control Study. Journal of Cardiovascular Development and Disease. 2023; 10(1):6. https://doi.org/10.3390/jcdd10010006
Chicago/Turabian StyleBaumgartner, Patrick, Protazy Rejmer, Martin Osswald, Stefan Malesevic, Noriane A. Sievi, Maurice Roeder, Jonas Herth, Simon F. Stämpfli, Christian F. Clarenbach, Felix C. Tanner, and et al. 2023. "Augmentation Index in Patients with Thoracic Aortic Aneurysm: A Matched Case-Control Study" Journal of Cardiovascular Development and Disease 10, no. 1: 6. https://doi.org/10.3390/jcdd10010006
APA StyleBaumgartner, P., Rejmer, P., Osswald, M., Malesevic, S., Sievi, N. A., Roeder, M., Herth, J., Stämpfli, S. F., Clarenbach, C. F., Tanner, F. C., Gaisl, T., & Kohler, M. (2023). Augmentation Index in Patients with Thoracic Aortic Aneurysm: A Matched Case-Control Study. Journal of Cardiovascular Development and Disease, 10(1), 6. https://doi.org/10.3390/jcdd10010006

