LncRNA Expression Profiles in Canine Mammary Tumors Identify lnc34977 as a Promoter of Proliferation, Migration and Invasion of Canine Mammary Tumor Cells
Abstract
1. Introduction
2. Materials and Methods
2.1. Sample Collection and Treatment
2.2. RNA Extraction and High-Throughput Sequencing
2.3. Bioinformatics Analysis of Differentially Expressed lncRNAs
2.4. Quantitative Real-Time Polymerase Chain Reaction (RT–qPCR) Analysis
2.5. Cells and Culture
2.6. Cell Counting kit-8 Assay
2.7. Colony Formation Assay
2.8. Wound Healing Assay
2.9. Cell Invasion Assays
2.10. Mammary Tumor-Bearing Nude Mice Model
2.11. Statistical Analysis
3. Results
3.1. Sample Collection and Identification
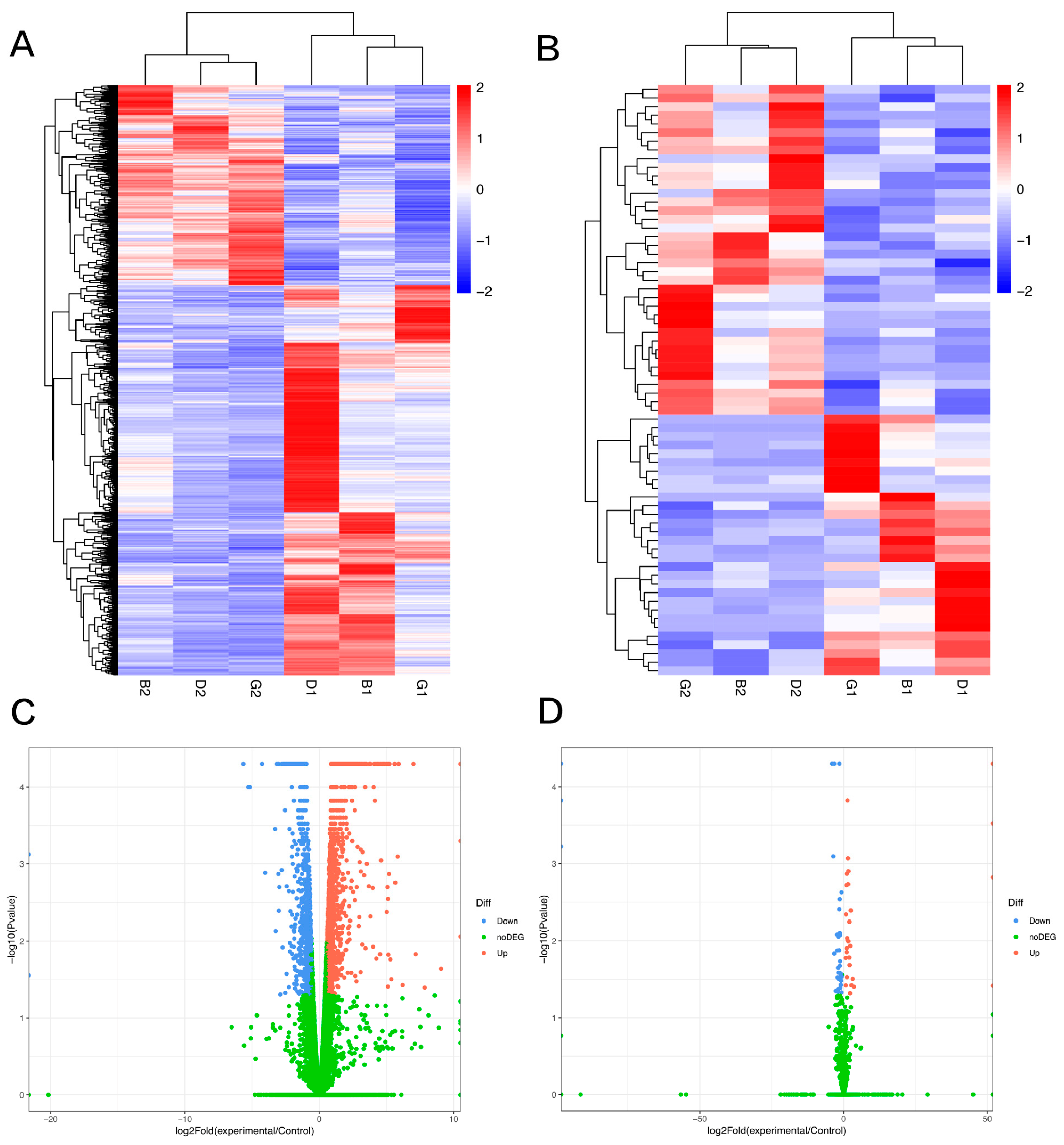
3.2. lncRNA and mRNA Profiles
3.3. Differentially Expressed Gene Analysis from a Public Database
3.4. GO and KEGG Pathway Analysis of Common Differentially Expressed Genes
3.5. lncRNA–miRNA–mRNA Network
3.6. Expression of Differential lncRNAs Verified by RT-qPCR
3.7. Overexpression of lnc40589 and Knockdown of lnc34977 Inhibited the Proliferation of CMT Cells
3.8. Overexpression of lnc40589 and Knockdown of lnc34977 Inhibited the Migration of CMT Cells
3.9. Overexpression of lnc40589 and Knockdown of lnc34977 Inhibited Invasion of CMT Cells
3.10. Knockdown of lnc34977 in a Mammary Tumor-Bearing Nude Mouse Model
4. Discussion
5. Conclusions
Author Contributions
Funding
Institutional Review Board Statement
Informed Consent Statement
Data Availability Statement
Acknowledgments
Conflicts of Interest
References
- Benjamin, S.A.; Lee, A.C.; Saunders, W.J. Classification and behavior of canine mammary epithelial neoplasms based on life-span observations in beagles. Vet. Pathol. 1999, 36, 423–436. [Google Scholar] [CrossRef] [PubMed]
- Nakagawa, T.; Uyama, R.; Ohashi, E.; Takahashi, T.; Hong, S.H.; Mochizuki, M.; Matsunaga, S.; Nishimura, R.; Sasaki, N. The expression of sialyl Lewis X in canine and feline mammary gland tumors. J. Vet. Med. Sci. 2002, 64, 949–952. [Google Scholar] [CrossRef] [PubMed][Green Version]
- Iturriaga, M.P.; Paredes, R.; Arias, J.I.; Torres, C.G. Meloxicam decreases the migration and invasion of CF41.Mg canine mammary carcinoma cells. Oncol. Lett. 2017, 14, 2198–2206. [Google Scholar] [CrossRef] [PubMed]
- Elshafae, S.M.; Hassan, B.B.; Supsavhad, W.; Dirksen, W.P.; Camiener, R.Y.; Ding, H.; Tweedle, M.F.; Rosol, T.J. Gastrin-releasing peptide receptor (GRPr) promotes EMT, growth, and invasion in canine prostate cancer. Prostate 2016, 76, 796–809. [Google Scholar] [CrossRef] [PubMed]
- Diessler, M.E.; Castellano, M.C.; Portiansky, E.L.; Burns, S.; Idiart, J.R. Canine mammary carcinomas: Influence of histological grade, vascular invasion, proliferation, microvessel density and VEGFR2 expression on lymph node status and survival time. Vet. Comp. Oncol. 2017, 15, 450–461. [Google Scholar] [CrossRef] [PubMed]
- Pennings, J.L.A.; Van Dycke, K.C.G.; van Oostrom, C.T.M.; Kuiper, R.V.; Rodenburg, W.; de Vries, A. Biomarker discovery using a comparative omics approach in a mouse model developing heterogeneous mammary cancer subtypes. Proteomics 2012, 12, 2149–2157. [Google Scholar] [CrossRef]
- Carvalho, M.I.; Pires, I.; Prada, J.; Raposo, T.P.; Gregorio, H.; Lobo, L.; Queiroga, F.L. High COX-2 expression is associated with increased angiogenesis, proliferation and tumoural inflammatory infiltrate in canine malignant mammary tumours: A multivariate survival study. Vet. Comp. Oncol. 2017, 15, 619–631. [Google Scholar] [CrossRef] [PubMed]
- Anadol, E.; Yar, S.A.; Gultiken, N.; Karakas, K.; Alcigir, E.; Alkan, H.; Kanca, H. Expression of iNOS, COX-2 and VEGF in canine mammary tumours and non-neoplastic mammary glands: Association with clinicopathological features and tumour grade. Acta Vet. Hung. 2017, 65, 382–393. [Google Scholar] [CrossRef]
- Yoshikawa, Y.; Morimatsu, M.; Ochiai, K.; Ishiguro-Oonuma, T.; Wada, S.; Orino, K.; Watanabe, K. Reduced canine BRCA2 expression levels in mammary gland tumors. BMC Vet. Res. 2015, 11, 159. [Google Scholar] [CrossRef]
- Surdyka, M.; Slaska, B. Defect in ND2, COX2, ATP6 and COX3 mitochondrial genes as a risk factor for canine mammary tumour. Vet. Comp. Oncol. 2017, 15, 1062–1072. [Google Scholar] [CrossRef]
- Qiu, H.B.; Sun, W.D.; Yang, X.; Jiang, Q.Y.; Chen, S.; Lin, D.G. Promoter mutation and reduced expression of BRCA1 in canine mammary tumors. Res. Vet. Sci. 2015, 103, 143–148. [Google Scholar] [CrossRef] [PubMed]
- Yang, W.; Qian, Y.; Gao, K.; Zheng, W.; Wu, G.; He, Q.; Chen, Q.; Song, Y.; Wang, L.; Wang, Y.; et al. LncRNA BRCAT54 inhibits the tumorigenesis of non-small cell lung cancer by binding to RPS9 to transcriptionally regulate JAK-STAT and calcium pathway genes. Carcinogenesis 2021, 42, 80–92. [Google Scholar] [CrossRef] [PubMed]
- Luo, R.; Li, L.; Hu, Y.X.; Xiao, F. LncRNA H19 inhibits high glucose-induced inflammatory responses of human retinal epithelial cells by targeting miR-19b to increase SIRT1 expression. Kaohsiung J. Med. Sci. 2021, 37, 101–110. [Google Scholar] [CrossRef] [PubMed]
- Bertone, P.; Stolc, V.; Royce, T.E.; Rozowsky, J.S.; Urban, A.E.; Zhu, X.; Rinn, J.L.; Tongprasit, W.; Samanta, M.; Weissman, S.; et al. Global identification of human transcribed sequences with genome tiling arrays. Science 2004, 306, 2242–2246. [Google Scholar] [CrossRef] [PubMed]
- Xing, C.; Sun, S.G.; Yue, Z.Q.; Bai, F. Role of lncRNA LUCAT1 in cancer. Biomed. Pharm. 2021, 134, 111158. [Google Scholar] [CrossRef]
- Peng, W.X.; Koirala, P.; Mo, Y.Y. LncRNA-mediated regulation of cell signaling in cancer. Oncogene 2017, 36, 5661–5667. [Google Scholar] [CrossRef]
- Luo, Y.; Wang, Q.; Teng, L.; Zhang, J.; Song, J.; Bo, W.; Liu, D.; He, Y.; Tan, A. LncRNA DANCR promotes proliferation and metastasis in pancreatic cancer by regulating miRNA-33b. FEBS Open Bio 2020, 10, 18–27. [Google Scholar] [CrossRef]
- Burrai, G.P.; Tanca, A.; De Miglio, M.R.; Abbondio, M.; Pisanu, S.; Polinas, M.; Pirino, S.; Mohammed, S.I.; Uzzau, S.; Addis, M.F.; et al. Investigation of HER2 expression in canine mammary tumors by antibody-based, transcriptomic and mass spectrometry analysis: Is the dog a suitable animal model for human breast cancer? Tumour. Biol. 2015, 36, 9083–9091. [Google Scholar] [CrossRef]
- Sleeckx, N.; de Rooster, H.; Veldhuis, K.E.; Van Ginneken, C.; Van Brantegem, L. Canine mammary tumours, an overview. Reprod. Domest. Anim. 2011, 46, 1112–1131. [Google Scholar] [CrossRef]
- Betz, D.; Schoenrock, D.; Mischke, R.; Baumgartner, W.; Nolte, I. Postoperative treatment outcome in canine mammary tumors. Multivariate analysis of the prognostic value of pre- and postoperatively available information. Tierarztl Prax Ausg K Kleintiere Heimtiere 2012, 40, 235–242. [Google Scholar]
- Wu, D.; Zhu, J.; Fu, Y.; Li, C.; Wu, B. LncRNA HOTAIR promotes breast cancer progression through regulating the miR-129-5p/FZD7 axis. Cancer Biomark. 2021, 30, 203–212. [Google Scholar] [CrossRef] [PubMed]
- Chen, G.Q.; Liao, Z.M.; Liu, J.; Li, F.; Huang, D.; Zhou, Y.D. LncRNA FTX Promotes Colorectal Cancer Cells Migration and Invasion by miRNA-590-5p/RBPJ Axis. Biochem. Genet. 2021, 59, 560–573. [Google Scholar] [CrossRef] [PubMed]
- Zhang, X.J.; Qi, G.T.; Zhang, X.M.; Wang, L.; Li, F.F. lncRNA RHPN1-AS1 promotes the progression of endometrial cancer through the activation of ERK/MAPK pathway. J. Obstet. Gynaecol. Res. 2021, 47, 533–543. [Google Scholar] [CrossRef]
- Zhuang, C.; Ma, Q.; Zhuang, C.; Ye, J.; Zhang, F.; Gui, Y. LncRNA GClnc1 promotes proliferation and invasion of bladder cancer through activation of MYC. FASEB J. 2019, 33, 11045–11059. [Google Scholar] [CrossRef] [PubMed]
- Xu, J.; Zhang, J. LncRNA TP73-AS1 is a novel regulator in cervical cancer via miR-329-3p/ARF1 axis. J. Cell Biochem. 2020, 121, 344–352. [Google Scholar] [CrossRef] [PubMed]
- Wang, G.; Liu, C.; Deng, S.; Zhao, Q.; Li, T.; Qiao, S.; Shen, L.; Zhang, Y.; Lu, J.; Meng, L.; et al. Long noncoding RNAs in regulation of human breast cancer. Brief Funct. Genom. 2016, 15, 222–226. [Google Scholar] [CrossRef]
- Guan, Y.X.; Zhang, M.Z.; Chen, X.Z.; Zhang, Q.; Liu, S.Z.; Zhang, Y.L. Lnc RNA SNHG20 participated in proliferation, invasion, and migration of breast cancer cells via miR-495. J. Cell Biochem. 2018, 119, 7971–7981. [Google Scholar] [CrossRef]
- Zhao, W.; Geng, D.; Li, S.; Chen, Z.; Sun, M. LncRNA HOTAIR influences cell growth, migration, invasion, and apoptosis via the miR-20a-5p/HMGA2 axis in breast cancer. Cancer Med. 2018, 7, 842–855. [Google Scholar] [CrossRef]
- Kim, J.; Piao, H.L.; Kim, B.J.; Yao, F.; Han, Z.; Wang, Y.; Xiao, Z.; Siverly, A.N.; Lawhon, S.E.; Ton, B.N.; et al. Long noncoding RNA MALAT1 suppresses breast cancer metastasis. Nat. Genet. 2018, 50, 1705–1715. [Google Scholar] [CrossRef]
- Qian, X.; Zhao, J.; Yeung, P.Y.; Zhang, Q.C.; Kwok, C.K. Revealing lncRNA Structures and Interactions by Sequencing-Based Approaches. Trends Biochip. Sci. 2019, 44, 33–52. [Google Scholar] [CrossRef]
- Xu, E.; Hu, M.; Ge, R.; Tong, D.; Fan, Y.; Ren, X.; Liu, Y. LncRNA-42060 Regulates Tamoxifen Sensitivity and Tumor Development via Regulating the miR-204-5p/SOX4 Axis in Canine Mammary Gland Tumor Cells. Front. Vet. Sci. 2021, 8, 654694. [Google Scholar] [CrossRef] [PubMed]











Publisher’s Note: MDPI stays neutral with regard to jurisdictional claims in published maps and institutional affiliations. |
© 2022 by the authors. Licensee MDPI, Basel, Switzerland. This article is an open access article distributed under the terms and conditions of the Creative Commons Attribution (CC BY) license (https://creativecommons.org/licenses/by/4.0/).
Share and Cite
Lu, B.; Wu, J.; Chen, H.; Li, S.; Jia, K. LncRNA Expression Profiles in Canine Mammary Tumors Identify lnc34977 as a Promoter of Proliferation, Migration and Invasion of Canine Mammary Tumor Cells. Vet. Sci. 2022, 9, 82. https://doi.org/10.3390/vetsci9020082
Lu B, Wu J, Chen H, Li S, Jia K. LncRNA Expression Profiles in Canine Mammary Tumors Identify lnc34977 as a Promoter of Proliferation, Migration and Invasion of Canine Mammary Tumor Cells. Veterinary Sciences. 2022; 9(2):82. https://doi.org/10.3390/vetsci9020082
Chicago/Turabian StyleLu, Baochun, Juye Wu, Hebi Chen, Shoujun Li, and Kun Jia. 2022. "LncRNA Expression Profiles in Canine Mammary Tumors Identify lnc34977 as a Promoter of Proliferation, Migration and Invasion of Canine Mammary Tumor Cells" Veterinary Sciences 9, no. 2: 82. https://doi.org/10.3390/vetsci9020082
APA StyleLu, B., Wu, J., Chen, H., Li, S., & Jia, K. (2022). LncRNA Expression Profiles in Canine Mammary Tumors Identify lnc34977 as a Promoter of Proliferation, Migration and Invasion of Canine Mammary Tumor Cells. Veterinary Sciences, 9(2), 82. https://doi.org/10.3390/vetsci9020082
