The Very Virulent IBDV Viral Protein VP3 Promotes the Caspase-3 Mediated Cleavage of GSDME
Simple Summary
Abstract
1. Introduction
2. Materials and Methods
2.1. Cells and Viruses
2.2. Plasmid Construction and Transfection
2.3. Antibodies and Reagents
2.4. Co-Immunoprecipitation (Co-IP) and Western Blotting
2.5. Confocal Microscopy
2.6. RT-qPCR
2.7. Ethics Statement
2.8. Animal Experiment
2.9. Lactate Dehydrogenase Release Assay
2.10. Flow Cytometric Analysis of Cell Death Using PI
2.11. Statistical Analysis
3. Results
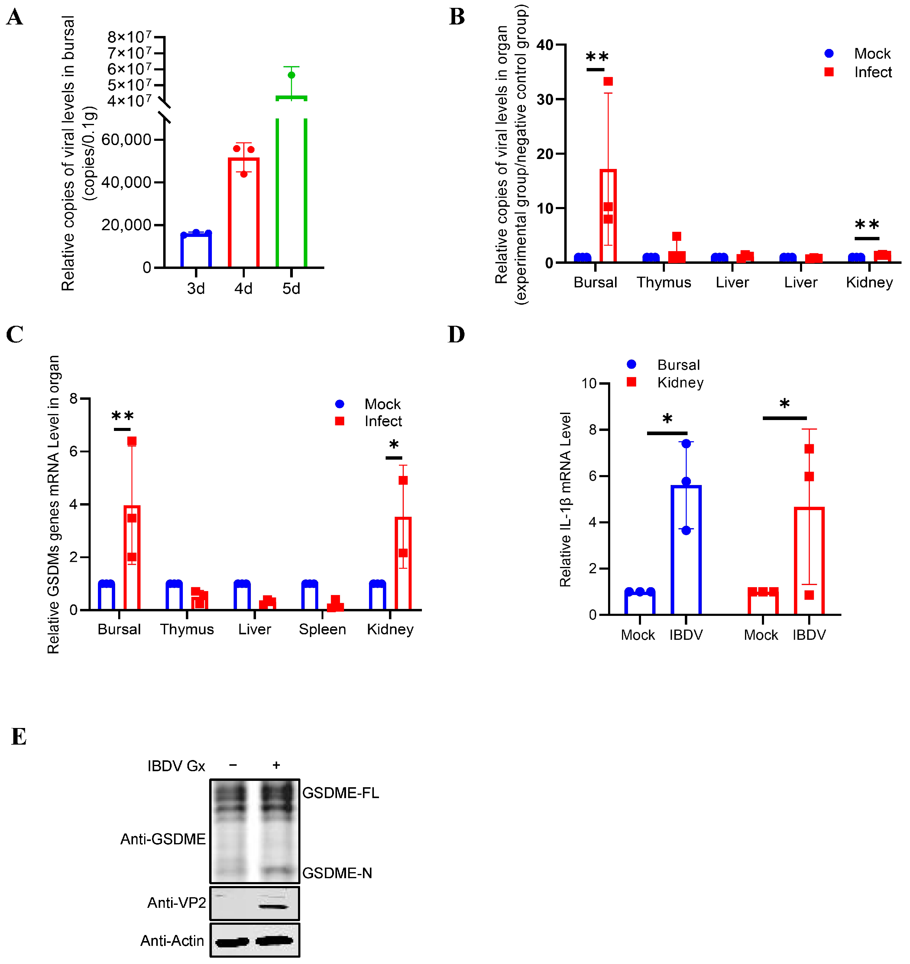
3.1. The Transcriptional Levels of GSDME and IL-1β Were Positively Correlated in the Tissues Where vvIBDV Replicated
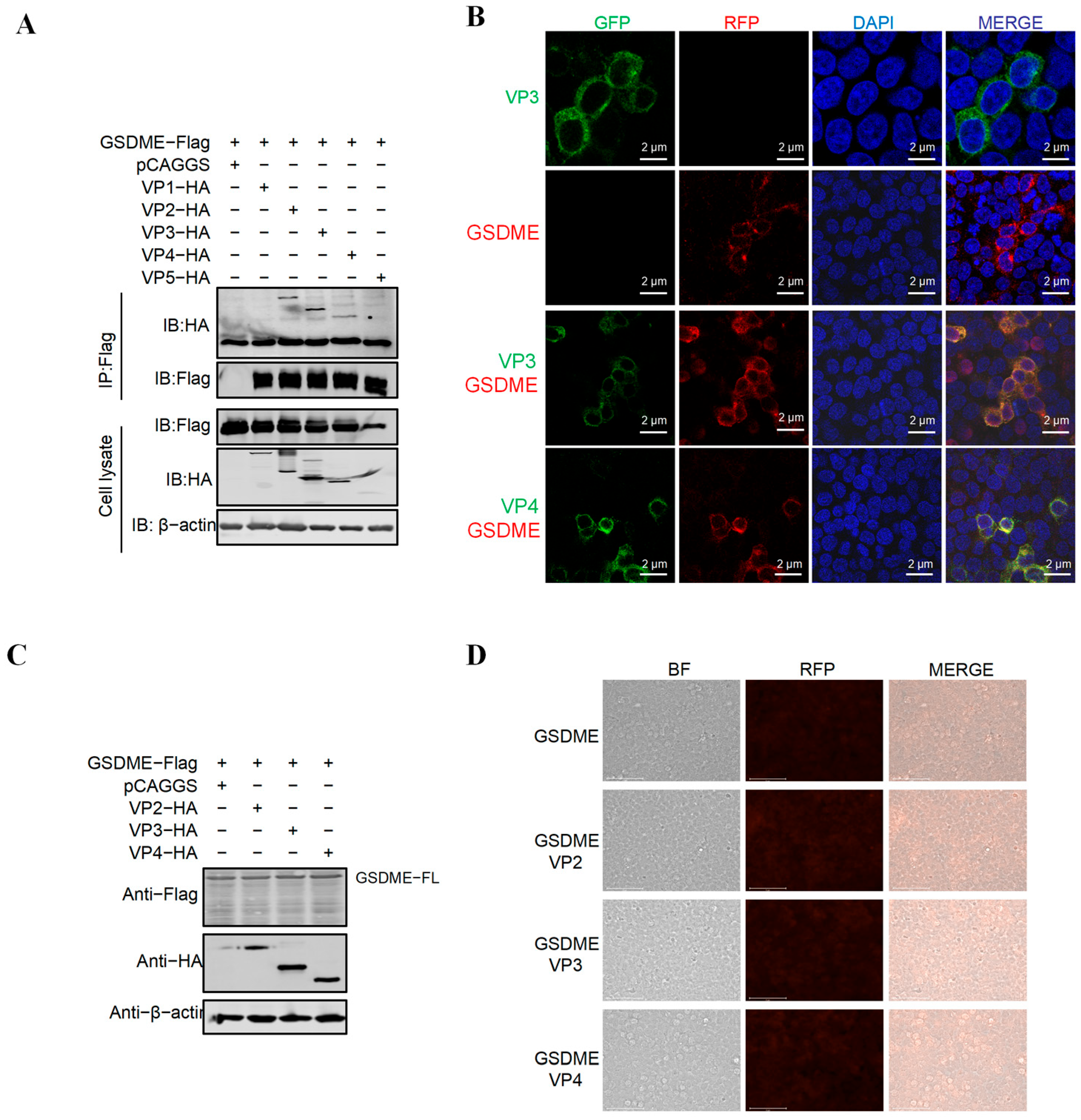
3.2. IBDV Proteins VP2, VP3, and VP4 Interact with GSDME but Cannot Directly Cleave It
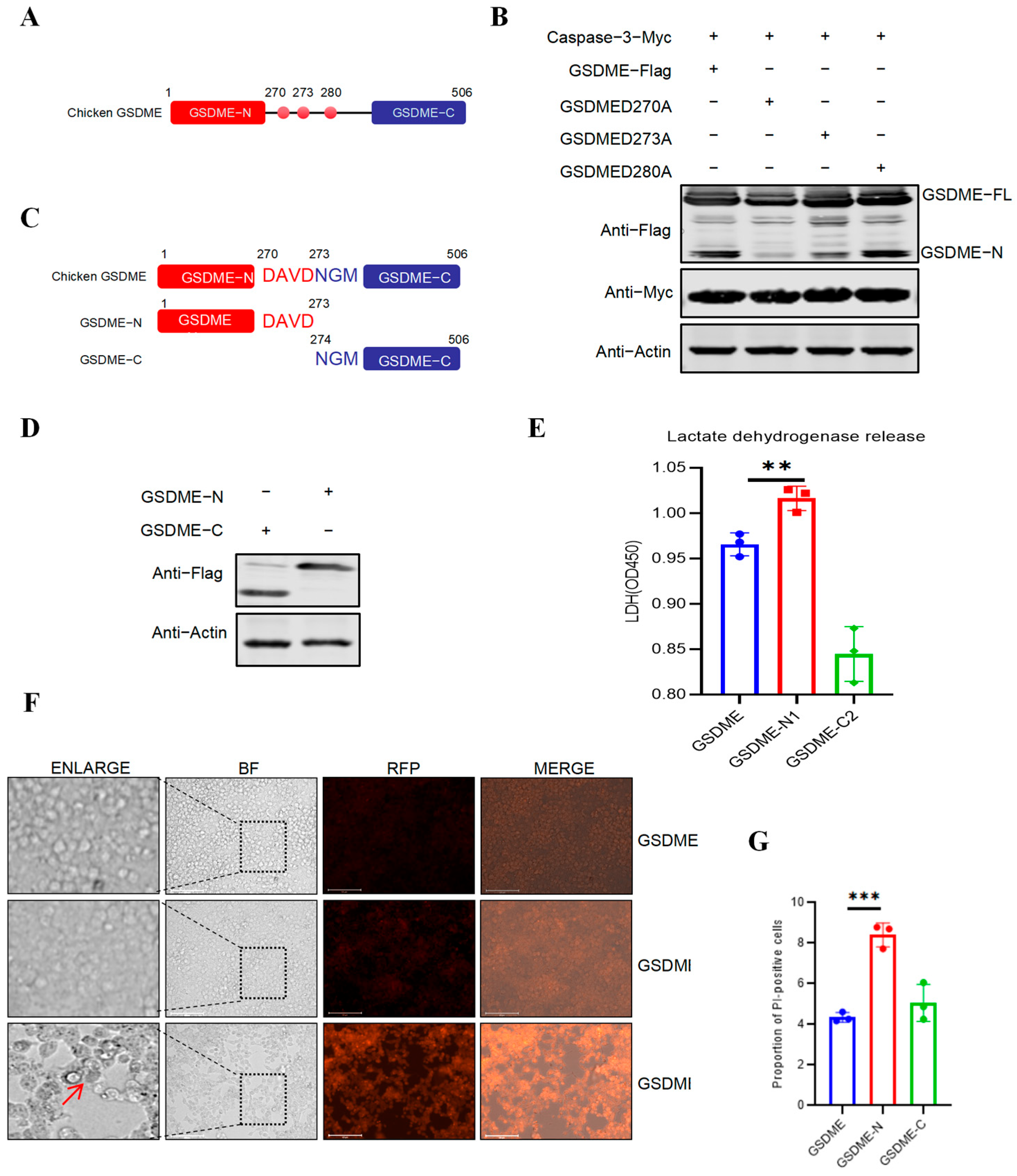
3.3. Chicken Caspase-3 Specifically Cleaves GSDME at Position D270, Thereby Inducing Pyroptosis
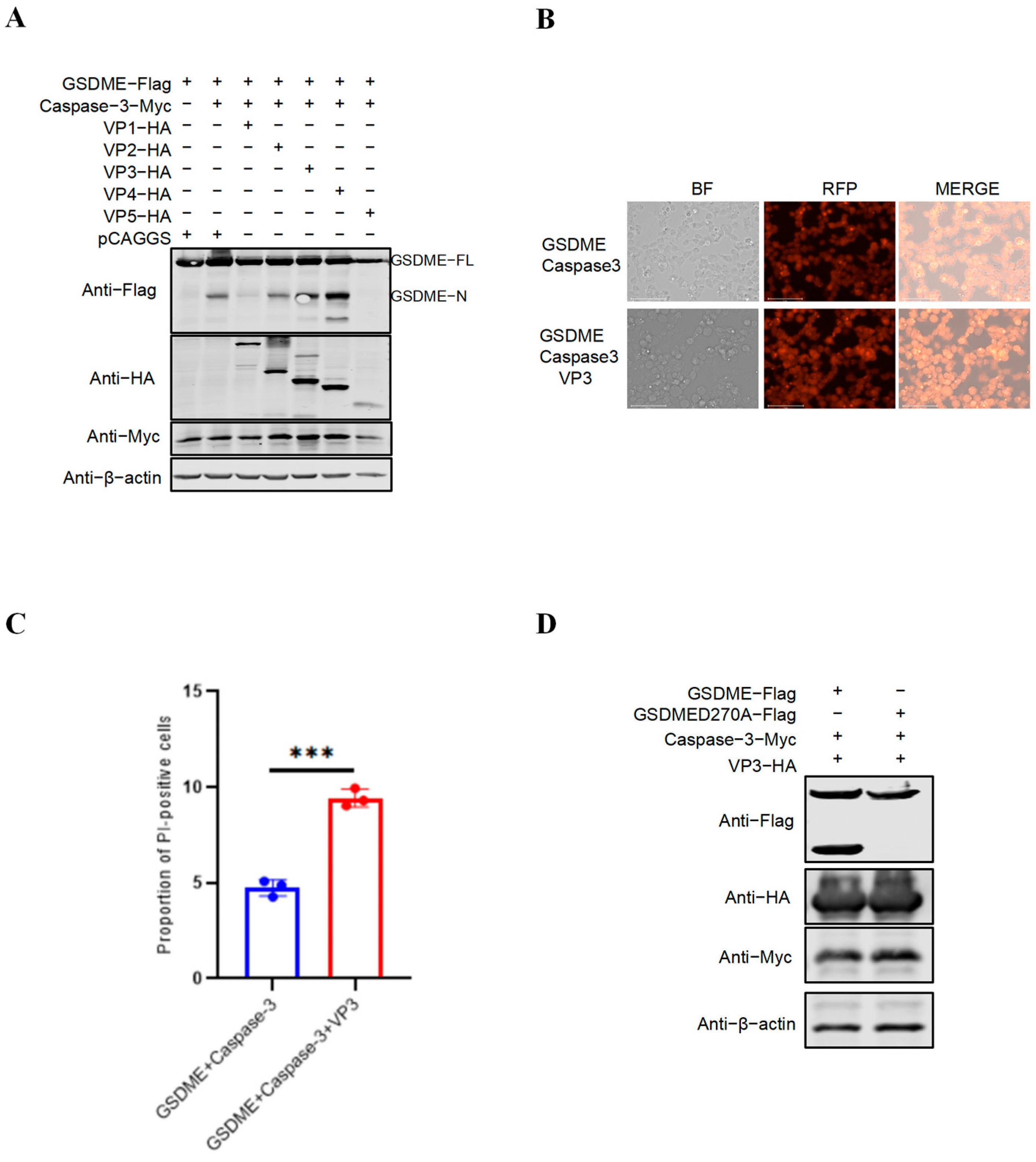
3.4. Viral Protein VP3 of vvIBDV Enhances Caspase-3-Mediated Cleavage of GSDME
4. Discussion
5. Conclusions
Supplementary Materials
Author Contributions
Funding
Institutional Review Board Statement
Informed Consent Statement
Data Availability Statement
Conflicts of Interest
References
- Luque, D.; Saugar, I.; Rejas, M.T.; Carrascosa, J.L.; Rodríguez, J.F.; Castón, J.R. Infectious Bursal disease virus: Ribonucleoprotein complexes of a double-stranded RNA virus. J. Mol. Biol. 2008, 386, 891–901. [Google Scholar] [CrossRef]
- Jayasundara, J.M.K.G.K.; Walkden-Brown, S.W.; Katz, M.E.; Islam, A.F.M.F.; Renz, K.G.; McNally, J.; Hunt, P.W. Pathogenicity, tissue distribution, shedding and environmental detection of two strains of IBDV following infection of chickens at 0 and 14 days of age. Avian Pathol. 2016, 46, 242–255. [Google Scholar] [CrossRef]
- Yamazaki, K.; Ohta, H.; Kawai, T.; Yamaguchi, T.; Obi, T.; Takase, K. Characterization of variant infectious bursal disease virus from a broiler farm in Japan using immunized sentinel chickens. J. Vet. Med. Sci. 2016, 79, 175–183. [Google Scholar] [CrossRef]
- Salaheldin, A.H.; Abd El-Hamid, H.S.; Ellakany, H.F.; Mohamed, M.A.; Elbestawy, A.R. Isolation, Molecular, and Histopathological Patterns of a Novel Variant of Infectious Bursal Disease Virus in Chicken Flocks in Egypt. Vet. Sci. 2024, 11, 98. [Google Scholar] [CrossRef]
- Jaton, J.; Gómez, E.; Lucero, M.S.; Gravisaco, M.J.; Pinto, S.; Vagnozzi, A.; Craig, M.I.; Di Giacomo, S.; Berinstein, A.; Chimeno Zoth, S. Study of coinfection with local strains of infectious bursal disease virus and infectious bronchitis virus in specific pathogen-free chickens. Poult. Sci. 2023, 102, 103129. [Google Scholar] [CrossRef]
- Xu, A.H.; Sun, L.; Tu, K.-H.; Teng, Q.-Y.; Xue, J.; Zhang, G.-Z. Experimental co-infection of variant infectious bursal disease virus and fowl adenovirus serotype 4 increases mortality and reduces immune response in chickens. Vet. Res. 2021, 52, 61. [Google Scholar] [CrossRef]
- Rasoli, M.; Yeap, S.K.; Tan, S.W.; Roohani, K.; Kristeen-Teo, Y.W.; Omar, A.R.; Alitheen, N.B.; Rahaman, Y.A.; Aini, I.; Bejo, M.H.; et al. Differential modulation of immune response and cytokine profiles in the bursae and spleen of chickens infected with very virulent infectious bursal disease virus. BMC Vet. Res. 2015, 11, 75. [Google Scholar] [CrossRef]
- Rodríguez-Lecompte, J.C.; Niño-Fong, R.; Lopez, A.; Frederick Markham, R.J.; Kibenge, F.S.B. Infectious bursal disease virus (IBDV) induces apoptosis in chicken B cells. Comp. Immunol. Microbiol. Infect. Dis. 2005, 28, 321–337. [Google Scholar] [CrossRef] [PubMed]
- Tanimura, N.; Sharma, J.M. In-situ apoptosis in chickens infected with infectious bursal disease virus. J. Comp. Pathol. 1998, 118, 15–27. [Google Scholar] [CrossRef] [PubMed]
- Takahashi, M.; Oguro, S.; Kato, A.; Ito, S.; Tsutsumi, N. Novel Antigenic Variant Infectious Bursal Disease Virus Outbreaks in Japan from 2014 to 2023 and Characterization of an Isolate from Chicken. Pathogens 2024, 13, 1141. [Google Scholar] [CrossRef] [PubMed]
- Li, K.; Niu, X.; Jiang, N.; Zhang, W.; Wang, G.; Li, K.; Huang, M.; Gao, Y.; Qi, X.; Wang, X. Comparative Pathogenicity of Three Strains of Infectious Bursal Disease Virus Closely Related to Poultry Industry. Viruses 2023, 15, 1257. [Google Scholar] [CrossRef]
- Deng, W.; Bai, Y.; Deng, F.; Pan, Y.; Mei, S.; Liu, X.; Zheng, Z.; Min, R.; Wu, Z.; Li, W.; et al. Streptococcal pyrogenic exotoxin B cleaves GSDMA and triggers pyroptosis. Nature 2022, 602, 496–502. [Google Scholar] [CrossRef]
- Orzalli, M.H.; Prochera, A.; Payne, L.; Smith, A.; Garlick, J.A.; Kagan, J.C. Virus-mediated inactivation of anti-apoptotic Bcl-2 family members promotes Gasdermin-E-dependent pyroptosis in barrier epithelial cells. Immunity 2021, 54, 1447–1462.e5. [Google Scholar] [CrossRef] [PubMed]
- Guo, M.; Cao, W.; Chen, S.; Tian, R.; Xue, B.; Zhu, H.; Wang, L.; Liu, Q.; Deng, R.; Wang, X.; et al. TRIM21 Regulates Virus-Induced Cell Pyroptosis through Polyubiquitination of ISG12a. J. Immunol. 2022, 209, 1987–1998. [Google Scholar] [CrossRef] [PubMed]
- Shi, J.; Zhao, Y.; Wang, K.; Shi, X.; Wang, Y.; Huang, H.; Zhuang, Y.; Cai, T.; Wang, F.; Shao, F. Cleavage of GSDMD by inflammatory caspases determines pyroptotic cell death. Nature 2015, 526, 660–665. [Google Scholar] [CrossRef] [PubMed]
- Grin, P.M.; Baid, K.; de Jesus, H.C.R.; Kozarac, N.; Bell, P.A.; Overall, C.M.; Jiang, S.Z.; Kappelhoff, R.; Butler, G.S.; Leborgne, N.G.F.; et al. SARS-CoV-2 3CLpro (main protease) regulates caspase activation of gasdermin-D/E pores leading to secretion and extracellular activity of 3CLpro. Cell Rep. 2024, 43, 115080. [Google Scholar] [CrossRef] [PubMed]
- Rosli, S.; Harpur, C.M.; Lam, M.; West, A.C.; Hodges, C.; Mansell, A.; Lawlor, K.E.; Tate, M.D. Gasdermin D promotes hyperinflammation and immunopathology during severe influenza A virus infection. Cell Death Dis. 2023, 14, 727. [Google Scholar] [CrossRef]
- Bhat, A.A.; Thapa, R.; Afzal, O.; Agrawal, N.; Almalki, W.H.; Gupta, G.; Kazmi, I.; Alzarea, S.I.; Altamimi, A.S.A.; Prasher, P.; et al. The pyroptotic role of Caspase-3/GSDME signalling pathway among various cancer: A Review. Int. J. Biol. Macromol. 2023, 242, 124832. [Google Scholar] [CrossRef]
- Jiang, M.; Qi, L.; Li, L.; Li, Y. The caspase-3/GSDME signal pathway as a switch between apoptosis and pyroptosis in cancer. Cell Death Discov. 2020, 6, 112. [Google Scholar] [CrossRef]
- Chen, Z.; Chang, H.; Zhang, S.; Gao, H.; Gao, L.; Cao, H.; Li, X.; Wang, Y.; Zheng, S.J. Chicken GSDME, a major pore-forming molecule responsible for RNA virus-induced pyroptosis in chicken. J. Virol. 2024, 99, e0158824. [Google Scholar] [CrossRef]
- Wen, W.; Li, X.; Wang, H.; Zhao, Q.; Yin, M.; Liu, W.; Chen, H.; Qian, P. Seneca Valley Virus 3C Protease Induces Pyroptosis by Directly Cleaving Porcine Gasdermin D. J. Immunol. 2021, 207, 189–199. [Google Scholar] [CrossRef] [PubMed]
- Ren, X.; Yin, M.; Zhao, Q.; Zheng, Z.; Wang, H.; Lu, Z.; Li, X.; Qian, P. Foot-and-Mouth Disease Virus Induces Porcine Gasdermin E-Mediated Pyroptosis through the Protease Activity of 3Cpro. J. Virol. 2023, 97, e0068623. [Google Scholar] [CrossRef] [PubMed]
- Feldman, A.R.; Lee, J.; Delmas, B.; Paetzel, M. Crystal structure of a novel viral protease with a serine/lysine catalytic dyad mechanism. J. Mol. Biol. 2006, 358, 1378–1389. [Google Scholar] [CrossRef]
- Neel, D.V.; Basu, H.; Gunner, G.; Bergstresser, M.D.; Giadone, R.M.; Chiu, I.M.; Chung, H.; Miao, R.; Chou, V.; Brody, E.; et al. Gasdermin-E mediates mitochondrial damage in axons and neurodegeneration. Neuron 2023, 111, 1222–1240.e9. [Google Scholar] [CrossRef] [PubMed]
- Liu, M.; Vakharia, V.N. Nonstructural protein of infectious bursal disease virus inhibits apoptosis at the early stage of virus infection. J. Virol. 2006, 80, 3369–3377. [Google Scholar] [CrossRef]
- Duan, X.; Zhao, M.; Wang, Y.; Li, X.; Cao, H.; Zheng, S.J. Epigenetic Upregulation of Chicken MicroRNA-16-5p Expression in DF-1 Cells following Infection with Infectious Bursal Disease Virus (IBDV) Enhances IBDV-Induced Apoptosis and Viral Replication. J. Virol. 2020, 94, e01724-19. [Google Scholar] [CrossRef]
- Long, Y.; Jia, X.; Chu, L. Insight into the structure, function and the tumor suppression effect of gasdermin E. Biochem. Pharmacol. 2024, 226, 116348. [Google Scholar] [CrossRef]
- Ghorbani, N.; Shiri, M.; Alian, M.; Yaghubi, R.; Shafaghi, M.; Hojjat, H.; Pahlavan, S.; Davoodi, J. A Non-Apoptotic Pattern of Caspase-9/Caspase-3 Activation During Differentiation of Human Embryonic Stem Cells into Cardiomyocytes. Adv. Biol. 2024, 8, e2400026. [Google Scholar] [CrossRef]
- Zhuang, S.; Lynch, M.C.; Kochevar, I.E. Caspase-8 mediates caspase-3 activation and cytochrome c release during singlet oxygen-induced apoptosis of HL-60 cells. Exp. Cell Res. 1999, 250, 203–212. [Google Scholar] [CrossRef]
- Dong, S.; Shi, Y.; Dong, X.; Xiao, X.; Qi, J.; Ren, L.; Xiang, Z.; Zhou, Z.; Wang, J.; Lei, X. Gasdermin E is required for induction of pyroptosis and severe disease during enterovirus 71 infection. J. Biol. Chem. 2022, 298, 101850. [Google Scholar] [CrossRef]
- Fernandes, J.P.; Branton, W.G.; Cohen, E.A.; Koopman, G.; Kondova, I.; Gelman, B.B.; Power, C. Caspase cleavage of gasdermin E causes neuronal pyroptosis in HIV-associated neurocognitive disorder. Brain 2024, 147, 717–734. [Google Scholar] [CrossRef] [PubMed]




Disclaimer/Publisher’s Note: The statements, opinions and data contained in all publications are solely those of the individual author(s) and contributor(s) and not of MDPI and/or the editor(s). MDPI and/or the editor(s) disclaim responsibility for any injury to people or property resulting from any ideas, methods, instructions or products referred to in the content. |
© 2026 by the authors. Licensee MDPI, Basel, Switzerland. This article is an open access article distributed under the terms and conditions of the Creative Commons Attribution (CC BY) license.
Share and Cite
Zhang, T.; Wang, S.; Qi, X.; Tang, L.; Gao, Y. The Very Virulent IBDV Viral Protein VP3 Promotes the Caspase-3 Mediated Cleavage of GSDME. Vet. Sci. 2026, 13, 373. https://doi.org/10.3390/vetsci13040373
Zhang T, Wang S, Qi X, Tang L, Gao Y. The Very Virulent IBDV Viral Protein VP3 Promotes the Caspase-3 Mediated Cleavage of GSDME. Veterinary Sciences. 2026; 13(4):373. https://doi.org/10.3390/vetsci13040373
Chicago/Turabian StyleZhang, Tao, Suyan Wang, Xiaole Qi, Lijie Tang, and Yulong Gao. 2026. "The Very Virulent IBDV Viral Protein VP3 Promotes the Caspase-3 Mediated Cleavage of GSDME" Veterinary Sciences 13, no. 4: 373. https://doi.org/10.3390/vetsci13040373
APA StyleZhang, T., Wang, S., Qi, X., Tang, L., & Gao, Y. (2026). The Very Virulent IBDV Viral Protein VP3 Promotes the Caspase-3 Mediated Cleavage of GSDME. Veterinary Sciences, 13(4), 373. https://doi.org/10.3390/vetsci13040373

