Protective Effects Assessment of Combined Extracts from Periplaneta americana Residues and Cybister chinensis Motschulsky on Feline Renal Cells: In Vitro Evidence Related to Inflammation, Oxidative Stress, and Fibrosis
Simple Summary
Abstract
1. Introduction
2. Materials and Methods
2.1. Materials and Chemicals
2.2. Periplaneta americana Residue and Cybister chinensis Motschulsky Ethanol Extracts
2.2.1. Preparation of Periplaneta americana Residue Extracts
2.2.2. Preparation of Cybister chinensis Motschulsky Extracts
2.2.3. HPLC Fingerprint Analysis of CPCE for Batch Consistency Evaluation
Preparation of Sample Solutions for HPLC Fingerprint Analysis
HPLC Fingerprint Analysis
2.2.4. Preparation of Extract Stock Solutions and Working Concentrations
2.3. Anti-Inflammatory Activity of CPCE on LPS-Induced CRFK Cells Damage
2.3.1. Effect of LPS and CPCE on CRFK Cells Viability
2.3.2. Effect of CPCE on LPS-Induced CRFK Cells Proliferation
2.3.3. Detection of Cell Apoptosis by Flow Cytometry
2.3.4. Real-Time Quantitative PCR to Detect mRNA Expression Levels of Inflammatory and Apoptosis-Related Genes in Cells
2.4. Effects of CPCE on H2O2-Induced CRFK Cell Injury and Oxidative Stress-Related Responses
2.4.1. Effect of H2O2 on CRFK Cells Viability
2.4.2. Effect of CPCE on Proliferation of H2O2-Induced CRFK Cells
2.4.3. Effect of CPCE on the Morphology of H2O2-Induced CRFK Cells
2.4.4. Detection of Cell Apoptosis by Flow Cytometry
2.4.5. Scratch Assay to Assess Wound Closure in H2O2-Induced CRFK Cells
2.4.6. Real-Time Quantitative PCR to Assess mRNA Expression Levels of Antioxidant-Related Genes in Cells
2.5. Effects of CPCE on Fibrosis-Related Responses in PA-Induced CRFK Cells
2.5.1. Preparation of PA–BSA Stock Solution
2.5.2. Effect of PA on CRFK Cells Viability
2.5.3. Effect of CPCE on the Proliferative Activity of CRFK Cells Under PA-Induced Damage
2.5.4. Scratch Assay to Assess Wound Closure in PA-Induced CRFK Cells
2.5.5. Real-Time Quantitative PCR to Assess mRNA Expression of Fibrosis-Related Gene TGFB1
2.5.6. Detection of α-SMA, COL I and HCB III Levels in PA-Induced CRFK Cells
2.6. Statistical Analysis
3. Results
3.1. HPLC Fingerprint Analysis of CPCE
3.2. Anti-Inflammatory Activity of CPCE on LPS-Induced CRFK Cells
3.2.1. Effect of LPS on the Viability of CRFK Cells
3.2.2. Effect of CPCE on the Viability of CRFK Cells
3.2.3. Effect of CPCE on LPS-Induced Proliferation of CRFK Cells
3.2.4. Detection of Cell Apoptosis by Flow Cytometry
3.2.5. Effect of CPCE on the mRNA Expression Levels of Apoptosis and Inflammation-Related Genes in LPS-Induced CRFK Cells
3.3. Effects of CPCE on H2O2-Induced Injury and Oxidative Stress-Related Responses in CRFK Cells
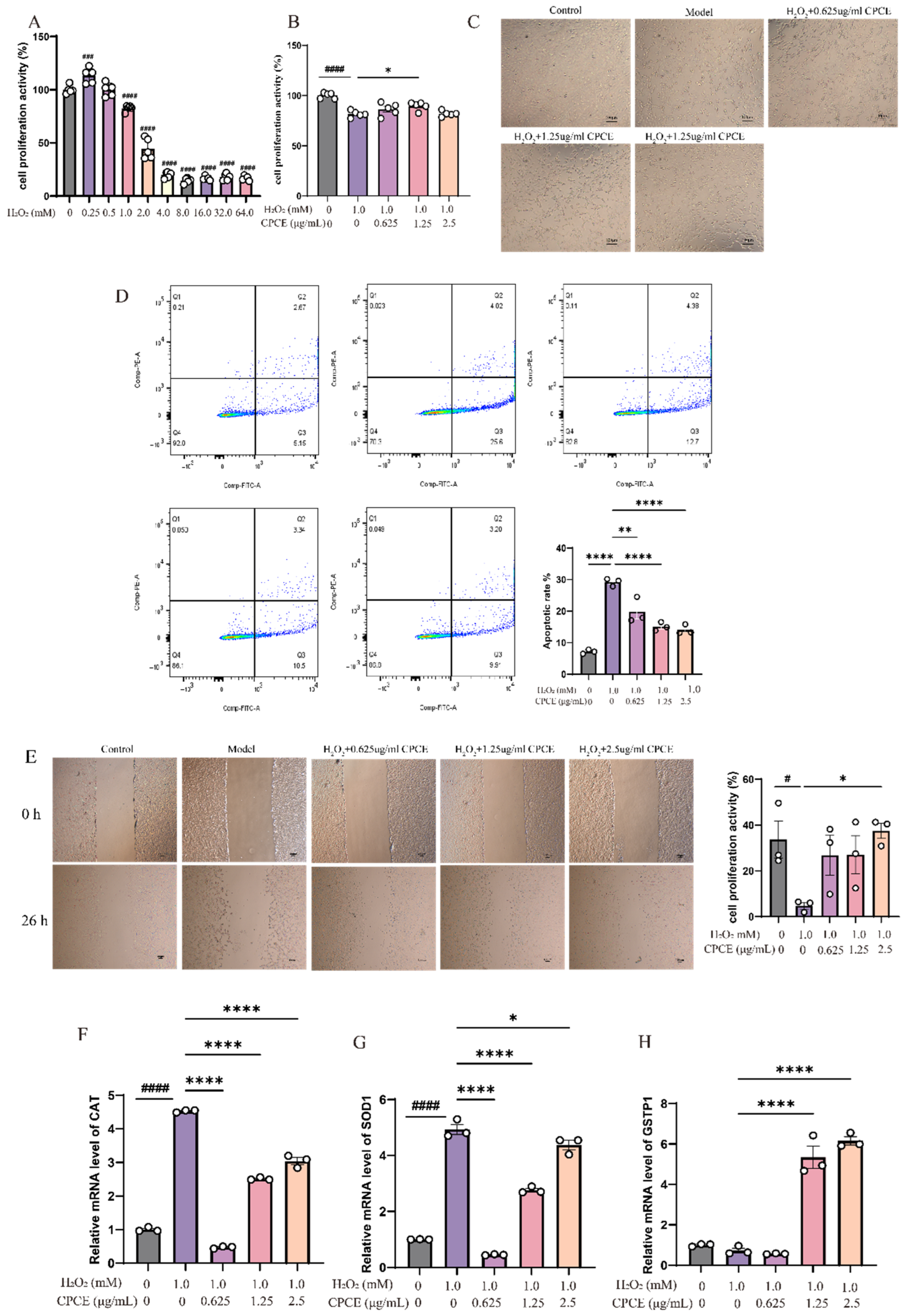
3.3.1. Effect of Different Concentrations of H2O2 on the Viability of CRFK Cells
3.3.2. Effect of CPCE on the Proliferation Activity of H2O2-Treated CRFK Cells
3.3.3. Effect of CPCE on the Morphology of H2O2-Treated CRFK Cells
3.3.4. Effect of CPCE on Apoptosis in H2O2-Treated CRFK Cells
3.3.5. Effect of CPCE on the Scratch Wound Healing Rate of H2O2-Treated CRFK Cells
3.3.6. Effect of CPCE on the mRNA Expression Levels of Oxidative Stress-Related Genes in H2O2-Treated CRFK Cells
3.4. Effect of CPCE on Fibrosis-Related Responses in PA-Induced CRFK Cells
3.4.1. Effect of Different Concentrations of PA on the Viability of CRFK Cells
3.4.2. Effect of CPCE on the Proliferation Activity of PA-Induced CRFK Cells
3.4.3. Effect of CPCE on the Scratch Wound Healing Rate of PA-Induced CRFK Cells
3.4.4. Effect of CPCE on the Gene Expression of TGFB1, SOD1, and IL-6 in PA-Induced CRFK Cells
3.4.5. Effect of CPCE on the Levels of α-SMA, COL I and HCBIII in PA-Induced CRFK Cells
4. Discussion
5. Conclusions
Supplementary Materials
Author Contributions
Funding
Institutional Review Board Statement
Informed Consent Statement
Data Availability Statement
Conflicts of Interest
Abbreviations
References
- Craig, J.M. Additives in pet food: Are they safe? J. Small Anim. Pract. 2021, 62, 624–635. [Google Scholar] [CrossRef]
- Ai, C.; Akaichi, F.; Glenk, K.; Revoredo-Giha, C.; Costa-Font, M. What Drives Pet Food Choices? A Systematic Literature Review. Animals 2025, 15, 3235. [Google Scholar] [CrossRef]
- Reynolds, B.S.; Lefebvre, H.P. Feline CKD: Pathophysiology and risk factors—What do we know? J. Feline Med. Surg. 2013, 15, 3–14. [Google Scholar] [CrossRef] [PubMed]
- Marino, C.L.; Lascelles, B.D.; Vaden, S.L.; Gruen, M.E.; Marks, S.L. Prevalence and classification of chronic kidney disease in cats randomly selected from four age groups and in cats recruited for degenerative joint disease studies. J. Feline Med. Surg. 2014, 16, 465–472. [Google Scholar] [CrossRef]
- Liu, T.; Bai, H.; Wang, H.; Li, Y.; Wang, Z. Anti-inflammatory effects and mechanism of Plantago asiatica L. and Lonicera japonica Thunb. extracts based on canine and feline kidney cell models. J. Ethnopharmacol. 2025, 338, 119069. [Google Scholar] [CrossRef] [PubMed]
- Brown, C.A.; Elliott, J.; Schmiedt, C.W.; Brown, S.A. Chronic Kidney Disease in Aged Cats: Clinical Features, Morphology, and Proposed Pathogeneses. Vet. Pathol. 2016, 53, 309–326. [Google Scholar] [CrossRef] [PubMed]
- Lawson, J.S.; Syme, H.M.; Wheeler-Jones, C.P.D.; Elliott, J. Characterisation of Crandell-Rees Feline Kidney (CRFK) cells as mesenchymal in phenotype. Res. Vet. Sci. 2019, 127, 99–102. [Google Scholar] [CrossRef]
- van Beusekom, C.D.; Zimmering, T.M. Profibrotic effects of angiotensin II and transforming growth factor beta on feline kidney epithelial cells. J. Feline Med. Surg. 2019, 21, 780–787. [Google Scholar] [CrossRef]
- Girolami, F.; Candellone, A.; Jarriyawattanachaikul, W.; Meineri, G.; Nebbia, C.; Badino, P. Protective Effect of Natural Antioxidant Compounds on Methimazole Induced Oxidative Stress in a Feline Kidney Epithelial Cell Line (CRFK). Vet. Sci. 2021, 8, 220. [Google Scholar] [CrossRef]
- Korman, R.M.; White, J.D. Feline CKD: Current therapies—What is achievable? J. Feline Med. Surg. 2013, 15, 29–44. [Google Scholar] [CrossRef]
- Summers, S.; Quimby, J. Insights into the gut-kidney axis and implications for chronic kidney disease management in cats and dogs. Vet. J. 2024, 306, 106181. [Google Scholar] [CrossRef]
- Parker, V.J. Nutritional Management for Dogs and Cats with Chronic Kidney Disease. Vet. Clin. N. Am. Small Anim. Pract. 2021, 51, 685–710. [Google Scholar] [CrossRef] [PubMed]
- Zenin, V.; Ivanova, J.; Pugovkina, N.; Shatrova, A.; Aksenov, N.; Tyuryaeva, I.; Kirpichnikova, K.; Kuneev, I.; Zhuravlev, A.; Osyaeva, E.; et al. Resistance to H2O2-induced oxidative stress in human cells of different phenotypes. Redox Biol. 2022, 50, 102245. [Google Scholar] [CrossRef] [PubMed]
- Cao, Y.; Hu, B.; Fan, Y.; Wang, W.; Chi, M.; Nasser, M.I.; Ma, K.; Liu, C. The effects of apoptosis inhibitor of macrophage in kidney diseases. Eur. J. Med. Res. 2024, 29, 21. [Google Scholar] [CrossRef]
- Sies, H. Oxidative stress: A concept in redox biology and medicine. Redox Biol. 2015, 25, 180–183. [Google Scholar] [CrossRef]
- Su, Y.; Chen, Q.; Ju, Y.; Li, W.; Li, W. Palmitate induces human glomerular mesangial cells fibrosis through CD36-mediated transient receptor potential canonical channel 6/nuclear factor of activated T cell 2 activation. Biochim. Biophys. Acta Mol. Cell Biol. Lipids 2020, 1865, 158793. [Google Scholar] [CrossRef]
- Fatima, S.; Hu, X.; Gong, R.H.; Huang, C.; Chen, M.; Wong, H.L.X.; Bian, Z.; Kwan, H.Y. Palmitic acid is an intracellular signaling molecule involved in disease development. Cell. Mol. Life Sci. 2019, 76, 2547–2557. [Google Scholar] [CrossRef]
- Liu, T.; Chen, X.M.; Sun, J.Y.; Jiang, X.S.; Wu, Y.; Yang, S.; Huang, H.Z.; Ruan, X.Z.; Du, X.G. Palmitic Acid-Induced Podocyte Apoptosis via the Reactive Oxygen Species-Dependent Mitochondrial Pathway. Kidney Blood Press. Res. 2018, 43, 206–219. [Google Scholar] [CrossRef]
- Wang, J.; Zhong, L.; Bo, Y.; Luo, N.; Hao, P. Pharmaceutical preparations of Periplaneta americana (KangFuXin liquid) in the treatment of pressure ulcer: A meta-analysis. Int. Wound J. 2023, 20, 2855–2868. [Google Scholar] [CrossRef] [PubMed]
- Feng, L.; Yang, H.; Zhang, S.; Xu, L. Research advances on the restorative effect of Periplaneta americana extracts on mucosa. Heliyon 2023, 9, e16623. [Google Scholar] [CrossRef] [PubMed]
- Liang, Z.; Han, G.; Luo, Z.; Li, B.; Liu, W.; Shen, C. Effects of Periplaneta americana extracts on the growth and proliferation of cutaneous interstitial cells in cutaneous-wound healing. Front. Pharmacol. 2022, 13, 920855. [Google Scholar] [CrossRef]
- Tian, M.; Dong, J.; Wang, Z.; Lu, S.; Geng, F. The effects and mechanism of Kangfuxin on improving healing quality and preventing recurrence of gastric ulcer. Biomed. Pharmacother. 2021, 138, 111513. [Google Scholar] [CrossRef] [PubMed]
- Jepson, R.E. Current Understanding of the Pathogenesis of Progressive Chronic Kidney Disease in Cats. Vet. Clin. N. Am. Small Anim. Pract. 2016, 46, 1015–1048. [Google Scholar] [CrossRef] [PubMed]
- Li, Q.J.; Wang, Z.G.; Liu, Q.; Xie, Y.; Hu, H.L. Research status of Periplaneta americana with analyses and prospects of key issues. Zhongguo Zhong Yao Za Zhi 2018, 43, 1507–1516. [Google Scholar] [CrossRef] [PubMed]
- Yoon, I.N.; Lu, L.F.; Hong, J.; Zhang, P.; Kim, D.H.; Kang, J.K.; Hwang, J.S.; Kim, H. The American cockroach peptide periplanetasin-4 inhibits Clostridium difficile toxin A-induced cell toxicities and inflammatory responses in the mouse gut. J. Pept. Sci. 2017, 23, 833–839. [Google Scholar] [CrossRef]
- Nguyen, T.; Chen, X.; Chai, J.; Li, R.; Han, X.; Chen, X.; Liu, S.; Chen, M.; Xu, X. Antipyretic, anti-inflammatory and analgesic activities of Periplaneta americana extract and underlying mechanisms. Biomed. Pharmacother. 2020, 123, 109753. [Google Scholar] [CrossRef]
- Lu, S.; Xu, S.; Chen, L.; Deng, Y.; Feng, J. Periplaneta americana Extract Pretreatment Alleviates Oxidative Stress and Inflammation and Increases the Abundance of Gut Akkermansia muciniphila in Diquat-Induced Mice. Antioxidants 2022, 11, 1806. [Google Scholar] [CrossRef]
- Zhao, Y.; Zhao, T.; Zi, S.; Ou, G.; Li, H. Effect of Periplaneta americana Residue Feed on Immunity, Antioxidant Capacity, and Transcriptome in Chickens: A Study on Sanhuang Chickens. Animals 2025, 15, 94. [Google Scholar] [CrossRef]
- Ou, G.; Zhao, Y.; Wang, P.; Tao, S.; Li, H.; Zhao, T. The American cockroach (Periplaneta americana) residue could partially replace the dietary puffed soybean meal in the Three-yellow chickens. Poult. Sci. 2024, 103, 103967. [Google Scholar] [CrossRef]
- Xiao, Y.; Gao, C.; Wu, J.; Li, J.; Wang, L.; You, Y.; Peng, T.; Zhang, K.; Cao, M.; Hong, J. Periplaneta americana extract alleviates steatohepatitis in a mouse model by modulating HMGB1-mediated inflammatory response. Front. Pharmacol. 2022, 13, 995523. [Google Scholar] [CrossRef]
- Siddiqui, S.A.; Li, C.; Aidoo, O.F.; Fernando, I.; Haddad, M.A.; Pereira, J.A.M.; Blinov, A.; Golik, A.; Câmara, J.S. Unravelling the potential of insects for medicinal purposes—A comprehensive review. Heliyon 2023, 9, e15938. [Google Scholar] [CrossRef]
- Zhao, M.; Wang, C.Y.; Sun, L.; He, Z.; Yang, P.L.; Liao, H.J.; Feng, Y. Edible Aquatic Insects: Diversities, Nutrition, and Safety. Foods 2021, 10, 3033. [Google Scholar] [CrossRef] [PubMed]
- Che, Y.-H.; Xu, Z.-R.; Ni, L.-L.; Dong, X.-X.; Yang, Z.-Z.; Yang, Z.-B. Isolation and identification of the components in Cybister chinensis Motschulsky against inflammation and their mechanisms of action based on network pharmacology and molecular docking. J. Ethnopharmacol. 2022, 285, 114851. [Google Scholar] [CrossRef] [PubMed]
- Fontaneto, D.; Tommaseo-Ponzetta, M.; Galli, C.; Risé, P.; Glew, R.H.; Paoletti, M.G. Differences in fatty acid composition between aquatic and terrestrial insects used as food in human nutrition. Ecol. Food Nutr. 2011, 50, 351–367. [Google Scholar] [CrossRef]
- Aydoğan, Z. Determination of selected elements in two commercially available edible aquatic insects (Coleoptera) and their worldwide updated list. Environ. Monit. Assess. 2022, 195, 249. [Google Scholar] [CrossRef] [PubMed]
- Akhtar, I.; Das, M. Nutritional content and amino acid profile of edible insects (Lethocerus indicus, Dytiscus marginalis, and Odontotermes feae) consumed by ethnic communities of Assam, India. J. Food Sci. Technol. 2025, 1–10. [Google Scholar] [CrossRef]
- Yang, L.F.; Siriamornpun, S.; Li, D. Polyunsaturated fatty acid content of edible insects in Thailand. J. Food Lipids 2006, 13, 277–285. [Google Scholar] [CrossRef]
- Chen, Y.; Zhao, Y.; Yuan, L.; He, Y.; Yang, Y.; Xiao, P. Periplaneta americana extract attenuates hepatic fibrosis progression by inhibiting collagen synthesis and regulating the TGF-β1/Smad signaling pathway. Folia Histochem. Cytobiol. 2023, 61, 231–243. [Google Scholar] [CrossRef]
- Zhou, X.; Yang, M.; Jin, J.; Chen, J.; Li, Z. Periplaneta americana (Insecta: Blattodea) and organ fibrosis: A mini review. Medicine 2022, 101, e32039. [Google Scholar] [CrossRef]
- Jiang, Z.-Y.; Zhao, S.; Mai, Z.-Q.; Jia, F.-L.; Hendrich, L. Review of the genus Cybister in China, with description of a new species from Guangdong (Coleoptera: Dytiscidae). Acta Entomol. Musei Natl. Pragae 2023, 63, 75–102. [Google Scholar] [CrossRef]
- Bektaş, M.; Orhan, F.; Erman, Ö.; Bariş, Ö. Bacterial microbiota on digestive structure of Cybister lateralimarginalis torquatus (Fischer von Waldheim, 1829) (Dytiscidae: Coleoptera). Arch. Microbiol. 2021, 203, 635–641. [Google Scholar] [CrossRef]
- Liu, J.; Zhou, L.; He, L.; Zhong, Y.; Zhang, X.; Xiao, B.; Liu, G. Periplaneta Americana Extract May Attenuate Renal Fibrosis through Inhibiting Janus Tyrosine Kinase 2/Signal Transducer and Activator of Transcription 3 Pathway. Pharmacology 2018, 102, 1–8. [Google Scholar] [CrossRef] [PubMed]
- Rapa, S.F.; Di Iorio, B.R.; Campiglia, P.; Heidland, A.; Marzocco, S. Inflammation and Oxidative Stress in Chronic Kidney Disease-Potential Therapeutic Role of Minerals, Vitamins and Plant-Derived Metabolites. Int. J. Mol. Sci. 2019, 21, 263. [Google Scholar] [CrossRef] [PubMed]
- Stenvinkel, P.; Chertow, G.M.; Devarajan, P.; Levin, A.; Andreoli, S.P.; Bangalore, S.; Warady, B.A. Chronic Inflammation in Chronic Kidney Disease Progression: Role of Nrf2. Kidney Int. Rep. 2021, 6, 1775–1787. [Google Scholar] [CrossRef]
- Lu, K.; Zhou, J.; Deng, J.; Li, Y.; Wu, C.; Bao, J. Periplaneta americana Oligosaccharides Exert Anti-Inflammatory Activity through Immunoregulation and Modulation of Gut Microbiota in Acute Colitis Mice Model. Molecules 2021, 26, 1718. [Google Scholar] [CrossRef]
- Xiang, N.L.; Liu, J.; Liao, Y.J.; Huang, Y.W.; Wu, Z.; Bai, Z.Q.; Lin, X.; Zhang, J.H. Abrogating ClC-3 Inhibits LPS-induced Inflammation via Blocking the TLR4/NF-kappaB Pathway. Sci. Rep. 2016, 6, 27583. [Google Scholar] [CrossRef] [PubMed]
- Ye, H.Y.; Jin, J.; Jin, L.W.; Chen, Y.; Zhou, Z.H.; Li, Z.Y. Chlorogenic Acid Attenuates Lipopolysaccharide-Induced Acute Kidney Injury by Inhibiting TLR4/NF-κB Signal Pathway. Inflammation 2017, 40, 523–529. [Google Scholar] [CrossRef]
- Zhao, Y.; Wu, J.; Liu, X.; Chen, X.; Wang, J. Decoding nature: Multi-target anti-inflammatory mechanisms of natural products in the TLR4/NF-κB pathway. Front. Pharmacol. 2025, 15, 1467193. [Google Scholar] [CrossRef]
- Li, W.; Chen, Y.; Li, K.; Chen, Z.; Zhang, J.; Zhao, G.; Sun, F.; Xiao, P.; Yang, Y. Periplaneta americana extract improves recurrent oral ulcers through regulation of TLR4/NF-κB and Nrf2/HO-1 pathways. Sci. Rep. 2025, 15, 8578. [Google Scholar] [CrossRef]
- Cao, T.; Wang, X.L.; Rao, J.Y.; Zhu, H.F.; Qi, H.Y.; Tian, Z. Periplaneta americana L. extract exerts neuroprotective effects by inhibiting endoplasmic reticulum stress via AKT-dependent pathway in experimental models of Parkinson’s disease. Chin. Med. 2024, 19, 157. [Google Scholar] [CrossRef]
- Zhao, Y.; Yang, A.; Tu, P.; Hu, Z. Anti-tumor effects of the American cockroach, Periplaneta americana. Chin. Med. 2017, 12, 26. [Google Scholar] [CrossRef] [PubMed]
- Fu, S.; Chen, J.; Zhang, C.; Shi, J.; Nie, X.; Hu, Y.; Fu, C.; Li, X.; Zhang, J. Gastroprotective Effects of Periplaneta americana L. Extract Against Ethanol-Induced Gastric Ulcer in Mice by Suppressing Apoptosis-Related Pathways. Front. Pharmacol. 2021, 12, 798421. [Google Scholar] [CrossRef] [PubMed]
- Pooja, G.; Shweta, S.; Patel, P. Oxidative stress and free radicals in disease pathogenesis: A review. Discov. Med. 2025, 2, 104. [Google Scholar] [CrossRef]
- Aiello, D.; Barbera, M.; Bongiorno, D.; Cammarata, M.; Censi, V.; Indelicato, S.; Mazzotti, F.; Napoli, A.; Piazzese, D.; Saiano, F. Edible Insects an Alternative Nutritional Source of Bioactive Compounds: A Review. Molecules 2023, 28, 699. [Google Scholar] [CrossRef]
- Bhattacharya, A.; Hegazy, A.N.; Deigendesch, N.; Kosack, L.; Cupovic, J.; Kandasamy, R.K.; Hildebrandt, A.; Merkler, D.; Kuhl, A.A.; Vilagos, B.; et al. Superoxide Dismutase 1 Protects Hepatocytes from Type I Interferon-Driven Oxidative Damage. Immunity 2015, 43, 974–986. [Google Scholar] [CrossRef]
- Manful, C.F.; Fordjour, E.; Subramaniam, D.; Sey, A.A.; Abbey, L.; Thomas, R. Antioxidants and Reactive Oxygen Species: Shaping Human Health and Disease Outcomes. Int. J. Mol. Sci. 2025, 26, 7520. [Google Scholar] [CrossRef]
- Liu, J.; Han, X.; Zhang, T.; Tian, K.; Li, Z.; Luo, F. Reactive oxygen species (ROS) scavenging biomaterials for anti-inflammatory diseases: From mechanism to therapy. J. Hematol. Oncol. 2023, 16, 116. [Google Scholar] [CrossRef]
- Panizo, S.; Martinez-Arias, L.; Alonso-Montes, C.; Cannata, P.; Martin-Carro, B.; Fernandez-Martin, J.L.; Naves-Diaz, M.; Carrillo-Lopez, N.; Cannata-Andia, J.B. Fibrosis in Chronic Kidney Disease: Pathogenesis and Consequences. Int. J. Mol. Sci. 2021, 22, 408. [Google Scholar] [CrossRef]
- Reiss, A.B.; Jacob, B.; Zubair, A.; Srivastava, A.; Johnson, M.; De Leon, J. Fibrosis in Chronic Kidney Disease: Pathophysiology and Therapeutic Targets. J. Clin. Med. 2024, 13, 1881. [Google Scholar] [CrossRef]
- Fang, Y.; Liu, Y.; Li, D.; Miu, Y.; Chen, K.; Zhou, J.; Xie, L.; Chen, X.; Wu, J.; Zhu, Y.; et al. Role of integrin alpha4 in the inhibition of fibrosis in activated hepatic stellate cells by Periplaneta americana extract. Front. Pharmacol. 2025, 16, 1517491. [Google Scholar] [CrossRef] [PubMed]
- Frangogiannis, N. Transforming growth factor-beta in tissue fibrosis. J. Exp. Med. 2020, 217, e20190103. [Google Scholar] [CrossRef] [PubMed]
- He, Y.; Shen, X.; Zhai, K.; Nian, S. Advances in understanding the role of interleukins in pulmonary fibrosis (Review). Exp. Ther. Med. 2025, 29, 25. [Google Scholar] [CrossRef] [PubMed]






| Gene | Primer | Sequence |
|---|---|---|
| GAPDH | Forward | CAAATGGGGTGATGCTGGTGCT |
| Reverse | CGGTCTTCTGGGTGGCGGTGAT | |
| TNF-α | Forward | CCTGCTGCACTTTGGAGTGA |
| Reverse | GCTTCGGGGTTTGCTACTACA | |
| IL-6 | Forward | TGGGTTCAATCAGGAGACCT |
| Reverse | TTCTACGGTTGGGACAGGGA | |
| Bax | Forward | TTCAGGGTTTCATCCAAGATC |
| Reverse | AAAGTAGAAGAGGGCAACGAC | |
| Bcl-2 | Forward | CTTCAGGGATGGCGTGAACT |
| Reverse | GTTCCACAAAGGCATCCCAG |
| Gene | Primer | Sequence |
|---|---|---|
| CAT | Forward | ACGCCTGTGTGAGAACATTG |
| Reverse | TCACTGAAGTTCTTGACCG | |
| GSTP1 | Forward | TCGCAGCAAATACATCACCC |
| Reverse | GTCTCGAAAGGCTTCAGGTG | |
| SOD1 | Forward | CATCATTGGCCGCACGAT |
| Reverse | ATGACACCACAAGCCAAACG |
| Gene | Primer | Sequence |
|---|---|---|
| TGFB1 | Forward | GTGGACATCAACGCAGGGTTCAG |
| Reverse | CCGCACGCAGCAGTTCTTCTC |
Disclaimer/Publisher’s Note: The statements, opinions and data contained in all publications are solely those of the individual author(s) and contributor(s) and not of MDPI and/or the editor(s). MDPI and/or the editor(s) disclaim responsibility for any injury to people or property resulting from any ideas, methods, instructions or products referred to in the content. |
© 2026 by the authors. Licensee MDPI, Basel, Switzerland. This article is an open access article distributed under the terms and conditions of the Creative Commons Attribution (CC BY) license.
Share and Cite
Sun, Y.; Hong, C.; Li, Y.; Zhang, Z.; Tan, F.; Li, Z.; Qian, W.; Che, Y.; Yang, Z. Protective Effects Assessment of Combined Extracts from Periplaneta americana Residues and Cybister chinensis Motschulsky on Feline Renal Cells: In Vitro Evidence Related to Inflammation, Oxidative Stress, and Fibrosis. Vet. Sci. 2026, 13, 317. https://doi.org/10.3390/vetsci13040317
Sun Y, Hong C, Li Y, Zhang Z, Tan F, Li Z, Qian W, Che Y, Yang Z. Protective Effects Assessment of Combined Extracts from Periplaneta americana Residues and Cybister chinensis Motschulsky on Feline Renal Cells: In Vitro Evidence Related to Inflammation, Oxidative Stress, and Fibrosis. Veterinary Sciences. 2026; 13(4):317. https://doi.org/10.3390/vetsci13040317
Chicago/Turabian StyleSun, Yue, Canhui Hong, Yang Li, Zhengze Zhang, Futing Tan, Zhihuan Li, Wangling Qian, Yihao Che, and Zhibin Yang. 2026. "Protective Effects Assessment of Combined Extracts from Periplaneta americana Residues and Cybister chinensis Motschulsky on Feline Renal Cells: In Vitro Evidence Related to Inflammation, Oxidative Stress, and Fibrosis" Veterinary Sciences 13, no. 4: 317. https://doi.org/10.3390/vetsci13040317
APA StyleSun, Y., Hong, C., Li, Y., Zhang, Z., Tan, F., Li, Z., Qian, W., Che, Y., & Yang, Z. (2026). Protective Effects Assessment of Combined Extracts from Periplaneta americana Residues and Cybister chinensis Motschulsky on Feline Renal Cells: In Vitro Evidence Related to Inflammation, Oxidative Stress, and Fibrosis. Veterinary Sciences, 13(4), 317. https://doi.org/10.3390/vetsci13040317

