Integrated Metabolomic and Transcriptomic Analysis Reveals Host Response Mechanisms to Porcine Epidemic Diarrhea Virus Infection in Pigs
Simple Summary
Abstract
1. Introduction
2. Materials and Methods
2.1. Animal Experiments
2.2. Cells and Virus
2.3. Viral Infection
2.4. Paraffin Section Preparation and H&E Staining
2.5. RNA Extraction and qRT-PCR Assay
2.6. Western Blot Analysis
2.7. Transcriptome Data Analysis
2.8. Metabolomics Analysis
2.9. Integrated Network Analysis of Transcriptomics and Metabolomics
2.10. Cytotoxicity Assays
2.11. 50% Cell Culture Infectious Dose (TCID50) Assay
2.12. Statistical Analysis
3. Results
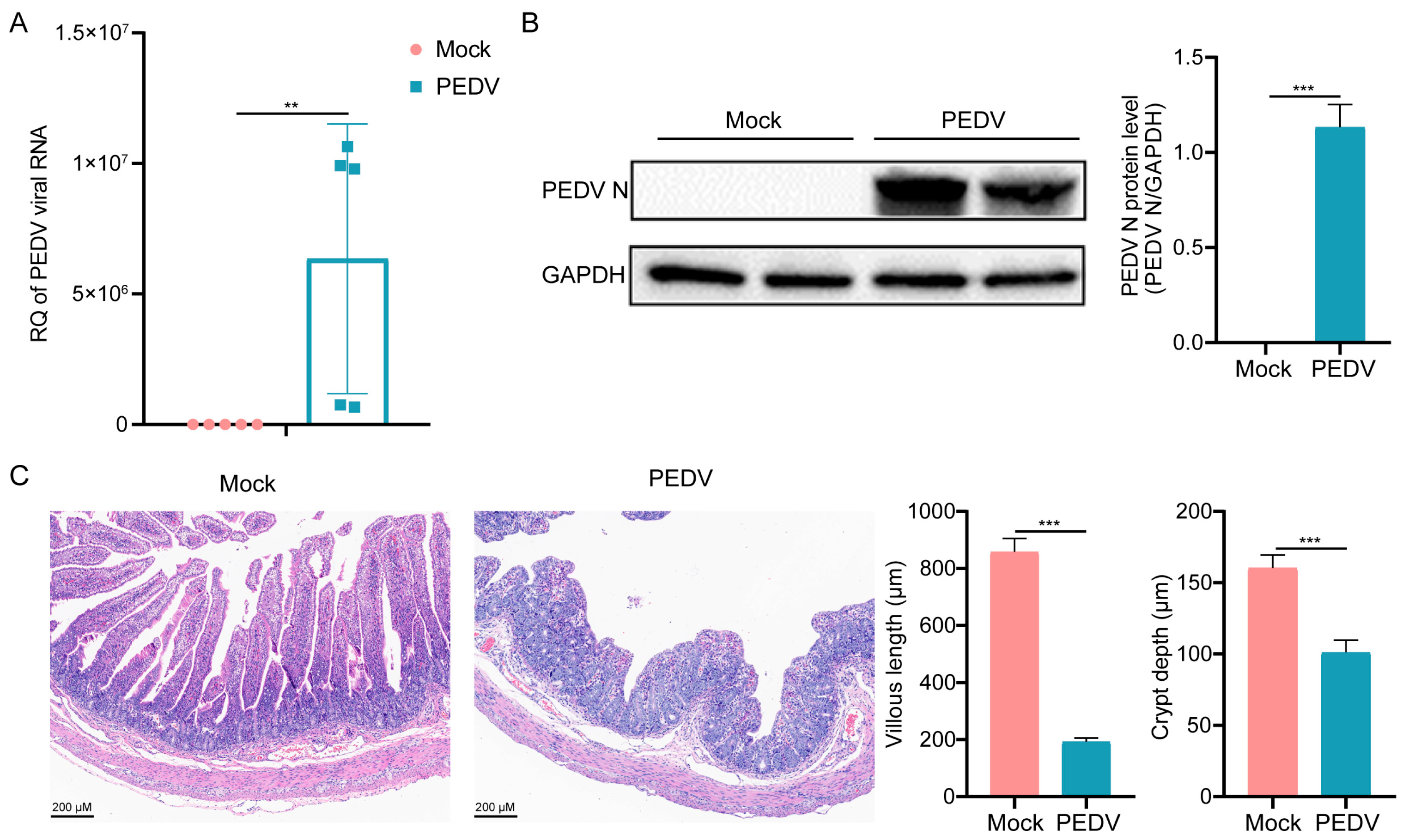
3.1. Effects of PEDV Infection in LW Pigs
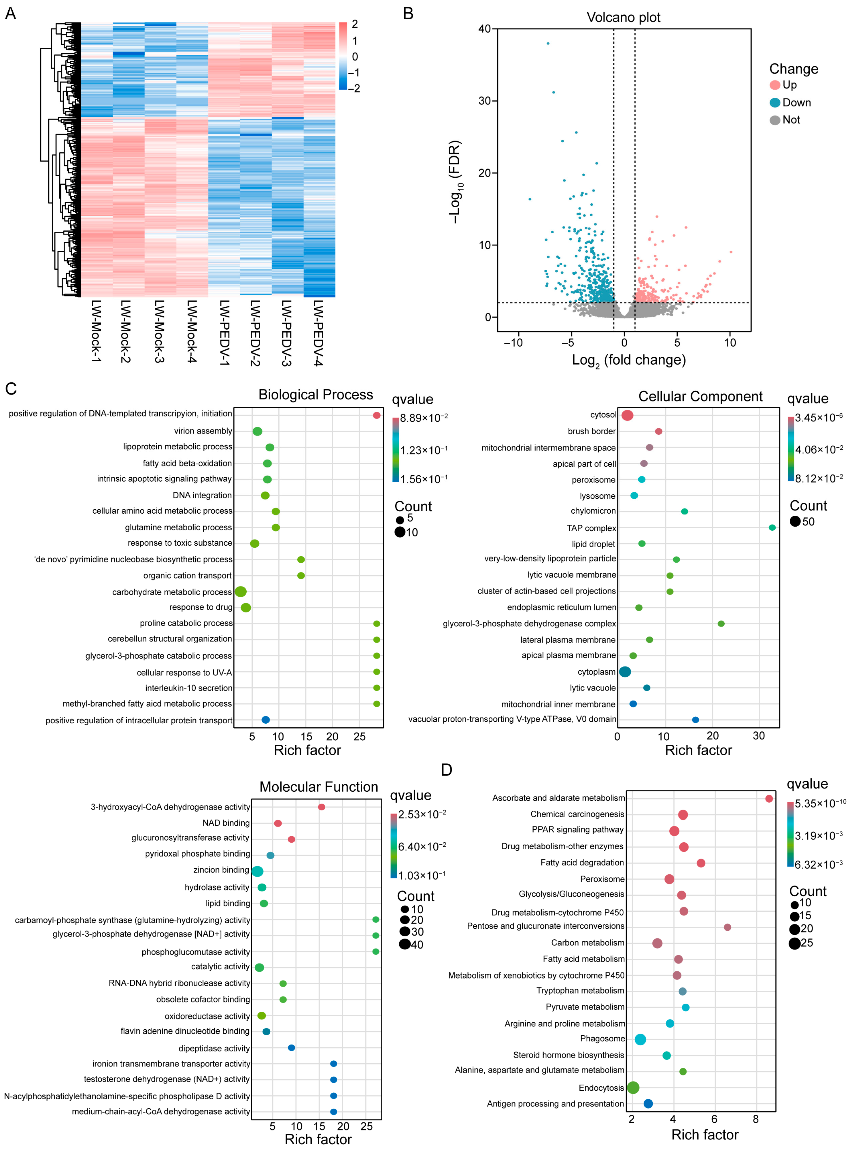
3.2. Transcriptomic Analysis of PEDV-Infected Pigs
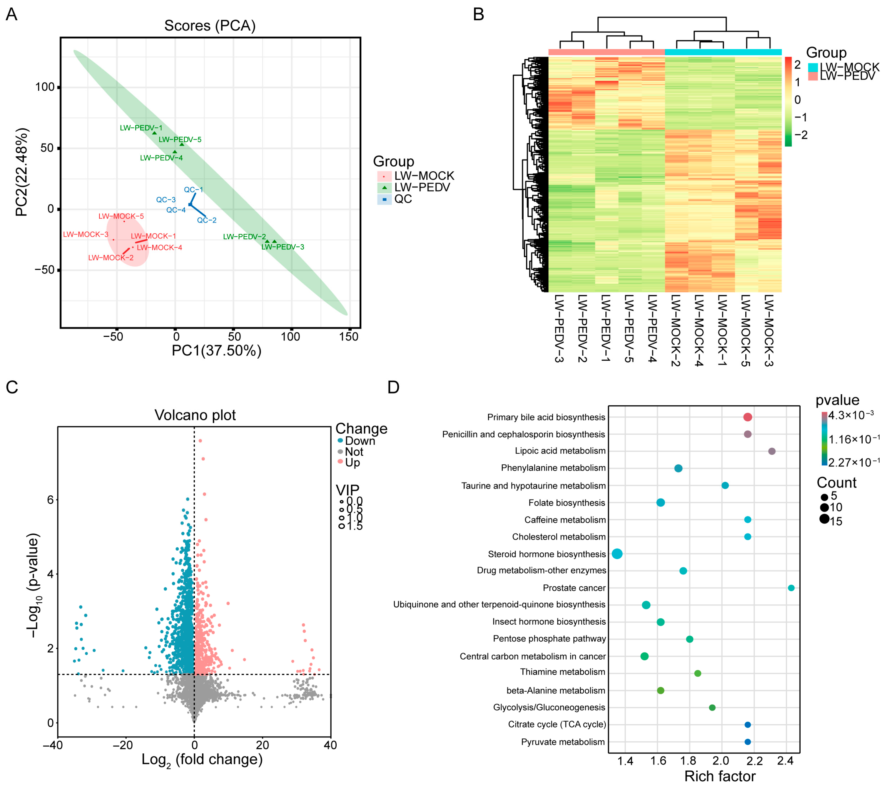
3.3. Metabolomic Analysis of PEDV-Infected Pigs
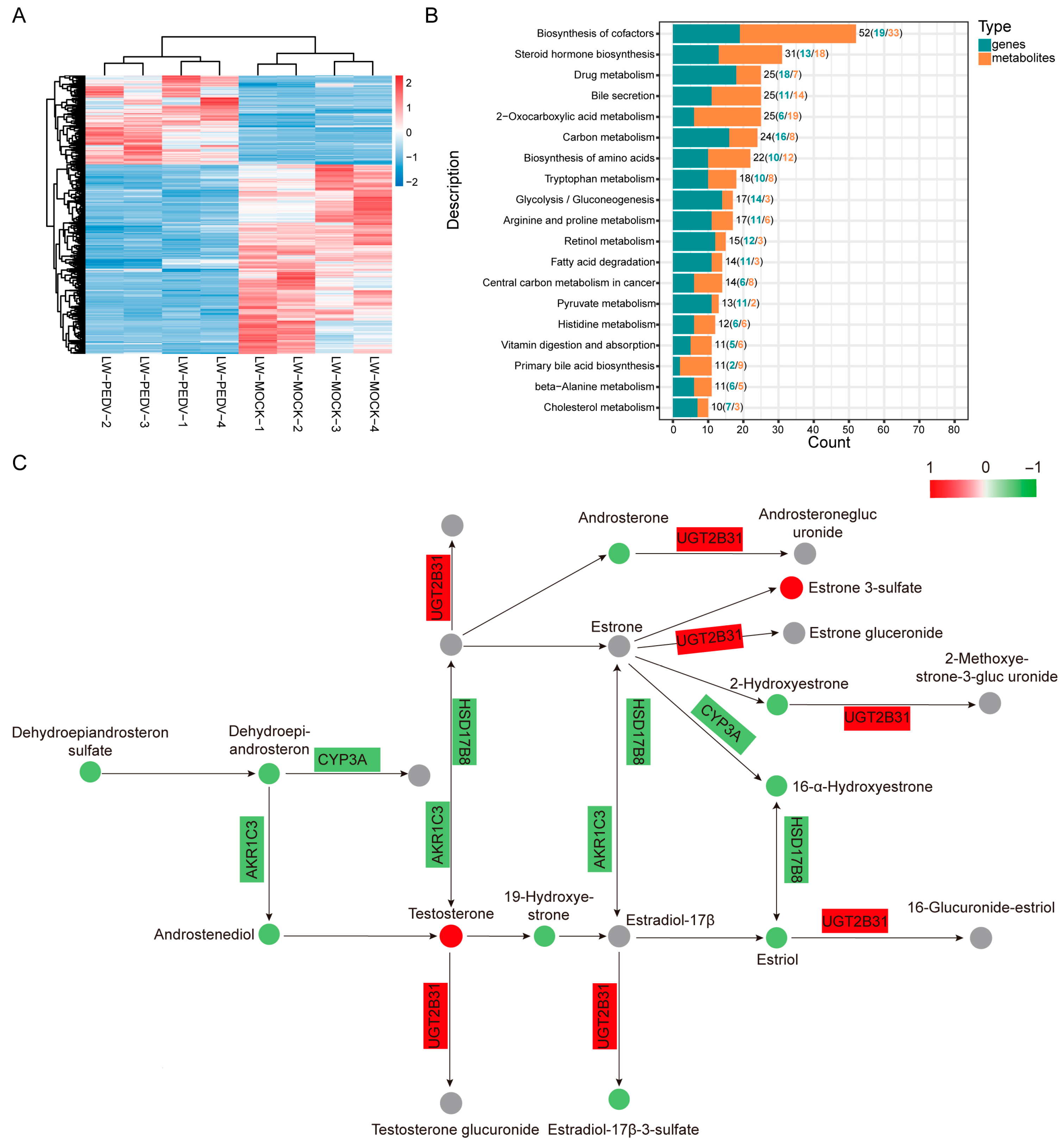
3.4. Integrated Analysis of Metabolome and Transcriptome Data in Pigs
3.5. DHEA and Estriol Inhibited PEDV Infection in IPEC-J2 Cells
4. Discussion
5. Conclusions
Supplementary Materials
Author Contributions
Funding
Institutional Review Board Statement
Informed Consent Statement
Data Availability Statement
Conflicts of Interest
References
- Pensaert, M.B.; de Bouck, P. A new coronavirus-like particle associated with diarrhea in swine. Arch. Virol. 1978, 58, 243–247. [Google Scholar] [CrossRef]
- Lee, C. Porcine epidemic diarrhea virus: An emerging and re-emerging epizootic swine virus. Virol. J. 2015, 12, 193. [Google Scholar] [CrossRef]
- Vlasova, A.N.; Marthaler, D.; Wang, Q.; Culhane, M.R.; Rossow, K.D.; Rovira, A.; Collins, J.; Saif, L.J. Distinct characteristics and complex evolution of PEDV strains, North America, May 2013-February 2014. Emerg. Infect. Dis. 2014, 20, 1620–1628. [Google Scholar] [CrossRef]
- Jung, K.; Saif, L.J.; Wang, Q. Porcine epidemic diarrhea virus (PEDV): An update on etiology, transmission, pathogenesis, and prevention and control. Virus Res. 2020, 286, 198045. [Google Scholar] [CrossRef]
- Li, W.; Li, H.; Liu, Y.; Pan, Y.; Deng, F.; Song, Y.; Tang, X.; He, Q. New variants of porcine epidemic diarrhea virus, China, 2011. Emerg. Infect. Dis. 2012, 18, 1350–1353. [Google Scholar]
- Wei, M.Z.; Chen, L.; Zhang, R.; Chen, Z.; Shen, Y.J.; Zhou, B.J.; Wang, K.G.; Shan, C.L.; Zhu, E.P.; Cheng, Z.T. Overview of the recent advances in porcine epidemic diarrhea vaccines. Vet. J. 2024, 304, 106097. [Google Scholar]
- Li, J.; Murtaugh, M.P. Dissociation of porcine reproductive and respiratory syndrome virus neutralization from antibodies specific to major envelope protein surface epitopes. Virology 2012, 433, 367–376. [Google Scholar] [CrossRef]
- Molloy, M.; Bouladoux, N.; Belkaid, Y. Intestinal Microbiota: Shaping local and systemic immune responses. Semin. Immunol. 2012, 24, 58–66. [Google Scholar] [CrossRef]
- Qin, W.; Qi, X.; Xie, Y.; Wang, H.; Wu, S.; Sun, M.A.; Bao, W. LncRNA446 Regulates Tight Junctions by Inhibiting the Ubiquitinated Degradation of Alix after Porcine Epidemic Diarrhea Virus Infection. J. Virol. 2023, 97, e0188422. [Google Scholar] [CrossRef]
- Yang, J.; Hu, X.; Lv, C.; Cheng, C.; Zhang, Q.; Sun, X.; Du, X.; Jin, M. Infection Characteristics, Transcriptomics, and Metabolomics of African Swine Fever Virus SY-1 Strain in Orally Infected Weaned Landrace Piglets. Transbound. Emerg. Dis. 2025, 2025, 2453420. [Google Scholar] [CrossRef]
- Rinschen, M.M.; Ivanisevic, J.; Giera, M.; Siuzdak, G. Identification of bioactive metabolites using activity metabolomics. Nat. Rev. Mol. Cell Biol. 2019, 20, 353–367. [Google Scholar] [CrossRef]
- Thaker, S.K.; Ch’ng, J.; Christofk, H.R. Viral hijacking of cellular metabolism. BMC Biol. 2019, 17, 59. [Google Scholar] [CrossRef]
- Su, M.A.; Huang, Y.T.; Chen, I.T.; Lee, D.Y.; Hsieh, Y.C.; Li, C.Y.; Ng, T.H.; Liang, S.Y.; Lin, S.Y.; Huang, S.W.; et al. An invertebrate Warburg effect: A shrimp virus achieves successful replication by altering the host metabolome via the PI3K-Akt-mTOR pathway. PLoS Pathog. 2014, 10, e1004196. [Google Scholar] [CrossRef]
- Li, M.; Yang, J.; Ye, C.; Bian, P.; Yang, X.; Zhang, H.; Luo, C.; Xue, Z.; Lei, Y.; Lian, J. Integrated Metabolomics and Transcriptomics Analyses Reveal Metabolic Landscape in Neuronal Cells during JEV Infection. Virol. Sin. 2021, 36, 1554–1565. [Google Scholar] [CrossRef]
- Wu, Q.; Han, Y.; Wu, X.; Wang, Y.; Su, Q.; Shen, Y.; Guan, K.; Michal, J.J.; Jiang, Z.; Liu, B.; et al. Integrated time-series transcriptomic and metabolomic analyses reveal different inflammatory and adaptive immune responses contributing to host resistance to PRRSV. Front. Immunol. 2022, 13, 960709. [Google Scholar] [CrossRef]
- Zhou, Y.; Xu, C.; Gu, S.; Xiao, Y.; Wu, S.; Wang, H.; Bao, W. Integrated Metabolomic and transcriptomic analyses reveal deoxycholic acid promotes transmissible gastroenteritis virus infection by inhibiting phosphorylation of NF-κB and STAT3. BMC Genom. 2024, 25, 239. [Google Scholar]
- Kim, D.; Langmead, B.; Salzberg, S.L. HISAT: A fast spliced aligner with low memory requirements. Nat. Methods 2015, 12, 357–360. [Google Scholar] [CrossRef]
- Pertea, M.; Pertea, G.M.; Antonescu, C.M.; Chang, T.C.; Mendell, J.T.; Salzberg, S.L. StringTie enables improved reconstruction of a transcriptome from RNA-seq reads. Nat. Biotechnol. 2015, 33, 290–295. [Google Scholar] [CrossRef]
- Trapnell, C.; Williams, B.A.; Pertea, G.; Mortazavi, A.; Kwan, G.; van Baren, M.J.; Salzberg, S.L.; Wold, B.J.; Pachter, L. Transcript assembly and quantification by RNA-Seq reveals unannotated transcripts and isoform switching during cell differentiation. Nat. Biotechnol. 2010, 28, 511–515. [Google Scholar] [CrossRef]
- Love, M.I.; Huber, W.; Anders, S. Moderated estimation of fold change and dispersion for RNA-seq data with DESeq2. Genome Biol. 2014, 15, 550. [Google Scholar] [CrossRef]
- Pang, Z.; Chong, J.; Zhou, G.; de Lima Morais, D.A.; Chang, L.; Barrette, M.; Gauthier, C.; Jacques, P.É.; Li, S.; Xia, J. MetaboAnalyst 5.0: Narrowing the gap between raw spectra and functional insights. Nucleic Acids Res. 2021, 49, W388–W396. [Google Scholar] [CrossRef]
- Wu, J.F.; Tsai, W.Y.; Tung, Y.C.; Chen, H.L.; Ni, Y.H.; Hsu, H.Y.; Chang, M.H. Role of serum dehydroepiandrosterone sulfate level on the clearance of chronic hepatitis B virus infection. J. Gastroenterol. 2014, 49, 900–906. [Google Scholar] [CrossRef]
- Gomez, F.P.; Bake, S.; Young, C.R.; Sohrabji, F.; Brinkmeyer-Langford, C.L.; Welsh, C.J.R. Therapeutic effects of estrogens on inflammatory demyelination in a mouse model of multiple sclerosis. J. Neuroimmunol. 2025, 407, 578698. [Google Scholar] [CrossRef]
- Bai, W.; Zhu, Q.; Wang, J.; Jiang, L.; Guo, D.; Li, C.; Xing, X.; Sun, D. Licorice extract inhibits porcine epidemic diarrhea virus in vitro and in vivo. J. Gen. Virol. 2024, 105, 001964. [Google Scholar] [CrossRef]
- Yuan, L.; Zhang, S.; Wang, Y.; Li, Y.; Wang, X.; Yang, Q. Surfactin Inhibits Membrane Fusion during Invasion of Epithelial Cells by Enveloped Viruses. J. Virol. 2018, 92, e00809-18. [Google Scholar] [CrossRef]
- Yuan, L.; Zhang, S.; Peng, J.; Li, Y.; Yang, Q. Synthetic surfactin analogues have improved anti-PEDV properties. PLoS ONE 2019, 14, e0215227. [Google Scholar] [CrossRef]
- Mi, J.L.; Xu, M.; Liu, C.; Wang, R.S. Identification of novel biomarkers and small-molecule compounds for nasopharyngeal carcinoma with metastasis. Medicine 2020, 99, e21505. [Google Scholar] [CrossRef]
- Price, B.D.; Ahlquist, P.; Ball, L.A. DNA-directed expression of an animal virus RNA for replication-dependent colony formation in Saccharomyces cerevisiae. J. Virol. 2002, 76, 1610–1616. [Google Scholar] [CrossRef]
- Wu, L.; Jin, D.; Wang, D.; Jing, X.; Gong, P.; Qin, Y.; Chen, M. The two-stage interaction of Ebola virus VP40 with nucleoprotein results in a switch from viral RNA synthesis to virion assembly/budding. Protein Cell 2022, 13, 120–140. [Google Scholar] [CrossRef]
- Zhang, W.; Li, W.; Yang, Y.; Cao, W.; Shao, W.; Huang, M.; Wang, J.; Chen, Z.; Cai, J.; Liu, H.; et al. RING finger protein 5 is a key anti-FMDV host factor through inhibition of virion assembly. PLoS Pathog. 2025, 21, e1012848. [Google Scholar]
- Peng, L.; Yang, H.; Ye, Y.; Ma, Z.; Kuhn, C.; Rahmeh, M.; Mahner, S.; Makrigiannakis, A.; Jeschke, U.; von Schönfeldt, V. Role of Peroxisome Proliferator-Activated Receptors (PPARs) in Trophoblast Functions. Int. J. Mol. Sci. 2021, 22, 433. [Google Scholar] [CrossRef]
- Shi, Y.; Li, Y.; Huang, C.; Ying, L.; Xue, J.; Wu, H.; Chen, Z.; Yang, Z. Resveratrol enhances HBV replication through activating Sirt1-PGC-1α-PPARα pathway. Sci. Rep. 2016, 6, 24744. [Google Scholar]
- Yang, Y.; Ge, F.; Luo, C.; Chen, Y.; Deng, J.; Yang, Y.; Guo, X.; Zhang, S.; Bai, Z.; Xiao, X.; et al. Inhibition of hepatitis B virus through PPAR-JAK/STAT pathway modulation by electroacupuncture and tenofovir disoproxil fumarate combination therapy. Int. Immunopharmacol. 2024, 143, 113304. [Google Scholar] [CrossRef]
- Thulasi Raman, S.N.; Latreille, E.; Gao, J.; Zhang, W.; Wu, J.; Russell, M.S.; Walrond, L.; Cyr, T.; Lavoie, J.R.; Safronetz, D.; et al. Dysregulation of Ephrin receptor and PPAR signaling pathways in neural progenitor cells infected by Zika virus. Emerg. Microbes Infect. 2020, 9, 2046–2060. [Google Scholar] [CrossRef]
- Zhang, B.; Zeng, M.; Wang, Y.; Li, M.; Wu, Y.; Xu, R.; Zhang, Q.; Jia, J.; Huang, Y.; Zheng, X.; et al. Oleic acid alleviates LPS-induced acute kidney injury by restraining inflammation and oxidative stress via the Ras/MAPKs/PPAR-γ signaling pathway. Phytomedicine 2022, 94, 153818. [Google Scholar]
- Tyagi, S.; Gupta, P.; Saini, A.S.; Kaushal, C.; Sharma, S. The peroxisome proliferator-activated receptor: A family of nuclear receptors role in various diseases. J. Adv. Pharm. Technol. Res. 2011, 2, 236–240. [Google Scholar] [CrossRef]
- Hu, N.; Chen, C.; Wang, J.; Huang, J.; Yao, D.; Li, C. Atorvastatin Ester Regulates Lipid Metabolism in Hyperlipidemia Rats via the PPAR-signaling Pathway and HMGCR Expression in the Liver. Int. J. Mol. Sci. 2021, 22, 11107. [Google Scholar] [CrossRef]
- Li, W.; Chen, H.; Tang, J. Interplay between Bile Acids and Intestinal Microbiota: Regulatory Mechanisms and Therapeutic Potential for Infections. Pathogens 2024, 13, 702. [Google Scholar] [CrossRef]
- Datta, A.; Hernandez-Franco, J.F.; Park, S.; Olson, M.R.; HogenEsch, H.; Thangamani, S. Bile Acid Regulates Mononuclear Phagocytes and T Helper 17 Cells to Control Candida albicans in the Intestine. J. Fungi 2022, 8, 610. [Google Scholar] [CrossRef]
- Ma, Y.; Luo, M.; Deng, Y.; Yang, X.; Wang, X.; Chen, G.; Qin, Z.; Deng, Y.; Nan, M.; Chen, Y.; et al. Antibiotic-Induced Primary Biles Inhibit SARS-CoV-2 Endoribonuclease Nsp15 Activity in Mouse Gut. Front. Cell. Infect. Microbiol. 2022, 12, 896504. [Google Scholar]
- Zhang, W.; Chen, X.; Yu, F.; Li, F.; Li, W.; Yi, M.; Jia, K. α-Lipoic Acid Exerts Its Antiviral Effect against Viral Hemorrhagic Septicemia Virus (VHSV) by Promoting Upregulation of Antiviral Genes and Suppressing VHSV-Induced Oxidative Stress. Virol. Sin. 2021, 36, 1520–1531. [Google Scholar] [CrossRef]
- Wang, X.; Liu, S.; Su, D.; Sui, J.; Yan, X.; Yang, J.; Zheng, Z.; Wang, P.; Song, W.; Jin, Z.; et al. Alpha-lipoic acid attenuates cardiac inflammation of CVB3 induced viral myocarditis via neutrophil-derived YM-1. Biochim. Biophys. Acta Mol. Basis Dis. 2026, 1872, 168034. [Google Scholar] [CrossRef]
- Yao, T.; Fu, L.; Wu, Y.; Li, L. Christensenella minuta Alleviates Acetaminophen-Induced Hepatotoxicity by Regulating Phenylalanine Metabolism. Nutrients 2024, 16, 2314. [Google Scholar] [CrossRef]
- Chen, L.; Yang, P.; Hu, L.; Yang, L.; Chu, H.; Hou, X. Modulating phenylalanine metabolism by L. acidophilus alleviates alcohol-related liver disease through enhancing intestinal barrier function. Cell Biosci. 2023, 13, 24. [Google Scholar] [CrossRef]
- Mao, C.; Mao, Q.; Huang, M.; Li, M.; Chen, L.; Weng, S.; Zhang, K.; Zhu, E.; Ma, S. Chicoric acid inhibits the initial attachment of IPEC-J2 cells by porcine epidemic diarrhea virus through the suppression of Akt phosphorylation. Microb. Pathog. 2025, 208, 107996. [Google Scholar] [CrossRef]
- Dodd, D.; Spitzer, M.H.; Van Treuren, W.; Merrill, B.D.; Hryckowian, A.J.; Higginbottom, S.K.; Le, A.; Cowan, T.M.; Nolan, G.P.; Fischbach, M.A.; et al. A gut bacterial pathway metabolizes aromatic amino acids into nine circulating metabolites. Nature 2017, 551, 648–652. [Google Scholar] [CrossRef]
- Liu, Y.; Xu, J.; Wei, C.; Xu, Y.; Lyu, C.; Sun, M.; Zheng, Y.; Cao, B. Detection of H1N1 Influenza Virus in the Bile of a Severe Influenza Mouse Model. Influenza Other Respir. Viruses 2024, 18, e70012. [Google Scholar]
- Zhao, L.; Shen, G.; Luo, J.; Zhang, Y.; Yao, Y.; Cui, L.; Yang, B. Effects of Steroidal Compounds on Viruses. Viral Immunol. 2025, 38, 44–52. [Google Scholar] [CrossRef]
- Yang, W.; Li, H.; Wang, S.; Huang, R.; Zhang, Y.; Guo, M.; Huang, L.; Li, S.; Yang, R.; Zhao, D.; et al. Zika virus disrupts steroidogenesis and impairs spermatogenesis by stalling the translation of CYP17A1 mRNA. Nat. Commun. 2025, 16, 6756. [Google Scholar] [CrossRef]
- Wen, T.Z.; Li, T.R.; Chen, X.Y.; Chen, H.Y.; Wang, S.; Fu, W.J.; Xiao, S.Q.; Luo, J.; Tang, R.; Ji, J.L.; et al. Increased adrenal steroidogenesis and suppressed corticosteroid responsiveness in critical COVID-19. Metabolism 2024, 160, 155980. [Google Scholar] [CrossRef]
- Jing, H.; Ding, Y.; Jiang, X.; Liu, G.; Sha, Y. RNA-Seq reveals ACTH-induced steroid hormone pathway participating in goat adrenal gland response to castration. Sci. Rep. 2023, 13, 14025. [Google Scholar] [CrossRef]
- Meza-Rodríguez, M.D.P.; Leff-Gelman, P.; Medina-Bastidas, D.; Avila-García, M.; Figueroa-Damián, R.; Camacho-Arroyo, I. Serotonin, cortisol, and DHEA-S levels in anxious and depressive pregnant women living with HIV. BMC Psychol. 2024, 12, 563. [Google Scholar] [CrossRef]
- Imran, M.; Zhang, L.; Zheng, B.; Zhao, Z.; Zhou, D.; Wan, S.; Chen, Z.; Duan, H.; Li, Q.; Liu, X.; et al. Screening of novel synthetic derivatives of dehydroepiandrosterone for antivirals against flaviviruses infections. Virol. Sin. 2022, 37, 94–106. [Google Scholar] [CrossRef] [PubMed]
- Barrett, E.S.; Mbowe, O.; Thurston, S.W.; Butts, S.; Wang, C.; Nguyen, R.; Bush, N.; Redmon, J.B.; Sheshu, S.; Swan, S.H.; et al. Predictors of Steroid Hormone Concentrations in Early Pregnancy: Results from a Multi-Center Cohort. Matern. Child Health J. 2019, 23, 397–407. [Google Scholar] [CrossRef]
- Vermillion, M.S.; Ursin, R.L.; Attreed, S.E.; Klein, S.L. Estriol Reduces Pulmonary Immune Cell Recruitment and Inflammation to Protect Female Mice from Severe Influenza. Endocrinology 2018, 159, 3306–3320. [Google Scholar] [CrossRef] [PubMed]
- Li, F.; Boon, A.C.M.; Michelson, A.P.; Foraker, R.E.; Zhan, M.; Payne, P.R.O. Estrogen hormone is an essential sex factor inhibiting inflammation and immune response in COVID-19. Sci. Rep. 2022, 12, 9462. [Google Scholar] [CrossRef] [PubMed]





Disclaimer/Publisher’s Note: The statements, opinions and data contained in all publications are solely those of the individual author(s) and contributor(s) and not of MDPI and/or the editor(s). MDPI and/or the editor(s) disclaim responsibility for any injury to people or property resulting from any ideas, methods, instructions or products referred to in the content. |
© 2026 by the authors. Licensee MDPI, Basel, Switzerland. This article is an open access article distributed under the terms and conditions of the Creative Commons Attribution (CC BY) license.
Share and Cite
Zhou, Y.; Lu, T.; Wang, J.; Gu, S.; Huang, R.; Wu, S.; Bao, W.; Wang, H. Integrated Metabolomic and Transcriptomic Analysis Reveals Host Response Mechanisms to Porcine Epidemic Diarrhea Virus Infection in Pigs. Vet. Sci. 2026, 13, 313. https://doi.org/10.3390/vetsci13040313
Zhou Y, Lu T, Wang J, Gu S, Huang R, Wu S, Bao W, Wang H. Integrated Metabolomic and Transcriptomic Analysis Reveals Host Response Mechanisms to Porcine Epidemic Diarrhea Virus Infection in Pigs. Veterinary Sciences. 2026; 13(4):313. https://doi.org/10.3390/vetsci13040313
Chicago/Turabian StyleZhou, Yajing, Tongxi Lu, Jie Wang, Shanshen Gu, Ruihua Huang, Shenglong Wu, Wenbin Bao, and Haifei Wang. 2026. "Integrated Metabolomic and Transcriptomic Analysis Reveals Host Response Mechanisms to Porcine Epidemic Diarrhea Virus Infection in Pigs" Veterinary Sciences 13, no. 4: 313. https://doi.org/10.3390/vetsci13040313
APA StyleZhou, Y., Lu, T., Wang, J., Gu, S., Huang, R., Wu, S., Bao, W., & Wang, H. (2026). Integrated Metabolomic and Transcriptomic Analysis Reveals Host Response Mechanisms to Porcine Epidemic Diarrhea Virus Infection in Pigs. Veterinary Sciences, 13(4), 313. https://doi.org/10.3390/vetsci13040313

