Cow Placenta Peptides Ameliorate D-Galactose-Induced Intestinal Barrier Damage by Regulating TLR/NF-κB Pathway
Simple Summary
Abstract
1. Introduction
2. Materials and Methods
2.1. Preparation of CPP
2.2. Animals and Treatment
2.3. Sample Collection
2.4. H&E and PAS Staining of Intestines
2.5. Detection of Serum DAO and LPS Levels
2.6. Intestinal Oxidation, Aging Markers, and TJ Assays
2.7. Detection of Genes Related to Intestinal Oxidation, Inflammation, and TJs
2.8. Immunofluorescence and Immunohistochemical Staining of Intestines
2.9. RNA Sequencing of Intestines
2.10. Detection of Expression of Proteins Related to Key Signaling Pathways in Intestines
2.11. Statistical Analysis
3. Results
3.1. Body Weight Changes
3.2. Histological and PAS Staining of Intestines
3.3. Serum DAO and LPS Assay
3.4. TJ Gene Expression in Intestinal Segments
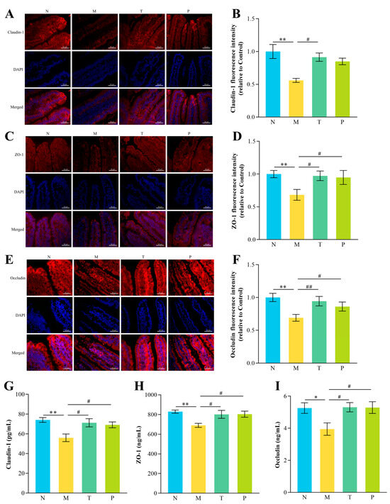
3.5. Validation of TJs in the Jejunum
3.6. Jejunal Oxidative Stress and Senescence Markers
3.7. Jejunal Inflammatory Factor Expression
3.8. RNA Sequencing and Functional Analysis
3.9. TLR4/NF-κB Pathway Protein Expression
4. Discussion
4.1. Effect of CPP on Body Weight of Mice
4.2. Effect of CPP on Intestinal Tissue Structure in Mice
4.3. Effect of CPP on Intestinal Barrier Function in Mice
4.4. Effect of CPP on Indicators Related to Intestinal Oxidation and Aging in Mice
4.5. Effect of CPP on TLR4/NF-κB Signaling Pathway in Mouse Intestines
5. Conclusions
Supplementary Materials
Author Contributions
Funding
Institutional Review Board Statement
Informed Consent Statement
Data Availability Statement
Acknowledgments
Conflicts of Interest
References
- Khan, S.S.; Singer, B.D.; Vaughan, D.E. Molecular and physiological manifestations and measurement of aging in humans. Aging Cell 2017, 16, 624–633. [Google Scholar] [CrossRef] [PubMed]
- Hui, Y.; Jun-Li, H.; Chuang, W. Anti-oxidation and anti-aging activity of polysaccharide from Malus micromalus Makino fruit wine. Int. J. Biol. Macromol. 2019, 121, 1203–1212. [Google Scholar] [CrossRef] [PubMed]
- Guo, Y.; Guan, T.; Shafiq, K.; Yu, Q.; Jiao, X.; Na, D.; Li, M.; Zhang, G.; Kong, J. Mitochondrial dysfunction in aging. Ageing Res. Rev. 2023, 88, 101955. [Google Scholar] [CrossRef] [PubMed]
- Papsdorf, K.; Brunet, A. Linking Lipid Metabolism to Chromatin Regulation in Aging. Trends Cell Biol. 2019, 29, 97–116. [Google Scholar] [CrossRef]
- Xiao, H.; Jedrychowski, M.P.; Schweppe, D.K.; Huttlin, E.L.; Yu, Q.; Heppner, D.E.; Li, J.; Long, J.; Mills, E.L.; Szpyt, J.; et al. A Quantitative Tissue-Specific Landscape of Protein Redox Regulation during Aging. Cell 2020, 180, 968–983. [Google Scholar] [CrossRef] [PubMed]
- Zeng, C.; Feng, S. The Antioxidant Capacity In Vitro and In Vivo of Polysaccharides From Bergenia emeiensis. Int. J. Mol. Sci. 2020, 21, 7456. [Google Scholar] [CrossRef] [PubMed]
- Calleja-Conde, J.; Echeverry-Alzate, V.; Bühler, K.-M.; Durán-González, P.; Morales-García, J.Á.; Segovia-Rodríguez, L.; Rodríguez de Fonseca, F.; Giné, E.; López-Moreno, J.A. The Immune System through the Lens of Alcohol Intake and Gut Microbiota. Int. J. Mol. Sci. 2021, 22, 7485. [Google Scholar] [CrossRef]
- Bhattacharyya, A.; Chattopadhyay, R.; Mitra, S.; Crowe, S.E. Oxidative stress: An essential factor in the pathogenesis of gastrointestinal mucosal diseases. Physiol. Rev. 2014, 94, 329–354. [Google Scholar] [CrossRef] [PubMed]
- Ru, M.; Wang, W.; Zhai, Z.; Wang, R.; Li, Y.; Liang, J.; Kothari, D.; Niu, K.; Wu, X. Nicotinamide mononucleotide supplementation protects the intestinal function in aging mice and D-galactose induced senescent cells. Food Funct. 2022, 13, 7507–7519. [Google Scholar] [CrossRef]
- Camilleri, M. Leaky gut: Mechanisms, measurement and clinical implications in humans. Gut 2019, 68, 1516–1526. [Google Scholar] [CrossRef] [PubMed]
- Vaiserman, A.; Koliada, A.; Lushchak, O.; Castillo, M.J. Repurposing drugs to fight aging: The difficult path from bench to bedside. Med. Res. Rev. 2021, 41, 1676–1700. [Google Scholar] [CrossRef] [PubMed]
- Daliri, E.B.-M.; Lee, B.H.; Oh, D.H. Current trends and perspectives of bioactive peptides. Crit. Rev. Food Sci. Nutr. 2018, 58, 2273–2284. [Google Scholar] [CrossRef] [PubMed]
- Chen, H.; Zheng, H.; Li, T.; Jiang, Q.; Liu, S.; Zhou, X.; Ding, Y.; Xiang, X. Protective Effect of Oyster Peptides Derived From Crassostrea gigas on Intestinal Oxidative Damage Induced by Cyclophosphamide in Mice Mediated Through Nrf2-Keap1 Signaling Pathway. Front. Nutr. 2022, 9, 888960. [Google Scholar] [CrossRef]
- Yu, S.; Guo, H.; Ji, Z.; Zheng, Y.; Wang, B.; Chen, Q.; Tang, H.; Yuan, B. Sea Cucumber Peptides Ameliorate DSS-Induced Ulcerative Colitis: The Role of the Gut Microbiota, the Intestinal Barrier, and Macrophage Polarization. Nutrients 2023, 15, 4813. [Google Scholar] [CrossRef]
- Shen, L.-H.; Fan, L.; Zhang, Y.; Shen, Y.; Su, Z.-T.; Peng, G.-N.; Deng, J.-L.; Zhong, Z.-J.; Wu, X.-F.; Yu, S.-M.; et al. Antioxidant Capacity and Protective Effect of Cow Placenta Extract on D-Galactose-Induced Skin Aging in Mice. Nutrients 2022, 14, 4659. [Google Scholar] [CrossRef] [PubMed]
- Shen, L.; Fan, L.; Luo, H.; Li, W.; Cao, S.; Yu, S. Cow placenta extract ameliorates d-galactose-induced liver damage by regulating BAX/CASP3 and p53/p21/p16 pathways. J. Ethnopharmacol. 2024, 323, 117685. [Google Scholar] [CrossRef]
- Zhao, Y.; Zhang, Z.; Tang, A.; Zeng, Z.; Zheng, W.; Luo, Y.; Huang, Y.; Dai, X.; Lu, W.; Fan, L.; et al. Cow Placenta Extract Ameliorates Cyclophosphamide-Induced Intestinal Damage by Enhancing the Intestinal Barrier, Improving Immune Function, and Restoring Intestinal Microbiota. Vet. Sci. 2024, 11, 505. [Google Scholar] [CrossRef] [PubMed]
- Oskouei, Z.; Mehri, S.; Kalalinia, F.; Hosseinzadeh, H. Evaluation of the effect of thymoquinone in d-galactose-induced memory impairments in rats: Role of MAPK, oxidative stress, and neuroinflammation pathways and telomere length. Phytother. Res. 2021, 35, 2252–2266. [Google Scholar] [CrossRef]
- Azman, K.F.; Zakaria, R. D-Galactose-induced accelerated aging model: An overview. Biogerontology 2019, 20, 763–782. [Google Scholar] [CrossRef] [PubMed]
- Shen, L.; Zhang, Y.; You, L.; Zhu, Y.; Shl, T.; Dong, K.; Cao, S. Establishment and optimization by different enzymolysis methods ofreducing polypeptide preparation from dairy cows placenta. J. Northeast Agric. Univ. 2021, 52, 54–63. [Google Scholar] [CrossRef]
- He, W.; Song, H.; Yang, Z.; Zhao, S.; Min, J.; Jiang, Y. Beneficial effect of GABA-rich fermented milk whey on nervous system and intestinal microenvironment of aging mice induced by D-galactose. Microbiol. Res. 2024, 278, 127547. [Google Scholar] [CrossRef] [PubMed]
- Chen, P.; Chen, F.; Lei, J.; Zhou, B. Gut microbial metabolite urolithin B attenuates intestinal immunity function in vivo in aging mice and in vitro in HT29 cells by regulating oxidative stress and inflammatory signalling. Food Funct. 2021, 12, 11938–11955. [Google Scholar] [CrossRef] [PubMed]
- Wei, R.; Su, Z.; Mackenzie, G.G. Chlorogenic acid combined with epigallocatechin-3-gallate mitigates D-galactose-induced gut aging in mice. Food Funct. 2023, 14, 2684–2697. [Google Scholar] [CrossRef]
- Fetterer, R.H.; Miska, K.B.; Jenkins, M.C.; Wong, E.A. Expression of nutrient transporters in duodenum, jejunum, and ileum of Eimeria maxima-infected broiler chickens. Parasitol. Res. 2014, 113, 3891–3894. [Google Scholar] [CrossRef] [PubMed]
- Bao, X.; Wu, J. Impact of food-derived bioactive peptides on gut function and health. Food Res. Int. 2021, 147, 110485. [Google Scholar] [CrossRef] [PubMed]
- Li, D.-D.; Li, W.-J.; Kong, S.-Z.; Li, S.-D.; Guo, J.-Q.; Guo, M.-H.; Cai, T.-T.; Li, N.; Chen, R.-Z.; Luo, R.-Q.; et al. Protective effects of collagen polypeptide from tilapia skin against injuries to the liver and kidneys of mice induced by d-galactose. Biomed. Pharmacother. 2019, 117, 109204. [Google Scholar] [CrossRef] [PubMed]
- Odenwald, M.A.; Turner, J.R. The intestinal epithelial barrier: A therapeutic target? Nat. Rev. Gastroenterol. Hepatol. 2017, 14, 9–21. [Google Scholar] [CrossRef] [PubMed]
- Yang, S.; Yu, M. Role of Goblet Cells in Intestinal Barrier and Mucosal Immunity. J. Inflamm. Res. 2021, 14, 3171–3183. [Google Scholar] [CrossRef] [PubMed]
- Han, H.; Liu, Z.; Yin, J.; Gao, J.; He, L.; Wang, C.; Hou, R.; He, X.; Wang, G.; Li, T.; et al. D-Galactose Induces Chronic Oxidative Stress and Alters Gut Microbiota in Weaned Piglets. Front. Physiol. 2021, 12, 634283. [Google Scholar] [CrossRef] [PubMed]
- Cui, Y.; Zhang, L.; Lu, C.; Dou, M.; Jiao, Y.; Bao, Y.; Shi, W. Effects of compound small peptides of Chinese medicine on intestinal immunity and cecal intestinal flora in CTX immunosuppressed mice. Front. Microbiol. 2022, 13, 959726. [Google Scholar] [CrossRef] [PubMed]
- Bazzoni, G.; Martinez-Estrada, O.M.; Orsenigo, F.; Cordenonsi, M.; Citi, S.; Dejana, E. Interaction of junctional adhesion molecule with the tight junction components ZO-1, cingulin, and occludin. J. Biol. Chem. 2000, 275, 20520–20526. [Google Scholar] [CrossRef] [PubMed]
- Zhang, X.-Y.; Chen, J.; Yi, K.; Peng, L.; Xie, J.; Gou, X.; Peng, T.; Tang, L. Phlorizin ameliorates obesity-associated endotoxemia and insulin resistance in high-fat diet-fed mice by targeting the gut microbiota and intestinal barrier integrity. Gut Microbes. 2020, 12, 1842990. [Google Scholar] [CrossRef] [PubMed]
- Ma, L.; Luo, Z.; Huang, Y.; Li, Y.; Guan, J.; Zhou, T.; Du, Z.; Yong, K.; Yao, X.; Shen, L.; et al. Modulating gut microbiota and metabolites with dietary fiber oat β-glucan interventions to improve growth performance and intestinal function in weaned rabbits. Front. Microbiol. 2022, 13, 1074036. [Google Scholar] [CrossRef]
- Thomas, P.D.; Nichols, T.W.; Angstadt, A.R. Dietary bioactive peptides in maintaining intestinal integrity and function. Am. J. Gastroenterol. 2001, 96, S311. [Google Scholar] [CrossRef]
- Shang, Y.; Cui, P.; Chen, Y.; Zhang, Z.; Li, S.; Chen, Z.; Ma, A.; Jia, Y. Study on the mechanism of mitigating radiation damage by improving the hematopoietic system and intestinal barrier with Tenebrio molitor peptides. Food Funct. 2024, 15, 8116–8127. [Google Scholar] [CrossRef] [PubMed]
- Zhang, X.; Wang, S.; Wu, Y.; Liu, X.; Wang, J.; Han, D. Ellagic Acid Alleviates Diquat-Induced Jejunum Oxidative Stress in C57BL/6 Mice through Activating Nrf2 Mediated Signaling Pathway. Nutrients 2022, 14, 1103. [Google Scholar] [CrossRef]
- Gao, Y.; Liu, Y.; Ma, F.; Sun, M.; Song, Y.; Xu, D.; Mu, G.; Tuo, Y. Lactobacillus plantarum Y44 alleviates oxidative stress by regulating gut microbiota and colonic barrier function in Balb/C mice with subcutaneous d-galactose injection. Food Funct. 2021, 12, 373–386. [Google Scholar] [CrossRef]
- Gao, Y.; Meng, Q.; Qin, J.; Zhao, Q.; Shi, B. Resveratrol alleviates oxidative stress induced by oxidized soybean oil and improves gut function via changing gut microbiota in weaned piglets. J. Anim. Sci. Biotechnol. 2023, 14, 54. [Google Scholar] [CrossRef]
- Zhang, X.; Jing, S.; Lin, H.; Sun, W.; Jiang, W.; Yu, C.; Sun, J.; Wang, C.; Chen, J.; Li, H. Anti-fatigue effect of anwulignan via the NRF2 and PGC-1α signaling pathway in mice. Food Funct. 2019, 10, 7755–7766. [Google Scholar] [CrossRef]
- Li, M.; Kong, Y.; Guo, W.; Wu, X.; Zhang, J.; Lai, Y.; Kong, Y.; Niu, X.; Wang, G. Dietary aflatoxin B1 caused the growth inhibition, and activated oxidative stress and endoplasmic reticulum stress pathway, inducing apoptosis and inflammation in the liver of northern snakehead (Channa argus). Sci. Total Environ. 2022, 850, 157997. [Google Scholar] [CrossRef]
- Jian, Z.; Guo, H.; Liu, H.; Cui, H.; Fang, J.; Zuo, Z.; Deng, J.; Li, Y.; Wang, X.; Zhao, L. Oxidative stress, apoptosis and inflammatory responses involved in copper-induced pulmonary toxicity in mice. Aging 2020, 12, 16867–16886. [Google Scholar] [CrossRef] [PubMed]
- He, D.; Wu, H.; Xiang, J.; Ruan, X.; Peng, P.; Ruan, Y.; Chen, Y.-G.; Wang, Y.; Yu, Q.; Zhang, H.; et al. Gut stem cell aging is driven by mTORC1 via a p38 MAPK-p53 pathway. Nat. Commun. 2020, 11, 37. [Google Scholar] [CrossRef] [PubMed]
- Branca, J.J.V.; Gulisano, M.; Nicoletti, C. Intestinal epithelial barrier functions in ageing. Ageing Res. Rev. 2019, 54, 100938. [Google Scholar] [CrossRef] [PubMed]
- Zheng, H.; Zhang, C.; Wang, Q.; Feng, S.; Fang, Y.; Zhang, S. The impact of aging on intestinal mucosal immune function and clinical applications. Front. Immunol. 2022, 13, 1029948. [Google Scholar] [CrossRef]
- Man, A.L.; Gicheva, N.; Nicoletti, C. The impact of ageing on the intestinal epithelial barrier and immune system. Cell Immunol. 2014, 289, 112–118. [Google Scholar] [CrossRef]
- Liu, H.; Patel, N.R.; Walter, L.; Ingersoll, S.; Sitaraman, S.V.; Garg, P. Constitutive expression of MMP9 in intestinal epithelium worsens murine acute colitis and is associated with increased levels of proinflammatory cytokine Kc. Am. J. Physiol. Gastrointest. Liver Physiol. 2013, 304, G793–G803. [Google Scholar] [CrossRef]
- Al-Sadi, R.; Ye, D.; Said, H.M.; Ma, T.Y. IL-1beta-induced increase in intestinal epithelial tight junction permeability is mediated by MEKK-1 activation of canonical NF-kappaB pathway. Am. J. Pathol. 2010, 177, 2310–2322. [Google Scholar] [CrossRef] [PubMed]
- Yang, A.; Fan, H.; Zhao, Y.; Chen, X.; Zhu, Z.; Zha, X.; Zhao, Y.; Chai, X.; Li, J.; Tu, P.; et al. An immune-stimulating proteoglycan from the medicinal mushroom Huaier up-regulates NF-κB and MAPK signaling via Toll-like receptor 4. J. Biol. Chem. 2019, 294, 2628–2641. [Google Scholar] [CrossRef] [PubMed]
- Chelakkot, C.; Ghim, J.; Ryu, S.H. Mechanisms regulating intestinal barrier integrity and its pathological implications. Exp. Mol. Med. 2018, 50, 1–9. [Google Scholar] [CrossRef]
- Li, J.; Yan, Y.; Fu, Y.; Chen, Z.; Yang, Y.; Li, Y.; Pan, J.; Li, F.; Zha, C.; Miao, K.; et al. ACE2 mediates tryptophan alleviation on diarrhea by repairing intestine barrier involved mTOR pathway. Cell Mol. Biol. Lett. 2024, 29, 90. [Google Scholar] [CrossRef] [PubMed]
- Zhu, W.; Ren, L.; Zhang, L.; Qiao, Q.; Farooq, M.Z.; Xu, Q. The Potential of Food Protein-Derived Bioactive Peptides against Chronic Intestinal Inflammation. Mediat. Inflamm. 2020, 2020, 6817156. [Google Scholar] [CrossRef] [PubMed]
- Zhang, R.; Lian, T.; Liu, J.; Du, F.; Chen, Z.; Zhang, R.; Wang, Q. Dendritic Cell-Derived Exosomes Stimulated by Treponema pallidum Induce Endothelial Cell Inflammatory Response through the TLR4/MyD88/NF-κB Signaling Pathway. ACS Infect. Dis. 2023, 9, 2299–2305. [Google Scholar] [CrossRef] [PubMed]
- Al-Sadi, R.; Guo, S.; Ye, D.; Rawat, M.; Ma, T.Y. TNF-α Modulation of Intestinal Tight Junction Permeability Is Mediated by NIK/IKK-α Axis Activation of the Canonical NF-κB Pathway. Am. J. Pathol. 2016, 186, 1151–1165. [Google Scholar] [CrossRef]
- Al-Sadi, R.; Ye, D.; Boivin, M.; Guo, S.; Hashimi, M.; Ereifej, L.; Ma, T.Y. Interleukin-6 modulation of intestinal epithelial tight junction permeability is mediated by JNK pathway activation of claudin-2 gene. PLoS ONE 2014, 9, e85345. [Google Scholar] [CrossRef]
- Zhang, J.; Zhang, R.; Li, W.; Ma, X.-C.; Qiu, F.; Sun, C.-P. IκB kinase β (IKKβ): Structure, transduction mechanism, biological function, and discovery of its inhibitors. Int. J. Biol. Sci. 2023, 19, 4181–4203. [Google Scholar] [CrossRef]
- Bao, X.; Wu, J. Egg white ovomucin hydrolysate inhibits intestinal integrity damage in LPS-treated Caco-2 cells. J. Funct. Foods 2021, 87, 104822. [Google Scholar] [CrossRef]
- Tenore, G.C.; Pagano, E.; Lama, S.; Vanacore, D.; Di Maro, S.; Maisto, M.; Capasso, R.; Merlino, F.; Borrelli, F.; Stiuso, P.; et al. Intestinal Anti-Inflammatory Effect of a Peptide Derived from Gastrointestinal Digestion of Buffalo (Bubalus bubalis) Mozzarella Cheese. Nutrients 2019, 11, 610. [Google Scholar] [CrossRef] [PubMed]











Disclaimer/Publisher’s Note: The statements, opinions and data contained in all publications are solely those of the individual author(s) and contributor(s) and not of MDPI and/or the editor(s). MDPI and/or the editor(s) disclaim responsibility for any injury to people or property resulting from any ideas, methods, instructions or products referred to in the content. |
© 2025 by the authors. Licensee MDPI, Basel, Switzerland. This article is an open access article distributed under the terms and conditions of the Creative Commons Attribution (CC BY) license (https://creativecommons.org/licenses/by/4.0/).
Share and Cite
Zhao, Y.; Zeng, Z.; Zheng, W.; Zhang, Z.; Zhang, H.; Luo, Y.; Zhao, K.; Ding, Y.; Lu, W.; Hao, F.; et al. Cow Placenta Peptides Ameliorate D-Galactose-Induced Intestinal Barrier Damage by Regulating TLR/NF-κB Pathway. Vet. Sci. 2025, 12, 229. https://doi.org/10.3390/vetsci12030229
Zhao Y, Zeng Z, Zheng W, Zhang Z, Zhang H, Luo Y, Zhao K, Ding Y, Lu W, Hao F, et al. Cow Placenta Peptides Ameliorate D-Galactose-Induced Intestinal Barrier Damage by Regulating TLR/NF-κB Pathway. Veterinary Sciences. 2025; 12(3):229. https://doi.org/10.3390/vetsci12030229
Chicago/Turabian StyleZhao, Yuquan, Zhi Zeng, Weijian Zheng, Zeru Zhang, Hanwen Zhang, Yuxin Luo, Kunshan Zhao, Yuyan Ding, Wei Lu, Fuxing Hao, and et al. 2025. "Cow Placenta Peptides Ameliorate D-Galactose-Induced Intestinal Barrier Damage by Regulating TLR/NF-κB Pathway" Veterinary Sciences 12, no. 3: 229. https://doi.org/10.3390/vetsci12030229
APA StyleZhao, Y., Zeng, Z., Zheng, W., Zhang, Z., Zhang, H., Luo, Y., Zhao, K., Ding, Y., Lu, W., Hao, F., Huang, Y., & Shen, L. (2025). Cow Placenta Peptides Ameliorate D-Galactose-Induced Intestinal Barrier Damage by Regulating TLR/NF-κB Pathway. Veterinary Sciences, 12(3), 229. https://doi.org/10.3390/vetsci12030229

