Genomic Differences and Mutations in Epidemic Orf Virus and Vaccine Strains: Implications for Improving Orf Virus Vaccines
Simple Summary
Abstract
1. Introduction
2. Materials and Methods
2.1. Samples
2.2. Samples DNA Sequencing, Assembly, and Annotation
2.3. Sequence Alignment and Phylogenetic Analysis
2.4. Structure Prediction of ORFV Proteins
3. Results
3.1. Features of the Complete Genomes of the ORFV Epidemic and Attenuated Vaccine Strain
3.2. Genome-Wide Comparison Between the Epidemic ORFV and Attenuated Vaccine Strains
3.3. ITR Analysis of the Epidemic ORFV and Attenuated Vaccine Strains and Other Strains
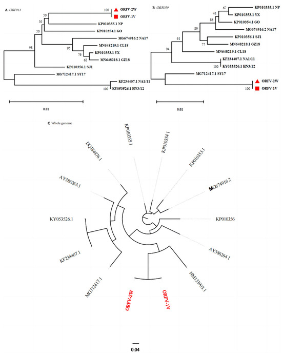
3.4. Phylogenetic Analysis
3.5. SNPs in the ORFV Vaccine Strain Genome
3.6. Tertiary Structure Prediction of Proteins Encoded by ORF067, ORF072, and ORF102
4. Discussion
5. Conclusions
Supplementary Materials
Author Contributions
Funding
Institutional Review Board Statement
Informed Consent Statement
Data Availability Statement
Acknowledgments
Conflicts of Interest
References
- Zhang, K.; Liu, Y.; Kong, H.; Shang, Y.; Liu, X. Human infection with ORF virus from goats in China, 2012. Vector Borne Zoonotic Dis. 2014, 14, 365–367. [Google Scholar] [CrossRef] [PubMed]
- Bergqvist, C.; Kurban, M.; Abbas, O. Orf virus infection. Rev. Med. Virol. 2017, 27, e1932. [Google Scholar] [CrossRef]
- Zhang, K.; Shang, Y.; Jin, Y.; Wang, G.; Zheng, H.; He, J.; Lu, Z.; Liu, X. Diagnosis and phylogenetic analysis of Orf virus from goats in China: A case report. Virol. J. 2010, 7, 78. [Google Scholar] [CrossRef]
- Khalafalla, A.I.; Elhag, A.E.; Ishag, H.Z.A. Field investigation and phylogenetic characterization of orf virus (ORFV) circulating in small ruminants and Pseudocowpoxvirus (PCPV) in dromedary camels of eastern Sudan. Heliyon 2020, 6, e03595. [Google Scholar] [CrossRef] [PubMed]
- Ma, W.; Pang, M.; Lei, X.; Wang, Z.; Feng, H.; Li, S.; Chen, D. Orf Virus Detection in the Saliva and Milk of Dairy Goats. Front. Microbiol. 2022, 13, 837808. [Google Scholar] [CrossRef]
- Nandi, S.; De Ujjwal, K.; Chowdhury, S. Current status of contagious ecthyma or orf disease in goat and sheep—A global perspective. Small Ruminant Res. 2011, 96, 73–82. [Google Scholar] [CrossRef]
- Fleming, S.B.; Wise, L.M.; Mercer, A.A. Molecular genetic analysis of orf virus: A poxvirus that has adapted to skin. Viruses 2015, 7, 1505–1539. [Google Scholar] [CrossRef]
- Fleming, S.B.; Mccaughan, C.A.; Andrews, A.E.; Nash, A.D.; Mercer, A.A. A homolog of interleukin-10 is encoded by the poxvirus orf virus. J. Virol. 1997, 71, 4857–4861. [Google Scholar] [CrossRef]
- Zhu, Z.; Qu, G.; Du, J.; Wang, C.; Chen, Y.; Shen, Z.; Zhou, Z.; Yin, C.; Chen, X. Construction and characterization of a contagious ecthyma virus double-gene deletion strain and evaluation of its potential as a live-attenuated vaccine in goat. Front. Immunol. 2022, 13, 961287. [Google Scholar] [CrossRef]
- Bukar, A.M.; Jesse, F.F.A.; Abdullah, C.A.C.; Noordin, M.M.; Lawan, Z.; Mangga, H.K.; Balakrishnan, K.N.; Azmi, M.M. Immunomodulatory Strategies for Parapoxvirus: Current Status and Future Approaches for the Development of Vaccines against Orf Virus Infection. Vaccines 2021, 9, 1341. [Google Scholar] [CrossRef]
- Karki, M.; Venkatesan, G.; Kumar, A.; Kumar, S.; Bora, D.P. Contagious ecthyma of sheep and goats: A comprehensive review on epidemiology, immunity, diagnostics and control measures. Veterinarski Arhiv. 2019, 89, 393–423. [Google Scholar] [CrossRef]
- Lacasta, D.; Ferrer, L.M.; Ramos, J.J.; González, J.M.; Ortín, A.; Fthenakis, G.C. Vaccination schedules in small ruminant farms. Vet. Microbiol. 2015, 181, 34–46. [Google Scholar] [CrossRef] [PubMed]
- Li, W.; Hao, W.; Peng, Y.; Duan, C.; Tong, C.; Song, D.; Gao, F.; Li, M.; Rock, D.L.; Luo, S. Comparative genomic sequence analysis of Chinese orf virus strain NA1/11 with other parapoxviruses. Arch. Virol. 2015, 160, 253–266. [Google Scholar] [CrossRef] [PubMed]
- Chi, X.; Zeng, X.; Li, W.; Hao, W.; Li, M.; Huang, X.; Huang, Y.; Rock, D.L.; Luo, S.; Wang, S. Genome analysis of orf virus isolates from goats in the Fujian Province of southern China. Front. Microbiol. 2015, 6, 1135. [Google Scholar] [CrossRef]
- Zhou, Y.; Guan, J.; Lv, L.; Cui, H.; Xu, M.; Wang, S.; Yu, Z.; Zhen, R.; He, S.; Fang, Z.; et al. Complete genomic sequences and comparative analysis of two Orf virus isolates from Guizhou Province and Jilin Province, China. Virus Genes 2022, 58, 403–413. [Google Scholar] [CrossRef]
- Zhong, J.; Guan, J.; Zhou, Y.; Cui, S.; Wang, Z.; Zhou, S.; Xu, M.; Wei, X.; Gao, Y.; Zhai, S.; et al. Genomic characterization of two Orf virus isolates from Jilin province in China. Virus Genes 2019, 55, 490–501. [Google Scholar] [CrossRef]
- Chen, H.; Li, W.; Kuang, Z.; Chen, D.; Liao, X.; Li, M.; Luo, S.; Hao, W. The whole genomic analysis of orf virus strain HN3/12 isolated from Henan province, central China. BMC Vet. Res. 2017, 13, 260. [Google Scholar] [CrossRef] [PubMed]
- Delhon, G.; Tulman, E.R.; Afonso, C.L.; Lu, Z.; de la Concha-Bermejillo, A.; Lehmkuhl, H.D.; Piccone, M.E.; Kutish, G.F.; Rock, D.L. Genomes of the parapoxviruses ORF virus and bovine papular stomatitis virus. J. Virol. 2004, 78, 168–177. [Google Scholar] [CrossRef]
- McGuire, M.J.; Johnston, S.A.; Sykes, K.F. Novel immune-modulator identified by a rapid, functional screen of the parapoxvirus ovis (Orf virus) genome. Proteome Sci. 2012, 10, 4. [Google Scholar] [CrossRef]
- Mercer, A.A.; Ueda, N.; Friederichs, S.M.; Hofmann, K.; Fraser, K.M.; Bateman, T.; Fleming, S.B. Comparative analysis of genome sequences of three isolates of Orf virus reveals unexpected sequence variation. Virus Res. 2006, 116, 146–158. [Google Scholar] [CrossRef]
- Meyer, H.; Sutter, G.; Mayr, A. Mapping of deletions in the genome of the highly attenuated vaccinia virus MVA and their influence on virulence. J. Gen. Virol. 1991, 72, 1031–1038. [Google Scholar] [CrossRef] [PubMed]
- Fleming, S.B.; Lyttle, D.J.; Sullivan, J.T.; Mercer, A.A.; Robinson, A.J. Genomic analysis of a transposition-deletion variant of orf virus reveals a 3.3 kbp region of non-essential DNA. J. Gen. Virol. 1995, 76, 2969–2978. [Google Scholar] [CrossRef]
- Yogisharadhya, R.; Kumar, A.; Bhanuprakash, V.; Shivachandra, S.B. Evaluation of a recombinant major envelope protein (F1L) based indirect- ELISA for sero-diagnosis of orf in sheep and goats. J. Virol. Methods 2018, 261, 112–120. [Google Scholar] [CrossRef]
- Grin, I.R.; Mechetin, G.V.; Kasymov, R.D.; Diatlova, E.A.; Yudkina, A.V.; Shchelkunov, S.N.; Gileva, I.P.; Denisova, A.A.; Stepanov, G.A.; Chilov, G.G.; et al. A New Class of Uracil-DNA Glycosylase Inhibitors Active against Human and Vaccinia Virus Enzyme. Molecules 2021, 26, 6668. [Google Scholar] [CrossRef]
- Savva, R. Targeting uracil-DNA glycosylases for therapeutic outcomes using insights from virus evolution. Future Med. Chem. 2019, 11, 1323–1344. [Google Scholar] [CrossRef] [PubMed]
- Amegadzie, B.Y.; Sisler, J.R.; Moss, B. Frame-shift mutations within the vaccinia virus A-type inclusion protein gene. Virology 1992, 186, 777–782. [Google Scholar] [CrossRef] [PubMed]
- Diaz-Guerra, M.; Kahn, J.S.; Esteban, M. A mutation of the nucleoside triphosphate phosphohydrolase I (NPH-I) gene confers sensitivity of vaccinia virus to interferon. Virology 1993, 197, 485–491. [Google Scholar] [CrossRef]
- Tartaglia, J.; Perkus, M.E.; Taylor, J.; Norton, E.K.; Audonnet, J.C.; Cox, W.I.; Davis, S.W.; van der Hoeven, J.; Meignier, B.; Riviere, M. NYVAC: A highly attenuated strain of vaccinia virus. Virology 1992, 188, 217–232. [Google Scholar] [CrossRef]






| Strain Designation | Country | Year | Genome Size (bp) | Host Species | GenBank Accession No. | References |
|---|---|---|---|---|---|---|
| NA1/11 | China | 2013 | 137,080 | sheep | KF234407.1 | [13] |
| G0 | China | 2014 | 139,886 | goat | KP010354.1 | [14] |
| SJ1 | China | 2014 | 139,112 | goat | KP010356.1 | [14] |
| NP | China | 2014 | 132,111 | goat | KP010355.1 | [14] |
| YX | China | 2014 | 138,231 | goat | KP010353.1 | [14] |
| GZ18 | China | 2019 | 138,446 | goat | MN648218.1 | [15] |
| CL18 | China | 2019 | 138,495 | sheep | MN648219.1 | [15] |
| NA17 | China | 2017 | 139,287 | goat | MG674916.2 | [16] |
| SY17 | China | 2017 | 140,413 | sheep | MG712417.1 | [16] |
| HN3/12 | China | 2016 | 136,643 | sheep | KY053526.1 | [17] |
| OV-SA00 | USA | 2004 | 139,962 | goat | AY386264.1 | [18] |
| D1701 | USA | 2011 | 134,038 | sheep | HM133903.1 | [19] |
| OV-IA82 | USA | 2004 | 137,241 | sheep | AY386263.1 | [18] |
| NZ2 | New Zealand | 2006 | 137,820 | sheep | DQ184476.1 | [20] |
Disclaimer/Publisher’s Note: The statements, opinions and data contained in all publications are solely those of the individual author(s) and contributor(s) and not of MDPI and/or the editor(s). MDPI and/or the editor(s) disclaim responsibility for any injury to people or property resulting from any ideas, methods, instructions or products referred to in the content. |
© 2024 by the authors. Licensee MDPI, Basel, Switzerland. This article is an open access article distributed under the terms and conditions of the Creative Commons Attribution (CC BY) license (https://creativecommons.org/licenses/by/4.0/).
Share and Cite
Zhao, D.; Shi, Y.; Zhang, M.; Li, P.; Zhang, Y.; Wang, T.; Yu, D.; Zhang, K. Genomic Differences and Mutations in Epidemic Orf Virus and Vaccine Strains: Implications for Improving Orf Virus Vaccines. Vet. Sci. 2024, 11, 617. https://doi.org/10.3390/vetsci11120617
Zhao D, Shi Y, Zhang M, Li P, Zhang Y, Wang T, Yu D, Zhang K. Genomic Differences and Mutations in Epidemic Orf Virus and Vaccine Strains: Implications for Improving Orf Virus Vaccines. Veterinary Sciences. 2024; 11(12):617. https://doi.org/10.3390/vetsci11120617
Chicago/Turabian StyleZhao, Dengshuai, Yaoxu Shi, Miaomiao Zhang, Ping Li, Yuanhang Zhang, Tianyu Wang, Dixi Yu, and Keshan Zhang. 2024. "Genomic Differences and Mutations in Epidemic Orf Virus and Vaccine Strains: Implications for Improving Orf Virus Vaccines" Veterinary Sciences 11, no. 12: 617. https://doi.org/10.3390/vetsci11120617
APA StyleZhao, D., Shi, Y., Zhang, M., Li, P., Zhang, Y., Wang, T., Yu, D., & Zhang, K. (2024). Genomic Differences and Mutations in Epidemic Orf Virus and Vaccine Strains: Implications for Improving Orf Virus Vaccines. Veterinary Sciences, 11(12), 617. https://doi.org/10.3390/vetsci11120617

