Assessment of the Macrophage Scavenger Receptor CD163 in Mediating Glaesserella parasuis Infection of Host Cells
Abstract
Simple Summary
Abstract
1. Introduction
2. Materials and Methods
2.1. Cell Culture
2.2. Vector Construction, Transient Transfection and Stable Overexpression
2.3. Immunofluorescence
2.4. Bacterial Strain Culture
2.5. Adhesion Assays
2.6. Adhesion Study by Scanning Electron Microscope (SEM)
2.7. Real-Time Quantitative PCR (Q-PCR)
2.8. Solid-Phase Adhesion Assay
2.9. Agglutination Assay
2.10. Statistical Analysis
3. Results
3.1. Overexpression of Porcine CD163 in CHO-K1 Cells
3.2. The Role of CD163 in Mediating the Adhesion of G. parasuis to CHO-K1 Cells
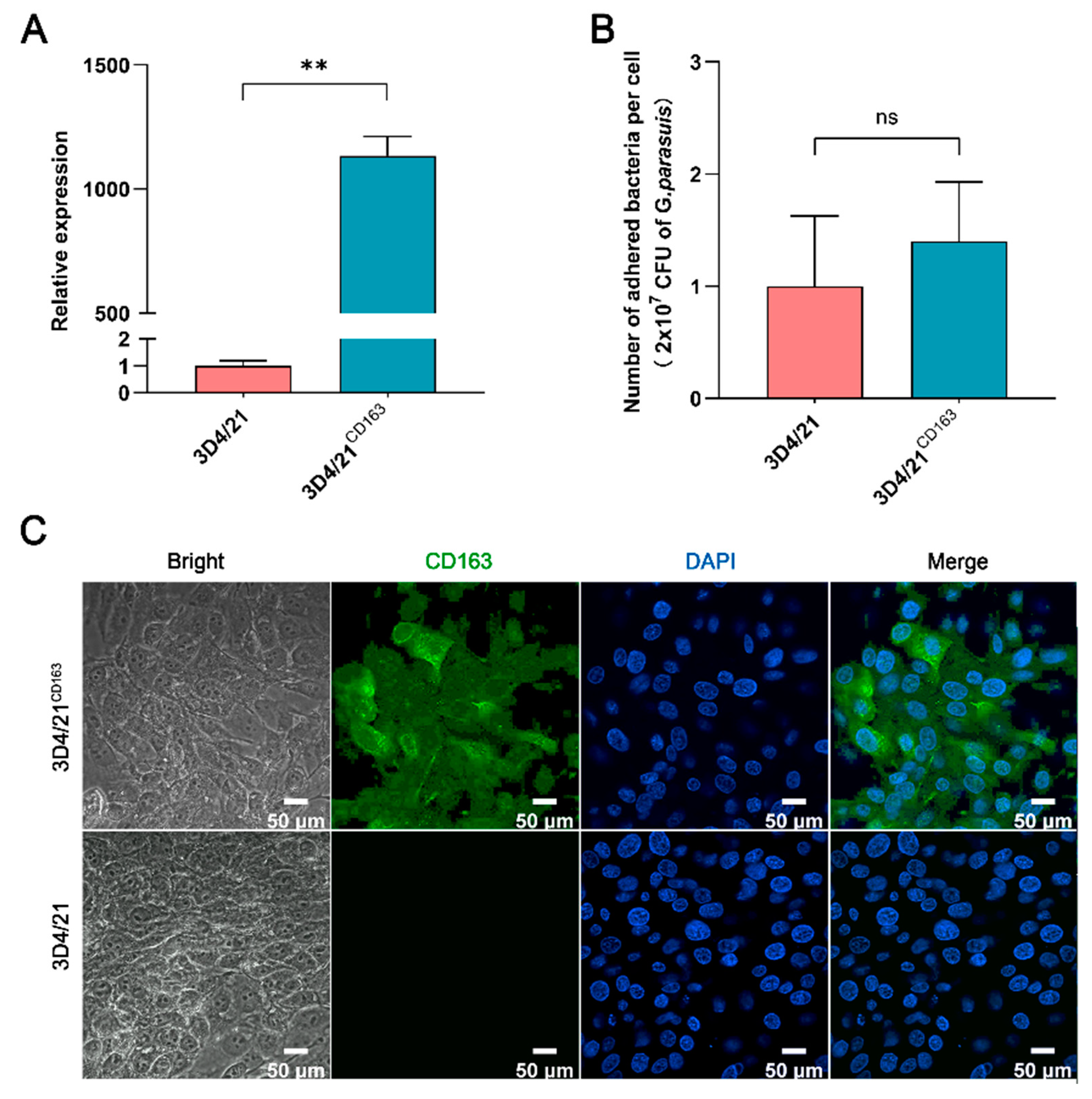
3.3. Effect of CD163 on G. parasuis Adhesion to 3D4/21 Cells
3.4. Bindings of G. parasuis to the Extracellular SRCR Domains of CD163
3.5. Recognition of G. parasuis by CD163 in Triggering Inflammatory Factors
4. Discussion
5. Conclusions
Supplementary Materials
Author Contributions
Funding
Institutional Review Board Statement
Informed Consent Statement
Data Availability Statement
Acknowledgments
Conflicts of Interest
References
- Dickerman, A.; Bandara, A.B.; Inzana, T.J. Phylogenomic analysis of Haemophilus parasuis and proposed reclassification to Glaesserella parasuis, gen. nov., comb. nov. Int. J. Syst. Evol. Microbiol. 2020, 70, 180–186. [Google Scholar] [CrossRef] [PubMed]
- Cheong, Y.; Oh, C.; Lee, K.; Cho, K.H. Survey of porcine respiratory disease complex-associated pathogens among commercial pig farms in Korea via oral fluid method. J. Vet. Sci. 2017, 18, 283–289. [Google Scholar] [CrossRef] [PubMed]
- Liu, H.; Xue, Q.; Zeng, Q.; Zhao, Z. Haemophilus parasuis vaccines. Vet. Immunol. Immunopathol. 2016, 180, 53–58. [Google Scholar] [CrossRef] [PubMed]
- Zhao, Y.; Wang, Q.; Li, J.; Lin, X.; Huang, X.; Fang, B. Epidemiology of Haemophilus parasuis isolates from pigs in China using serotyping, antimicrobial susceptibility, biofilm formation and ERIC-PCR genotyping. PeerJ 2018, 6, e5040. [Google Scholar] [CrossRef]
- Aragon, V.; Bouchet, B.; Gottschalk, M. Invasion of endothelial cells by systemic and nasal strains of Haemophilus parasuis. Vet. J. 2010, 186, 264–267. [Google Scholar] [CrossRef]
- Kavanova, L.; Matiaskova, K.; Leva, L.; Nedbalcova, K.; Matiasovic, J.; Faldyna, M.; Salat, J. Concurrent infection of monocyte-derived macrophages with porcine reproductive and respiratory syndrome virus and Haemophilus parasuis: A role of IFNalpha in pathogenesis of co-infections. Vet. Microbiol. 2018, 225, 64–71. [Google Scholar] [CrossRef]
- Du, Q.; Wu, X.; Wang, T.; Yang, X.; Wang, Z.; Niu, Y.; Zhao, X.; Liu, S.L.; Tong, D.; Huang, Y. Porcine Circovirus Type 2 Suppresses IL-12p40 Induction via Capsid/gC1qR-Mediated MicroRNAs and Signalings. J. Immunol. 2018, 201, 533–547. [Google Scholar] [CrossRef]
- An, J.; Guo, G.; Yu, D.; Zhu, K.; Zhang, C.; Li, Y. ICEHpsaHPS7, a Novel Multiple Drug Resistance Integrative Conjugative Element in Glaesserella parasuis. Antimicrob. Agents Chemother. 2021, 65, e01716-20. [Google Scholar] [CrossRef]
- Zhao, Y.; Guo, L.; Li, J.; Huang, X.; Fang, B. Characterization of antimicrobial resistance genes in Haemophilus parasuis isolated from pigs in China. PeerJ 2018, 6, e4613. [Google Scholar] [CrossRef]
- Hau, S.J.; Luan, S.L.; Loving, C.L.; Nicholson, T.L.; Wang, J.; Peters, S.E.; Seilly, D.; Weinert, L.A.; Langford, P.R.; Rycroft, A.N.; et al. BRaDP1T Consortium. Evaluation of the recombinant proteins RlpB and VacJ as a vaccine for protection against Glaesserella parasuis in pigs. BMC Vet. Res. 2020, 16, 167. [Google Scholar] [CrossRef]
- Alvarez-Estrada, A.; Martinez-Martinez, S.; Martin, C.G.; Garcia-Iglesias, M.J.; Perez-Martinez, C.; Yubero-Delgado, S.; Guizzo, J.A.; Frandoloso, R.; Rodriguez-Ferri, E.F. Immunogenic characterization of vaccines based on Haemophilus parasuis Nagasaki strain, OmpP2, OmpP5 and OmpD15, in colostrum-deprived pigs experimentally challenged with the same strain. Res. Vet. Sci. 2018, 119, 292–301. [Google Scholar] [CrossRef] [PubMed]
- Blanco, I.; Canals, A.; Evans, G.; Mellencamp, M.A.; Cia, C.; Deeb, N.; Wang, L.; Galina-Pantoja, L. Differences in susceptibility to Haemophilus parasuis infection in pigs. Can. J. Vet. Res. 2008, 72, 228–235. [Google Scholar] [PubMed]
- Vahle, J.L.; Haynes, J.S.; Andrews, J.J. Experimental reproduction of Haemophilus parasuis infection in swine: Clinical, bacteriological, and morphologic findings. J. Vet. Diagn. Investig. 1995, 7, 476–480. [Google Scholar] [CrossRef] [PubMed]
- Costa-Hurtado, M.; Olvera, A.; Martinez-Moliner, V.; Galofre-Mila, N.; Martinez, P.; Dominguez, J.; Aragon, V. Changes in macrophage phenotype after infection of pigs with Haemophilus parasuis strains with different levels of virulence. Infect. Immun. 2013, 81, 2327–2333. [Google Scholar] [CrossRef] [PubMed]
- Law, S.K.; Micklem, K.J.; Shaw, J.M.; Zhang, X.P.; Dong, Y.; Willis, A.C.; Mason, D.Y. A new macrophage differentiation antigen which is a member of the scavenger receptor superfamily. Eur. J. Immunol. 1993, 23, 2320–2325. [Google Scholar] [CrossRef]
- Fabriek, B.O.; van Bruggen, R.; Deng, D.M.; Ligtenberg, A.J.; Nazmi, K.; Schornagel, K.; Vloet, R.P.; Dijkstra, C.D.; van den Berg, T.K. The macrophage scavenger receptor CD163 functions as an innate immune sensor for bacteria. Blood 2009, 113, 887–892. [Google Scholar] [CrossRef]
- Zhang, X.; Guo, C. Recent advances in inhibition of porcine reproductive and respiratory syndrome virus through targeting CD163. Front. Microbiol. 2022, 13, 1006464. [Google Scholar] [CrossRef]
- Gao, Q.; Yang, Y.; Luo, Y.; Zheng, J.; Gong, L.; Wang, H.; Feng, Y.; Gong, T.; Wu, D.; Wu, R.; et al. Adaptation of African swine fever virus to porcine kidney cells stably expressing CD163 and Siglec1. Front. Immunol. 2022, 13, 1015224. [Google Scholar] [CrossRef]
- Yang, H.; Zhang, J.; Zhang, X.; Shi, J.; Pan, Y.; Zhou, R.; Li, G.; Li, Z.; Cai, G.; Wu, Z. CD163 knockout pigs are fully resistant to highly pathogenic porcine reproductive and respiratory syndrome virus. Antivir. Res. 2018, 151, 63–70. [Google Scholar] [CrossRef]
- Pfaffl, M.W. A new mathematical model for relative quantification in real-time RT-PCR. Nucleic Acids Res. 2001, 29, e45. [Google Scholar] [CrossRef]
- Bikker, F.J.; Ligtenberg, A.J.; Nazmi, K.; Veerman, E.C.; van’t Hof, W.; Bolscher, J.G.; Poustka, A.; Nieuw Amerongen, A.V.; Mollenhauer, J. Identification of the bacteria-binding peptide domain on salivary agglutinin (gp-340/DMBT1), a member of the scavenger receptor cysteine-rich superfamily. J. Biol. Chem. 2002, 277, 32109–32115. [Google Scholar] [CrossRef]
- Bikker, F.J.; Ligtenberg, A.J.; End, C.; Renner, M.; Blaich, S.; Lyer, S.; Wittig, R.; van’t Hof, W.; Veerman, E.C.; Nazmi, K.; et al. Bacteria binding by DMBT1/SAG/gp-340 is confined to the VEVLXXXXW motif in its scavenger receptor cysteine-rich domains. J. Biol. Chem. 2004, 279, 47699–47703. [Google Scholar] [CrossRef] [PubMed]
- Olvera, A.; Ballester, M.; Nofrarias, M.; Sibila, M.; Aragon, V. Differences in phagocytosis susceptibility in Haemophilus parasuis strains. Vet. Res. 2009, 40, 24. [Google Scholar] [CrossRef] [PubMed]
- Wang, Y.; Liu, C.; Fang, Y.; Liu, X.; Li, W.; Liu, S.; Liu, Y.; Liu, Y.; Charreyre, C.; Audonnet, J.C.; et al. Transcription analysis on response of porcine alveolar macrophages to Haemophilus parasuis. BMC Genom. 2012, 13, 68. [Google Scholar] [CrossRef]
- Martinez-Martinez, S.; Rodriguez-Ferri, E.F.; Frandoloso, R.; Garrido-Pavon, J.J.; Zaldivar-Lopez, S.; Barreiro, C.; Gutierrez-Martin, C.B. Molecular analysis of lungs from pigs immunized with a mutant transferrin binding protein B-based vaccine and challenged with Haemophilus parasuis. Comp. Immunol. Microbiol. Infect. Dis. 2016, 48, 69–78. [Google Scholar] [CrossRef]
- Frandoloso, R.; Martinez-Martinez, S.; Yubero, S.; Rodriguez-Ferri, E.F.; Gutierrez-Martin, C.B. New insights in cellular immune response in colostrum-deprived pigs after immunization with subunit and commercial vaccines against Glasser’s disease. Cell Immunol. 2012, 277, 74–82. [Google Scholar] [CrossRef]
- Frandoloso, R.; Martinez-Martinez, S.; Gutierrez-Martin, C.B.; Rodriguez-Ferri, E.F. Haemophilus parasuis serovar 5 Nagasaki strain adheres and invades PK-15 cells. Vet. Microbiol. 2012, 154, 347–352. [Google Scholar] [CrossRef] [PubMed]
- Shen, Y.; Zhou, N.; An, J.; Zhang, J.; Wang, M.; Li, Y.; Jiang, P. Haemophilus parasuis infection in 3D4/21 cells induces autophagy through the AMPK pathway. Cell Microbiol. 2019, 21, e13031. [Google Scholar] [CrossRef] [PubMed]
- Luo, X.; Chang, X.; Zhou, H.; Lin, H.; Fan, H. Glaesserella parasuis induces inflammatory response in 3D4/21 cells through activation of NLRP3 inflammasome signaling pathway via ROS. Vet. Microbiol. 2021, 256, 109057. [Google Scholar] [CrossRef] [PubMed]
- Burkard, C.; Lillico, S.G.; Reid, E.; Jackson, B.; Mileham, A.J.; Ait-Ali, T.; Whitelaw, C.B.; Archibald, A.L. Precision engineering for PRRSV resistance in pigs: Macrophages from genome edited pigs lacking CD163 SRCR5 domain are fully resistant to both PRRSV genotypes while maintaining biological function. PLoS Pathog. 2017, 13, e1006206. [Google Scholar] [CrossRef] [PubMed]
- Jarosova, R.; Ondrackova, P.; Leva, L.; Nedbalcova, K.; Vicenova, M.; Masek, J.; Volf, J.; Gebauer, J.; Do, T.; Guran, R.; et al. Cytokine expression by CD163+ monocytes in healthy and Actinobacillus pleuropneumoniae-infected pigs. Res. Vet. Sci. 2022, 152, 1–9. [Google Scholar] [CrossRef] [PubMed]
- Møller, H.J. Soluble CD163. Scand. J. Clin. Lab. Investig. 2012, 72, 1–13. [Google Scholar] [CrossRef] [PubMed]





Disclaimer/Publisher’s Note: The statements, opinions and data contained in all publications are solely those of the individual author(s) and contributor(s) and not of MDPI and/or the editor(s). MDPI and/or the editor(s) disclaim responsibility for any injury to people or property resulting from any ideas, methods, instructions or products referred to in the content. |
© 2023 by the authors. Licensee MDPI, Basel, Switzerland. This article is an open access article distributed under the terms and conditions of the Creative Commons Attribution (CC BY) license (https://creativecommons.org/licenses/by/4.0/).
Share and Cite
Deng, X.; Li, S.; Zhu, Y.; Yu, B.; Zhang, J.; Fang, Q.; Li, Z.; Chen, H.; Zhou, H. Assessment of the Macrophage Scavenger Receptor CD163 in Mediating Glaesserella parasuis Infection of Host Cells. Vet. Sci. 2023, 10, 235. https://doi.org/10.3390/vetsci10030235
Deng X, Li S, Zhu Y, Yu B, Zhang J, Fang Q, Li Z, Chen H, Zhou H. Assessment of the Macrophage Scavenger Receptor CD163 in Mediating Glaesserella parasuis Infection of Host Cells. Veterinary Sciences. 2023; 10(3):235. https://doi.org/10.3390/vetsci10030235
Chicago/Turabian StyleDeng, Xiangwei, Shuilian Li, Ying Zhu, Bo Yu, Jing Zhang, Qianhai Fang, Zhimin Li, Hongbo Chen, and Huanhuan Zhou. 2023. "Assessment of the Macrophage Scavenger Receptor CD163 in Mediating Glaesserella parasuis Infection of Host Cells" Veterinary Sciences 10, no. 3: 235. https://doi.org/10.3390/vetsci10030235
APA StyleDeng, X., Li, S., Zhu, Y., Yu, B., Zhang, J., Fang, Q., Li, Z., Chen, H., & Zhou, H. (2023). Assessment of the Macrophage Scavenger Receptor CD163 in Mediating Glaesserella parasuis Infection of Host Cells. Veterinary Sciences, 10(3), 235. https://doi.org/10.3390/vetsci10030235

