A Database of Fruit and Seed Morphological Traits and Images from Subtropical Flora of Hong Kong
Abstract
1. Introduction
2. Data Description
2.1. Study Site
2.2. Diaspore Images
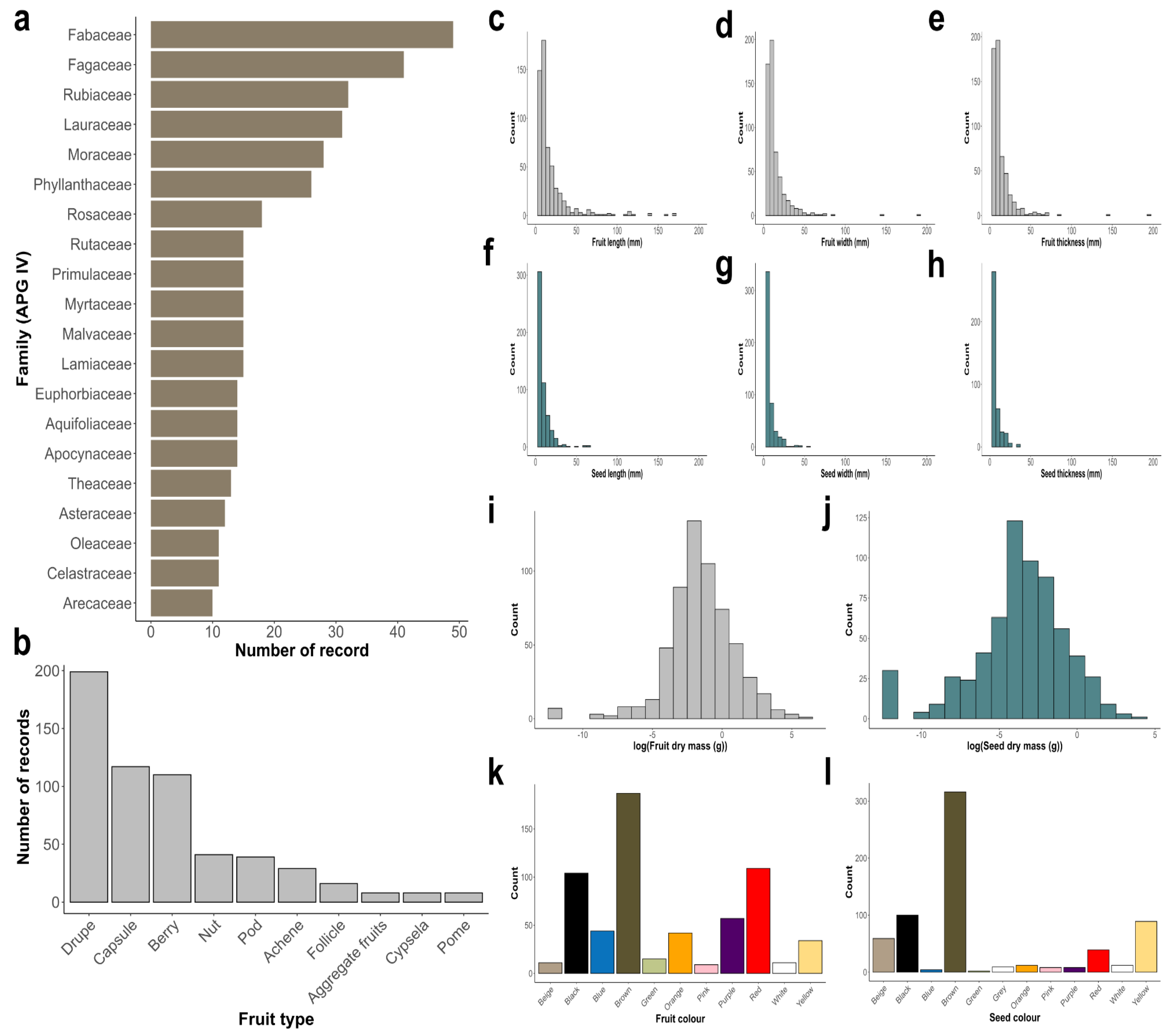
2.3. Morphological Traits of Fruits and Seeds
3. Methods
3.1. Morphological Traits Measurement
3.2. Data Validation
3.3. Image Acquisition
4. User Notes
4.1. Measurement Exceptions
4.2. Potential Use and Limitations
5. Conclusions
Author Contributions
Funding
Data Availability Statement
Acknowledgments
Conflicts of Interest
References
- Aslan, C.; Beckman, N.G.; Rogers, H.S.; Bronstein, J.; Zurell, D.; Hartig, F.; Shea, K.; Pejchar, L.; Neubert, M.; Poulsen, J.; et al. Employing Plant Functional Groups to Advance Seed Dispersal Ecology and Conservation. AoB PLANTS 2019, 11, plz006. [Google Scholar] [CrossRef] [PubMed]
- Jiang, F.; Xun, Y.; Cai, H.; Jin, G. Functional Traits Can Improve Our Understanding of Niche- and Dispersal-Based Processes. Oecologia 2018, 186, 783–792. [Google Scholar] [CrossRef] [PubMed]
- Zhang, B.; Hastings, A.; Grosholz, E.D.; Zhai, L. The Comparison of Dispersal Rate between Invasive and Native Species Varied by Plant Life Form and Functional Traits. Mov. Ecol. 2023, 11, 73. [Google Scholar] [CrossRef] [PubMed]
- Kraft, N.J.B.; Godoy, O.; Levine, J.M. Plant Functional Traits and the Multidimensional Nature of Species Coexistence. Proc. Natl. Acad. Sci. USA 2015, 112, 797–802. [Google Scholar] [CrossRef]
- Maron, J.L.; Hahn, P.G.; Hajek, K.L.; Pearson, D.E. Trade-offs between Seed Size and Biotic Interactions Contribute to Coexistence of Co-occurring Species That Vary in Fecundity. J. Ecol. 2021, 109, 626–638. [Google Scholar] [CrossRef]
- Handel, S.N. The Role of Plant-Animal Mutualisms in the Design and Restoration of Natural. In Restoration Ecology and Sustainable Development; Cambridge University Press: Cambridge, UK, 1997; pp. 111–132. [Google Scholar]
- Herrera, C.M. Determinants of Plant-Animal Coevolution: The Case of Mutualistic Dispersal of Seeds by Vertebrates. Oikos 1985, 44, 132–141. [Google Scholar] [CrossRef]
- Kattge, J.; Díaz, S.; Lavorel, S.; Prentice, I.C.; Leadley, P.; Bönisch, G.; Garnier, E.; Westoby, M.; Reich, P.B.; Wright, I.J.; et al. TRY—A Global Database of Plant Traits. Glob. Change Biol. 2011, 17, 2905–2935. [Google Scholar] [CrossRef]
- Liu, U.; Cossu, T.A.; Dickie, J. Royal Botanic Gardens, Kew’s Seed Information Database (SID): A Compilation of Taxon-Based Biological Seed Characteristics or Traits. Biodivers. Inf. Sci. Stand. 2019, 3, e37030. [Google Scholar] [CrossRef]
- Tavşanoğlu, Ç.; Pausas, J.G. A Functional Trait Database for Mediterranean Basin Plants. Sci. Data 2018, 5, 180135. [Google Scholar] [CrossRef]
- Dayrell, R.L.C.; Begemann, L.; Ott, T.; Poschlod, P. DiasMorph: A Dataset of Morphological Traits and Images of Central European Diaspores. Sci. Data 2024, 11, 781. [Google Scholar] [CrossRef]
- Hintze, C.; Heydel, F.; Hoppe, C.; Cunze, S.; König, A.; Tackenberg, O. D3: The Dispersal and Diaspore Database—Baseline Data and Statistics on Seed Dispersal. Perspect. Plant Ecol. Evol. Syst. 2013, 15, 180–192. [Google Scholar] [CrossRef]
- Falster, D.; Gallagher, R.; Wenk, E.H.; Wright, I.J.; Indiarto, D.; Andrew, S.C.; Baxter, C.; Lawson, J.; Allen, S.; Fuchs, A.; et al. AusTraits, a Curated Plant Trait Database for the Australian Flora. Sci. Data 2021, 8, 254. [Google Scholar] [CrossRef] [PubMed]
- Larson, J.E.; Funk, J.L. Regeneration: An Overlooked Aspect of Trait-based Plant Community Assembly Models. J. Ecol. 2016, 104, 1284–1298. [Google Scholar] [CrossRef]
- Saatkamp, A.; Cochrane, A.; Commander, L.; Guja, L.K.; Jimenez-Alfaro, B.; Larson, J.; Nicotra, A.; Poschlod, P.; Silveira, F.A.O.; Cross, A.T.; et al. A Research Agenda for Seed-trait Functional Ecology. New Phytol. 2019, 221, 1764–1775. [Google Scholar] [CrossRef]
- Lin, C.; Ji, L.; Ma, K.; Liu, B.; Zhao, M. Catalogue of Life China 2024 Annual Checklist; 744371929 bytes, 7 files; Chinese Academy of Sciences: Beijing, China, 2024. [Google Scholar]
- Hong Kong Observatory Climate of Hong Kong. 2024. Available online: https://www.hko.gov.hk/en/cis/climahk.htm (accessed on 25 December 2025).
- Cheung, R.W.M. Landslide Risk Management in Hong Kong. Landslides 2021, 18, 3457–3473. [Google Scholar] [CrossRef]
- Corlett, R.T. Human Impact on the Flora of Hong Kong Island. In The Changing Face of East Asia During the Tertiary and Quaternary; Centre of Asian Studies, The University of Hong Kong: Hong Kong, China, 1997; pp. 400–412. [Google Scholar]
- Corlett, R.T. Environmental Forestry in Hong Kong: 1871–1997. For. Ecol. Manag. 1999, 116, 93–105. [Google Scholar] [CrossRef]
- HKSAR Hong Kong Herbarium Hong Kong Plant Database. 2024. Available online: https://www.herbarium.gov.hk/en/hk-plant-database/index.html (accessed on 25 December 2025).
- Dudgeon, D.; Corlett, R.T. The Ecology and Biodiversity of Hong Kong; Joint Publishing (Hong Kong) Ltd.: Hong Kong, China, 2004. [Google Scholar]
- HKSAR Hong Kong Herbarium. Rare and Precious Plants of Hong Kong; Introduction; Hong Kong Herbarium: Hong Kong, China, 2021. [Google Scholar]
- Cornelissen, J.H.C.; Lavorel, S.; Garnier, E.; Díaz, S.; Buchmann, N.; Gurvich, D.E.; Reich, P.B.; Steege, H.T.; Morgan, H.D.; Heijden, M.G.A.V.D.; et al. A Handbook of Protocols for Standardised and Easy Measurement of Plant Functional Traits Worldwide. Aust. J. Bot. 2003, 51, 335–380. [Google Scholar] [CrossRef]
- Corlett, R.T. Characteristics of vertebrate-dispersed fruits in Hong Kong. J. Trop. Ecol. 1996, 12, 819–833. [Google Scholar] [CrossRef]
- Forman, L.L. On the Evolution of Cupules in the Fagaceae. Kew Bull. 1966, 18, 385–419. [Google Scholar] [CrossRef]
- Arias, S.; Terrazas, T. Seed Morphology and Variation in the Genus Pachycereus (Cactaceae). J. Plant Res. 2004, 117, 277–289. [Google Scholar] [CrossRef]
- Rashid, N.; Zafar, M.; Ahmad, M.; Malik, K.; Haq, I.; Shah, S.N.; Mateen, A.; Ahmed, T. Intraspecific Variation in Seed Morphology of Tribe Vicieae (Papilionoidae) Using Scanning Electron Microscopy Techniques. Microsc. Res. Tech. 2018, 81, 298–307. [Google Scholar] [CrossRef]




| Fruit Type | Representative Genus | Measurement Exceptions |
|---|---|---|
| Follicles | Sterculia (Malvaceae), Strophanthus (Apocynaceae) | Fruit Width of follicles was measured for a single section. |
| Acorns | Castanea (Fagaceae), Castanopsis (Fagaceae), Lithocarpus (Fagaceae) | Cupules were included when measuring fruit length. |
| Cypslea | Ainsliaea (Asteraceae), Blumea (Asteraceae) | Fruit and seed length were measured excluding pappus. |
| Winged seeds | Polyspora (Theaceae), Loeseneriella (Celastraceae) | Seed length was measured including wings. |
Disclaimer/Publisher’s Note: The statements, opinions and data contained in all publications are solely those of the individual author(s) and contributor(s) and not of MDPI and/or the editor(s). MDPI and/or the editor(s) disclaim responsibility for any injury to people or property resulting from any ideas, methods, instructions or products referred to in the content. |
© 2026 by the authors. Licensee MDPI, Basel, Switzerland. This article is an open access article distributed under the terms and conditions of the Creative Commons Attribution (CC BY) license.
Share and Cite
Law, Y.K.; Pang, C.C.; Shum, T.W.; Chan, T.C.-T.; Law, C.Y.; Hau, B.C.H. A Database of Fruit and Seed Morphological Traits and Images from Subtropical Flora of Hong Kong. Data 2026, 11, 8. https://doi.org/10.3390/data11010008
Law YK, Pang CC, Shum TW, Chan TC-T, Law CY, Hau BCH. A Database of Fruit and Seed Morphological Traits and Images from Subtropical Flora of Hong Kong. Data. 2026; 11(1):8. https://doi.org/10.3390/data11010008
Chicago/Turabian StyleLaw, Ying Ki, Chun Chiu Pang, Ting Wing Shum, Theodora Chin-Tung Chan, Cheuk Yan Law, and Billy Chi Hang Hau. 2026. "A Database of Fruit and Seed Morphological Traits and Images from Subtropical Flora of Hong Kong" Data 11, no. 1: 8. https://doi.org/10.3390/data11010008
APA StyleLaw, Y. K., Pang, C. C., Shum, T. W., Chan, T. C.-T., Law, C. Y., & Hau, B. C. H. (2026). A Database of Fruit and Seed Morphological Traits and Images from Subtropical Flora of Hong Kong. Data, 11(1), 8. https://doi.org/10.3390/data11010008

