Oral Cells-On-Chip: Design, Modeling and Experimental Results
Abstract
1. Introduction
2. Related Works
3. Materials and Methods
3.1. Electrical Equivalent Modeling
3.1.1. Electrical Equivalent Modeling without Sample
3.1.2. Electrical Equivalent Modeling When the Sample Droplet Is Present
3.1.3. Electrical Equivalent Modeling after Evaporation of the Droplet
3.1.4. Oral Samples on the Chip
3.2. COMSOL Simulation
3.2.1. Dry Mode
3.2.2. Exposing the Electrodes to Cellular Sample
3.3. Biological and Chemical Protocol
3.3.1. Materials and Instruments
3.3.2. Cleaning Procedure
3.3.3. Sample Preparation
3.3.4. Control Measurement Technique
3.4. Capacitive Sensing Platform
3.4.1. CMOS Capacitive Sensor
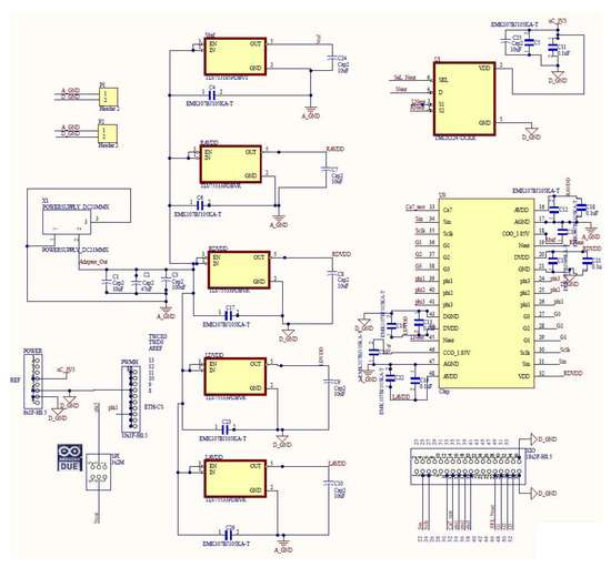
3.4.2. Off-Chip Circuit and System
3.4.3. GUI Development
3.4.4. Capacitance Calculation
| Algorithm 1. Capacitance extraction algorithm from the 3D footprint. |
| 1- Switch off the transmission gate and obtain the output curve versus the value of sweeping reference capacitance (number of pulses versus CR). 2- Calculate the output of the chip for CR = 400 fF from the curve obtained in step 1. 3- Turn on the switch and obtain the number of pulses versus the CR curve. 4- For the calculated output in step 2, calculate the amount of shift to right. The shifted value is the offset capacitance of the IDE, CIDE. 5- Calculate the number of pulses for CR = 400 + CIDE that was obtained in step 4. 6- For the calculated output in step 5, calculate the amount of shift to right after putting the samples. The shifted value is the capacitance increase due to the presence of samples on the electrodes. 7- Repeat the steps for all the next obtained curves to achieve a time-resolved capacitance plot (as shown in Figure 12). |
4. Results
4.1. Fabrication and Measurement Setup
4.1.1. Chip Fabrication
4.1.2. Measurement Setup
4.2. Oral Cell-Surface Interaction Results
4.2.1. Capacitance Measurement in the Wet Phase
4.2.2. Capacitance Measurement in the Dry Phase
5. Discussion
5.1. Isolation of Cells from Saliva
5.2. The Effects of the Evaporation of the Sample
5.3. Bubble Creation
5.4. Sensing Electrodes
5.5. Read-Out Circuit Specifications
6. Conclusions
Author Contributions
Funding
Institutional Review Board Statement
Informed Consent Statement
Data Availability Statement
Acknowledgments
Conflicts of Interest
Appendix A

References
- Llambés, F.; Arias-Herrera, S.; Caffesse, R. Relationship between Diabetes and Periodontal Infection. World J. Diabetes 2015, 6, 927. [Google Scholar] [CrossRef] [PubMed]
- Wang, C.W.; McCauley, L.K. Osteoporosis and Periodontitis. Curr. Osteoporos. Rep. 2016, 14, 284–291. [Google Scholar] [CrossRef] [PubMed]
- Pólvora, T.L.S.; Nobre, Á.V.V.; Tirapelli, C.; Taba, M.; de Macedo, L.D.; Santana, R.C.; Pozzetto, B.; Lourenço, A.G.; Motta, A.C.F. Relationship between Human Immunodeficiency Virus (HIV-1) Infection and Chronic Periodontitis. Expert Rev. Clin. Immunol. 2018, 14, 315–327. [Google Scholar] [CrossRef] [PubMed]
- Hajishengallis, G.; Moutsopoulos, N.M.; Hajishengallis, E.; Chavakis, T. Immune and Regulatory Functions of Neutrophils in Inflammatory Bone Loss. Semin. Immunol. 2016, 28, 146–158. [Google Scholar] [CrossRef] [PubMed]
- Perez Rosero, E.; Heron, S.; Jovel, J.; O’Neil, C.R.; Turvey, S.L.; Parashar, P.; Elahi, S. Differential Signature of the Microbiome and Neutrophils in the Oral Cavity of HIV-Infected Individuals. Front. Immunol. 2021, 12, 4716. [Google Scholar] [CrossRef]
- Levine, A.M.; Karim, R.; Mack, W.; Gravink, D.J.; Anastos, K.; Young, M.; Cohen, M.; Newman, M.; Augenbraun, M.; Gange, S.; et al. Neutropenia in Human Immunodeficiency Virus Infection: Data From the Women’s Interagency HIV Study. Arch. Intern. Med. 2006, 166, 405–410. [Google Scholar] [CrossRef][Green Version]
- Sanz, M.; del Castillo, A.M.; Jepsen, S.; Gonzalez-Juanatey, J.R.; D’Aiuto, F.; Bouchard, P.; Chapple, I.; Dietrich, T.; Gotsman, I.; Graziani, F.; et al. Periodontitis and Cardiovascular Diseases: Consensus Report. J. Clin. Periodontol. 2020, 47, 268–288. [Google Scholar] [CrossRef]
- Liccardo, D.; Cannavo, A.; Spagnuolo, G.; Ferrara, N.; Cittadini, A.; Rengo, C.; Rengo, G. Periodontal Disease: A Risk Factor for Diabetes and Cardiovascular Disease. Int. J. Mol. Sci. 2019, 20, 1414. [Google Scholar] [CrossRef]
- The Neutrophil in Oral Health and Disease: The New Diagnostic Biomarker—Oral Health Group. Available online: https://www.oralhealthgroup.com/features/the-neutrophil-in-oral-health-and-disease-the-new-diagnostic-biomarker/ (accessed on 22 April 2022).
- Fine, N.; Hassanpour, S.; Borenstein, A.; Sima, C.; Oveisi, M.; Scholey, J.; Cherney, D.; Glogauer, M. Distinct Oral Neutrophil Subsets Define Health and Periodontal Disease States. J. Dent. Res. 2016, 95, 931–938. [Google Scholar] [CrossRef]
- Çetin Özdemir, E.; Bilen, E.; Yazar, F.M. Can the Delta Neutrophil Index Be Used as a Preliminary Biomarker in the Evaluation of Periodontal Disease: A Pilot Study. J. Appl. Oral Sci. 2022, 30, e20210555. [Google Scholar] [CrossRef]
- Nicu, E.A.; Rijkschroeff, P.; Wartewig, E.; Nazmi, K.; Loos, B.G. Characterization of Oral Polymorphonuclear Neutrophils in Periodontitis Patients: A Case-Control Study. BMC Oral Health 2018, 18, 149. [Google Scholar] [CrossRef]
- Hirschfeld, J. Neutrophil Subsets in Periodontal Health and Disease: A Mini Review. Front. Immunol. 2020, 10, 3001. [Google Scholar] [CrossRef] [PubMed]
- Khoury, W.; Glogauer, J.; Tenenbaum, H.C.; Glogauer, M. Oral Inflammatory Load: Neutrophils as Oral Health Biomarkers. J. Periodontal Res. 2020, 55, 594–601. [Google Scholar] [CrossRef] [PubMed]
- Rijkschroeff, P.; Loos, B.G.; Nicu, E.A. Oral Polymorphonuclear Neutrophil Contributes to Oral Health. Curr. Oral Health Rep. 2018, 5, 211–220. [Google Scholar] [CrossRef] [PubMed]
- Rijkschroeff, P.; Jansen, I.D.C.; Van Der Weijden, F.A.; Keijser, B.J.F.; Loos, B.G.; Nicu, E.A. Oral Polymorphonuclear Neutrophil Characteristics in Relation to Oral Health: A Cross-Sectional, Observational Clinical Study. Int. J. Oral Sci. 2016, 8, 191–198. [Google Scholar] [CrossRef] [PubMed]
- McKinnon, K.M. Flow Cytometry: An Overview. Curr. Protoc. Immunol. 2018, 120, 5.1.1–5.1.11. [Google Scholar] [CrossRef]
- Vembadi, A.; Menachery, A.; Qasaimeh, M.A. Cell Cytometry: Review and Perspective on Biotechnological Advances. Front. Bioeng. Biotechnol. 2019, 7, 147. [Google Scholar] [CrossRef]
- Forouhi, S.; Dehghani, R.; Ghafar-Zadeh, E. CMOS Based Capacitive Sensors for Life Science Applications: A Review. Sens. Actuators A Phys. 2019, 297, 111531. [Google Scholar] [CrossRef]
- Musayev, J.; Altiner, C.; Adiguzel, Y.; Kulah, H.; Eminoglu, S.; Akin, T. Capturing and Detection of MCF-7 Breast Cancer Cells with a CMOS Image Sensor. Sens. Actuators A Phys. 2014, 215, 105–114. [Google Scholar] [CrossRef]
- Senevirathna, B.P.; Lu, S.; Dandin, M.P.; Basile, J.; Smela, E.; Abshire, P.A. Real-Time Measurements of Cell Proliferation Using a Lab-on-CMOS Capacitance Sensor Array. IEEE Trans. Biomed. Circuits Syst. 2018, 12, 510–520. [Google Scholar] [CrossRef]
- Nabovati, G.; Ghafar-Zadeh, E.; Letourneau, A.; Sawan, M. Smart Cell Culture Monitoring and Drug Test Platform Using CMOS Capacitive Sensor Array. IEEE Trans. Biomed. Eng. 2018, 66, 1094–1104. [Google Scholar] [CrossRef] [PubMed]
- Ghafar-Zadeh, E.; Sawan, M.; Chodavarapu, V.P.; Hosseini-Nia, T. Bacteria Growth Monitoring through a Differential CMOS Capacitive Sensor. IEEE Trans. Biomed. Circuits Syst. 2010, 4, 232–238. [Google Scholar] [CrossRef] [PubMed]
- Park, J.S.; Aziz, M.K.; Li, S.; Chi, T.; Grijalva, S.I.; Sung, J.H.; Cho, H.C.; Wang, H. 1024-Pixel CMOS Multimodality Joint Cellular Sensor/Stimulator Array for Real-Time Holistic Cellular Characterization and Cell-Based Drug Screening. IEEE Trans. Biomed. Circuits Syst. 2017, 12, 80–94. [Google Scholar] [CrossRef]
- Widdershoven, F.; Cossettini, A.; Laborde, C.; Bandiziol, A.; Van Swinderen, P.P.; Lemay, S.G.; Selmi, L. A CMOS Pixelated Nanocapacitor Biosensor Platform for High-Frequency Impedance Spectroscopy and Imaging. IEEE Trans. Biomed. Circuits Syst. 2018, 12, 1369–1382. [Google Scholar] [CrossRef]
- Burridge, K.; Burridge, C.K. Focal Adhesions: A Personal Perspective on a Half Century of Progress. FEBS J. 2017, 284, 3355–3361. [Google Scholar] [CrossRef] [PubMed]
- Li, R.; Wang, Z.; Huang, J.; He, S.; Peng, Y.; Wan, Y.; Ma, Q. Neutrophils Culture in Collagen Gel System. Front. Immunol. 2022, 13, 816037. [Google Scholar] [CrossRef] [PubMed]
- Primary Culture of Human Oral Epithelial Cells. Growth Requirements and Expression of Differentiated Characteristics—PubMed. Available online: https://pubmed.ncbi.nlm.nih.gov/2433501/ (accessed on 25 April 2022).
- Oda, D.; Watson, E. Human Oral Epithelial Cell Culture I. Improved Conditions for Reproducible Culture in Serum-Free Medium. Vitr. Cell. Dev. Biol. 1990, 26, 589–595. [Google Scholar] [CrossRef]
- Sheth, R.; Neale, M.H.; Shortt, A.J.; Massie, I.; Vernon, A.J.; Daniels, J.T. Culture and Characterization of Oral Mucosal Epithelial Cells on a Fibrin Gel for Ocular Surface Reconstruction. Mol. Vis. 2014, 40, 1077–1087. [Google Scholar] [CrossRef]
- Yang, Y.; Knight, R.; Stephens, P.; Zhang, Y. Three-Dimensional Culture of Oral Progenitor Cells: Effects on Small Extracellular Vesicles Production and Proliferative Function. J. Oral Pathol. Med. 2020, 49, 342–349. [Google Scholar] [CrossRef]
- Amulic, B.; Cazalet, C.; Hayes, G.L.; Metzler, K.D.; Zychlinsky, A. Neutrophil Function: From Mechanisms to Disease. Annu. Rev. Immunol. 2012, 30, 459–489. [Google Scholar] [CrossRef]
- Nussbaum, G.; Shapira, L. How Has Neutrophil Research Improved Our Understanding of Periodontal Pathogenesis? J. Clin. Periodontol. 2011, 38, 49–59. [Google Scholar] [CrossRef] [PubMed]
- Prakash, S.B.; Abshire, P. Tracking Cancer Cell Proliferation on a CMOS Capacitance Sensor Chip. Biosens. Bioelectron. 2008, 23, 1449–1457. [Google Scholar] [CrossRef] [PubMed]
- Senevirathna, B.; Lu, S.; Dandin, M.; Basile, J.; Smela, E.; Abshire, P. High Resolution Monitoring of Chemotherapeutic Agent Potency in Cancer Cells Using a CMOS Capacitance Biosensor. Biosens. Bioelectron. 2019, 142, 111501. [Google Scholar] [CrossRef] [PubMed]
- Laborde, C.; Pittino, F.; Verhoeven, H.A.; Lemay, S.G.; Selmi, L.; Jongsma, M.A.; Widdershoven, F.P. Real-Time Imaging of Microparticles and Living Cells with CMOS Nanocapacitor Arrays. Nat. Nanotechnol. 2015, 10, 791. [Google Scholar] [CrossRef] [PubMed]
- Couniot, N.; Bol, D.; Poncelet, O.; Francis, L.A.; Flandre, D. A Capacitance-to-Frequency Converter with on-Chip Passivated Microelectrodes for Bacteria Detection in Saline Buffers up to 575 MHz. IEEE Trans. Circuits Syst. II Express Briefs 2014, 62, 159–163. [Google Scholar] [CrossRef]
- Couniot, N.; Francis, L.A.; Flandre, D. A 16×16 CMOS Capacitive Biosensor Array towards Detection of Single Bacterial Cell. IEEE Trans. Biomed. Circuits Syst. 2016, 10, 364–374. [Google Scholar] [CrossRef]
- Tabrizi, H.O.; Farhanieh, O.; Owen, Q.; Magierowski, S.; Ghafar-Zadeh, E. Wide Input Dynamic Range Fully Integrated Capacitive Sensor for Life Science Applications. IEEE Trans. Biomed. Circuits Syst. 2021, 15, 339–350. [Google Scholar] [CrossRef]
- Tabrizi, H.O.; Forouhi, S.; Farhanieh, O.; Bozkurt, A.; Magierowski, S.; Ghafar-Zadeh, E. Calibration-Free CMOS Capacitive Sensor for Life Science Applications. IEEE Trans. Instrum. Meas. 2021, 70, 2006512. [Google Scholar] [CrossRef]
- Bae, J.; Samek, I.A.; Stair, P.C.; Snurr, R.Q. Investigation of the Hydrophobic Nature of Metal Oxide Surfaces Created by Atomic Layer Deposition. Langmuir 2019, 35, 5762–5769. [Google Scholar] [CrossRef]
- Bunnfors, K.; Abrikossova, N.; Kilpijärvi, J.; Eriksson, P.; Juuti, J.; Halonen, N.; Brommesson, C.; Lloyd Spetz, A.; Uvdal, K. Nanoparticle Activated Neutrophils-on-a-Chip: A Label-Free Capacitive Sensor to Monitor Cells at Work. Sens. Actuators B Chem. 2020, 313, 128020. [Google Scholar] [CrossRef]
- Nabovati, G.; Ghafar-Zadeh, E.; Letourneau, A.; Sawan, M. Towards High Throughput Cell Growth Screening: A New CMOS 8 × 8 Biosensor Array for Life Science Applications. IEEE Trans. Biomed. Circuits Syst. 2017, 11, 380–391. [Google Scholar] [CrossRef] [PubMed]
- Vargel, C. Corrosion of Aluminium; Elsevier: Amsterdam, The Netherlands, 2020. [Google Scholar]
- Tiwari, M. Science behind Human Saliva. J. Nat. Sci. Biol. Med. 2011, 2, 53. [Google Scholar] [CrossRef] [PubMed]
- Klinkhamer, J.M.; Zimmerman, S. The Function and Reliability of the Orogranulocytic Migratory Rate as a Measure of Oral Health. J. Dent. Res. 1969, 48, 709–715. [Google Scholar] [CrossRef] [PubMed]























| CMOS Technology | Type of Cell | Electrode Material | Resolution | IDR (fF) | Reference |
|---|---|---|---|---|---|
| 0.5 µm | hBC | Al/1pass | 5 fF | NA | [34] |
| 0.35 µm | hOC | Al/SiO2/Si3N4 | 14.4 aF | 12 | [21,35,42] |
| 0.25 µm | S. epidermidis | Al/Al2O3 | 10 fF | NA | [37] |
| 0.25 µm | S. epidermidis | Al/Al2O3 | 450 aF | 57 | [38] |
| 0.18 µm | E.Coli | Al/wPass | 10 aF | 2.7 | [23] |
| 0.35 µm | hLC | Al/PEM | 10 aF | 10 | [22,43] |
| 90 nm | hBC | AuCu | <10 aF | NA | [25,36] |
| 0.35 µm | Oral cells | Al/A2O3 | 416 aF | 400 | This work |
Publisher’s Note: MDPI stays neutral with regard to jurisdictional claims in published maps and institutional affiliations. |
© 2022 by the authors. Licensee MDPI, Basel, Switzerland. This article is an open access article distributed under the terms and conditions of the Creative Commons Attribution (CC BY) license (https://creativecommons.org/licenses/by/4.0/).
Share and Cite
Osouli Tabrizi, H.; Panahi, A.; Forouhi, S.; Sadighbayan, D.; Soheili, F.; Haji Hosseini Khani, M.R.; Magierowski, S.; Ghafar-Zadeh, E. Oral Cells-On-Chip: Design, Modeling and Experimental Results. Bioengineering 2022, 9, 218. https://doi.org/10.3390/bioengineering9050218
Osouli Tabrizi H, Panahi A, Forouhi S, Sadighbayan D, Soheili F, Haji Hosseini Khani MR, Magierowski S, Ghafar-Zadeh E. Oral Cells-On-Chip: Design, Modeling and Experimental Results. Bioengineering. 2022; 9(5):218. https://doi.org/10.3390/bioengineering9050218
Chicago/Turabian StyleOsouli Tabrizi, Hamed, Abbas Panahi, Saghi Forouhi, Deniz Sadighbayan, Fatemeh Soheili, Mohammad Reza Haji Hosseini Khani, Sebastian Magierowski, and Ebrahim Ghafar-Zadeh. 2022. "Oral Cells-On-Chip: Design, Modeling and Experimental Results" Bioengineering 9, no. 5: 218. https://doi.org/10.3390/bioengineering9050218
APA StyleOsouli Tabrizi, H., Panahi, A., Forouhi, S., Sadighbayan, D., Soheili, F., Haji Hosseini Khani, M. R., Magierowski, S., & Ghafar-Zadeh, E. (2022). Oral Cells-On-Chip: Design, Modeling and Experimental Results. Bioengineering, 9(5), 218. https://doi.org/10.3390/bioengineering9050218

