Recycled Sericin Biopolymer in Biotechnology and Bioelectronics
Abstract
1. Introduction
2. Structure and Composition of Silk
Ser Structure and Physicochemical Properties
3. Ser Extraction Process
4. Applications of Ser
4.1. Advances in Bioelectronic Devices for Sensing
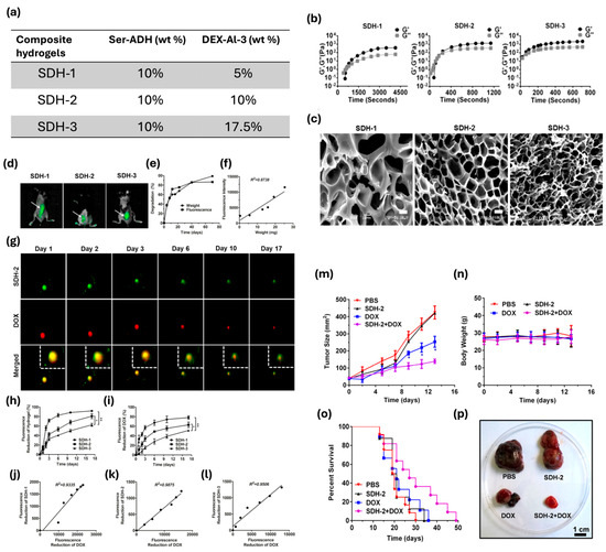
4.2. Drug Delivery Applications of Protein-Based Materials
Ser in Drug Delivery Applications
4.3. Ser in Biotechnology Field; Beyond Drug Delivery
4.3.1. Ser’s Anticancer Effect
4.3.2. Ser’s Metabolic Effect
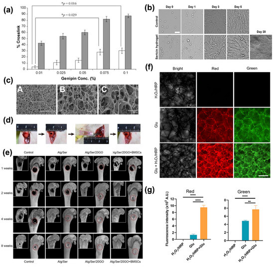
4.3.3. Ser in Tissue Engineering
4.3.4. Wound Healing Applications
4.3.5. Ser for Food Application
5. Conclusions
Author Contributions
Funding
Acknowledgments
Conflicts of Interest
References
- Bandh, S.A.; Malla, F.A.; Wani, S.A.; Hoang, A.T. Waste Management and Circular Economy. In Waste Management in the Circular Economy; Springer: Cham, Switzerland, 2024; pp. 1–17. ISBN 9783031424267. [Google Scholar]
- Chouhan, D.; Mandal, B.B. Silk Biomaterials in Wound Healing and Skin Regeneration Therapeutics: From Bench to Bedside. Acta Biomater. 2020, 103, 24–51. [Google Scholar] [CrossRef] [PubMed]
- Fagnani, D.E.; Tami, J.L.; Copley, G.; Clemons, M.N.; Getzler, Y.D.Y.L.; McNeil, A.J. 100th Anniversary of Macromolecular Science Viewpoint: Redefining Sustainable Polymers. ACS Macro Lett. 2021, 10, 41–53. [Google Scholar] [CrossRef] [PubMed]
- Shi, L.; Zhu, L. Recent Advances and Challenges in Enzymatic Depolymerization and Recycling of PET Wastes. ChemBioChem 2023, 25, e202300578. [Google Scholar] [CrossRef]
- Marques, G.G.; Couffin, A.; Hajji, P.; Inoubli, R.; Bounor-Legaré, V.; Fulchiron, R. A Review on the Formulation and Rupture Properties of Polyethylene Terephthalate in a Mechanical Recycling Context. Ind. Eng. Chem. Res. 2023, 63, 887–920. [Google Scholar] [CrossRef]
- Guo, Z.; Lindqvist, K.; de la Motte, H. An Efficient Recycling Process of Glycolysis of PET in the Presence of a Sustainable Nanocatalyst. J. Appl. Polym. Sci. 2018, 135, 46285. [Google Scholar] [CrossRef]
- Ügdüler, S.; Van Geem, K.M.; Denolf, R.; Roosen, M.; Mys, N.; Ragaert, K.; De Meester, S. Towards Closed-Loop Recycling of Multilayer and Coloured PET Plastic Waste by Alkaline Hydrolysis. Green Chem. 2020, 22, 5376–5394. [Google Scholar] [CrossRef]
- Galstyan, V.; D’Angelo, P.; Tarabella, G.; Vurro, D.; Djenizian, T. High Versatility of Polyethylene Terephthalate (PET) Waste for the Development of Batteries, Biosensing and Gas Sensing Devices. Chemosphere 2024, 359, 142314. [Google Scholar] [CrossRef]
- El Seoud, O.A.; Kostag, M.; Jedvert, K.; Malek, N.I. Cellulose Regeneration and Chemical Recycling: Closing the “Cellulose Gap” Using Environmentally Benign Solvents. Macromol. Mater. Eng. 2020, 305, 1900832. [Google Scholar] [CrossRef]
- Liu, W.; Liu, S.; Liu, T.; Liu, T.; Zhang, J.; Liu, H. Eco-Friendly Post-Consumer Cotton Waste Recycling for Regenerated Cellulose Fibers. Carbohydr. Polym. 2019, 206, 141–148. [Google Scholar] [CrossRef]
- Joshi, N.; Naresh Dholakiya, R.; Anil Kumar, M.; Mody, K.H. Recycling of Starch Processing Industrial Wastewater as a Sole Nutrient Source for the Bioflocculant Production. Environ. Prog. Sustain. Energy 2017, 36, 1458–1465. [Google Scholar] [CrossRef]
- Mu, B.; Yu, X.; Yang, Y. Sustainable and Green Process for Recycling Waste Wool Textiles into High-Quality Protein Fibers on a Pilot Scale. Resour. Conserv. Recycl. 2023, 198, 107190. [Google Scholar] [CrossRef]
- Giaveri, S.; Schmitt, A.M.; Roset Julià, L.; Scamarcio, V.; Murello, A.; Cheng, S.; Menin, L.; Ortiz, D.; Patiny, L.; Bolisetty, S.; et al. Nature-Inspired Circular-Economy Recycling for Proteins: Proof of Concept. Adv. Mater. 2021, 33, 2104581. [Google Scholar] [CrossRef]
- Calleja-Agius, J.; England, K.; Calleja, N. The Effect of Global Warming on Mortality. Early Hum. Dev. 2021, 155, 3–5. [Google Scholar] [CrossRef]
- Li, J.; Wen, P.; Qin, G.; Zhang, J.; Zhao, P.; Ye, Y. Toxicological Evaluation of Water-Extract Sericin from Silkworm (Bombyx Mori) in Pregnant Rats and Their Fetus during Pregnancy. Front. Pharmacol. 2022, 13, 982841. [Google Scholar] [CrossRef] [PubMed]
- Fabiani, C.; Pizzichini, M.; Spadoni, M.; Zeddita, G. Treatment of Waste Water from Silk Degumming Processes for Protein Recovery and Water Reuse. Desalination 1996, 105, 1–9. [Google Scholar] [CrossRef]
- Wang, P.; He, H.; Cai, R.; Tao, G.; Yang, M.; Zuo, H.; Umar, A.; Wang, Y. Cross-Linking of Dialdehyde Carboxymethyl Cellulose with Silk Sericin to Reinforce Sericin Film for Potential Biomedical Application. Carbohydr. Polym. 2019, 212, 403–411. [Google Scholar] [CrossRef]
- Sonjan, S.; Ross, G.M.; Mahasaranon, S.; Sinkangam, B.; Intanon, S.; Ross, S. Biodegradable Hydrophilic Film of Crosslinked PVA/Silk Sericin for Seed Coating: The Effect of Crosslinker Loading and Polymer Concentration. J. Polym. Environ. 2021, 29, 323–334. [Google Scholar] [CrossRef]
- Singh, S.; Supaweera, N.; Nwabor, O.F.; Chaichompoo, W.; Suksamrarn, A.; Chittasupho, C.; Chunglok, W. Poly (Vinyl Alcohol)-Gelatin-Sericin Copolymerized Film Fortified with Vesicle-Entrapped Demethoxycurcumin/Bisdemethoxycurcumin for Improved Stability, Antibacterial, Anti-Inflammatory, and Skin Tissue Regeneration. Int. J. Biol. Macromol. 2024, 258, 129071. [Google Scholar] [CrossRef] [PubMed]
- Yao, L.; Li, B.; Wang, X. Channel Structure Design and Biological Properties of Silk Fibroin/Sericin Sponge Nerve Scaffolds. Polymer 2024, 306, 127212. [Google Scholar] [CrossRef]
- Li, S.; Jiang, M.; Zhang, Y.; Xie, X.; Li, W.; Ming, P.Y.; Jiang, X.; Yang, B.; He, Y.; Chen, J.; et al. Multi-Functional Carboxymethyl Chitosan/Sericin Protein/Halloysite Composite Sponge with Efficient Antibacterial and Hemostatic Properties for Accelerating Wound Healing. Int. J. Biol. Macromol. 2023, 234, 123357. [Google Scholar] [CrossRef]
- Siavashani, A.Z.; Mohammadi, J.; Rottmar, M.; Senturk, B.; Nourmohammadi, J.; Sadeghi, B.; Huber, L.; Maniura-Weber, K. Silk Fibroin/Sericin 3D Sponges: The Effect of Sericin on Structural and Biological Properties of Fibroin. Int. J. Biol. Macromol. 2020, 153, 317–326. [Google Scholar] [CrossRef] [PubMed]
- Jaramillo-Quiceno, N.; Rueda-Mira, S.; Marín, J.F.S.; Álvarez-López, C. Development of a Novel Silk Sericin-Based Hydrogel Film by Mixture Design. J. Polym. Res. 2023, 30, 120. [Google Scholar] [CrossRef]
- Lv, Q.; Li, X.; Tian, X.; Fu, D.A.; Liu, H.; Liu, J.; Song, Y.; Cai, B.; Wang, J.; Su, Q.; et al. A Degradable and Biocompatible Supercapacitor Implant Based on Functional Sericin Hydrogel Electrode. Adv. Energy Mater. 2023, 13, 2203814. [Google Scholar] [CrossRef]
- Yuan, L.; Jiang, X.; Jiang, M.; Guo, Y.; Liu, Y.; Ming, P.; Li, S.; Zhou, P.; Cai, R.; Yu, K.; et al. Biocompatible Gellan Gum/Sericin Hydrogels Containing Halloysite@polydopamine Nanotubes with Hemostasis and Photothermal Antibacterial Properties for Promoting Infectious Wound Repair. Mater. Des. 2023, 227, 111744. [Google Scholar] [CrossRef]
- Kumar Dan, A.; Aamna, B.; De, S.; Pereira-Silva, M.; Sahu, R.; Cláudia Paiva-Santos, A.; Parida, S. Sericin Nanoparticles: Future Nanocarrier for Target-Specific Delivery of Chemotherapeutic Drugs. J. Mol. Liq. 2022, 368, 120717. [Google Scholar] [CrossRef]
- Suktham, K.; Koobkokkruad, T.; Wutikhun, T.; Surassmo, S. Efficiency of Resveratrol-Loaded Sericin Nanoparticles: Promising Bionanocarriers for Drug Delivery. Int. J. Pharm. 2018, 537, 48–56. [Google Scholar] [CrossRef]
- Seo, S.J.; Im, K.-J.; Shin, H.-S.; Das, G.; Patra, J.K. Application of Sericin-Based Materials in Food Packaging: An Overview. Biol. Life Sci. Forum 2021, 6, 40. [Google Scholar]
- Byram, P.K.; Mukherjee, M.; Rahaman, M.; Bora, H.; Kaushal, M.; Dhara, S.; Chakravorty, N. Bioactive Self-Assembling Silk Fibroin–Sericin Films for Skin Tissue Engineering. Biomed. Mater. 2024, 19, 025009. [Google Scholar] [CrossRef]
- Dash, R.; Mandal, M.; Ghosh, S.K.; Kundu, S.C. Silk Sericin Protein of Tropical Tasar Silkworm Inhibits UVB-Induced Apoptosis in Human Skin Keratinocytes. Mol. Cell. Biochem. 2008, 311, 111–119. [Google Scholar] [CrossRef]
- Ma, H.; Li, J.; Zhou, J.; Luo, Q.; Wu, W.; Mao, Z.; Ma, W. Screen-Printed Carbon Black/Recycled Sericin@Fabrics for Wearable Sensors to Monitor Sweat Loss. ACS Appl. Mater. Interfaces 2022, 14, 11813–11819. [Google Scholar] [CrossRef]
- Duan, Q.; Lu, Y. Silk Sericin As a Green Adhesive to Fabricate a Textile Strain Sensor with Excellent Electromagnetic Shielding Performance. ACS Appl. Mater. Interfaces 2021, 13, 28832–28842. [Google Scholar] [CrossRef] [PubMed]
- He, N.; Yan, J.; Zhang, Z.; Qin, H.; Hu, E.; Wang, X.; Zhang, H.; Chen, P.; Xu, F.; Sheng, Y.; et al. Artificial Neurons Using Ag−In−Zn−S/Sericin Peptide-Based Threshold Switching Memristors for Spiking Neural Networks. Adv. Electron. Mater. 2023, 9, 2300467. [Google Scholar] [CrossRef]
- He, N.; Yan, J.; Zhang, Z.; Ye, F.; Qin, H.; Hu, E.; Wang, X.; Chen, P.; Sheng, Y.; Tong, Y.; et al. Realization of Dual-Functional Resistive Switching Characteristics in Ag−In−Zn−S/Sericin Peptide-Based Memristive Device. Appl. Phys. Lett. 2023, 123, 212101. [Google Scholar] [CrossRef]
- Tian, Z.; Chen, H.; Zhao, P. Compliant Immune Response of Silk-Based Biomaterials Broadens Application in Wound Treatment. Front. Pharmacol. 2025, 16, 1548837. [Google Scholar] [CrossRef]
- Liu, H.; Ge, Z.; Wang, Y.; Toh, S.L.; Sutthikhum, V.; Goh, J.C.H. Modification of Sericin-Free Silk Fibers for Ligament Tissue Engineering Application. J. Biomed. Mater. Res. B Appl. Biomater. 2007, 82, 129–138. [Google Scholar] [CrossRef] [PubMed]
- Liu, J.; Shi, L.; Deng, Y.; Zou, M.; Cai, B.; Song, Y.; Wang, Z.; Wang, L. Silk Sericin-Based Materials for Biomedical Applications. Biomaterials 2022, 287, 121638. [Google Scholar] [CrossRef]
- Meerasri, J.; Kongsin, K.; Chollakup, R.; Sothornvit, R. Characterization and Functional Properties of Novel Nanocomposite Sericin-Based Films Incorporated with Sericin Nanoparticles. Chem. Eng. J. Adv. 2023, 16, 100542. [Google Scholar] [CrossRef]
- Purwar, R.; Sharma, S.; Sahoo, P.; Srivastava, C.M. Flexible Sericin/Polyvinyl Alcohol/Clay Blend Films. Fibers Polym. 2015, 16, 761–768. [Google Scholar] [CrossRef]
- Gün Gök, Z. Preparation of Poly(Vinyl Alcohol)/Silk Sericin Blend Membranes with Solvent Casting Method For Effective Removal of Remazol Black B. Fibers Polym. 2023, 24, 4099–4110. [Google Scholar] [CrossRef]
- Duan, L.; Yuan, J.; Yang, X.; Cheng, X.; Li, J. Interaction Study of Collagen and Sericin in Blending Solution. Int. J. Biol. Macromol. 2016, 93, 468–475. [Google Scholar] [CrossRef]
- De Giorgio, G.; Matera, B.; Vurro, D.; Manfredi, E.; Galstyan, V.; Tarabella, G.; Ghezzi, B.; D’Angelo, P. Silk Fibroin Materials: Biomedical Applications and Perspectives. Bioengineering 2024, 11, 167. [Google Scholar] [CrossRef] [PubMed]
- Silva, A.S.; Costa, E.C.; Reis, S.; Spencer, C.; Calhelha, R.C.; Miguel, S.P.; Ribeiro, M.P.; Barros, L.; Vaz, J.A.; Coutinho, P. Silk Sericin: A Promising Sustainable Biomaterial for Biomedical and Pharmaceutical Applications. Polymers 2022, 14, 4931. [Google Scholar] [CrossRef]
- Saad, M.; El-Samad, L.M.; Gomaa, R.A.; Augustyniak, M.; Hassan, M.A. A Comprehensive Review of Recent Advances in Silk Sericin: Extraction Approaches, Structure, Biochemical Characterization, and Biomedical Applications. Int. J. Biol. Macromol. 2023, 250, 126067. [Google Scholar] [CrossRef] [PubMed]
- Kunz, R.I.; Brancalhão, R.M.C.; Ribeiro, L.D.F.C.; Natali, M.R.M. Silkworm Sericin: Properties and Biomedical Applications. Biomed. Res. Int. 2016, 2016, 8175701. [Google Scholar] [CrossRef] [PubMed]
- Lee, K.H. Silk Sericin Retards the Crystallization of Silk Fibroin. Macromol. Rapid Commun. 2004, 25, 1792–1796. [Google Scholar] [CrossRef]
- Dong, Z.; Guo, K.; Zhang, X.; Zhang, T.; Zhang, Y.; Ma, S.; Chang, H.; Tang, M.; An, L.; Xia, Q.; et al. Identification of Bombyx Mori Sericin 4 Protein as a New Biological Adhesive. Int. J. Biol. Macromol. 2019, 132, 1121–1130. [Google Scholar] [CrossRef] [PubMed]
- Guo, K.; Zhang, X.; Zhao, D.; Qin, L.; Jiang, W.; Hu, W.; Liu, X.; Xia, Q.; Dong, Z.; Zhao, P. Identification and Characterization of Sericin5 Reveals Non-Cocoon Silk Sericin Components with High β-Sheet Content and Adhesive Strength. Acta Biomater. 2022, 150, 96–110. [Google Scholar] [CrossRef]
- Fan, J.B.; Wu, L.P.; Chen, L.S.; Mao, X.Y.; Ren, F.Z. Antioxidant Activities of Silk Sericin from Silkworm Bombyx Mori. J. Food Biochem. 2009, 33, 74–88. [Google Scholar] [CrossRef]
- Padamwar, M.N.; Pawar, A.P. Silk Sericin and Its Applications: A Review. J. Sci. Ind. Res. 2004, 63, 323–329. [Google Scholar]
- Wang, Y.J.; Zhag, Y.Q. Three-Layered Sericins around the Silk Fibroin Fiber from Bombyx Mori Cocoon and Their Amino Acid Composition. Adv. Mater. Res. 2011, 175–176, 158–163. [Google Scholar] [CrossRef]
- Das, P. A review on physicochemical, structural and biomedical properties of silk worm sericin. Curr. Trends Pharm. Res. 2022, 8, 82–93. [Google Scholar]
- Jena, K.; Pandey, J.P.; Kumari, R.; Sinha, A.K.; Gupta, V.P.; Singh, G.P. Free Radical Scavenging Potential of Sericin Obtained from Various Ecoraces of Tasar Cocoons and Its Cosmeceuticals Implication. Int. J. Biol. Macromol. 2018, 120, 255–262. [Google Scholar] [CrossRef]
- Chlapanidas, T.; Faragò, S.; Lucconi, G.; Perteghella, S.; Galuzzi, M.; Mantelli, M.; Avanzini, M.A.; Tosca, M.C.; Marazzi, M.; Vigo, D.; et al. Sericins Exhibit ROS-Scavenging, Anti-Tyrosinase, Anti-Elastase, and in Vitro Immunomodulatory Activities. Int. J. Biol. Macromol. 2013, 58, 47–56. [Google Scholar] [CrossRef] [PubMed]
- Kumar, J.P.; Mandal, B.B. Antioxidant Potential of Mulberry and Non-Mulberry Silk Sericin and Its Implications in Biomedicine. Free Radic. Biol. Med. 2017, 108, 803–818. [Google Scholar] [CrossRef]
- Kaur, J.; Rajkhowa, R.; Tsuzuki, T.; Millington, K.; Zhang, J.; Wang, X. Photoprotection by Silk Cocoons. Biomacromolecules 2013, 14, 3660–3667. [Google Scholar] [CrossRef] [PubMed]
- Millington, K.R. Diffuse Reflectance Spectroscopy of Fibrous Proteins. Amino Acids 2012, 43, 1277–1285. [Google Scholar] [CrossRef]
- Ratchamak, R.; Ratsiri, T.; Kheawkanha, T.; Vongpralub, T.; Boonkum, W.; Chankitisakul, V. Evaluation of Cryopreserved Boar Semen after Supplementation Sericin Form Silkworm (Bombyx Mori) in Semen Extender. Anim. Sci. J. 2020, 91, e13428. [Google Scholar] [CrossRef]
- Shu, W.H.; Yang, S.H.; Wei, M.; Liu, X.C.; Chen, Z.X.; Wei, C.Y.; Zhang, X.; Si, L.N.; Chen, Z.H.; Qiao, Y.B.; et al. Effects of Sericin on Oxidative Stress and PI3K/AKT/MTOR Signal Pathway in Cryopreserved Mice Ovarian Tissue. Cryobiology 2023, 111, 16–25. [Google Scholar] [CrossRef]
- Miyamoto, Y.; Oishi, K.; Yukawa, H.; Noguchi, H.; Sasaki, M.; Iwata, H.; Hayashi, S. Cryopreservation of Human Adipose Tissue-Derived Stem/Progenitor Cells Using the Silk Protein Sericin. Cell Transplant. 2012, 21, 617–622. [Google Scholar] [CrossRef]
- Baust, J.G.; Gao, D.; Baust, J.M. Cryopreservation: An Emerging Paradigm Change. Organogenesis 2009, 5, 90–96. [Google Scholar] [CrossRef]
- McCarthy, M.J.; Baumber, J.; Kass, P.H.; Meyers, S.A. Osmotic Stress Induces Oxidative Cell Damage to Rhesus Macaque Spermatozoa. Biol. Reprod. 2010, 82, 644–651. [Google Scholar] [CrossRef] [PubMed]
- Liu, X.; Xu, Y.; Liu, F.; Pan, Y.; Miao, L.; Zhu, Q.; Tan, S. The Feasibility of Antioxidants Avoiding Oxidative Damages from Reactive Oxygen Species in Cryopreservation. Front. Chem. 2021, 9, 648684. [Google Scholar] [CrossRef]
- Cavaillon, J.M.; Adib-Conquy, M.; Fitting, C.; Adrie, C.; Payen, D. Cytokine Cascade in Sepsis. Scand. J. Infect. Dis. 2003, 35, 535–544. [Google Scholar] [CrossRef] [PubMed]
- Oh, S.; Park, J.; Nam, J.; Hyun, Y.; Jin, H.J.; Kwak, H.W. Antioxidant and UV-Blocking Glucose-Crosslinked Sericin Films with Enhanced Structural Integrity. React. Funct. Polym. 2021, 165, 104942. [Google Scholar] [CrossRef]
- Zhao, R.; Li, X.; Sun, B.; Zhang, Y.; Zhang, D.; Tang, Z.; Chen, X.; Wang, C. Electrospun Chitosan/Sericin Composite Nanofibers with Antibacterial Property as Potential Wound Dressings. Int. J. Biol. Macromol. 2014, 68, 92–97. [Google Scholar] [CrossRef]
- Nam, J.; Hyun, Y.; Oh, S.; Park, J.; Jin, H.J.; Kwak, H.W. Effect of Cross-Linkable Bacterial Cellulose Nanocrystals on the Physicochemical Properties of Silk Sericin Films. Polym. Test. 2021, 97, 107161. [Google Scholar] [CrossRef]
- Vaithanomsat, P.; Kitpreechavanich, V. Sericin Separation from Silk Degumming Wastewater. Sep. Purif. Technol. 2008, 59, 129–133. [Google Scholar] [CrossRef]
- Zhang, Y.Q.; Tao, M.L.; Shen, W.D.; Zhou, Y.Z.; Ding, Y.; Ma, Y.; Zhou, W.L. Immobilization of L-Asparaginase on the Microparticles of the Natural Silk Sericin Protein and Its Characters. Biomaterials 2004, 25, 3751–3759. [Google Scholar] [CrossRef]
- Gaviria, A.; Jaramillo-Quiceno, N.; Motta, A.; Restrepo-Osorio, A. Silk Wastes and Autoclaved Degumming as an Alternative for a Sustainable Silk Process. Sci. Rep. 2023, 13, 15296. [Google Scholar] [CrossRef]
- Terada, S.; Nishimura, T.; Sasaki, M.; Yamada, H.; Miki, M. Sericin, a Protein Derived from Silkworms, Accelerates the Proliferation of Several Mammalian Cell Lines Including a Hybridoma. Cytotechnology 2002, 40, 3–12. [Google Scholar] [CrossRef]
- Wang, W.; Pan, Y.; Gong, K.; Zhou, Q.; Zhang, T.; Li, Q. A Comparative Study of Ultrasonic Degumming of Silk Sericin Using Citric Acid, Sodium Carbonate and Papain. Color. Technol. 2019, 135, 195–201. [Google Scholar] [CrossRef]
- Rastogi, S.; Kandasubramanian, B. Processing Trends of Silk Fibers: Silk Degumming, Regeneration and Physical Functionalization. J. Text. Inst. 2020, 111, 1794–1810. [Google Scholar] [CrossRef]
- Zhang, W.; Ye, C.; Zheng, K.; Zhong, J.; Tang, Y.; Fan, Y.; Buehler, M.J.; Ling, S.; Kaplan, D.L. Tensan Silk-Inspired Hierarchical Fibers for Smart Textile Applications. ACS Nano 2018, 12, 6968–6977. [Google Scholar] [CrossRef]
- Yuan, Y.; Nasri, M.; Manayi, A.; Zhang, J.; Wu, C.; Jeon, T.J.; Kang, L. Sericin Coats of Silk Fibres, a Degumming Waste or Future Material? Mater. Today Bio 2024, 29, 101306. [Google Scholar] [CrossRef]
- Silva, V.R.; Ribani, M.; Gimenes, M.L.; Scheer, A.P. High Molecular Weight Sericin Obtained by High Temperature and Ultrafiltration Process. Procedia Eng. 2012, 42, 833–841. [Google Scholar] [CrossRef]
- Dragojlov, I.; Aad, R.; Ami, D.; Mangiagalli, M.; Natalello, A.; Vesentini, S. Silk Sericin-Based Electrospun Nanofibers Forming Films for Cosmetic Applications: Preparation, Characterization, and Efficacy Evaluation. Molecules 2025, 30, 715. [Google Scholar] [CrossRef]
- Sharma, P.; Saurav, S.; Tabassum, Z.; Sood, B.; Kumar, A.; Malik, T.; Mohan, A.; Girdhar, M. Applications and Interventions of Polymers and Nanomaterials in Alveolar Bone Regeneration and Tooth Dentistry. RSC Adv. 2024, 14, 36226–36245. [Google Scholar] [CrossRef]
- Uyen, T.N.T.; Thao, H.T.; Huong, B.M. Study on the Influence of Degumming Technological Parameters on Self-Dyed Silk. J. Sci. Technol. Issue Inf. Commun. Technol. 2023, 21, 34–37. [Google Scholar] [CrossRef]
- Nguyen, K.D.; Tran, T.L.; Le, D.B. Investigate the Characteristics and Ability to Extract Sericin from Silkworm Cocoons Using High Temperature. Available online: https://www.researchgate.net/publication/384927039_INVESTIGATE_THE_CHARACTERISTICS_AND_ABILITY_TO_EXTRACT_SERICIN_FROM_SILKWORM_COCOONS_USING_HIGH_TEMPERATURE (accessed on 30 September 2024).
- Yoo, Y.J.; Um, I.C. Effect of Extraction Time on the Rheological Properties of Sericin Solutions and Gels. Int. J. Ind. Entomol. 2013, 27, 180–184. [Google Scholar] [CrossRef]
- Gimenes, M.L.; Silva, V.R.; Vieira, M.G.A.; Silva, M.G.C.; Scheer, A.P. High Molecular Sericin from Bombyx Mori Cocoons: Extraction and Recovering by Ultrafiltration. Int. J. Chem. Eng. Appl. 2014, 5, 266–271. [Google Scholar] [CrossRef]
- Atay, I.; Asad, E.; Yagci, M.B.; Sürme, S.; Kavakli, I.H.; Yilgör, E.; Yilgör, I. Simple and Green Process for Silk Fibroin Production by Water Degumming. ACS Omega 2025, 10, 272–280. [Google Scholar] [CrossRef] [PubMed]
- Wang, R.; Wang, Y.; Song, J.; Tian, C.; Jing, X.; Zhao, P.; Xia, Q. A Novel Method for Silkworm Cocoons Self-Degumming and Its Effect on Silk Fibers. J. Adv. Res. 2023, 53, 87–98. [Google Scholar] [CrossRef] [PubMed]
- Nultsch, K.; Bast, L.K.; Näf, M.; El Yakhlifi, S.; Bruns, N.; Germershaus, O. Effects of Silk Degumming Process on Physicochemical, Tensile, and Optical Properties of Regenerated Silk Fibroin. Macromol. Mater. Eng. 2018, 303, 1800408. [Google Scholar] [CrossRef]
- Seo, S.J.; Das, G.; Shin, H.S.; Patra, J.K. Silk Sericin Protein Materials: Characteristics and Applications in Food-Sector Industries. Int. J. Mol. Sci. 2023, 24, 4951. [Google Scholar] [CrossRef]
- Roblin, N.V.; DeBari, M.K.; Shefter, S.L.; Iizuka, E.; Abbott, R.D. Development of a More Environmentally Friendly Silk Fibroin Scaffold for Soft Tissue Applications. J. Funct. Biomater. 2023, 14, 230. [Google Scholar] [CrossRef]
- Hu, Y.; Yu, J.; Liu, L.; Fan, Y. Preparation of Natural Amphoteric Silk Nanofibers by Acid Hydrolysis. J. Mater. Chem. B 2019, 7, 1450–1459. [Google Scholar] [CrossRef] [PubMed]
- Wang, K.; Ma, Q.; Zhou, H.T.; Zhao, J.M.; Cao, M.; Wang, S.D. Review on Fabrication and Application of Regenerated Bombyx Mori Silk Fibroin Materials. Autex Res. J. 2023, 23, 164–183. [Google Scholar] [CrossRef]
- Gulrajanid, M.L.; Sethi, S.; Gupta, S. Some Studies in Degumming of Silk with Organic Acids. J. Soc. Dye. Colour. 1992, 108, 79–86. [Google Scholar] [CrossRef]
- Chuang, C.C.; Prasannan, A.; Hong, P.D.; Chiang, M.Y. Silk-Sericin Degummed Wastewater Solution-Derived and Nitrogen Enriched Porous Carbon Nanosheets for Robust Biological Imaging of Stem Cells. Int. J. Biol. Macromol. 2018, 107, 2122–2130. [Google Scholar] [CrossRef]
- Kurioka, A.; Kurioka, F.; Yamazaki, M. Characterization of Sericin Powder Prepared from Citric Acid-Degraded Sericin Polypeptides of the Silkworm, Bombyx Mori. Biosci. Biotechnol. Biochem. 2004, 68, 774–780. [Google Scholar] [CrossRef]
- Song, Y.; Zhang, C.; Zhang, J.; Sun, N.; Huang, K.; Li, H.; Wang, Z.; Huang, K.; Wang, L. An Injectable Silk Sericin Hydrogel Promotes Cardiac Functional Recovery after Ischemic Myocardial Infarction. Acta Biomater. 2016, 41, 210–223. [Google Scholar] [CrossRef] [PubMed]
- Li, X.; Yang, W.; Xie, H.; Wang, J.; Zhang, L.; Wang, Z.; Wang, L. CNT/Sericin Conductive Nerve Guidance Conduit Promotes Functional Recovery of Transected Peripheral Nerve Injury in a Rat Model. ACS Appl. Mater. Interfaces 2020, 12, 36860–36872. [Google Scholar] [CrossRef]
- More, S.V.; Chavan, S.; Prabhune, A.A. Silk Degumming and Utilization of Silk Sericin by Hydrolysis Using Alkaline Protease from Beauveria Sp. (MTCC 5184): A Green Approach. J. Nat. Fibers 2018, 15, 373–383. [Google Scholar] [CrossRef]
- Suwannaphan, S.; Fufeungsombut, E.; Promboon, A.; Chim-anage, P. A Serine Protease from Newly Isolated Bacillus Sp. for Efficient Silk Degumming, Sericin Degrading and Colour Bleaching Activities. Int. Biodeterior. Biodegrad. 2017, 117, 141–149. [Google Scholar] [CrossRef]
- Prathumpai, W.; Promboon, A.; Werapan, B.; Nutaratat, P.; Chim-Anek, P.; Ninpetch, U. Pilot-Scale Protease Production by Bacillus Sp. C4 for Silk Degumming Processes. J. Nat. Fibers 2020, 1–14. [Google Scholar] [CrossRef]
- Vyas, S.K.; Shukla, S.R. Comparative Study of Degumming of Silk Varieties by Different Techniques. J. Text. Inst. 2016, 107, 191–199. [Google Scholar] [CrossRef]
- Chattopadhyay, D.; Chakraborty, A.; Chatterjee, S.M. Studies on Degumming of Eri Silk Cocoons. J. Text. Inst. 2017, 108, 1327–1339. [Google Scholar] [CrossRef]
- More, S.V.; Khandelwal, H.B.; Joseph, M.A.; Laxman, R.S. Enzymatic Degumming of Silk with Microbial Proteases. J. Nat. Fibers 2013, 10, 98–111. [Google Scholar] [CrossRef]
- El-Sayed, H.; Mowafi, S.; El-Fiky, A.F.; Khalil, E.M. Low Temperature Water-Saving Bio-Degumming of Natural Silk Using Thermophilic Protease. Sustain. Chem. Pharm. 2022, 27, 100681. [Google Scholar] [CrossRef]
- Gulrajani, M.L.; Sinha, S. Studies in Degumming of Silk with Aliphatic Amines. J. Soc. Dye. Colour. 1993, 109, 256–260. [Google Scholar] [CrossRef]
- Wang, W.; Rather, L.J.; Gong, K.; Zhou, Q.; Zhang, T.; Li, Q. Effects of Ultrasonic Treatment on Hydrophilicity and Thermal Stability of Silk. Macromol. Mater. Eng. 2019, 304, 1900364. [Google Scholar] [CrossRef]
- Li, Y.; Wei, Y.; Zhang, G.; Zhang, Y. Sericin from Fibroin-Deficient Silkworms Served as a Promising Resource for Biomedicine. Polymers 2023, 15, 2941. [Google Scholar] [CrossRef]
- Aramwit, P.; Damrongsakkul, S.; Kanokpanont, S.; Srichana, T. Properties and Antityrosinase Activity of Sericin from Various Extraction Methods. Biotechnol. Appl. Biochem. 2010, 55, 91–98. [Google Scholar] [CrossRef] [PubMed]
- Aramwit, P.; Kanokpanont, S.; Nakpheng, T.; Srichana, T. The Effect of Sericin from Various Extraction Methods on Cell Viability and Collagen Production. Int. J. Mol. Sci. 2010, 11, 2200–2211. [Google Scholar] [CrossRef]
- Wu, J.H.; Wang, Z.; Xu, S.Y. Preparation and Characterization of Sericin Powder Extracted from Silk Industry Wastewater. Food Chem. 2007, 103, 1255–1262. [Google Scholar] [CrossRef]
- Das, G.; Shin, H.S.; Campos, E.V.R.; Fraceto, L.F.; del Pilar Rodriguez-Torres, M.; Mariano, K.C.F.; de Araujo, D.R.; Fernández-Luqueño, F.; Grillo, R.; Patra, J.K. Sericin Based Nanoformulations: A Comprehensive Review on Molecular Mechanisms of Interaction with Organisms to Biological Applications. J. Nanobiotechnol. 2021, 19, 30. [Google Scholar] [CrossRef]
- Suktham, K.; Koobkokkruad, T.; Saesoo, S.; Saengkrit, N.; Surassmo, S. Physical and Biological Characterization of Sericin-Loaded Copolymer Liposomes Stabilized by Polyvinyl Alcohol. Colloids Surf. B Biointerfaces 2016, 148, 487–495. [Google Scholar] [CrossRef]
- Aramwit, P.; Palapinyo, S.; Srichana, T.; Chottanapund, S.; Muangman, P. Silk Sericin Ameliorates Wound Healing and Its Clinical Efficacy in Burn Wounds. Arch. Dermatol. Res. 2013, 305, 585–594. [Google Scholar] [CrossRef]
- Jo, Y.N.; Um, I.C. Effects of Solvent on the Solution Properties, Structural Characteristics and Properties of Silk Sericin. Int. J. Biol. Macromol. 2015, 78, 287–295. [Google Scholar] [CrossRef]
- Vurro, D.; Liboà, A.; D’Onofrio, I.; De Giorgio, G.; Scaravonati, S.; Crepaldi, M.; Barcellona, A.; Sciancalepore, C.; Galstyan, V.; Milanese, D.; et al. Sericin Electrodes with Self-Adhesive Properties for Biosignaling. ACS Biomater. Sci. Eng. 2025, 11, 1776–1791. [Google Scholar] [CrossRef]
- Zhang, H.; Deng, L.; Yang, M.; Min, S.; Yang, L.; Zhu, L. Enhancing Effect of Glycerol on the Tensile Properties of Bombyx Mori Cocoon Sericin Films. Int. J. Mol. Sci. 2011, 12, 3170–3181. [Google Scholar] [CrossRef] [PubMed]
- Mabey, D.; Peeling, R.W.; Ustianowski, A.; Perkins, M.D. Diagnostics for the Developing World. Nat. Rev. Microbiol. 2004, 2, 231–240. [Google Scholar] [CrossRef] [PubMed]
- Bhardwaj, T.; Ramana, L.N.; Sharma, T.K. Current Advancements and Future Road Map to Develop ASSURED Microfluidic Biosensors for Infectious and Non-Infectious Diseases. Biosensors 2022, 12, 357. [Google Scholar] [CrossRef]
- Vurro, D.; Pasquardini, L.; Borriello, M.; Foresti, R.; Barra, M.; Sidoli, M.; Pontiroli, D.; Fornasini, L.; Aversa, L.; Verucchi, R.; et al. Inflammatory Biomarker Detection in Saliva Samples by Printed Graphene Immunosensors. Sens. Actuators Rep. 2024, 8, 100211. [Google Scholar] [CrossRef]
- Yuan, Z.; Chen, K.; Dong, L.; Zhou, H.; Liu, Q.; Jin, M.; Zeng, S.; Chen, X.; Xing, J.; Yang, G.; et al. A Biodegradable and Recyclable Piezoelectric Macrofiber Based on Imidazole Perchlorate Crystallized in Bacterial Cellulose for Mechanical Sensing Fabrics. Chem. Eng. J. 2025, 509, 161034. [Google Scholar] [CrossRef]
- Soleimani Dinani, H.; Reinbolt, T.; Zhang, B.; Zhao, G.; Gerald, R.E.; Yan, Z.; Huang, J. Miniaturized Wearable Biosensors for Continuous Health Monitoring Fabricated Using the Femtosecond Laser-Induced Graphene Surface and Encapsulated Traces and Electrodes. ACS Sens. 2025, 10, 761–772. [Google Scholar] [CrossRef]
- Chen, C.; Liu, Z.; Li, J.; Vurro, D.; Jiang, Y.; Xue, L.; Gong, Y.; Qin, Y. A Miniaturized Flexible Patch Based on CNT Fiber Sensors and Highly Integrated SoC for Analysis of Sweat. IEEE Sens. J. 2024, 24, 37775–37785. [Google Scholar] [CrossRef]
- Liang, X.; Fan, A.; Li, Z.; Wei, N.; Fan, W.; Liang, H.; Wang, H.; Bi, P.; Li, S.; Wu, X.E.; et al. Highly Regulatable Heat Conductance of Graphene–Sericin Hybrid for Responsive Textiles. Adv. Funct. Mater. 2022, 32, 2111121. [Google Scholar] [CrossRef]
- Yang, H.; Ying, L.; Wang, Y.; Farooq, A.; Wang, P.; Wang, Z. Versatile, Durable Conductive Networks Assembled from MXene and Sericin-Modified Carbon Nanotube on Polylactic Acid Textile Micro-Etched via Deep Eutectic Solvent. J. Colloid. Interface Sci. 2023, 658, 648–659. [Google Scholar] [CrossRef]
- Siddika, A.; Hossain, M.M.; Harmon, J. Hemp-Based Electronic Textiles for Sustainable and Wearable Applications. ACS Sustain. Chem. Eng. 2023, 11, 14913–14920. [Google Scholar] [CrossRef]
- Islam, M.R.; Afroj, S.; Yin, J.; Novoselov, K.S.; Chen, J.; Karim, N. Advances in Printed Electronic Textiles. Adv. Sci. 2024, 11, 2304140. [Google Scholar] [CrossRef] [PubMed]
- Liang, X.; Li, H.; Dou, J.; Wang, Q.; He, W.; Wang, C.; Li, D.; Lin, J.M.; Zhang, Y. Stable and Biocompatible Carbon Nanotube Ink Mediated by Silk Protein for Printed Electronics. Adv. Mater. 2020, 32, 2000165. [Google Scholar] [CrossRef]
- Liang, X.; Zhu, M.; Li, H.; Dou, J.; Jian, M.; Xia, K.; Li, S.; Zhang, Y. Hydrophilic, Breathable, and Washable Graphene Decorated Textile Assisted by Silk Sericin for Integrated Multimodal Smart Wearables. Adv. Funct. Mater. 2022, 32, 2200162. [Google Scholar] [CrossRef]
- Zhang, Y.; Hao, L. Effect of Modified Sericin on the Alkaline Anti-Wrinkle Finishing of Cottonfabric by FAP. Cellulose 2023, 30, 6667–6677. [Google Scholar] [CrossRef]
- Dang, W.; Manjakkal, L.; Navaraj, W.T.; Lorenzelli, L.; Vinciguerra, V.; Dahiya, R. Stretchable Wireless System for Sweat PH Monitoring. Biosens. Bioelectron. 2018, 107, 192–202. [Google Scholar] [CrossRef]
- Chen, Q.; Li, S.; Tu, X.; Zhang, X. Skin-Attachable Tb-MOF Ratio Fluorescent Sensor for Real-Time Detection of Human Sweat PH. Biosens. Bioelectron. 2024, 263, 116606. [Google Scholar] [CrossRef] [PubMed]
- Zhang, L.; Wang, S.; Wang, Z.; Huang, Z.; Sun, P.; Dong, F.; Liu, H.; Wang, D.; Xu, X. A Sweat-PH-Enabled Strongly Adhesive Hydrogel for Self-Powered e-Skin Applications. Mater. Horiz. 2023, 10, 2271–2280. [Google Scholar] [CrossRef]
- Huang, J.; Xie, G.; Wei, Q.; Su, Y.; Xu, X.; Jiang, Y. Degradable MXene-Doped Polylactic Acid Textiles for Wearable Biomonitoring. ACS Appl. Mater. Interfaces 2023, 15, 5600–5607. [Google Scholar] [CrossRef]
- Bi, S.; Hai, W.; Wang, L.; Xu, K.; Chen, Q.; Chen, C.; Yu, Q.; Chen, C.; Li, M.; Shao, H.; et al. Green One-Step Strategy of Conductive Ink for Active Health Monitoring in Rehabilitation and Early Care. ACS Appl. Mater. Interfaces 2023, 15, 57593–57601. [Google Scholar] [CrossRef]
- Pradhan, S.; Yadavalli, V.K. Photolithographically Printed Flexible Silk/PEDOT:PSS Temperature Sensors. ACS Appl. Electron. Mater. 2021, 3, 21–29. [Google Scholar] [CrossRef]
- Mecerreyes, D.; Porcarelli, L. Green Electrolyte-Based Organic Electronic Devices. In Sustainable Strategies in Organic Electronics; Woodhead Publishing: Cambridge, UK, 2022; pp. 281–295. ISBN 9780128231470. [Google Scholar]
- Nishida, A.; Yamada, M.; Kanazawa, T.; Takashima, Y.; Ouchi, K.; Okada, H. Sustained-Release of Protein from Biodegradable Sericin Film, Gel and Sponge. Int. J. Pharm. 2011, 407, 44–52. [Google Scholar] [CrossRef] [PubMed]
- Ren, A.; Hu, J.; Qin, C.; Xia, N.; Yu, M.; Xu, X.; Yang, H.; Han, M.; Zhang, L.; Ma, L. Oral Administration Microrobots for Drug Delivery. Bioact. Mater. 2024, 39, 163–190. [Google Scholar] [CrossRef]
- Zhang, J.; Wang, F.; Zhong, H.; Pi, J.; Chen, G.; Chen, Z. Oral Sericin Ameliorates Type 2 Diabetes through Passive Intestinal and Bypass Transport into the Systemic Circulation. J. Ethnopharmacol. 2024, 332, 118342. [Google Scholar] [CrossRef] [PubMed]
- Jao, D.; Xue, Y.; Medina, J.; Hu, X. Protein-Based Drug-Delivery Materials. Materials 2017, 10, 517. [Google Scholar] [CrossRef] [PubMed]
- Jain, K.K. An Overview of Drug Delivery Systems. In Methods in Molecular Biology; Humana: New York, NY, USA, 2020; Volume 2059, pp. 1–54. ISBN 978-1-4939-9798-5. [Google Scholar]
- Dash, R.; Acharya, C.; Bindu, P.C.; Kundu, S.C. Antioxidant Potential of Silk Protein Sericin against Hydrogen Peroxide-Induced Oxidative Stress in Skin Fibroblasts. BMB Rep. 2008, 41, 236–241. [Google Scholar] [CrossRef]
- D’Onofrio, I.; De Giorgio, G.; Sajapin, R.; Vurro, D.; Liboà, A.; Dembech, E.; Trevisi, G.; Botti, M.; Galstyan, V.; Tarabella, G.; et al. Inhalable Drug-Loaded Silk Fibroin Carriers for Pulmonary Drug Delivery. RSC Adv. 2024, 14, 27288–27297. [Google Scholar] [CrossRef]
- Wu, X.; Xia, D.; Shi, T.; Li, B.; Wang, D.; Liang, C.; Dong, M. Thermo-Responsive Microneedles Patch for Transdermal Drug Delivery via Squeezing in Diabetic Foot Ulcers. J. Mater. Sci. Technol. 2025, 205, 299–314. [Google Scholar] [CrossRef]
- Phatale, V.; Vaiphei, K.K.; Jha, S.; Patil, D.; Agrawal, M.; Alexander, A. Overcoming Skin Barriers through Advanced Transdermal Drug Delivery Approaches. J. Control. Release 2022, 351, 361–380. [Google Scholar] [CrossRef]
- Wong, W.F.; Ang, K.P.; Sethi, G.; Looi, C.Y. Recent Advancement of Medical Patch for Transdermal Drug Delivery. Medicina 2023, 59, 778. [Google Scholar] [CrossRef]
- CS, J.; Haider, M.; Rawas-Qalaji, M.; Sanpui, P. Curcumin-Loaded Zein Nanoparticles: A Quality by Design Approach for Enhanced Drug Delivery and Cytotoxicity against Cancer Cells. Colloids Surf. B Biointerfaces 2025, 245, 114319. [Google Scholar] [CrossRef]
- Argitekin, E.; Erez, O.; Cakan-Akdogan, G.; Akdogan, Y. Periodate-Mediated Cross-Linking for the Preparation of Catechol Conjugated Albumin Nanoparticles Used for in Vitro Drug Delivery. ACS Appl. Bio Mater. 2025, 8, 2182–2193. [Google Scholar] [CrossRef] [PubMed]
- Jalilian, S.; Bahremand, K.; Arkan, E.; Jaymand, M.; Aghaz, F. A Comparative Study of Sericin and Gluten for Magnetic Nanoparticle-Mediated Drug Delivery to Breast Cancer Cell Lines. Sci. Rep. 2024, 14, 18150. [Google Scholar] [CrossRef] [PubMed]
- Aad, R.; Dragojlov, I.; Vesentini, S. Sericin Protein: Structure, Properties, and Applications. J. Funct. Biomater. 2024, 15, 322. [Google Scholar] [CrossRef] [PubMed]
- Mandal, B.B.; Kundu, S.C. Self-Assembled Silk Sericin/Poloxamer Nanoparticles as Nanocarriers of Hydrophobic and Hydrophilic Drugs for Targeted Delivery. Nanotechnology 2009, 20, 355101. [Google Scholar] [CrossRef]
- Raj, R.; Sheikh, S.A.; Singh, S.A.; Shetty, N.P. Improvement of Storage Stability and Bioaccessibility of Microencapsulated Black Carrot (Daucus Carota Ssp. Sativus) Anthocyanins Using Maltodextrin and Sericin Protein Combinations as Wall Material. Food Biosci. 2024, 61, 104666. [Google Scholar] [CrossRef]
- Kalepu, S.; Nekkanti, V. Insoluble Drug Delivery Strategies: Review of Recent Advances and Business Prospects. Acta Pharm. Sin. B 2015, 5, 442–453. [Google Scholar] [CrossRef]
- Chen, S.; Feng, X.; Li, X.; Liu, M.; Gao, W.; Miao, Q.; Wu, H. Microparticles of Sericin-Dextran Conjugate for Improving the Solubility of Antiviral Drug. J. Funct. Biomater. 2023, 14, 292. [Google Scholar] [CrossRef]
- Beloqui, A.; Solinís, M.Á.; Rodríguez-Gascón, A.; Almeida, A.J.; Préat, V. Nanostructured Lipid Carriers: Promising Drug Delivery Systems for Future Clinics. Nanomedicine 2016, 12, 143–161. [Google Scholar] [CrossRef]
- Elmowafy, M.; Al-Sanea, M.M. Nanostructured Lipid Carriers (NLCs) as Drug Delivery Platform: Advances in Formulation and Delivery Strategies. Saudi Pharm. J. 2021, 29, 999–1012. [Google Scholar] [CrossRef]
- Hu, D.; Xu, Z.; Hu, Z.; Hu, B.; Yang, M.; Zhu, L. PH-Triggered Charge-Reversal Silk Sericin-Based Nanoparticles for Enhanced Cellular Uptake and Doxorubicin Delivery. ACS Sustain. Chem. Eng. 2017, 5, 1638–1647. [Google Scholar] [CrossRef]
- Liu, J.; Qi, C.; Tao, K.; Zhang, J.; Zhang, J.; Xu, L.; Jiang, X.; Zhang, Y.; Huang, L.; Li, Q.; et al. Sericin/Dextran Injectable Hydrogel as an Optically Trackable Drug Delivery System for Malignant Melanoma Treatment. ACS Appl. Mater. Interfaces 2016, 8, 6411–6422. [Google Scholar] [CrossRef] [PubMed]
- Wang, Z.; Zhang, Y.; Zhang, J.; Huang, L.; Liu, J.; Li, Y.; Zhang, G.; Kundu, S.C.; Wang, L. Exploring Natural Silk Protein Sericin for Regenerative Medicine: An Injectable, Photoluminescent, Cell-Adhesive 3D Hydrogel. Sci. Rep. 2014, 4, 7064. [Google Scholar] [CrossRef]
- Li, Y.; Young, D.J.; Loh, X.J. Fluorescent Gels: A Review of Synthesis, Properties, Applications and Challenges. Mater. Chem. Front. 2019, 3, 1489–1502. [Google Scholar] [CrossRef]
- Ko, B.; Jeon, N.; Kim, J.; Kang, H.; Seong, J.; Yun, S.; Badloe, T.; Rho, J. Hydrogels for Active Photonics. Microsyst. Nanoeng. 2024, 10, 1–16. [Google Scholar] [CrossRef] [PubMed]
- Zhang, Y.; Cao, X.; Zhang, J.; Zhang, G.; Zhu, M.; Yan, H.; Li, Y. A Novel Injectable Sericin Hydrogel with Strong Fluorescence for Tracing. Int. J. Biol. Macromol. 2024, 258, 129000. [Google Scholar] [CrossRef]
- Ratanabunyong, S.; Siriwaseree, J.; Wanaragthai, P.; Krobthong, S.; Yingchutrakul, Y.; Kuaprasert, B.; Choowongkomon, K.; Aramwit, P. Exploring the Apoptotic Effects of Sericin on HCT116 Cells through Comprehensive Nanostring Transcriptomics and Proteomics Analysis. Sci. Rep. 2024, 14, 2366. [Google Scholar] [CrossRef]
- Ampawong, S.; Tirawanchai, N.; Kanjanapruthipong, T.; Fongsodsri, K.; Tuentam, K.; Isarangkul, D.; Aramwit, P. Sericin Enhances Ammonia Detoxification by Promotes Urea Cycle Enzyme Genes and Activates Hepatic Autophagy in Relation to CARD-9/MAPK Pathway. Heliyon 2023, 9, e21563. [Google Scholar] [CrossRef]
- Dong, X.; Zhao, S.X.; Yin, X.L.; Wang, H.Y.; Wei, Z.G.; Zhang, Y.Q. Silk Sericin Has Significantly Hypoglycaemic Effect in Type 2 Diabetic Mice via Anti-Oxidation and Anti-Inflammation. Int. J. Biol. Macromol. 2020, 150, 1061–1071. [Google Scholar] [CrossRef]
- Long, G.; Wang, Q.; Li, S.; Tao, J.; Li, B.; Zhang, X.; Zhao, X. Engineering of Injectable Hydrogels Associate with Adipose-Derived Stem Cells Delivery for Anti-Cardiac Hypertrophy Agents. Drug Deliv. 2021, 28, 1334–1341. [Google Scholar] [CrossRef]
- Kunz, R.I.; Capelassi, A.N.; Alegre-Maller, A.C.P.; Bonfleur, M.L.; Ribeiro, L.D.F.C.; Costa, R.M.; Natali, M.R.M. Sericin as Treatment of Obesity: Morphophysiological Effects in Obese Mice Fed with High-Fat Diet. Einstein 2020, 18, eAO4876. [Google Scholar] [CrossRef]
- Ampawong, S.; Isarangkul, D.; Aramwit, P. Sericin Improves Heart and Liver Mitochondrial Architecture in Hypercholesterolaemic Rats and Maintains Pancreatic and Adrenal Cell Biosynthesis. Exp. Cell Res. 2017, 358, 301–314. [Google Scholar] [CrossRef] [PubMed]
- Ampawong, S.; Isarangkul, D.; Aramwit, P. Sericin Ameliorated Dysmorphic Mitochondria in High-Cholesterol Diet/Streptozotocin Rat by Antioxidative Property. Exp. Biol. Med. 2017, 242, 411–421. [Google Scholar] [CrossRef]
- Langer, R.; Tirrell, D.A. Designing Materials for Biology and Medicine. Nature 2004, 428, 487–492. [Google Scholar] [CrossRef]
- Goksen Tosun, N.; Ozer, A.; Bektas, T.; Oksuz, K.E.; Erden Tayhan, S.; Ozdemir, T. Silk Sericin-Hydroxyapatite Nanoribbons toward Structurally Stable Osteogenic Scaffolds. J. Aust. Ceram. Soc. 2023, 59, 1291–1301. [Google Scholar] [CrossRef]
- Aramwit, P.; Siritientong, T.; Kanokpanont, S.; Srichana, T. Formulation and Characterization of Silk Sericin-PVA Scaffold Crosslinked with Genipin. Int. J. Biol. Macromol. 2010, 47, 668–675. [Google Scholar] [CrossRef]
- Jiang, L.B.; Ding, S.L.; Ding, W.; Su, D.H.; Zhang, F.X.; Zhang, T.W.; Yin, X.F.; Xiao, L.; Li, Y.L.; Yuan, F.L.; et al. Injectable Sericin Based Nanocomposite Hydrogel for Multi-Modal Imaging-Guided Immunomodulatory Bone Regeneration. Chem. Eng. J. 2021, 418, 129323. [Google Scholar] [CrossRef]
- Liu, J.; Cui, T.; Xu, X.; Du, Y.; Wang, L.; Chen, S.; Pang, J. Robust Alcohol Soluble Polyurethane/Chitosan/Silk Sericin (APU/CS/SS) Nanofiber Scaffolds Toward Artificial Skin Extracellular Matrices via Microfluidic Blow-Spinning. Adv. Fiber Mater. 2023, 5, 349–361. [Google Scholar] [CrossRef]
- Lungu, A.; Albu, M.G.; Stancu, I.C.; Florea, N.M.; Vasile, E.; Iovu, H. Superporous Collagen-Sericin Scaffolds. J. Appl. Polym. Sci. 2013, 127, 2269–2279. [Google Scholar] [CrossRef]
- Jeschke, M.G.; van Baar, M.E.; Choudhry, M.A.; Chung, K.K.; Gibran, N.S.; Logsetty, S. Burn Injury. Nat. Rev. Dis. Primers 2020, 6, 11. [Google Scholar] [CrossRef]
- Lian, A.A.; Yamaji, Y.; Kajiwara, K.; Takaki, K.; Mori, H.; Liew, M.W.O.; Kotani, E.; Maruta, R. A Bioengineering Approach for the Development of Fibroblast Growth Factor-7-Functionalized Sericin Biomaterial Applicable for the Cultivation of Keratinocytes. Int. J. Mol. Sci. 2022, 23, 9953. [Google Scholar] [CrossRef]
- Rujimongkon, K.; Ampawong, S.; Reamtong, O.; Buaban, T.; Aramwit, P. The Therapeutic Effects of Bombyx Mori Sericin on Rat Skin Psoriasis through Modulated Epidermal Immunity and Attenuated Cell Proliferation. J. Tradit. Complement. Med. 2021, 11, 587–597. [Google Scholar] [CrossRef]
- Nayak, S.; Talukdar, S.; Kundu, S.C. Potential of 2D Crosslinked Sericin Membranes with Improved Biostability for Skin Tissue Engineering. Cell Tissue Res. 2012, 347, 783–794. [Google Scholar] [CrossRef] [PubMed]
- Sapru, S.; Das, S.; Mandal, M.; Ghosh, A.K.; Kundu, S.C. Sericin-Chitosan-Glycosaminoglycans Hydrogels Incorporated with Growth Factors for in Vitro and in Vivo Skin Repair. Carbohydr. Polym. 2021, 258, 117717. [Google Scholar] [CrossRef] [PubMed]
- Akturk, O.; Tezcaner, A.; Bilgili, H.; Deveci, M.S.; Gecit, M.R.; Keskin, D. Evaluation of Sericin/Collagen Membranes as Prospective Wound Dressing Biomaterial. J. Biosci. Bioeng. 2011, 112, 279–288. [Google Scholar] [CrossRef]
- Czaja, W.; Krystynowicz, A.; Bielecki, S.; Brown, R.M. Microbial Cellulose—The Natural Power to Heal Wounds. Biomaterials 2006, 27, 145–151. [Google Scholar] [CrossRef]
- Lamboni, L.; Li, Y.; Liu, J.; Yang, G. Silk Sericin-Functionalized Bacterial Cellulose as a Potential Wound-Healing Biomaterial. Biomacromolecules 2016, 17, 3076–3084. [Google Scholar] [CrossRef] [PubMed]
- Li, Y.; Wu, T.; Zhang, G.; Fang, A.; Li, Y.; Wang, S.; Yan, H.; Liang, P.; Lian, J.; Zhang, Y. A Native Sericin Wound Dressing Spun Directly from Silkworms Enhances Wound Healing. Colloids Surf. B Biointerfaces 2023, 225, 113228. [Google Scholar] [CrossRef]
- European Commission Circular Economy Action Plan—European Commission. Available online: https://environment.ec.europa.eu/strategy/circular-economy-action-plan_en (accessed on 30 September 2024).
- Vijayakumar, N.; Sanjay, A.V.; Al-Ghanim, K.A.; Nicoletti, M.; Baskar, G.; Kumar, R.; Govindarajan, M. Development of Biodegradable Bioplastics with Sericin and Gelatin from Silk Cocoons and Fish Waste. Toxics 2024, 12, 453. [Google Scholar] [CrossRef]
- Tufariello, M.; Iammarino, M.; Licciardello, F.; Mentana, A. Novel Approaches in Food Preservation and Their Impact on the Food System. Foods 2023, 12, 4046. [Google Scholar] [CrossRef]
- GRAS Letter 1026 | FDA. Available online: https://www.fda.gov/media/163217/download (accessed on 30 September 2024).
- Adel, A.M.; Ibrahim, A.A.; El-Shafei, A.M.; Al-Shemy, M.T. Inclusion Complex of Clove Oil with Chitosan/β-Cyclodextrin Citrate/Oxidized Nanocellulose Biocomposite for Active Food Packaging. Food Packag. Shelf Life 2019, 20, 100307. [Google Scholar] [CrossRef]
- Ormanli, E.; Amca Uluturk, B.; Bozdogan, N.; Bayraktar, O.; Tavman, S.; Kumcuoglu, S. Development of a Novel, Sustainable, Cellulose-Based Food Packaging Material and Its Application for Pears. Food Chem. 2023, 429, 136719. [Google Scholar] [CrossRef]
- Kobayashi, G.; Kurita, H.; Nagasawa, A.; Hori, M.; Narita, F. Enhanced Mechanical Qualities of Sericin-Removed Silk by Direct Feeding of Silkworms with Cellulose Nanofiber. J. Appl. Polym. Sci. 2024, 141, e55512. [Google Scholar] [CrossRef]
- Iammarino, M. Recent Advances in Meat Products Quality & Safety Improvements and Assurance: Editorial. Int. J. Food Sci. Technol. 2020, 55, 917–918. [Google Scholar]
- Mohamed, S.A.A.; El-Sakhawy, M.; El-Sakhawy, M.A.M. Polysaccharides, Protein and Lipid -Based Natural Edible Films in Food Packaging: A Review. Carbohydr. Polym. 2020, 238, 116178. [Google Scholar] [CrossRef] [PubMed]
- Suhag, R.; Kumar, N.; Petkoska, A.T.; Upadhyay, A. Film Formation and Deposition Methods of Edible Coating on Food Products: A Review. Food Res. Int. 2020, 136, 109582. [Google Scholar] [CrossRef] [PubMed]
- Jayasekhar Babu, P.; Suamte, L. Applications of Silk-Based Biomaterials in Biomedicine and Biotechnology. Eng. Regen. 2024, 5, 56–69. [Google Scholar] [CrossRef]
- Tarangini, K.; Kavi, P.; Jagajjanani Rao, K. Application of Sericin-Based Edible Coating Material for Postharvest Shelf-Life Extension and Preservation of Tomatoes. eFood 2022, 3, e36. [Google Scholar] [CrossRef]
- Miguel, G.A.; Álvarez-López, C. Extraction and Antioxidant Activity of Sericin, a Protein from Silk. Braz. J. Food Technol. 2020, 23, e2019058. [Google Scholar] [CrossRef]
- Li, L.; Wu, J.H.; Zhang, L.; Chen, X.; Wu, Y.; Liu, J.H.; Geng, X.Q.; Wang, Z.W.; Wang, S.Y. Investigation of the Physiochemical Properties, Cryoprotective Activity and Possible Action Mechanisms of Sericin Peptides Derived from Membrane Separation. LWT 2017, 77, 532–541. [Google Scholar] [CrossRef]
- Cao, T.T.; Zhang, Y.Q. The Potential of Silk Sericin Protein as a Serum Substitute or an Additive in Cell Culture and Cryopreservation. Amino Acids 2017, 49, 1029–1039. [Google Scholar] [CrossRef]










| Silk Fibers | SF (70–80%) | Ser (20–30%) | ||
|---|---|---|---|---|
| H Chain | L Chain | P25 Glycoprotein | Glue-Like Protein | |
| Molecular Weight (kDa) | 325 | 26 | 30 | 20–400 |
| Polarity | Hydrophobic/hydrophilic | Hydrophilic | Hydrophobic/hydrophilic | Hydrophilic |
| Structure | Silk I (random coil) Silk II (crystalline structure) Silk II (unstable phase) | No crystalline structure | ||
| Function | Core of silk fibers | Wrapped two filaments Coating protein Protection of pupae from UV radiation and external ambient detrimental effects | ||
| Amino Acid | Content Percentage |
|---|---|
| Aspartic acid (Asp) | 18.71 |
| Serine (Ser) | 32.16 |
| Glutamic acid (Glu) | 3.83 |
| Glycine (Gly) | 16.43 |
| Histidine (His) | 1.46 |
| Arginine (Arg) | 3.74 |
| Threonine (Thr) | 8.04 |
| Alanine (Ala) | 4.35 |
| Proline (Pro) | 0.97 |
| Cysteine (Cys) | 0.13 |
| Tyrosine (Tyr) | 3.14 |
| Valine (Val) | 2.56 |
| Methionine (Met) | 0.64 |
| Lysine (Lys) | 1.79 |
| Isoleucine (Ile) | 0.66 |
| Leucine (Leu) | 0.80 |
| Phenylalaline (Phe) | 0.64 |
| Extraction Techniques | Peptide Weight | Secondary Structure % | Advantages | Limitations | Ref. | ||||
|---|---|---|---|---|---|---|---|---|---|
| α-Helix | β-Sheet | Turns | Random Coils | ||||||
| Chemical-based approach | Soaps | 15–75 kDa | 28.8 | 0.0 | 35.1 | 36.1 | Maximum extraction Fast process Cost-effective High efficiency Strong process Brings silk whiteness High strength and elasticity | High Ser degradation Degummed Ser difficult to recover Energy-consuming Effluent problem Presence of metal ions on soaps can produce insoluble metal soaps on the fiber surface Decrease the fiber strength Degumming bath cannot be repeatedly used | [55,70,72] |
| Alkaline solutions | 15–75 kDa | 28.5 | 0.0 | 33.8 | 37.8 | Improved productivity Low processing cost Easy to handle | Impart yellowish color to degummed fibers when used alone | [55] | |
| Acidic solutions | 50–150 kDa | 14.9 | 34.8 | 17.0 | 33.3 | Improve tensile strength Reusable degumming bath | Dye uptake slightly decreased Limited hydrolytic action | [73] | |
| Urea | 10–225 kDa | 2.8 | 54.5 | 4.0 | 38.7 | Little SF degradation Cheaper than Marseille soap | Purification is needed to remove impurities Toxic to cells | [74] | |
| Salt solutions | 24–400 kDa | NA | NA | NA | NA | Mild process Low degradation | May cause water pollution Expensive | [75] | |
| Physical processes (heat, pressure) | Boiling | 25–150 kDa | NA | NA | NA | NA | No purification process necessary Low cost Environmentally friendly Simple process | Time-consuming SF damaged and Ser degradation Low efficiency Only outer layer removed | [72,75] |
| Autoclaving | 25–150 kDa | 0.0 | 56.2 | 2.5 | 41.3 | No purification process necessary Low cost Environmentally friendly High efficiency Avoid contamination | Time-consuming Affects fiber whiteness and absorbency Removes only the outer layer of Ser Incomplete extraction | [76,77] | |
| Enzymatic | 5–2 kDa | NA | NA | NA | NA | Avoids uneven dyeing Improved dye affinity (particularly with reactive dyes) | Easy to deactivate High cost Possible overreaction to fibers Time-consuming | [72] | |
| Ammine degumming | NA | NA | NA | NA | Low weighting rate Brings silk bright whiteness Low strength loss | Difficult to apply in industries Unpleasant smell | [73] | ||
| CO2 supercritical fluid degumming | NA | NA | NA | NA | Keeps Ser clean Avoids contamination | High-cost Necessity of demanding equipment | [72] | ||
| Ultrasonication | NA | NA | NA | NA | Less chemical needed Environmentally friendly | Necessity of demanding equipment Fine tuning necessary | [72] | ||
| Device | Role of Ser | Sensors | Sensing Mechanism | Output | Ref. |
|---|---|---|---|---|---|
| Electronic textile | Carbon black ink stabilizer enhancement of humidity absorption and enhancement of Ph sensitivity | Strain sensor | Change in resistivity | Sweat loss (increasing water volume, good sensitivity in acid media) | [31] |
| Electronic textile | Graphene stabilizer and chemical site for functionalization | Sweat loss sensor | Electrical mechanism | EMG and hand movement | [125] |
| Electronic textile | SCNT ink stabilizer | ECG sensor | Electrical mechanism | ECG | [124] |
| Electronic textile | SCNT ink stabilizer | Breath sensors | Change in resistance | Increase in resistance due to swelling | [124] |
| Screen-printed electrode | SCNT ink stabilizer | Electrochemical sensor | Amperometric measurement | H2O2 concentration (linear range from 0.6 to 1.7 mM) | [124] |
| Electronic textile | Enhancement of MXenes dispersion in water, oxidation inhibitory | Breath sensor | Change in resistance | Humidity level (linear relationship between resistance and RH level from 33% to 97%) | [121] |
| Electronic textile | SCNT ink stabilizer, reductant of silver ions and graphene oxide | Electrochemical sensor | Amperometric measurement | H2O2 concentration (linear range from 0.1 to 10 mM) | [131] |
| Interdigitated electrode | Photoactive matrix to pattern rGO and PEDOT:PSS, biodegradation under proteolysis | Temperature sensor | Linear voltammetry | Linear increase in current in the range from 20 to 50 °C | [132] |
| Flexible electrode | Ser as skin adhesion layer and electrolyte | ECG sensor | Electrical mechanism | ECG | [112] |
Disclaimer/Publisher’s Note: The statements, opinions and data contained in all publications are solely those of the individual author(s) and contributor(s) and not of MDPI and/or the editor(s). MDPI and/or the editor(s) disclaim responsibility for any injury to people or property resulting from any ideas, methods, instructions or products referred to in the content. |
© 2025 by the authors. Licensee MDPI, Basel, Switzerland. This article is an open access article distributed under the terms and conditions of the Creative Commons Attribution (CC BY) license (https://creativecommons.org/licenses/by/4.0/).
Share and Cite
Vurro, D.; Liboà, A.; D’Onofrio, I.; De Giorgio, G.; Zhou, Z.; Galstyan, V.; Qin, Y.; Huang, X.; D’Angelo, P.; Tarabella, G. Recycled Sericin Biopolymer in Biotechnology and Bioelectronics. Bioengineering 2025, 12, 547. https://doi.org/10.3390/bioengineering12050547
Vurro D, Liboà A, D’Onofrio I, De Giorgio G, Zhou Z, Galstyan V, Qin Y, Huang X, D’Angelo P, Tarabella G. Recycled Sericin Biopolymer in Biotechnology and Bioelectronics. Bioengineering. 2025; 12(5):547. https://doi.org/10.3390/bioengineering12050547
Chicago/Turabian StyleVurro, Davide, Aris Liboà, Ilenia D’Onofrio, Giuseppe De Giorgio, Zirong Zhou, Vardan Galstyan, Yajie Qin, Xiongchuan Huang, Pasquale D’Angelo, and Giuseppe Tarabella. 2025. "Recycled Sericin Biopolymer in Biotechnology and Bioelectronics" Bioengineering 12, no. 5: 547. https://doi.org/10.3390/bioengineering12050547
APA StyleVurro, D., Liboà, A., D’Onofrio, I., De Giorgio, G., Zhou, Z., Galstyan, V., Qin, Y., Huang, X., D’Angelo, P., & Tarabella, G. (2025). Recycled Sericin Biopolymer in Biotechnology and Bioelectronics. Bioengineering, 12(5), 547. https://doi.org/10.3390/bioengineering12050547

