Utilizing Integrated Bioinformatics Analysis to Explore Potential Alterations in Mitochondrial Function Within Immune Cells Associated with Thoracic Aortic Aneurysms
Abstract
1. Introduction
2. Materials and Methods
2.1. Data Acquisition
2.2. Screening Differentially Expressed Mitochondrial-Related Genes (DE-MRGs) Between TAA and Control
2.3. snRNA-seq Data Processing
2.4. Evaluation of the Mitoscore
2.5. Construction of the LASSO Model and the SVM-RFE Feature Selection Process
2.6. ROC Curve Analysis
2.7. Animal Studies
2.8. qRT-PCR Analysis
2.9. Statistical Analysis
3. Results
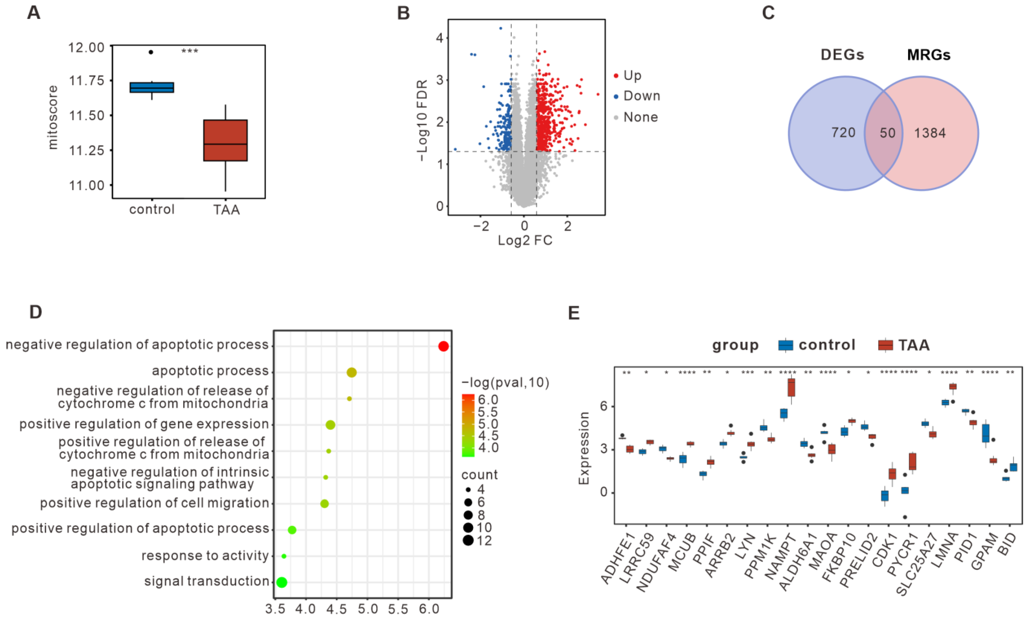
3.1. Bulk RNA-seq Summarized the DE-MRGs in TAA
3.2. Mitochondrial Dysfunction of Immune Cells in TAA Based on snRNA-seq
3.3. Construction of a Diagnostic Model for TAA
3.4. Analysis of the Key DE-MRGs and Metabolic-Related Genes
4. Discussion
5. Conclusions
Supplementary Materials
Author Contributions
Funding
Institutional Review Board Statement
Informed Consent Statement
Data Availability Statement
Conflicts of Interest
References
- Isselbacher, E.M. 2022 ACC/AHA Guideline for the Diagnosis and Management of Aortic Disease: A Report of the American Heart Association/American College of Cardiology Joint Committee on Clinical Practice Guidelines. Circulation 2022, 146, e334–e482. [Google Scholar] [CrossRef] [PubMed]
- Sidloff, D. Mortality from thoracic aortic diseases and associations with cardiovascular risk factors. Circulation 2014, 130, 2287–2294. [Google Scholar] [CrossRef]
- Bossone, E. Epidemiology and management of aortic disease: Aortic aneurysms and acute aortic syndromes. Nat. Rev. Cardiol. 2021, 18, 331–348. [Google Scholar] [CrossRef] [PubMed]
- Yang, X. Targeting endothelial tight junctions to predict and protect thoracic aortic aneurysm and dissection. Eur. Heart J. 2023, 44, 1248–1261. [Google Scholar] [CrossRef] [PubMed]
- Fletcher, A.J. Inherited Thoracic Aortic Disease: New Insights and Translational Targets. Circulation 2020, 141, 1570–1587. [Google Scholar] [CrossRef]
- Thakker, P.D. Cardiogenetics: Genetic testing in the diagnosis and management of patients with aortic disease. Heart 2021, 107, 619–626. [Google Scholar] [CrossRef]
- Quintana, R.A. Cellular Mechanisms of Aortic Aneurysm Formation. Circ. Res. 2019, 124, 607–618. [Google Scholar] [CrossRef] [PubMed]
- Shen, Y.H. Aortic Aneurysms and Dissections Series. Arterioscler. Thromb. Vasc. Biol. 2020, 40, e37–e46. [Google Scholar] [CrossRef] [PubMed]
- Becker, P.H. Targeting mitochondrial function in macrophages: A novel treatment strategy for atherosclerotic cardiovascular disease? Pharmacol. Ther. 2023, 247, 108441. [Google Scholar] [CrossRef] [PubMed]
- Li, J. Mitochondria spatially and temporally modulate VSMC phenotypes via interacting with cytoskeleton in cardiovascular diseases. Redox Biol. 2023, 64, 102778. [Google Scholar] [CrossRef] [PubMed]
- Hinton, A., Jr. Mitochondrial Structure and Function in Human Heart Failure. Circ. Res. 2024, 135, 372–396. [Google Scholar] [CrossRef]
- Oller, J. Extracellular Tuning of Mitochondrial Respiration Leads to Aortic Aneurysm. Circulation 2021, 143, 2091–2109. [Google Scholar] [CrossRef]
- van der Pluijm, I. Decreased mitochondrial respiration in aneurysmal aortas of Fibulin-4 mutant mice is linked to PGC1A regulation. Cardiovasc. Res. 2018, 114, 1776–1793. [Google Scholar] [CrossRef]
- Yu, E. Mitochondrial function in thoracic aortic aneurysms. Cardiovasc. Res. 2018, 114, 1696–1698. [Google Scholar] [CrossRef] [PubMed]
- Liu, X. Single-cell RNA sequencing identifies an Il1rn(+)/Trem1(+) macrophage subpopulation as a cellular target for mitigating the progression of thoracic aortic aneurysm and dissection. Cell Discov. 2022, 8, 11. [Google Scholar] [CrossRef] [PubMed]
- Chou, E.L. Aortic Cellular Diversity and Quantitative Genome-Wide Association Study Trait Prioritization Through Single-Nuclear RNA Sequencing of the Aneurysmal Human Aorta. Arterioscler. Thromb. Vasc. Biol. 2022, 42, 1355–1374. [Google Scholar] [CrossRef] [PubMed]
- Xiao, X. Single-cell sequencing reveals the impact of endothelial cell PIEZO1 expression on thoracic aortic aneurysm. J. Mol. Cell. Cardiol. 2024, 191, 63–75. [Google Scholar] [CrossRef]
- Slyper, M. A single-cell and single-nucleus RNA-Seq toolbox for fresh and frozen human tumors. Nat. Med. 2020, 26, 792–802. [Google Scholar] [CrossRef] [PubMed]
- Renaut, S. Single-cell and single-nucleus RNA-sequencing from paired normal-adenocarcinoma lung samples provide both common and discordant biological insights. PLoS Genet. 2024, 20, e1011301. [Google Scholar] [CrossRef]
- Garbincius, J.F. Mitochondrial calcium exchange in physiology and disease. Physiol. Rev. 2022, 102, 893–992. [Google Scholar] [CrossRef]
- Huo, J. MCUb Induction Protects the Heart From Postischemic Remodeling. Circ. Res. 2020, 127, 379–390. [Google Scholar] [CrossRef]
- Lambert, J.P. MCUB Regulates the Molecular Composition of the Mitochondrial Calcium Uniporter Channel to Limit Mitochondrial Calcium Overload During Stress. Circulation 2019, 140, 1720–1733. [Google Scholar] [CrossRef]
- Liu, T. MCU Overexpression Rescues Inotropy and Reverses Heart Failure by Reducing SR Ca2+ Leak. Circ. Res. 2021, 128, 1191–1204. [Google Scholar] [CrossRef]
- Wang, Y. β-arrestin 2 mediates cardiac ischemia-reperfusion injury via inhibiting GPCR-independent cell survival signalling. Cardiovasc. Res. 2017, 113, 1615–1626. [Google Scholar] [CrossRef] [PubMed]
- Mathieu, N.M. ARRB2 (β-Arrestin-2) Deficiency Alters Fluid Homeostasis and Blood Pressure Regulation. Hypertension 2022, 79, 2480–2492. [Google Scholar] [CrossRef] [PubMed]
- Lino, C.A. Beta-arrestin 2 mediates cardiac hypertrophy induced by thyroid hormones via AT1R. J. Cell. Physiol. 2021, 236, 4640–4654. [Google Scholar] [CrossRef]
- Wei, X. Myeloid beta-arrestin 2 depletion attenuates metabolic dysfunction-associated steatohepatitis via the metabolic reprogramming of macrophages. Cell Metab. 2024, 36, 2281–2297.e7. [Google Scholar] [CrossRef]
- Acín-Pérez, R. Fgr kinase is required for proinflammatory macrophage activation during diet-induced obesity. Nat. Metab. 2020, 2, 974–988. [Google Scholar] [CrossRef] [PubMed]
- Harrison, M.J. Signalling through Src family kinase isoforms is not redundant in models of thrombo-inflammatory vascular disease. J. Cell. Mol. Med. 2018, 22, 4317–4327. [Google Scholar] [CrossRef] [PubMed]
- Goettsch, C. TNAP as a therapeutic target for cardiovascular calcification: A discussion of its pleiotropic functions in the body. Cardiovasc. Res. 2022, 118, 84–96. [Google Scholar] [CrossRef]
- Tani, T. Inhibition of tissue-nonspecific alkaline phosphatase protects against medial arterial calcification and improves survival probability in the CKD-MBD mouse model. J. Pathol. 2020, 250, 30–41. [Google Scholar] [CrossRef] [PubMed]
- Cheng, X. TNAP is a novel regulator of cardiac fibrosis after myocardial infarction by mediating TGF-β/Smads and ERK1/2 signaling pathways. EBioMedicine 2021, 67, 103370. [Google Scholar] [CrossRef] [PubMed]
- Gao, L. TNAP inhibition attenuates cardiac fibrosis induced by myocardial infarction through deactivating TGF-β1/Smads and activating P53 signaling pathways. Cell Death Dis. 2020, 11, 44. [Google Scholar] [CrossRef]
- Fang, W. Methionine restriction constrains lipoylation and activates mitochondria for nitrogenic synthesis of amino acids. Nat. Commun. 2023, 14, 2504. [Google Scholar] [CrossRef] [PubMed]
- Mucha, P. Vitamin B(12) Metabolism: A Network of Multi-Protein Mediated Processes. Int. J. Mol. Sci. 2024, 25, 8021. [Google Scholar] [CrossRef]
- Bassila, C. Methionine synthase and methionine synthase reductase interact with MMACHC and with MMADHC. Biochim. Biophys. Acta Mol. Basis Dis. 2017, 1863, 103–112. [Google Scholar] [CrossRef]
- Mascarenhas, R. Cobalt-Sulfur Coordination Chemistry Drives B(12) Loading onto Methionine Synthase. J. Am. Chem. Soc. 2023, 299, S338. [Google Scholar]
- Wang, Q. Targeting metabolism in aortic aneurysm and dissection: From basic research to clinical applications. Int. J. Biol. Sci. 2023, 19, 3869–3891. [Google Scholar] [CrossRef] [PubMed]
- Elia, L. The involvement of epigenetics in vascular disease development. Int. J. Biochem. Cell Biol. 2019, 107, 27–31. [Google Scholar] [CrossRef] [PubMed]




| Gene Symbol | ||
|---|---|---|
| LMNA | ARRB2 | ACADL |
| MCL1 | SREBF1 | DCN |
| PPP2R2B | MRPS6 | MAOA |
| IL6 | PLN | IGF1 |
| ALPL | TFRC | NAMPT |
| FGR | MCUB | |
Disclaimer/Publisher’s Note: The statements, opinions and data contained in all publications are solely those of the individual author(s) and contributor(s) and not of MDPI and/or the editor(s). MDPI and/or the editor(s) disclaim responsibility for any injury to people or property resulting from any ideas, methods, instructions or products referred to in the content. |
© 2025 by the authors. Licensee MDPI, Basel, Switzerland. This article is an open access article distributed under the terms and conditions of the Creative Commons Attribution (CC BY) license (https://creativecommons.org/licenses/by/4.0/).
Share and Cite
Guan, C.; Chen, S.-X.; Huang, C.-L.; Du, Y.-P.; Wang, K.-H.; Li, P.-X.; Liu, S.-R.; Liu, Z.-Y.; Huang, Z. Utilizing Integrated Bioinformatics Analysis to Explore Potential Alterations in Mitochondrial Function Within Immune Cells Associated with Thoracic Aortic Aneurysms. Bioengineering 2025, 12, 197. https://doi.org/10.3390/bioengineering12020197
Guan C, Chen S-X, Huang C-L, Du Y-P, Wang K-H, Li P-X, Liu S-R, Liu Z-Y, Huang Z. Utilizing Integrated Bioinformatics Analysis to Explore Potential Alterations in Mitochondrial Function Within Immune Cells Associated with Thoracic Aortic Aneurysms. Bioengineering. 2025; 12(2):197. https://doi.org/10.3390/bioengineering12020197
Chicago/Turabian StyleGuan, Chang, Si-Xu Chen, Chun-Ling Huang, Yi-Peng Du, Kai-Hao Wang, Pei-Xin Li, Shen-Rong Liu, Zhao-Yu Liu, and Zheng Huang. 2025. "Utilizing Integrated Bioinformatics Analysis to Explore Potential Alterations in Mitochondrial Function Within Immune Cells Associated with Thoracic Aortic Aneurysms" Bioengineering 12, no. 2: 197. https://doi.org/10.3390/bioengineering12020197
APA StyleGuan, C., Chen, S.-X., Huang, C.-L., Du, Y.-P., Wang, K.-H., Li, P.-X., Liu, S.-R., Liu, Z.-Y., & Huang, Z. (2025). Utilizing Integrated Bioinformatics Analysis to Explore Potential Alterations in Mitochondrial Function Within Immune Cells Associated with Thoracic Aortic Aneurysms. Bioengineering, 12(2), 197. https://doi.org/10.3390/bioengineering12020197

