Evaluation of the Effectiveness of Different Types of Professional Tooth Whitening: A Systematic Review
Abstract
1. Introduction
2. Materials and Methods
2.1. Focused Question
2.2. Eligibility Criteria
2.3. Search Strategy
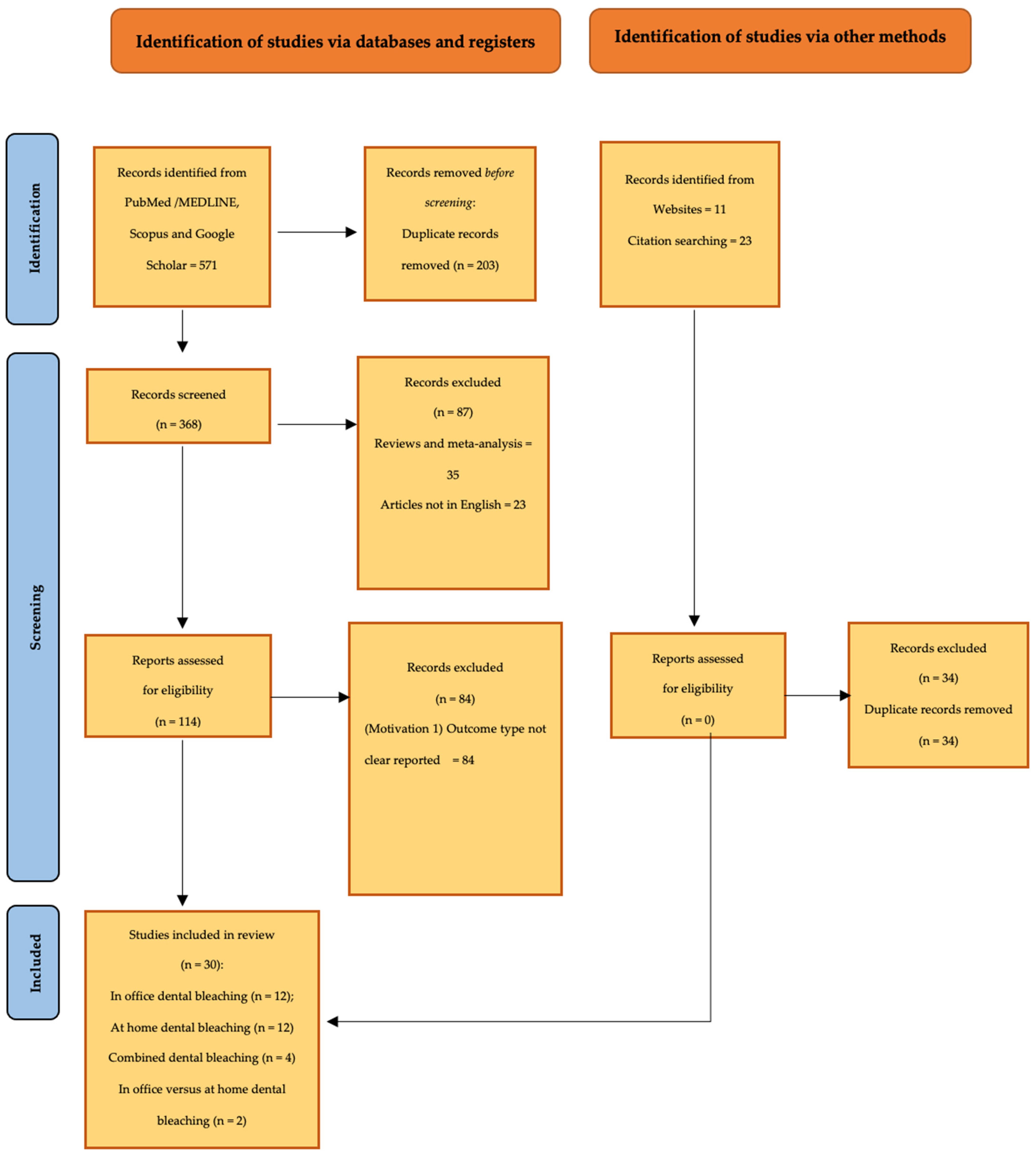
2.4. Screening and Selection of Articles
3. Results
3.1. In-Office Dental Bleaching
3.2. At-Home Dental Bleaching
3.3. Combined Dental Bleaching
3.4. In-Office Versus At-Home Dental Bleaching
3.5. Risk of Bias
4. Discussion
5. Conclusions
Author Contributions
Funding
Institutional Review Board Statement
Data Availability Statement
Acknowledgments
Conflicts of Interest
References
- Schramme, T. Health as Complete Well-Being: The WHO Definition and Beyond. Public Health Ethics 2023, 16, 210–218. [Google Scholar] [CrossRef] [PubMed]
- Krys, K.; Melanie Vauclair, C.; Capaldi, C.A.; Lun, V.M.; Bond, M.H.; Domínguez-Espinosa, A.; Torres, C.; Lipp, O.V.; Manickam, L.S.; Xing, C.; et al. Be Careful Where You Smile: Culture Shapes Judgments of Intelligence and Honesty of Smiling Individuals. J. Nonverbal. Behav. 2016, 40, 101–116. [Google Scholar] [CrossRef] [PubMed]
- Brinck, I. Empathy, engagement, entrainment: The interaction dynamics of aesthetic experience. Cogn. Process. 2018, 19, 201–213. [Google Scholar] [CrossRef] [PubMed]
- Peres, M.A.; Macpherson, L.M.D.; Weyant, R.J.; Daly, B.; Venturelli, R.; Mathur, M.R.; List, S.; Celeste, R.K.; Guarnizo-Herreño, C.C.; Kearns, C.; et al. Oral diseases: A global public health challenge. Lancet 2019, 394, 249–260. [Google Scholar] [CrossRef]
- Kaur, P.; Singh, S.; Mathur, A.; Makkar, D.K.; Aggarwal, V.P.; Batra, M.; Sharma, A.; Goyal, N. Impact of Dental Disorders and its Influence on Self Esteem Levels among Adolescents. J. Clin. Diagn. Res. 2017, 11, ZC05–ZC08. [Google Scholar] [CrossRef]
- Militi, A.; Sicari, F.; Portelli, M.; Merlo, E.; Terranova, A.; Frisone, F.; Nucera, R.; Alibrandi, A.; Settineri, S. Psychological and Social Effects of Oral Health and Dental Aesthetic in Adolescence and Early Adulthood: An Observational Study. Int. J. Environ. Res. Public Health 2021, 18, 9022. [Google Scholar] [CrossRef]
- Stojilković, M.; Gušić, I.; Berić, J.; Prodanović, D.; Pecikozić, N.; Veljović, T.; Mirnić, J.; Đurić, M. Evaluating the influence of dental aesthetics on psychosocial well-being and self-esteem among students of the University of Novi Sad, Serbia: A cross-sectional study. BMC Oral Health 2024, 24, 277. [Google Scholar] [CrossRef]
- Joiner, A.; Luo, W. Tooth colour and whiteness: A review. J. Dent. 2017, 67S, S3–S10. [Google Scholar] [CrossRef]
- Kershaw, S.; Newton, J.T.; Williams, D.M. The influence of tooth colour on the perceptions of personal characteristics among female dental patients: Comparisons of unmodified, decayed and ‘whitened’ teeth. Br. Dent. J. 2008, 204, E9–E257. [Google Scholar] [CrossRef]
- Ten Bosch, J.J.; Coops, J.C. Tooth color and reflectance as related to light scattering and enamel hardness. J. Dent. Res. 1995, 74, 374–380. [Google Scholar] [CrossRef]
- Watts, A.; Addy, M. Tooth discolouration and staining: A review of the literature. Br. Dent. J. 2001, 190, 309–331. [Google Scholar] [CrossRef] [PubMed]
- Vaarkamp, J.; ten Bosch, J.J.; Verdonschot, E.H. Propagation of light through human dental enamel and dentine. Caries Res. 1995, 29, 8–13. [Google Scholar] [CrossRef] [PubMed]
- Kwon, S.R.; Wertz, P.W. Review of the Mechanism of Tooth Whitening. J. Esthet. Restor. Dent. 2015, 27, 240–257. [Google Scholar] [CrossRef] [PubMed]
- Yu, B.; Ahn, J.S.; Lee, Y.K. Measurement of translucency of tooth enamel and dentin. Acta Odontol. Scand. 2009, 67, 57–64. [Google Scholar] [CrossRef]
- Baldassarri, M.; Margolis, H.C.; Beniash, E. Compositional determinants of mechanical properties of enamel. J. Dent. Res. 2008, 87, 645–649. [Google Scholar] [CrossRef]
- Wiegand, A.; Vollmer, D.; Foitzik, M.; Attin, R.; Attin, T. Efficacy of different whitening modalities on bovine enamel and dentin. Clin. Oral. Investig. 2005, 9, 91–97. [Google Scholar] [CrossRef]
- Lacruz, R.S.; Habelitz, S.; Wright, J.T.; Paine, M.L. Dental enamel formation and implications for oral health and disease. Physiol. Rev. 2017, 97, 939–993. [Google Scholar] [CrossRef]
- Oguro, R.; Nakajima, M.; Seki, N.; Sadr, A.; Tagami, J.; Sumi, Y. The role of enamel thickness and refractive index on human tooth colour. J. Dent. 2016, 51, 36–44. [Google Scholar] [CrossRef]
- Carey, C.M. Tooth whitening: What we now know. J. Evid. Based Dent. Pract. 2014, 14, 6. [Google Scholar] [CrossRef]
- Manuel, S.T.; Abhishek, P.T.; Kundabala, M. Etiology of tooth discoloration—A review. Niger. Dent. J. 2010, 18, 56–63. [Google Scholar] [CrossRef]
- Gasmi Benahmed, A.; Gasmi, A.; Menzel, A.; Hrynovets, I.; Chirumbolo, S.; Shanaida, M.; Lysiuk, R.; Shanaida, Y.; Dadar, M.; Bjorklund, G. A review on natural teeth whitening. J. Oral. Biosci. 2022, 64, 49–58. [Google Scholar] [CrossRef] [PubMed]
- Jaganath, B.M.; Krishnegowda, S.C.; Rudranaik, S.; Beedubail, S.P. Assessment of color changes in teeth and composite resins under the influence of chlorhexidine with and without anti-discoloration system: An in vitro study. J. Conserv. Dent. 2023, 26, 52–55. [Google Scholar] [PubMed]
- Wang, J.; Zou, D.; Li, Y.; Liu, P.; Guo, C. Drug-induced tooth discoloration: An analysis of the US food and drug administration adverse event reporting system. Front. Pharmacol. 2023, 14, 1161728. [Google Scholar] [CrossRef] [PubMed]
- Checchi, V.; Forabosco, E.; Dall’Olio, F.; Kaleci, S.; Giannetti, L.; Generali, L. Assessment of colour modifications in two different composite resins induced by the influence of chlorhexidine mouthwashes and gels, with and without anti-staining properties: An in vitro study. Int. J. Dent. Hyg. 2024, 22, 655–660. [Google Scholar] [CrossRef]
- Hongsathavij, R.; Kuphasuk, Y.; Rattanasuwan, K. Clinical comparison of the stain removal efficacy of two air polishing powders. Eur. J. Dent. 2017, 11, 370–375. [Google Scholar] [CrossRef]
- Kahler, B. Present status and future directions—Managing discoloured teeth. Int. Endod. J. 2022, 55, 922–950. [Google Scholar] [CrossRef]
- Sulieman, M. An overview of tooth discoloration: Extrinsic, intrinsic and internalized stains. Dent. Update 2005, 32, 463–471. [Google Scholar] [CrossRef]
- Bronckers, A.L.; Lyaruu, D.M.; DenBesten, P.K. The impact of fluoride on ameloblasts and the mechanisms of enamel fluorosis. J. Dent. Res. 2009, 88, 877–893. [Google Scholar] [CrossRef]
- Nadaf, N.; Krishnapriya, V.; Chandra, A.; Shilpa, G.; Challa, S.K.; Ramakrishna, V.V. Amelogenesis Imperfecta and Distal Renal Tubular Acidosis: A Case Report. Int. J. Clin. Pediatr. Dent. 2022, 15, 121–123. [Google Scholar]
- Gadi, L.S.A.; Chau, D.Y.S.; Parekh, S. Morphological and Ultrastructural Collagen Defects: Impact and Implications in Dentinogenesis Imperfecta. Dent. J. 2023, 11, 95. [Google Scholar] [CrossRef]
- Tapalaga, G.; Bumbu, B.A.; Reddy, S.R.; Vutukuru, S.D.; Nalla, A.; Bratosin, F.; Fericean, R.M.; Dumitru, C.; Crisan, D.C.; Nicolae, N.; et al. The Impact of Prenatal Vitamin D on Enamel Defects and Tooth Erosion: A Systematic Review. Nutrients 2023, 15, 3863. [Google Scholar] [CrossRef] [PubMed]
- Scholtanus, J.D.; Ozcan, M.; Huysmans, M.C. Penetration of amalgam constituents into dentine. J. Dent. 2009, 37, 366–373. [Google Scholar] [CrossRef] [PubMed]
- Li, K.; Chen, S.; Wang, J.; Xiao, X.; Song, Z.; Liu, S. Tooth whitening: Current status and prospects. Odontology 2024, 112, 700–710. [Google Scholar] [CrossRef] [PubMed]
- Féliz-Matos, L.; Hernández, L.M.; Abreu, N. Dental Bleaching Techniques; Hydrogen-carbamide Peroxides and Light Sources for Activation, an Update. Mini Review Article. Open Dent. J. 2015, 8, 264–268. [Google Scholar] [CrossRef]
- Li, Y.; Greenwall, L. Safety issues of tooth whitening using peroxide-based materials. Br. Dent. J. 2013, 215, 29–34. [Google Scholar] [CrossRef]
- Kim, D.H.; Bae, J.; Heo, J.H.; Park, C.H.; Kim, E.B.; Lee, J.H. Nanoparticles as Next-Generation Tooth-Whitening Agents: Progress and Perspectives. ACS Nano 2022, 16, 10042–10065. [Google Scholar] [CrossRef]
- Alkahtani, R.; Stone, S.; German, M.; Waterhouse, P. A review on dental whitening. J. Dent. 2020, 100, 103423. [Google Scholar] [CrossRef]
- Malcangi, G.; Patano, A.; Inchingolo, A.D.; Ciocia, A.M.; Piras, F.; Latini, G.; Di Pede, C.; Palmieri, G.; Laudadio, C.; Settanni, V.; et al. Efficacy of Carbamide and Hydrogen Peroxide Tooth Bleaching Techniques in Orthodontic and Restorative Dentistry Patients: A Scoping Review. Appl. Sci. 2023, 13, 7089. [Google Scholar] [CrossRef]
- Maran, B.M.; Matos, T.P.; de Castro, A.D.S.; Vochikovski, L.; Amadori, A.L.; Loguercio, A.D.; Reis, A.; Berger, S.B. In-office bleaching with low/medium vs. high concentrate hydrogen peroxide: A systematic review and meta-analysis. J. Dent. 2020, 103, 103499. [Google Scholar] [CrossRef]
- De Oliveira, M.N.; Vidigal, M.T.C.; Vieira, W.; Lins-Candeiro, C.L.; Oliveira, L.M.; Nascimento, G.G.; da Silva, R.G.; Paranhos, L.R. Assessment of color changes and adverse effects of over-the-counter bleaching protocols: A systematic review and network meta-analysis. Clin. Oral. Investig. 2024, 28, 189. [Google Scholar] [CrossRef]
- Sutil, E.; da Silva, K.L.; Terra, R.M.O.; Burey, A.; Rezende, M.; Reis, A.; Loguercio, A.D. Effectiveness and adverse effects of at-home dental bleaching with 37% versus 10% carbamide peroxide: A randomized, blind clinical trial. J. Esthet. Restor. Dent. 2022, 34, 313–321. [Google Scholar] [CrossRef] [PubMed]
- Hardan, L.; Bourgi, R.; Flores-Ledesma, A.; Devoto, W.; Devoto, E.; Fernández-Barrera, M.Á.; Kharouf, N.; Cuevas-Suárez, C.E. Is a White Diet Necessary for Tooth Bleaching Procedures? A Systematic Review and Meta-Analysis. Dent. J. 2024, 12, 118. [Google Scholar] [CrossRef] [PubMed]
- Eachempati, P.; Kumbargere Nagraj, S.; Kiran Kumar Krishanappa, S.; Gupta, P.; Yaylali, I.E. Home-based chemically-induced whitening (bleaching) of teeth in adults. Cochrane Database Syst. Rev. 2018, 12, CD006202. [Google Scholar] [CrossRef] [PubMed]
- Aidos, M.; Marto, C.M.; Amaro, I.; Cernera, M.; Francisco, I.; Vale, F.; Marques-Ferreira, M.; Oliveiros, B.; Spagnuolo, G.; Carrilho, E.; et al. Comparison of in-office and at-home bleaching techniques: An umbrella review of efficacy and post-operative sensitivity. Heliyon 2024, 10, e25833. [Google Scholar] [CrossRef]
- Altınışık, H.; Kedici Alp, C. Evaluation of Enamel Surfaces Treated with a Desensitizing Agent Containing CPP-ACP Before or After In-Office Bleaching. Int. J. Periodontics Restor. Dent. 2023, 7, s18–s25. [Google Scholar] [CrossRef]
- Dias, S.; Dias, J.; Pereira, R.; Silveira, J.; Mata, A.; Marques, D. Different Methods for Assessing Tooth Colour-In Vitro Study. Biomimetics 2023, 8, 384. [Google Scholar] [CrossRef]
- Pustina-Krasniqi, T.; Shala, K.; Staka, G.; Bicaj, T.; Ahmedi, E.; Dula, L. Lightness, chroma, and hue distributions in natural teeth measured by a spectrophotometer. Eur. J. Dent. 2017, 11, 36–40. [Google Scholar] [CrossRef]
- Bruzell, E.M.; Pallesen, U.; Thoresen, N.R.; Wallman, C.; Dahl, J.E. Side effects of external tooth bleaching: A multi-centre practice-based prospective study. Br. Dent. J. 2013, 215, E17. [Google Scholar] [CrossRef]
- Amengual, J.; Forner, L. Dentine hypersensitivity in dental bleaching: Case report. Minerva Stomatol. 2009, 58, 181–185. [Google Scholar]
- Krishnakumar, K.; Tandale, A.; Mehta, V.; Khade, S.; Talreja, T.; Aidasani, G.; Arya, A. Post-Operative Sensitivity and Color Change Due to In-Office Bleaching with the Prior Use of Different Desensitizing Agents: A Systematic Review. Cureus 2022, 14, e24028. [Google Scholar] [CrossRef]
- Nanjundasetty, J.K.; Ashrafulla, M. Efficacy of desensitizing agents on postoperative sensitivity following an in-office vital tooth bleaching: A randomized controlled clinical trial. J. Conserv. Dent. 2016, 19, 207–211. [Google Scholar] [CrossRef] [PubMed]
- Kielbassa, A.M.; Maier, M.; Gieren, A.K.; Eliav, E. Tooth sensitivity during and after vital tooth bleaching: A systematic review on an unsolved problem. Quintessence Int. 2015, 46, 881–897. [Google Scholar] [PubMed]
- Li, Y. Safety controversies in tooth bleaching. Dent. Clin. N. Am. 2011, 55, 255–263. [Google Scholar] [CrossRef] [PubMed]
- Alqahtani, M.Q. Tooth-bleaching procedures and their controversial effects: A literature review. Saudi Dent. J. 2014, 26, 33–46. [Google Scholar] [CrossRef]
- Yudaev, P.A.; Chistyakov, E.M. Progress in dental materlias: Application of natural ingredients. Russ. Chem. Rev. 2024, 93, RCR5108. [Google Scholar] [CrossRef]
- Altınışık, H.; Akgül, S.; Nezir, M.; Özcan, S.; Özyurt, E. The Effect of In-Office Bleaching with Different Concentrations of Hydrogen Peroxide on Enamel Color, Roughness, and Color Stability. Materials 2023, 16, 1389. [Google Scholar] [CrossRef]
- Brugnera, A.P.; Nammour, S.; Rodrigues, J.A.; Mayer-Santos, E.; de Freitas, P.M.; Brugnera, A., Jr.; Zanin, F. Clinical Evaluation of In-Office Dental Bleaching Using a Violet Light-Emitted Diode. Photobiomodul. Photomed. Laser Surg. 2020, 38, 98–104. [Google Scholar] [CrossRef]
- Martins, I.; Onofre, S.; Franco, N.; Martins, L.M.; Montenegro, A.; Arana-Gordillo, L.A.; Reis, A.; Loguercio, A.D.; da Silva, L.M. Effectiveness of In-office Hydrogen Peroxide with Two Different Protocols: A Two-center Randomized Clinical Trial. Oper. Dent. 2018, 43, 353–361. [Google Scholar] [CrossRef]
- Bersezio, C.; Estay, J.; Jorquera, G.; Peña, M.Y.; Araya, C.; Angel, P.; Fernández, E. Effectiveness of Dental Bleaching with 37.5% and 6% Hydrogen Peroxide and Its Effect on Quality of Life. Oper. Dent. 2019, 44, 146–155. [Google Scholar] [CrossRef]
- Favoreto, M.W.; Camargo, C.M.; Forville, H.; Carneiro, T.S.; Naupari-Villasante, R.; Wendlinger, M.; Reis, A.; Loguercio, A.D. Bleaching efficacy of in-office dental bleaching with different application protocols: A single-blind randomized controlled trial. Clin. Oral. Investig. 2024, 28, 295. [Google Scholar] [CrossRef]
- Mayer-Santos, E.; Bachiega-Silva, B.; Twiaschor, C.V.; Shimokawa, C.A.; Marinho, G.B.; Junior, A.B.; Zanin, F.A.; Brugnera, A.P.; Ramalho, K.M.; de Freitas, P.M. Blinded, parallel and randomized clinical evaluation of in-office dental bleaching with violet LED (405–410 nm). Photodiagn. Photodyn. Ther. 2022, 38, 102739. [Google Scholar] [CrossRef] [PubMed]
- Tsujimoto, A.; Jurado, C.A.; Sayed, M.E.; Fischer, N.G.; Takamizawa, T.; Latta, M.A.; Miyazaki, M.; Garcia-Godoy, F. Influence of light irradiation for in-office tooth whitening: A randomized clinical study. Am. J. Dent. 2021, 34, 201–204. [Google Scholar] [PubMed]
- Santos, A.E.G.D.; Bussadori, S.K.; Pinto, M.M.; Pantano Junior, D.A.; Brugnera, A., Jr.; Zanin, F.A.A.; Rodrigues, M.F.S.D.; Motta, L.J.; Horliana, A.C.R.T. Evaluation of in-office tooth whitening treatment with violet LED: Protocol for a randomised controlled clinical trial. BMJ Open 2018, 8, e021414. [Google Scholar] [CrossRef] [PubMed]
- Sobral, M.F.P.; Cassoni, A.; Tenis, C.A.; Steagall, W.; Brugnera, A., Jr.; Bagnato, V.S.; Botta, S.B. Longitudinal, Randomized, and Parallel Clinical Trial Comparing a Violet Light-Emitting Diodes System and In-Office Dental Bleaching: 6-Month Follow-Up. Photobiomodul. Photomed. Laser Surg. 2021, 39, 403–410. [Google Scholar] [CrossRef]
- Estay, J.; Angel, P.; Bersezio, C.; Tonetto, M.; Jorquera, G.; Peña, M.; Fernández, E. The change of teeth color, whiteness variations and its psychosocial and self-perception effects when using low vs. high concentration bleaching gels: A one-year follow-up. BMC Oral Health 2020, 20, 255. [Google Scholar] [CrossRef]
- Kury, M.; Wada, E.E.; da Silva Palandi, S.; Picolo, M.Z.D.; Giannini, M.; Cavalli, V. Colorimetric evaluation after in-office tooth bleaching with violet LED: 6- and 12-month follow-ups of a randomized clinical trial. Clin. Oral. Investig. 2022, 26, 837–847. [Google Scholar] [CrossRef]
- Mondelli, R.; Rizzante, F.; Rosa, E.R.; Borges, A.; Furuse, A.Y.; Bombonatti, J. Effectiveness of LED/Laser Irradiation on In-Office Dental Bleaching after Three Years. Oper. Dent. 2018, 43, 31–37. [Google Scholar] [CrossRef]
- Pavani, C.C.; Fagundes, T.C.; Sundfeld, D.; Santin, G.C.; Machado, L.S.; Bertoz, A.P.M.; Schott, T.C.; Sundfeld, R.H. Influence of daily usage times on patients’ compliance during at-home bleaching: A randomized clinical trial. J. Appl. Oral. Sci. 2023, 31, e20230181. [Google Scholar] [CrossRef]
- Chemin, K.; Rezende, M.; Costa, M.C.; Salgado, A.; de Geus, J.L.; Loguercio, A.D.; Reis, A.; Kossatz, S. Evaluation of At-home Bleaching Times on Effectiveness and Sensitivity with 10% Hydrogen Peroxide: A Randomized Controlled Double-blind Clinical Trial. Oper. Dent. 2021, 46, 385–394. [Google Scholar] [CrossRef]
- Chemin, K.; Rezende, M.; Loguercio, A.D.; Reis, A.; Kossatz, S. Effectiveness of and Dental Sensitivity to at-home Bleaching with 4% and 10% Hydrogen Peroxide: A Randomized, Triple-blind Clinical Trial. Oper. Dent. 2018, 43, 232–240. [Google Scholar] [CrossRef]
- Botelho, M.G.; Chan, A.W.K.; Newsome, P.R.H.; McGrath, C.P.; Lam, W.Y.H. A randomized controlled trial of home bleaching of tetracycline-stained teeth. J. Dent. 2017, 67, 29–35. [Google Scholar] [CrossRef] [PubMed]
- Aka, B.; Celik, E.U. Evaluation of the Efficacy and Color Stability of Two Different At-Home Bleaching Systems on Teeth of Different Shades: A Randomized Controlled Clinical Trial. J. Esthet. Restor. Dent. 2017, 29, 325–338. [Google Scholar] [CrossRef] [PubMed]
- Darriba, I.; Cabirta Melón, P.; García Sartal, A.; Ríos Sousa, I.; Alonso de la Peña, V. Influence of treatment duration on the efficacy of at-home bleaching with daytime application: A randomized clinical trial. Clin. Oral. Investig. 2019, 23, 3229–3237. [Google Scholar] [CrossRef] [PubMed]
- De Geus, J.L.; Fernández, E.; Kossatz, S.; Loguercio, A.D.; Reis, A. Effects of At-home Bleaching in Smokers: 30-month Follow-up. Oper. Dent. 2017, 42, 572–580. [Google Scholar] [CrossRef] [PubMed]
- Llena, C.; Villanueva, A.; Mejias, E.; Forner, L. Bleaching efficacy of at home 16% carbamide peroxide. A long-term clinical follow-up study. J. Esthet. Restor. Dent. 2020, 32, 12–18. [Google Scholar] [CrossRef]
- Mailart, M.C.; Sakassegawa, P.A.; Santos, K.C.; Torres, C.R.G.; Palo, R.M.; Borges, A.B. One-year follow-up comparing at-home bleaching systems outcomes and the impact on patient’s satisfaction: Randomized clinical trial. J. Esthet. Restor. Dent. 2021, 33, 1175–1185. [Google Scholar] [CrossRef]
- Martini, E.C.; Favoreto, M.W.; de Andrade, H.F.; Coppla, F.M.; Loguercio, A.D.; Reis, A. One-year follow-up evaluation of reservoirs in bleaching trays for at-home bleaching. J. Esthet. Restor. Dent. 2021, 33, 992–998. [Google Scholar] [CrossRef]
- Pinto, M.M.; Gonçalves, M.L.; Mota, A.C.; Deana, A.M.; Olivan, S.R.; Bortoletto, C.; Godoy, C.H.; Vergilio, K.L.; Altavista, O.M.; Motta, L.J.; et al. Controlled clinical trial addressing teeth whitening with hydrogen peroxide in adolescents: A 12-month follow-up. Clinics 2017, 72, 161–170. [Google Scholar] [CrossRef]
- Takamizawa, T.; Aoki, R.; Saegusa, M.; Hirokane, E.; Shoji, M.; Yokoyama, M.; Kamimoto, A.; Miyazaki, M. Whitening efficacy and tooth sensitivity in a combined in-office and at-home whitening protocol: A randomized controlled clinical trial. J. Esthet. Restor. Dent. 2023, 35, 821–833. [Google Scholar] [CrossRef]
- Zhong, B.J.; Yang, S.; Hong, D.W.; Cheng, Y.L.; Attin, T.; Yu, H. The Efficacy of At-home, In-office, and Combined Bleaching Regimens: A Randomized Controlled Clinical Trial. Oper. Dent. 2023, 48, E71–E80. [Google Scholar] [CrossRef]
- Dourado Pinto, A.V.; Carlos, N.R.; Amaral, F.L.B.D.; França, F.M.G.; Turssi, C.P.; Basting, R.T. At-home, in-office and combined dental bleaching techniques using hydrogen peroxide: Randomized clinical trial evaluation of effectiveness, clinical parameters and enamel mineral content. Am. J. Dent. 2019, 32, 124–132. [Google Scholar] [PubMed]
- Rodrigues, J.L.; Rocha, P.S.; Pardim, S.L.S.; Machado, A.C.V.; Faria-E-Silva, A.L.; Seraidarian, P.I. Association Between In-Office And At-Home Tooth Bleaching: A Single Blind Randomized Clinical Trial. Braz. Dent. J. 2018, 29, 133–139. [Google Scholar] [CrossRef] [PubMed]
- Mounika, A.; Mandava, J.; Roopesh, B.; Karri, G. Clinical evaluation of color change and tooth sensitivity with in-office and home bleaching treatments. Indian J. Dent. Res. 2018, 29, 423–427. [Google Scholar] [CrossRef] [PubMed]
- Moghadam, F.V.; Majidinia, S.; Chasteen, J.; Ghavamnasiri, M. The degree of color change, rebound effect and sensitivity of bleached teeth associated with at-home and power bleaching techniques: A randomized clinical trial. Eur. J. Dent. 2013, 7, 405–411. [Google Scholar] [CrossRef]
- Higgins, J.P.; Altman, D.G.; Gøtzsche, P.C.; Jüni, P.; Moher, D.; Oxman, A.D.; Savovic, J.; Schulz, K.F.; Weeks, L.; Sterne, J.A.; et al. The Cochrane Collaboration’s tool for assessing risk of bias in randomised trials. BMJ 2011, 343, d5928. [Google Scholar] [CrossRef]
- De Geus, J.L.; Wambier, L.M.; Kossatz, S.; Loguercio, A.D.; Reis, A. At-home vs. In-office Bleaching: A Systematic Review and Meta-analysis. Oper. Dent. 2016, 41, 341–356. [Google Scholar] [CrossRef]
- Baroudi, K.; Hassan, N.A. The effect of light-activation sources on tooth bleaching. Niger. Med. J. 2014, 55, 363–368. [Google Scholar] [CrossRef]
- He, L.B.; Shao, M.Y.; Tan, K.; Xu, X.; Li, J.Y. The effects of light on bleaching and tooth sensitivity during in-office vital bleaching: A systematic review and meta-analysis. J. Dent. 2012, 40, 644–653. [Google Scholar] [CrossRef]
- Kury, M.; Lins, R.B.E.; Resende, B.A.; Picolo, M.Z.D.; André, C.B.; Cavalli, V. The influence of the renewal or the single application of the peroxide gel on the efficacy and tooth sensitivity outcomes of in-office bleaching—A systematic review and meta-analysis. J. Esthet. Restor. Dent. 2022, 34, 490–502. [Google Scholar] [CrossRef]
- Luque-Martinez, I.; Reis, A.; Schroeder, M.; Muñoz, M.A.; Loguercio, A.D.; Masterson, D.; Maia, L.C. Comparison of efficacy of tray-delivered carbamide and hydrogen peroxide for at-home bleaching: A systematic review and meta-analysis. Clin. Oral. Investig. 2016, 20, 1419–1433. [Google Scholar] [CrossRef]
- Dawson, P.F.; Sharif, M.O.; Smith, A.B.; Brunton, P.A. A clinical study comparing the efficacy and sensitivity of home vs. combined whitening. Oper. Dent. 2011, 36, 460–466. [Google Scholar] [CrossRef] [PubMed]
- Cardenas, A.F.M.; Maran, B.M.; Araújo, L.C.R.; de Siqueira, F.S.F.; Wambier, L.M.; Gonzaga, C.C.; Loguercio, A.D.; Reis, A. Are combined bleaching techniques better than their sole application? A systematic review and meta-analysis. Clin. Oral. Investig. 2019, 23, 3673–3689. [Google Scholar] [CrossRef] [PubMed]
- Fioresta, R.; Melo, M.; Forner, L.; Sanz, J.L. Prognosis in home dental bleaching: A systematic review. Clin. Oral. Investig. 2023, 27, 3347–3361. [Google Scholar] [CrossRef] [PubMed]
- Bortolatto, J.; Pretel, H.; Santezi Neto, C.; Moncada, G.; Oliveira, O. Effects of LED-laser hybrid light on bleaching effectiveness and tooth sensitivity: A randomized clinical study. Laser Phys. Lett. 2013, 10, 085601. [Google Scholar] [CrossRef]
- Cavalli, V.; Kury, M.; Melo, P.; Carneiro, R.; Esteban Florez, F. Current Status and Future Perspectives of In-office Tooth Bleaching. Front. Dent. Med. 2022, 3, 912857. [Google Scholar] [CrossRef]

| Authors | Type of Study | Problem | Intervention and Control | Measurements | Outcomes |
|---|---|---|---|---|---|
| Altınışık 2023 [56] | In vitro | Using varying hydrogen peroxide concentrations, assess how well in-office bleaching in aesthetic dentistry affects the enamel surface’s roughness and color stability. | 50 human incisors were randomly divided into the following: Group 1: No bleaching was performed in the control group. Group 2: 40% HP with fluoride (F); 2 applications of 20 min for session (2 sessions 7 days apart). Group 3: 35% HP with calcium (Ca); 1 application of 40 min for session (2 sessions 7 days apart). Group 4: 25% HP with nano-hydroxyapatite (nHA); 3 applications of 15 min for session (2 sessions 7 days apart). Group 5: 18% HP with nHA; 5 applications of 10 min for session (2 sessions 7 days apart). | Color at baseline, after the first and second sessions of bleaching, and, finally, after the staining protocol (Easyshade Spectrophotometer). | The highest coloration after bleaching was seen with 40% HP with F and 25% HP with nHA, while the lowest was observed with 35% HP with Ca and 18% HP with nHA, with no significant difference compared to the control group. |
| Brugnera 2020 [57] | RCT | Examine the impact on tooth color change and sensitivity of the violet light-emitted diode (LED) light (405–410 nm) used in in-office dental bleaching with 35% carbamide peroxide. | 50 patients were selected and randomized into the following: Group 1: CP 35% two bleaching sessions of 30 min each, with 7-day intervals; Group 2: CP 35% two bleaching sessions of 30 min each, with 7-day interval + LED. | Color at baseline and 14 days after the second session (Vita Classical, Vita Bleached guide, and Easyshade Spectrophotometer). Tooth sensitivity immediately after treatment and 48 h post-session (Visual Analog Scale). | The violet LED light (405–410 nm) could improve dental bleaching effectiveness without sensitivity increase. |
| Martins 2018 [58] | RCT | Examine the differences in tooth sensitivity and bleaching effectiveness between two 20 min treatments and a 40 min application of 38% hydrogen peroxide. | 41 patients were divided into (split-mouth) the following: Group 1: HP 38% (2 × 20 min) Group 2: HP 38% (1 × 40 min) | Color at baseline and 30 days following the second treatment (Vita Classical, Vita Bleached guide, and Easyshade Spectrophotometer). Tooth sensitivity up to 48 h (Visual Analog Scale). | The use of a 40 min in-office bleaching agent gel application produced the same whitening degree and tooth sensitivity that the two 20 min bleaching agent applications did. |
| Bersezio 2019 [59] | RCT | Examine whether 37.5% and 6% hydrogen peroxide (HP) gel may produce results that are equally good. | 33 patients were divided into (split-mouth) the following: Group 1: HP 37.5% (3 × 12 min) Group 2: HP 6% (3 × 12 min) Two sessions of bleaching were carried out each week. | Color at baseline, one week, and one month after treatment (Vita Classical and Easyshade Spectrophotometer). | Both groups showed color variation between the initial measurement and subsequent times. One-month post-treatment, ΔE was 9.06 in the 37.5% HP group and 5.69 in the 6% HP group, with a statistically significant difference beginning in the second session. |
| Favoreto 2024 [60] | RCT | Analyze the participants’ self-perception, color change, side effects, and impact on oral health after undergoing in-office dental bleaching. | 165 patients were divided into the following: Group 1: HP 35% 2 applications of 20 min each (2 × 20 min) Group 2: HP 35% 1 × 40 min Group 3: HP 35% 1 × 30 min | Color at baseline, after first and second sessions, and 30 days after treatment (Vita Classical, Vita Bleached guide, and Easyshade Spectrophotometer). Tooth sensitivity and gingival irritation at 1, 24, and 48 h after treatment (Visual Analog Scale). | A similar color change was noted (p < 0.001), showing no significant difference among the groups. The group 2 × 20 min showed the greatest risk of TS (76%, 95% CI 63 to 85) when compared to the 1 × 30 min (p < 0.04). The severity of TS and GI along with the GI risk was comparable across the groups (p > 0.31). |
| Mayer-Santos 2022 [61] | RCT | Examine how bleaching using violet LED light (405–410 nm), either alone or in combination with hydrogen peroxide (HP) gel, affects color change and tooth sensitivity. | 100 patients were divided into the following: Group 1: 35% HP (4 sessions, 1×/week) Group 2: violet LED (4 sessions, 1×/week) Group 3: violet LED (4 sessions, 2×/week) Group 4: hybrid technique (violet LED + HP 35%; 4 sessions, 1×/week) | Color at baseline, 14 days, and 3 months after treatment (Colorimetric tests). Tooth sensitivity (Visual Analog Scale). | Color variation was similar between techniques in G1 and G4, while G2 and G3 showed no difference but were less effective in bleaching. In terms of tooth sensitivity, G2 and G3 reported no sensitivity, and G4 showed lower sensitivity than G1. |
| Tsujimoto 2021 [62] | Clinical trial | Analyze how light exposure affects an in-office whitening agent’s therapeutic efficacy. | The in-office whitening agent (35%) was used in this study: Group 1: HP 35% with light irradiation (5 min + 3 min with lamp + 7 min for three times) Group 2: HP 35% without light irradiation (20 min) | Color at baseline, immediately after, and 6 months after treatment using a spectrophotometer (Easyshade Spectrophotometer). | The ΔE and shade had no significant differences with or without light irradiation. |
| Santos 2021 [63] | RCT | Examine the effects of an in-office violet light emitting diode (LED) system (405 nm) on tooth whitening, sensitivity, post-whitening medicine use, and overall quality of life. | 80 patients were divided into the following: Group 1: violet LED (30 min) Group 2: CP 35% and violet LED (30 min); Group 3: only CP 35% (30 min) Group 4: HP 15% for 15 min for three sessions 4 whitening sessions, 7 days apart | Color at baseline, 15 and 180 days after treatment (Vita Classical and Easyshade Spectrophotometer). Tooth sensitivity at baseline, 15, and 180 days after treatment (Visual Analog Scale). | The findings indicated that the violet LED did not whiten teeth with the same intensity on its own as it did when combined with 35% CP. Nonetheless, since pain was not regularly noted in G2, it can be proposed that the treatment with LED + 35% CP resembles that of 35% HP for tooth whitening, albeit with superior pain results. |
| Sobral 2021 [64] | RCT | Evaluate the level of tooth sensitivity (TS), alterations in color, and treatment durability during a 6-month follow-up for two bleaching techniques. | 60 patients were divided into the following: Group 1: one bleaching session with an HP 35% gel and a second bleaching session after 7 days (40 min for each session). Group 2: two bleaching sessions with two applications per session (30 min for one application), each session with a 7-day interval, using a light-emitting diode (LED) device emitting violet light (405–410 nm) without employing peroxide-containing bleaching gel. | Color at baseline, immediately after each bleaching session, and again at 15, 30, and 180 days. (Vita Classical, Vita Bleached guide). Tooth sensitivity before and after each bleaching session (Visual Analog Scale) | Violet light alone effectively bleached teeth and had the clinical advantage of causing less immediate postoperative sensitivity. However, it resulted in unwanted repigmentation after the bleaching treatment. |
| Estay 2020 [65] | Randomized and prospective double-blind clinical trial | In an in-office bleaching situation, compare the color change and stability of low-concentration (6%) hydrogen peroxide gel (HP) to that of typical 37.5% gel after a year. | 25 patients: Group 1: HP 6% (3 × 12 min) Group 2: HP 37.5% (3 × 12 min) Two sessions of bleaching were carried out each week. | Color at baseline, following first session, 7 days, and 1 and 3 months after treatment (Vita Classical, Vita Bleached guide, and Easyshade Spectrophotometer). | After 1 year, 37.5% HP showed significantly better color rebound than 6% HP. |
| Kury 2022 [66] | RCT | Examine the long-term effects of bleaching in a workplace using violet LED light (LED) either by itself or in conjunction with hydrogen (HP) or carbamide (CP) peroxides. | 82 patients were divided into the following: Group 1: LED, Group 2: CP 37% Group 3: LED/CP 37% Group 4: HP 35% Group 5: LED/HP 35% Three sessions at 7-day intervals (30 min) | Color at baseline, 6 and 12 months after treatment applying the CIELab coordinates’ values obtained using a spectrophotometer (Easyshade Spectrophotometer) | LED alone promoted long-term perceptible bleaching but was not compatible with that of high-concentrated HP. The bleaching outcomes of violet irradiation to 37% CP were maintained over time, with LED/CP demonstrating comparable results to HP even after 12 months. |
| Mondelli 2018 [67] | RCT | Assess the impact of a hybrid light (HL) source on patients undergoing various in-office bleaching procedures in terms of color change, stability, and tooth sensitivity. | 20 patients were divided into the following (split-mouth): Group 1: 35% Lase Peroxide Sensy (LPS) + HL with HP 35% Group 2: 35% LPS with HP 35% Group 3: 25% LPS + HL with HP 25% Group 4: 35% HP (WHP): HP 35% For the groups activated with HL, the HP was applied on the enamel surface three consecutive times using a 3 × 2 min protocol. For the other groups, HP was applied 3 × 15 min, totaling 45 min. | Color at baseline, 24 h, one week, and one, 12, and 36 months after (Easyshade Spectrophotometer). Tooth sensitivity immediately following treatment, 24 h, and one week after (Visual Analog Scale). | Statistical analysis showed no significant differences in ΔE between in-office bleaching techniques with or without HL at the evaluated times. The groups without HL showed significant ΔE differences between 24 h and later follow-up times, along with increased tooth sensitivity in the initial periods. All techniques and bleaching agents were effective in maintaining color stability over the 36-month evaluation. |
| Authors | Type of Study | Problem | Intervention and Control | Measurements | Outcomes |
|---|---|---|---|---|---|
| Sutil 2022 [41] | RCT | Assess the effectiveness of bleaching, tooth sensitivity, and gum irritation in whitening patients using 10% compared to 37% carbamide peroxide. | 80 patients were allocated to the following: Group 1: 37% CP Group 2: 10% CP In both groups, patients performed whitening for 3 weeks, 4 h/day for 10% group and 30 min/day for 37% group. | Color at baseline, weekly, and 30 days after treatment (Vita Classical, Vita Bleached guide, and Easyshade Spectrophotometer). Tooth sensitivity and gingival irritation daily for three weeks throughout the treatment (Numeric Rating Scale and Visual Analog Scale). | The 37% CP group showed quicker whitening results than the 10% CP group within 1–3 weeks, although both groups had similar bleaching outcomes one month after treatment. There were no significant differences in sensitivity or gingival irritation between the 10% and 37% CP groups. |
| Pavani 2023 [68] | RCT | Examine changes in color and sensitivity of the teeth using 10% carbamide peroxide. | 66 patients were allocated to the following: Group 1: trays for 2 h daily Group 2: trays for 4 h daily Group 3: trays for 8 h daily | Color at baseline, one, two, and three weeks after the beginning of the bleaching treatment, as well as two weeks after the treatment (Vita Bleached guide and Easyshade Spectrophotometer) Tooth sensitivity at baseline, one, two, and three weeks after the beginning of the bleaching treatment, as well as two weeks after the treatment (Visual Analog Scale). | Group 3 showed significantly higher color change in the upper arch than Group 1 in subjective analysis from T1 to T4. However, no statistical differences were found between the groups in objective analysis. |
| Chemin 2021 [69] | RCT | Evaluate different protocols for at-home use of 10% hydrogen peroxide in whitening effectiveness and tooth sensitivity. | 72 patients were allocated to the following: Group 1: HP 10% once daily for 15 min Group 2: HP 10% once daily for 30 min Bleaching was performed for 14 days in both groups. | Color before bleaching, during bleaching (1st and 2nd weeks), and 1 month after the bleaching (Vita Classical, Vita Bleached guide, and Easyshade Spectrophotometer) Tooth sensitivity (Numeric Rating Scale and Visual Analog Scale). | After 2 weeks of bleaching, a significant whitening effect was observed across all color measurements, with no difference between G1 and G2. Both the absolute risk and intensity of tooth sensitivity were similar. |
| Chemin 2018 [70] | RCT | Evaluate the risk for and intensity of tooth sensitivity and color change of at-home dental bleaching with 4% and 10% hydrogen peroxide. | 78 patients were allocated to the following: Group 1: 4%HP twice daily for 30 min Group 2: 10%HP twice daily for 30 min Bleaching was performed for 14 days in both groups. | Color before bleaching, during bleaching (1st and 2nd weeks), and 1 month after the bleaching (Vita Classical, Vita Bleached guide, and Easyshade Spectrophotometer) Tooth sensitivity (Numeric Rating Scale and Visual Analog Scale). | The group using HP 10 had a higher absolute risk and intensity of tooth sensitivity than the HP 4 group. Both groups showed significant whitening after one month and no difference between them. |
| Botelho 2017 [71] | RCT | Investigate the effectiveness of two home bleaching modalities on whitening of tetracycline-stained teeth. | 26 patients were allocated to the following: Group 1: tray containing CP 15% 2 h or overnight during the 3-month trial period Group 2: strip containing HP 6.0% twice daily for 30 min during the 3-month trial period | Color: Lightness (L*), redness (a*), and yellowness (b*) were measured with colorimeter at baseline, one, two, and three months. | During a three-month period, a 6.0% hydrogen peroxide strip achieved comparable results to the 15% carbamide peroxide tray system. |
| Aka 2017 [72] | RCT | Compare the bleaching efficacy of two different at-home bleaching systems on teeth of different shades and their color stability after a 6-month follow-up. | 92 patients were allocated to the following: Group 1: negative control Group 2: tray containing CP 10% 8–10 h daily for 14 days Group 3: pre-loaded tray containing HP 6% 1 h daily for 14 days | Color at the baseline, 10 days and 14 days of bleaching, 2 weeks, and 6 months after bleaching (Vita Classical, Vita Bleached guide, and Easyshade Spectrophotometer). | Both bleaching agents resulted in a bleaching effect, but 10% CP/PF was more potent. |
| Darriba 2019 [73] | RCT | Determine whether prolonging the daytime at-home bleaching treatment by 1 week increases the bleaching effect without causing more side effects. | 50 participants were randomly divided into two groups: Group 1: CP 10% once daily for 2 h/14-day treatment Group 2: CP 10% once daily for 2 h/21-day treatment | Color at baseline, at the end of treatment, and 1 and 6 months afterward (Vita Classical, Vita Bleached guide, and Easyshade Spectrophotometer). Tooth sensitivity and Gingival irritation daily self-reported. | A 3-week daytime application of at-home bleaching achieves greater whitening results than a 2-week application, both immediately after treatment and at 1- and 6-months post-treatment, though it may cause slightly more side effects. Extending the treatment duration from 2 to 3 weeks is recommended for better and more lasting results. |
| De Geus 2017 [74] | RCT | Evaluate the color longevity after 30 months of at-home bleaching with CP 10% in smokers and nonsmokers. | 60 patients, 30 smokers (Group 1) and 30 nonsmokers (Group 2) were subjected to bleaching with 10% CP for three hours daily for three weeks | Color at baseline and at one month and 30 months after dental bleaching (Vita Classical, Vita Bleached guide, and Easyshade Spectrophotometer). | For both shade guides, only the assessment time factor was statistically significant. Both groups showed effective whitening at baseline, which remained stable at one month. However, after 30 months, color rebound was noted in both groups. |
| Llena 2020 [75] | Retrospective study | Assess the whitening efficacy of a 16% carbamide peroxide gel after 42 months of clinical follow-up. | 95 patients CP 16% was applied for 90 min a day for 4 weeks using individualized trays. | Color at baseline, 1 week after the end of treatment, and every 6 months until completing 42 months of follow-up (Easyshade Spectrophotometer). | The home application of 16% CP gel for 90 min a day for 4 weeks using individualized trays resulted in whitening that remained stable over the 42 months of follow-up. |
| Mailart 2021 [76] | RCT | Compare the bleaching efficacy of HP 10% at-home systems using PT or CT (prefill or customize trays). | 60 participants were allocated to the following: Group 1: HP 10% PT-30 min daily Group 2: HP 10% CT-30 min daily Group 3: CP 10% CT-2 h daily Group 4: CP 10% CT-8 h daily Bleaching was performed for 14 days in both groups. | Color (Vita Classical, Vita Bleached guide, and Easyshade Spectrophotometer). Tooth sensitivity at 2, 7, and 14 days after the beginning of treatment and 48 h after the end of treatments (Visual Analog Scale) and gingival condition at baseline, at the end of the treatment, and 48h after the end (Löe index). | After 1 year, color differences among the groups were similar, as was the sensitivity risk. Sensitivity intensity and gingival irritation were mild across all gels. |
| Martini 2021 [77] | RCT | Evaluate the color change stability and patient satisfaction after one year of at-home bleaching with 10% carbamide peroxide in trays with or without reservoirs. | 46 patients were allocated to the following: Group 1: tray with reservoirs Group 2: tray without reservoirs CP 10% (3 h/daily; 21 days) | Color at baseline, one month, and one year after the completion of bleaching (Vita Classical, Vita Bleached guide, and Easyshade Spectrophotometer). | Bleaching tray design had no impact on bleaching stability with 10% CP, and patients were highly satisfied with results regardless of tray design. No significant color rebound was observed one year after bleaching with 10% CP. |
| Pinto 2017 [78] | RCT | Assess the colorimetric variation in the incisors and canines of adolescents aged 12 to 20 years undergoing at-home whitening, as well as examine tooth sensitivity during the procedures using a questionnaire. | 30 adolescents were allocated to the following: Group 1: HP 6.0% (1 h a day for 7 days) Group 2: HP 7.5% (1 h a day for 7 days) Group 3: HP 10% (30 min twice a day for 7 days) Group 4: Control group—placebo (1 h a day for 7 days). | Color at baseline, 7, 30, 180, and 360 days after treatment (Vita Bleached guide). | Both tooth whitening gels and whitening strips produced similar results one month post-treatment. All products showed color stability after 12 months of follow-up. |
| Authors | Type of Study | Problem | Intervention and Control | Measurements | Outcomes |
|---|---|---|---|---|---|
| Takamizawa 2023 [79] | RCT | Assess the whitening effectiveness, as well as the intensity and absolute risk of tooth sensitivity, during dual whitening when prefilled at-home whitening trays are used between in-office whitening sessions. | 66 subjects were divided into the following: Group 1: At-home whitening was performed 10 times between the in-office whitening treatments (once a day for 90 min). Group 2: At-home whitening was performed 5 times between the in-office whitening treatments (once a day for 90 min). Group 3: Only in-office whitening was performed. An in-office whitening agent containing HP 35% (20 min/3 times at weekly intervals). A prefilled tray with a whitening agent containing HP 6% was used for at-home whitening. | Color before and after treatment six times (Spectrophotometer). Tooth sensitivity during and up to 24 h after whitening (Visual Analog Scale). | Dual whitening may lead to quicker and more intense whitening results compared to in-office whitening alone. |
| Zhong 2023 [80] | Clinical trial | Compare the clinical effectiveness of at-home, in-office, and combined bleaching treatments. |
41 participants were divided into the following: Group 1: at-home bleaching using CP 10% for 14 days Group 2: two sessions of in-office bleaching using HP 40% with a one-week interval Group 3: one session of in-office bleaching followed by at-home bleaching for 7 days Group 4: at-home bleaching for 7 days followed by one session of in-office bleaching | Color at baseline, 8, 15, and 43 after the end of the bleaching treatment (Vita Classical, Vita Bleached guide, and Easyshade Spectrophotometer). Tooth sensitivity was recorded for 16 days (Visual Analog Scale). | All bleaching treatments showed significant color improvement, with similar color changes observed across different regimens at all evaluation time points. The order of treatments, whether in-office or at-home bleaching, did not influence the whitening effectiveness. However, in-office and combined bleaching regimens resulted in greater tooth sensitivity compared to at-home bleaching. |
| Pinto 2019 [81] | Clinical trial | Assess dental bleaching methods that use hydrogen peroxide, focusing on tooth sensitivity and gingival irritation. | 75 patients were divided into the following: Group 1: at-home 10%HP for 15 days of continuous use (1 h per day) Group 2: in-office HP 40% in three sessions (40 min each session) Group 3: combined with one initial session with HP 40% and the rest with HP 10% for 15 days of continuous use. | Color at baseline, after 24 h, and 8 and 15 days from the end of treatment (Vita Classical, Vita Bleached guide, and Easyshade Spectrophotometer). Tooth sensitivity and gingival irritation at baseline, after 24 h, and 8 and 15 days from the end of treatment (Visual Analog Scale). | All the dental bleaching techniques proved equally effective in promoting tooth color change. The at-home and the combined techniques may cause greater dental sensitivity than the in-office technique and led to a higher prevalence of gingival irritation. |
| Rodrigues 2018 [82] | Clinical trial | Assess the impact of combining at-home and in-office bleaching treatments on tooth sensitivity and whitening effectiveness. | 41 patients were divided into the following: Group 1: in-office bleaching with HP 38% (45 min) + second session Group 2: in-office bleaching with HP 38% + tray containing CP 10% (4 h daily) delivered during 7 consecutive days | Color at 7 days after each in-office session (for patients receiving in-office procedures only) or after the end of at-home bleaching (for the combined protocol) and 6 months after the last procedure for both bleaching protocols (Vita Classical, Vita Bleached guide, and Easyshade Spectrophotometer). Tooth sensitivity | After one in-office bleaching session, there was no difference in bleaching effectiveness and tooth sensitivity between performing a second in-office session and associating it with 1-week at-home bleaching. |
| Authors | Type of Study | Problem | Intervention and Control | Measurements | Outcomes |
|---|---|---|---|---|---|
| Mounika 2018 [83] | Clinical trial | Compare the clinical performance, longevity, and associated tooth sensitivity of two vital bleaching methods (in-office and at-home bleaching) using a split-mouth design. | 30 patients were divided into the following: Group 1: HP 35% 3 × 15 min with an interval of 7 days between each session Group 2: CP 16%-night guard bleaching 8 h daily for 3 weeks | Color at 1-, 2-, 3-, and 4-week intervals during bleaching and postoperatively at 3- and 6-month intervals (Vita Classical, Vita Bleached guide, and Easyshade Spectrophotometer). Tooth sensitivity (Visual Analog Scale). | At-home and in-office bleaching treatments are equally effective in achieving tooth whitening. However, color evaluation at 3 and 6 months revealed a greater color decline with the in-office bleaching procedure. |
| Moghadam 2013 [84] | RCT | Assess the color change, rebound effect, and sensitivity associated with at-home bleaching using 15% carbamide peroxide and power bleaching with 38% hydrogen peroxide. | 20 patients were divided into the following: Group 1: at-home CP 15% 4 h/day, 2 weeks Group 2: in-office dental bleaching HP 38% for 33 × 15 min | Color before bleaching, immediately after bleaching, at 2 weeks, 1-, 3-, and 6-month intervals (Vita Classical, Vita Bleached guide, and Easyshade Spectrophotometer). Tooth sensitivity (Visual Analog Scale). | Both bleaching techniques produced similar tooth-whitening results and post-operative sensitivity. However, power bleaching resulted in faster color regression, even though the color in both groups returned to baseline levels after 6 months. |
| Articles | Adequate Sequence Generated | Allocation Concealment | Blinding | Incomplete Outcome Data | Registration Outcome Data |
|---|---|---|---|---|---|
| Altınışık 2023 [56] | ![]() | ![]() | ![]() | ![]() | ![]() |
| Brugnera 2020 [57] | ![]() | ![]() | ![]() | ![]() | ![]() |
| Martins 2018 [58] | ![]() | ![]() | ![]() | ![]() | ![]() |
| Bersezio 2019 [59] | ![]() | ![]() | ![]() | ![]() | ![]() |
| Favoreto 2024 [60] | ![]() | ![]() | ![]() | ![]() | ![]() |
| Mayer-Santos 2022 [61] | ![]() | ![]() | ![]() | ![]() | ![]() |
| Tsujimoto 2021 [62] | ![]() | ![]() | ![]() | ![]() | ![]() |
| Santos 2021 [63] | ![]() | ![]() | ![]() | ![]() | ![]() |
| Sobral 2021 [64] | ![]() | ![]() | ![]() | ![]() | ![]() |
| Estay 2020 [65] | ![]() | ![]() | ![]() | ![]() | ![]() |
| Kury 2022 [66] | ![]() | ![]() | ![]() | ![]() | ![]() |
| Mondelli 2018 [67] | ![]() | ![]() | ![]() | ![]() | ![]() |
| Articles | Adequate Sequence Generated | Allocation Concealment | Blinding | Incomplete Outcome Data | Registration Outcome Data |
|---|---|---|---|---|---|
| Sutil et al., 2022 [41] | ![]() | ![]() | ![]() | ![]() | ![]() |
| Pavani et al., 2023 [68] | ![]() | ![]() | ![]() | ![]() | ![]() |
| Chemin et al., 2021 [69] | ![]() | ![]() | ![]() | ![]() | ![]() |
| Chemin et al., 2018 [70] | ![]() | ![]() | ![]() | ![]() | ![]() |
| Botelho et al., 2017 [71] | ![]() | ![]() | ![]() | ![]() | ![]() |
| Aka et al., 2017 [72] | ![]() | ![]() | ![]() | ![]() | ![]() |
| Darriba et al., 2019 [73] | ![]() | ![]() | ![]() | ![]() | ![]() |
| De Geus et al., 2017 [74] | ![]() | ![]() | ![]() | ![]() | ![]() |
| Llena et al., 2020 [75] | ![]() | ![]() | ![]() | ![]() | ![]() |
| Mailart et al., 2021 [76] | ![]() | ![]() | ![]() | ![]() | ![]() |
| Martini et al., 2021 [77] | ![]() | ![]() | ![]() | ![]() | ![]() |
| Pinto et al., 2017 [78] | ![]() | ![]() | ![]() | ![]() | ![]() |
Disclaimer/Publisher’s Note: The statements, opinions and data contained in all publications are solely those of the individual author(s) and contributor(s) and not of MDPI and/or the editor(s). MDPI and/or the editor(s) disclaim responsibility for any injury to people or property resulting from any ideas, methods, instructions or products referred to in the content. |
© 2024 by the authors. Licensee MDPI, Basel, Switzerland. This article is an open access article distributed under the terms and conditions of the Creative Commons Attribution (CC BY) license (https://creativecommons.org/licenses/by/4.0/).
Share and Cite
Butera, A.; Maiorani, C.; Rederiene, G.; Checchi, S.; Nardi, G.M. Evaluation of the Effectiveness of Different Types of Professional Tooth Whitening: A Systematic Review. Bioengineering 2024, 11, 1178. https://doi.org/10.3390/bioengineering11121178
Butera A, Maiorani C, Rederiene G, Checchi S, Nardi GM. Evaluation of the Effectiveness of Different Types of Professional Tooth Whitening: A Systematic Review. Bioengineering. 2024; 11(12):1178. https://doi.org/10.3390/bioengineering11121178
Chicago/Turabian StyleButera, Andrea, Carolina Maiorani, Gitana Rederiene, Stefano Checchi, and Gianna Maria Nardi. 2024. "Evaluation of the Effectiveness of Different Types of Professional Tooth Whitening: A Systematic Review" Bioengineering 11, no. 12: 1178. https://doi.org/10.3390/bioengineering11121178
APA StyleButera, A., Maiorani, C., Rederiene, G., Checchi, S., & Nardi, G. M. (2024). Evaluation of the Effectiveness of Different Types of Professional Tooth Whitening: A Systematic Review. Bioengineering, 11(12), 1178. https://doi.org/10.3390/bioengineering11121178




