Using High-Resolution Flood Hazard and Urban Heat Island Maps for High-Priority BGI Placement at the City Scale
Abstract
1. Introduction
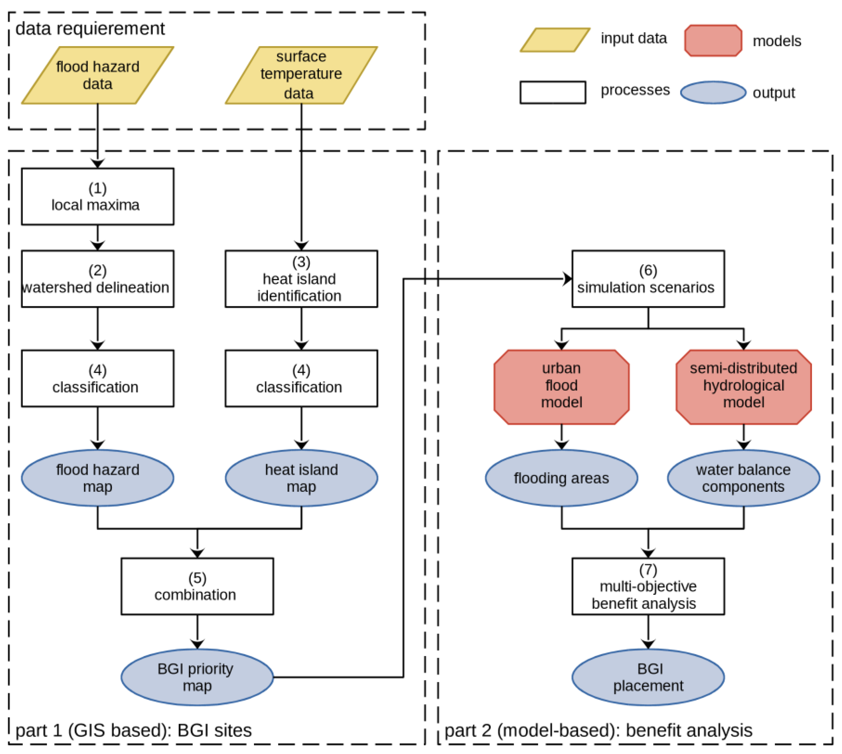
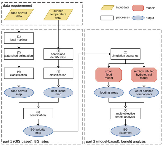
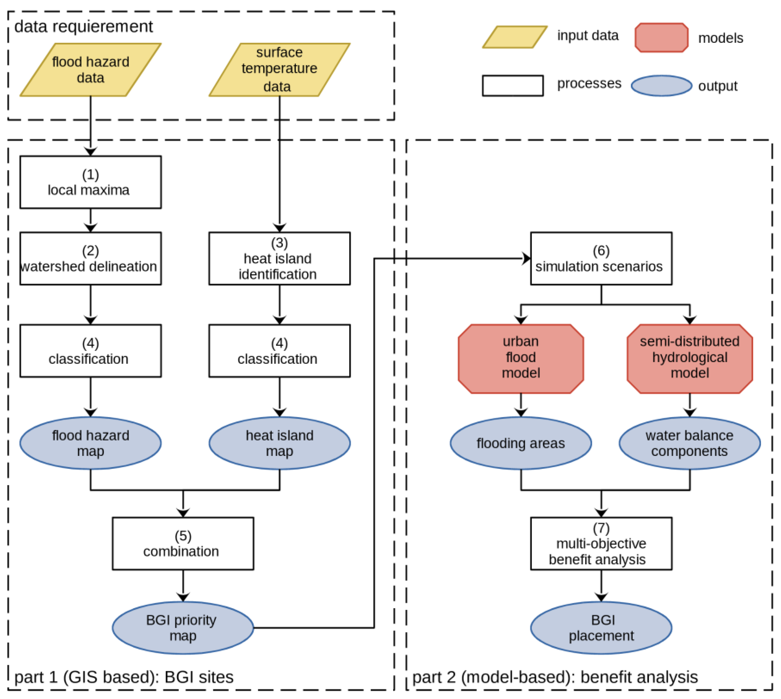
2. Materials and Methods
2.1. Data Requirements
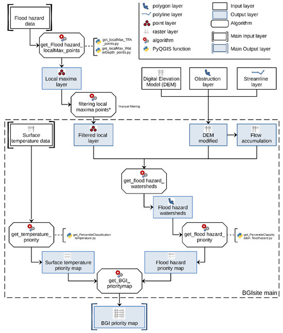
2.2. Part 1: GIS-Based Identification of Optimal Areas for Mitigation Strategy Implementation
2.2.1. Local Maximum of Flooding Areas (1)
2.2.2. Watershed Delineation (2)
2.2.3. Heat Island Identification (3)
2.2.4. Classification (4)
2.2.5. Combination (5)
2.3. Part 2: Model-Based Benefit Analysis
2.3.1. Design and Development of Simulation Scenarios (6)
2.3.2. Multi-Objective Benefit Analysis (7)
2.4. Study Site
2.4.1. Study Site Description
2.4.2. Priority Map
2.4.3. Model Development
2.4.4. Model-Based Design of Mitigation Strategies
- (i)
- Accumulated surface runoff volume;
- (ii)
- Optional infiltration volume draining into the soil;
- (iii)
- Base outlet flow to the sewer system or a nearby stream;
- (iv)
- Flooding discharge volume flowing into the sewer system or a stream.
2.4.5. Benefit Analysis
3. Results
3.1. BGI Priority Map
3.2. Implementation, Design, and Modelling of Mitigation Strategies
3.3. Benefit Analysis
4. Discussion
4.1. Identification of High-Priority Strategy Sites
4.2. Impact of the Strategy Design Parameters on Benefits
4.3. Benefits of Mitigation Strategies
4.4. Limitations and Improvements
5. Conclusions
- The presented workflow supports the development of high-resolution priority maps to determine the best locations for implementing BGI strategies. The workflow successfully supported urban flood mitigation strategy planning at the study site (Feldbach). This map can support the development of an integrated urban water management plan, representing one requirement for planning future urban water systems.
- The most beneficial strategy combined multiple BGI strategies with nature-based solutions (NBSs) in rural upstream areas. These strategies resulted in the highest short-term benefits (flood area reduction) and long-term advantages (improvements in urban water balance). Furthermore, each strategy implemented at the highest-priority locations demonstrated a greater range of benefits compared to those implemented at low-priority locations.
- We recommend extending the potential flooding areas in the prioritisation process to enhance the identification of high-priority locations regarding flood hazards. The findings suggest that the drainage characteristics of the sewer system strongly influence these areas, especially in locations where watercourses are channelled through urban areas.
- The proposed workflow does not find optimal solutions for determining where to implement mitigation strategies, but it provides a basis for multi-objective optimisation algorithms (MOOAs). While the current approach focuses on technical benefits, incorporating economic considerations in the assessment (e.g., construction and maintenance costs) would be a valuable extension.
Author Contributions
Funding
Attachment
Data Availability Statement
Acknowledgments
Conflicts of Interest
Abbreviations
| BGI | Blue-Green Infrastructure |
| CIR | Coloured infrared images |
| DEM | Digital elevation model |
| DSM | Digital surface model |
| EI | Efficiency index |
| EImod | Modified efficiency index |
| GIS | Geographic information system |
| NBS | Nature-based solutions |
| MOOA | Multi-objective optimisation algorithm |
| SWMM | Stormwater management model |
| WB | Water balance |
Appendix A. BGIsite, a QGIS Tool

Appendix B. PreDesign, a QGIS Tool
| Data | Typ |
|---|---|
| Flow accumulation | Raster |
| Runoff coefficient | Raster |
| Digital elevation model (DEM) | Raster |
| Precipitation data | [-] |
| Information regarding the design return period at the location and the base outflow design condition | [-] |
| Location where the strategy will be implemented | Vector (point) |

Appendix C. Overview of the Simulation Results
| Name | Flooding Area [m2] * | Runoff Rural [mm] | Runoff Urban [mm] | Evapotranspiration Urban [mm] | Infiltration Urban[mm] |
|---|---|---|---|---|---|
| Reference | 154,955 | 480.5 | 840.11 | 132.38 | 323.38 |
| A.1—Detention basin (DB) | 137,851 | 480.5 | 832.53 | 133.01 | 330.38 |
| A.2—BGIsingle | 153,594 | 480.5 | 839.31 | 132.42 | 324.24 |
| A.3—BGImulti | 151,994 | 480.4 | 836.8 | 132.25 | 326.77 |
| A.4—NBS | 138,755 | 450.5 | 802.65 | 139.18 | 323.38 |
| A.5—Combination (DB+BGImulti) | 132,646 | 480 | 829.44 | 132.77 | 333.77 |
| A.6—Combination (NBS+BGImulti) | 136,237 | 450.41 | 799.24 | 139.07 | 326.73 |
| B.1—Detention basin (DB) | 126,782 | 480.5 | 812.31 | 134.76 | 348.91 |
| B.2—BGIsingle | 153,001 | 480 | 836.1 | 132.82 | 326.23 |
| B.3—BGImulti | 150,557 | 479.14 | 832.58 | 132.73 | 329.17 |
| B.4—NBS | 148,915 | 205.05 | 547.67 | 147.8 | 323.38 |
| B.5—Combination (DB+BGImulti) | 123,700 | 480 | 816.25 | 133.72 | 345.42 |
| B.6—Combination (NBS+BGImulti) | 141,019 | 197.09 | 533.52 | 148.07 | 329.16 |
References
- Intergovernmental Panel on Climate Change (IPCC) Climate Change 2022—Impacts, Adaptation and Vulnerability: Working Group II Contribution to the Sixth Assessment Report of the Intergovernmental Panel on Climate Change, 1st ed.; Cambridge University Press: Cambridge, UK, 2023; ISBN 978-1-00-932584-4.
- O’Donnell, E.C.; Thorne, C.R. Drivers of Future Urban Flood Risk. Philosophical Transactions of the Royal Society A: Mathematical. Phys. Eng. Sci. 2020, 378, 20190216. [Google Scholar] [CrossRef]
- Newman, R.; Noy, I. The Global Costs of Extreme Weather That Are Attributable to Climate Change. Nat. Commun. 2023, 14, 6103. [Google Scholar] [CrossRef] [PubMed]
- Zaveri, M.; Haag, M.; Playford, A.; Schweber, N. How the Storm Turned Basement Apartments into Death Traps. New York Times. 2021. Available online: https://www.nytimes.com/2021/09/02/nyregion/basement-apartment-floods-deaths.html (accessed on 30 October 2024).
- Beven, J.L.; Hagen, A.; Berg, R. Hurricane Ida (AL092021); National Hurricane Center: Miami, FL, USA, 2022.
- Lehmkuhl, F.; Schüttrumpf, H.; Schwarzbauer, J.; Brüll, C.; Dietze, M.; Letmathe, P.; Völker, C.; Hollert, H. Assessment of the 2021 Summer Flood in Central Europe. Environ. Sci. Eur. 2022, 34, 107. [Google Scholar] [CrossRef]
- O’Donnell, E.; Thorne, C.; Ahilan, S.; Arthur, S.; Birkinshaw, S.; Butler, D.; Dawson, D.; Everett, G.; Fenner, R.; Glenis, V.; et al. The Blue-Green Path to Urban Flood Resilience. Blue Green Syst. 2019, 2, 28–45. [Google Scholar] [CrossRef]
- Savić, D. Urban Flood Risk and Resilience: How Can We Protect Our Cities from Flooding? Hydrology 2025, 12, 78. [Google Scholar] [CrossRef]
- Abduljaleel, Y.; Salem, A.; ul Haq, F.; Awad, A.; Amiri, M. Improving Detention Ponds for Effective Stormwater Management and Water Quality Enhancement under Future Climate Change: A Simulation Study Using the PCSWMM Model. Sci. Rep. 2023, 13, 5555. [Google Scholar] [CrossRef]
- Nordbeck, R.; Steurer, R.; Löschner, L. The Future Orientation of Austria’s Flood Policies: From Flood Control to Anticipatory Flood Risk Management. J. Environ. Plan. Manag. 2019, 62, 1864–1885. [Google Scholar] [CrossRef]
- Almaaitah, T.; Appleby, M.; Rosenblat, H.; Drake, J.; Joksimovic, D. The Potential of Blue-Green Infrastructure as a Climate Change Adaptation Strategy: A Systematic Literature Review. Blue Green Syst. 2021, 3, 223–248. [Google Scholar] [CrossRef]
- Versini, P.-A.; Kotelnikova, N.; Poulhes, A.; Tchiguirinskaia, I.; Schertzer, D.; Leurent, F. A Distributed Modelling Approach to Assess the Use of Blue and Green Infrastructures to Fulfil Stormwater Management Requirements. Landsc. Urban Plan. 2018, 173, 60–63. [Google Scholar] [CrossRef]
- Ghofrani, Z.; Sposito, V.; Faggian, R. A Comprehensive Review of Blue-Green Infrastructure Concepts. Int. J. Environ. Sustain. 2017, 6, 15–36. [Google Scholar] [CrossRef]
- Liao, K.-H.; Deng, S.; Tan, P.Y. Blue-Green Infrastructure: New Frontier for Sustainable Urban Stormwater Management. In Greening Cities: Forms and Functions; Tan, P.Y., Jim, C.Y., Eds.; Springer: Singapore, 2017; pp. 203–226. ISBN 978-981-10-4113-6. [Google Scholar]
- European Union. Directive (EU) 2024/3019 of the European Parliament and of the Council of 27 November 2024 Concerning Urban Wastewater Treatment (Recast) (Text with EEA Relevance); European Union: Brussels, Belgium, 2024. [Google Scholar]
- Czyża, S.; Kowalczyk, A.M. Applying GIS in Blue-Green Infrastructure Design in Urban Areas for Better Life Quality and Climate Resilience. Sustainability 2024, 16, 5187. [Google Scholar] [CrossRef]
- Reinstaller, S.; Funke, F.; König, A.W.; Pichler, M.; Kleidorfer, M.; Muschalla, D. Resilient Urban Flood Management: A Multi-Objective Assessment of Mitigation Strategies. Sustainability 2024, 16, 4123. [Google Scholar] [CrossRef]
- Birkinshaw, S.J.; Krivtsov, V. Evaluating the Effect of the Location and Design of Retention Ponds on Flooding in a Peri-Urban River Catchment. Land 2022, 11, 1368. [Google Scholar] [CrossRef]
- D’Ambrosio, R.; Balbo, A.; Longobardi, A.; Rizzo, A. Re-Think Urban Drainage Following a SuDS Retrofitting Approach against Urban Flooding: A Modelling Investigation for an Italian Case Study. Urban For. Urban Green. 2022, 70, 127518. [Google Scholar] [CrossRef]
- Ur Rehman, A.; Glenis, V.; Lewis, E.; Kilsby, C. Multi-Objective Optimisation Framework for Blue-Green Infrastructure Placement Using Detailed Flood Model. J. Hydrol. 2024, 638, 131571. [Google Scholar] [CrossRef]
- Lu, W.; Xia, W.; Shoemaker, C.A. Surrogate Global Optimization for Identifying Cost-Effective Green Infrastructure for Urban Flood Control With a Computationally Expensive Inundation Model. Water Resour. Res. 2022, 58, e2021WR030928. [Google Scholar] [CrossRef]
- Leimgruber, J.; Krebs, G.; Camhy, D.; Muschalla, D. Model-Based Selection of Cost-Effective Low Impact Development Strategies to Control Water Balance. Sustainability 2019, 11, 2440. [Google Scholar] [CrossRef]
- Iliadis, C.; Glenis, V.; Kilsby, C. A Cost-Benefit ‘Source-Receptor’ Framework for Implementation of Blue-Green Flood Risk Management. J. Hydrol. 2024, 634, 131113. [Google Scholar] [CrossRef]
- Glenis, V.; Kutija, V.; Kilsby, C.G. A Fully Hydrodynamic Urban Flood Modelling System Representing Buildings, Green Space and Interventions. Environ. Model. Softw. 2018, 109, 272–292. [Google Scholar] [CrossRef]
- Rossman, L.A.; Simon, M.A. Storm Water Management Model User’s Manual, Version 5.2; United States Environmental Protection Agency: Washington, DC, USA, 2022.
- SCALGO Live. Available online: https://scalgo.com/de/ (accessed on 30 October 2024).
- Berndtsson, R.; Becker, P.; Persson, A.; Aspegren, H.; Haghighatafshar, S.; Jönsson, K.; Larsson, R.; Mobini, S.; Mottaghi, M.; Nilsson, J.; et al. Drivers of Changing Urban Flood Risk: A Framework for Action. J. Environ. Manag. 2019, 240, 47–56. [Google Scholar] [CrossRef] [PubMed]
- Sun, Z.; Wang, Q.; Batkhishig, O.; Ouyang, Z. Relationship between Evapotranspiration and Land Surface Temperature under Energy- and Water-Limited Conditions in Dry and Cold Climates. Adv. Meteorol. 2016, 2016, 1835487. [Google Scholar] [CrossRef]
- Back, Y.; Bach, P.M.; Jasper-Tönnies, A.; Rauch, W.; Kleidorfer, M. A Rapid Fine-Scale Approach to Modelling Urban Bioclimatic Conditions. Sci. Total Environ. 2021, 756, 143732. [Google Scholar] [CrossRef]
- Hiscock, O.H.; Back, Y.; Kleidorfer, M.; Urich, C. A GIS-Based Land Cover Classification Approach Suitable for Fine-scale Urban Water Management. Water Resour Manag. 2021, 35, 1339–1352. [Google Scholar] [CrossRef]
- CHI PCSWMM. Available online: https://www.pcswmm.com/ (accessed on 2 November 2024).
- James, R.; Finney, K.; Perera, N.; Peyron, N. SWMM5/PCSWMM Integrated 1D-2D Modeling. In Proceedings of the Engineering Conferences International ECI Digital Archives, Boulder, CO, USA, 24–26 September 2012. [Google Scholar]
- Autodesk InfoWorks ICM. Available online: https://help.autodesk.com/view/IWICMS/2024/ENU/ (accessed on 2 November 2024).
- EDF-R&D. Telemac-2D Users Manual, Version V8p1; EDF-R&D: Moret Sur Loing, France, 2020. [Google Scholar]
- Basement; Version 4.1.0; Basic Simulation Environment for Computation of Environmental Flows and Natural Hazard Simulation; ETH Zurich: Zurich, Switzerland, 2024; Available online: https://basement.ethz.ch/ (accessed on 2 November 2024).
- Vetsch, D.; Bürgler, M.; Gerke, E.; Kammerer, S.; Vanzo, D.; Boes, R. BASEMENT—Softwareumgebung zur numerischen Modellierung der Hydro- und Morphodynamik in Fließgewässern. Österr Wasser Abfallw. 2020, 72, 281–290. [Google Scholar] [CrossRef]
- Brunner, G.W. HEC-RAS 2D User’s Manual; USACE Hydrologic Engineering Center: Davis, CA, USA, 2024. [Google Scholar]
- Jamali, B.; Bach, P.M.; Cunningham, L.; Deletic, A. A Cellular Automata Fast Flood Evaluation (CA-Ffé) Model. Water Resour. Res. 2019, 55, 4936–4953. [Google Scholar] [CrossRef]
- Sharifian, M.K.; Kesserwani, G.; Chowdhury, A.A.; Neal, J.; Bates, P. LISFLOOD-FP 8.1: New GPU-Accelerated Solvers for Faster Fluvial/Pluvial Flood Simulations. Geosci. Model Dev. 2023, 16, 2391–2413. [Google Scholar] [CrossRef]
- Huang, H.; Chen, X.; Wang, X.; Wang, X.; Liu, L. A Depression-Based Index to Represent Topographic Control in Urban Pluvial Flooding. Water 2019, 11, 2115. [Google Scholar] [CrossRef]
- O’Callaghan, J.F.; Mark, D.M. The Extraction of Drainage Networks from Digital Elevation Data. Comput. Vis. Graph. Image Process. 1984, 28, 323–344. [Google Scholar] [CrossRef]
- Flow Science, Inc. FLOW-3D. Available online: https://www.flow3d.com/ (accessed on 5 May 2025).
- Rong, Y.; Zhang, T.; Zheng, Y.; Hu, C.; Peng, L.; Feng, P. Three-Dimensional Urban Flood Inundation Simulation Based on Digital Aerial Photogrammetry. J. Hydrol. 2020, 584, 124308. [Google Scholar] [CrossRef]
- Alves, A.; van Opstal, C.; Keijzer, N.; Sutton, N.; Chen, W.-S. Planning the Multifunctionality of Nature-Based Solutions in Urban Spaces. Cities 2024, 146, 104751. [Google Scholar] [CrossRef]
- Korkou, M.; Tarigan, A.K.M.; Hanslin, H.M. The Multifunctionality Concept in Urban Green Infrastructure Planning: A Systematic Literature Review. Urban For. Urban Green. 2023, 85, 127975. [Google Scholar] [CrossRef]
- Back, Y.; Kumar, P.; Bach, P.M.; Rauch, W.; Kleidorfer, M. Integrating CFD-GIS Modelling to Refine Urban Heat and Thermal Comfort Assessment. Sci. Total Environ. 2023, 858, 159729. [Google Scholar] [CrossRef] [PubMed]
- Smith, G.P.; Davey, E.K.; Cox, R. Flood Hazard WRL Technical Report 2014/07; University of New South Wales: Sydney, NSW, Australia, 2014. [Google Scholar]
- Smith, G.; Modra, B.; Tucker, T.; Cox, R. Vehicle Stability Testing for Flood Flows; Technical Report 2017/07; Water Research Laboratory, University of New South Wales: Sydney, NSW, Australia, 2017; p. 62. [Google Scholar]
- Martin, P.; Baudouin, Y.; Gachon, P. An Alternative Method to Characterise the Surface Urban Heat Island. Int. J. Biometeorol. 2015, 59, 849–861. [Google Scholar] [CrossRef]
- Maranzoni, A.; D’Oria, M.; Rizzo, C. Quantitative Flood Hazard Assessment Methods: A Review. J. Flood Risk Manag. 2023, 16, e12855. [Google Scholar] [CrossRef]
- QGIS Development Team, QGIS Geographic Information System. Open Source Geospatial Foundation Project, 2024.3.34.3. 2024. Available online: http://qgis.osgeo.org (accessed on 3 November 2024).
- Lindsay, J.B. WhiteboxTools User Manual; Geomorphometry and Hydrogeomatics Research Group: Guelph, ON, Canada, 2020. [Google Scholar]
- PyQGIS Developer Cookbook—QGIS Documentation. Available online: https://docs.qgis.org/3.34/en/docs/pyqgis_developer_cookbook/ (accessed on 20 November 2024).
- Reinstaller, S. BGIsite Tool; Version 1.0.0.; Zenodo: Geneva, Switzerland, 2024. [Google Scholar] [CrossRef]
- GebreEgziabher, M.; Demissie, Y. Modeling Urban Flood Inundation and Recession Impacted by Presence of Manholes. Water 2020, 12, 1160. [Google Scholar] [CrossRef]
- Guo, K.; Guan, M.; Yu, D. Urban Surface Water Flood Modelling—A Comprehensive Review of Current Models and Future Challenges. Hydrol. Earth Syst. Sci. 2021, 25, 2843–2860. [Google Scholar] [CrossRef]
- Dong, B.; Xia, J.; Zhou, M.; Deng, S.; Ahmadian, R.; Falconer, R.A. Experimental and Numerical Model Studies on Flash Flood Inundation Processes over a Typical Urban Street. Adv. Water Resour. 2021, 147, 103824. [Google Scholar] [CrossRef]
- Reinstaller, S.; Krebs, G.; Pichler, M.; Muschalla, D. Identification of High-Impact Uncertainty Sources for Urban Flood Models in Hillside Peri-Urban Catchments. Water 2022, 14, 1973. [Google Scholar] [CrossRef]
- Reinstaller, S.; Funke, F.; Kleidorfer, M.; Muschalla, D. Urban Flood Prevention: The Effectiveness of Decentralised Stormwater Management Compared to Conventional Technical Measures. Osterr. Wasser Abfallwirtsch. 2023, 75, 626–633. [Google Scholar] [CrossRef]
- ÖNORM B 2506-1; Regenwasser-Sickeranlagen Für Abläufe von Dachflächen Und Befestigten Flächen. Teil 1: Anwendung, Hydraulische Bemessung, Bau Und Betrieb. Austrian Standards International: Vienna, Austria, 2013.
- Rossman, L.A.; Huber, W.C. Storm Water Management Model Reference Manual Volume III—Water Quality; EPA—United States Environmental Protection Agency: Cincinnati, OH, USA, 2016.
- GeoSpere Austria Geosphere Austria Data Hub. Available online: https://data.hub.geosphere.at/ (accessed on 27 December 2024).
- Bastin, J.-F.; Clark, E.; Elliott, T.; Hart, S.; Van Den Hoogen, J.; Hordijk, I.; Ma, H.; Majumder, S.; Manoli, G.; Maschler, J.; et al. Understanding Climate Change from a Global Analysis of City Analogues. PLoS ONE 2019, 14, e0217592. [Google Scholar] [CrossRef]
- Merz, B.; Thieken, A.; Gocht, M. Flood Risk Mapping At The Local Scale: Concepts and Challenges. In Flood Risk Management in Europe; Chapter 13, pp. 231–251, ISBN 978-1-4020-4199-0, 2007.
- Asare-Kyei, D.; Forkuor, G.; Venus, V. Modeling Flood Hazard Zones at the Sub-District Level with the Rational Model Integrated with GIS and Remote Sensing Approaches. Water 2015, 7, 3531–3564. [Google Scholar] [CrossRef]
- Deroliya, P.; Ghosh, M.; Mohanty, M.P.; Ghosh, S.; Rao, K.H.V.D.; Karmakar, S. A Novel Flood Risk Mapping Approach with Machine Learning Considering Geomorphic and Socio-Economic Vulnerability Dimensions. Sci. Total Environ. 2022, 851, 158002. [Google Scholar] [CrossRef]
- Bodoque, J.M.; Esteban-Muñoz, Á.; Ballesteros-Cánovas, J.A. Overlooking Probabilistic Mapping Renders Urban Flood Risk Management Inequitable. Commun. Earth Environ. 2023, 4, 279. [Google Scholar] [CrossRef]
- Rendana, M.; Idris, W.; Abd Rahim, S.; Abdo, H.; Almohamad, H.; Dughairi, A. Flood Risk and Shelter Suitability Mapping Using Geospatial Technique for Sustainable Urban Flood Management: A Case Study in Palembang City, South Sumatera, Indonesia. Geol. Ecol. Landsc. 2023, 1–11. [Google Scholar] [CrossRef]
- Huang, J.J.; Xiao, M.; Li, Y.; Yan, R.; Zhang, Q.; Sun, Y.; Zhao, T. The Optimization of Low Impact Development Placement Considering Life Cycle Cost Using Genetic Algorithm. J. Environ. Manag. 2022, 309, 114700. [Google Scholar] [CrossRef]








| Input Data | Approach | Type | Reference |
|---|---|---|---|
| flooding areas | topographic flow path analysis | GIS-based model | Huang et al. [40] |
| LISFLOOD-FP 8.1 | hydrodynamic 2D model | Sharifan et al. [39] | |
| surface temperature | micro-climate analysis | GIS-based model | Back et al. [29] |
| Integrated GIS-CFD model | Back et al. [46] |
| Categories | Mathematical Formulations |
|---|---|
| class 0 (low priority) | |
| class 1 (middle priority) | |
| class 2 (high priority) | |
| class 3 (highest priority) | |
| with | |
| Name | Description | Area Used [m2] | Design Volume [m3] | Design Return Period [a] | Catchment Area [m2] |
|---|---|---|---|---|---|
| A.1—Multifunctional detention basin (DB) | Installing a green detention basin in Aderbach in a location falling under the low-priority class | 4400 | 11,971 | 100 | 300,312 |
| A.2—BGI single | Creating one vegetative swale in a location categorised into the low-priority class | 510 | 744 | 30 | 12,393 |
| A.3—BGI multi | Multiplied (four) vegetative swales in locations in the low-priority class | 2090 | 3035 | 30 | 47,378 |
| A.4—NBS | Implementing an NBS in a rural area in Aderbach and green roofs on flat roofs in the urban catchment in the low-priority class | 443,77 * | 0 | - | 300,312 |
| A.5—Combination (BGImulti+DB) | Combination of strategies A.1 and A.3 | 6490 | 15,006 | 30 and 100 | 347,690 |
| A.6—Combination (BGImulti+NBS) | Combination of strategies A.3 and A.4 | 46,467 | 3035 | 30 | 347,690 |
| B.1—Multifunctional Detention basin (DB) | Installing a green detention basin in Oederbach in a location in the high-priority class | 15,000 | 254,686 | 100 | 4,937,691 |
| B.2—BGI single | Creating one vegetative swale in a location in the high-priority class | 4000 | 6378 | 30 | 97,056 |
| B.3—BGI multi | Multiplied (four) vegetative swales in locations in the high-priority class | 7182 | 10,177 | 30 | 164,093 |
| B.4—NBS | Employing an NBS in the Oederbach rural catchment and green roofs on flat roofs in the urban catchment in the high-priority class | 525,109 * | 0 | - | 4,937,691 |
| B.5—Combination (BGImulti+DB) | Combination of strategies B.1 and B.3 | 22,182 | 264,863 | 30 and 100 | 5,101,784 |
| B.6—Combination (BGImulti+NBS) | Combination of strategies B.3 and B.4 | 532,291 | 10,177 | 30 | 5,101,784 |
| EImod | Detention Basin (1) | BGI Single (2) | BGI Multi (3) | NBS (4) | Combi (DB + BGI Multi) (5) | Combi (NBS + BGI Multi) (6) |
|---|---|---|---|---|---|---|
| low-priority sites (A) | 0.280 | 0.022 | 0.050 | 0.320 | 0.366 | 0.363 |
| high-priority sites (B) | 0.476 | 0.036 | 0.078 | 0.578 | 0.521 | 0.723 |
Disclaimer/Publisher’s Note: The statements, opinions and data contained in all publications are solely those of the individual author(s) and contributor(s) and not of MDPI and/or the editor(s). MDPI and/or the editor(s) disclaim responsibility for any injury to people or property resulting from any ideas, methods, instructions or products referred to in the content. |
© 2025 by the authors. Licensee MDPI, Basel, Switzerland. This article is an open access article distributed under the terms and conditions of the Creative Commons Attribution (CC BY) license (https://creativecommons.org/licenses/by/4.0/).
Share and Cite
Reinstaller, S.; König, A.W.; Muschalla, D. Using High-Resolution Flood Hazard and Urban Heat Island Maps for High-Priority BGI Placement at the City Scale. Hydrology 2025, 12, 125. https://doi.org/10.3390/hydrology12050125
Reinstaller S, König AW, Muschalla D. Using High-Resolution Flood Hazard and Urban Heat Island Maps for High-Priority BGI Placement at the City Scale. Hydrology. 2025; 12(5):125. https://doi.org/10.3390/hydrology12050125
Chicago/Turabian StyleReinstaller, Stefan, Albert Wilhelm König, and Dirk Muschalla. 2025. "Using High-Resolution Flood Hazard and Urban Heat Island Maps for High-Priority BGI Placement at the City Scale" Hydrology 12, no. 5: 125. https://doi.org/10.3390/hydrology12050125
APA StyleReinstaller, S., König, A. W., & Muschalla, D. (2025). Using High-Resolution Flood Hazard and Urban Heat Island Maps for High-Priority BGI Placement at the City Scale. Hydrology, 12(5), 125. https://doi.org/10.3390/hydrology12050125

