Concentration- and Time-Dependent Effects of Benzalkonium Chloride in Human Lung Epithelial Cells: Necrosis, Apoptosis, or Epithelial Mesenchymal Transition
Abstract
1. Introduction
2. Materials and Methods
2.1. Cell Culture
2.2. Cell Viability Assay
2.3. LDH Leakage Assay
2.4. Annexin V Assay and PI Staining Analysis of Apoptosis
2.5. Caspase-3 Activity
2.6. Examination of Mitochondrial Membrane Potential (MMP, ∆ψ)
2.7. Western Blot Analysis
2.8. Immunofluorescence Staining
2.9. Real-Time Reverse Transcription-Polymerase Chain Reaction (RT-PCR)
2.10. Cell Migration Assay
2.11. Statistical Analysis
3. Results
3.1. BAC-Induced Cytotoxicity in Lung Epithelial Cells
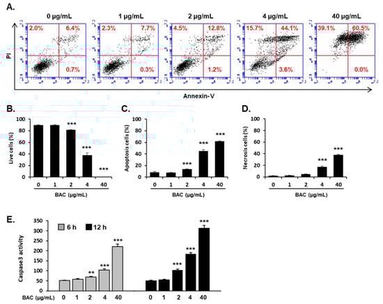
3.2. Induction of Necrosis and Apoptosis by BAC in Lung Epithelial Cells
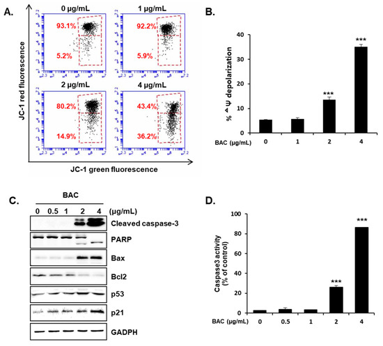
3.3. Mitochondrial Depolarization and Activation of the Apoptotic Signaling Pathway by BAC
3.4. ER Stress Induced by BAC in Lung Epithelial Cells
3.5. EMT Induced by BAC in Lung Epithelial Cells
4. Discussion
5. Conclusions
Author Contributions
Funding
Conflicts of Interest
References
- Gardner, W.P.; Girard, J.E. Analysis of common household cleaner-disinfectants by capillary electrophoresis. J. Chem. Educ. 2000, 77, 1335–1338. [Google Scholar] [CrossRef]
- Gilbert, P.; Moore, L.E. Cationic antiseptics: Diversity of action under a common epithet. J. Appl. Microbiol. 2005, 99, 703–715. [Google Scholar] [CrossRef] [PubMed]
- Ioannou, C.J.; Hanlon, G.W.; Denyer, S.P. Action of disinfectant quaternary ammonium compounds against Staphylococcus aureus. Antimicrob. Agents Chemother. 2007, 51, 296–306. [Google Scholar] [CrossRef]
- Wessels, S.; Ingmer, H. Modes of action of three disinfectant active substances: A review. Regul. Toxicol. Pharm. 2013, 67, 456–467. [Google Scholar] [CrossRef] [PubMed]
- Krogsrud, N.E.; Larsen, A.I. Airborne irritant contact dermatitis from benzalkonium chloride. Contact Dermat. 1997, 36, 112. [Google Scholar] [CrossRef]
- Beasley, R.; Fishwick, D.; Miles, J.F.; Hendeles, L. Preservatives in nebulizer solutions: Risks without benefit. Pharmacotherapy 1998, 18, 130–139. [Google Scholar] [PubMed]
- Asmus, M.J.; Sherman, J.; Hendeles, L. Bronchoconstrictor additives in bronchodilator solutions. J. Allergy Clin. Immunol. 1999, 104, S53–S60. [Google Scholar] [CrossRef]
- Oiso, N.; Fukai, K.; Ishii, M. Irritant contact dermatitis from benzalkonium chloride in shampoo. Contact Dermat. 2005, 52, 54. [Google Scholar] [CrossRef] [PubMed]
- Baudouin, C. Detrimental effect of preservatives in eyedrops: Implications for the treatment of glaucoma. Acta Ophthalmol. 2008, 86, 716–726. [Google Scholar] [CrossRef]
- Zhang, Y.G.; Wright, W.J.; Tam, W.K.; Nguyen-Dang, T.H.; Salome, C.M.; Woolcock, A.J. Effect of inhaled preservatives on asthmatic subjects. II. Benzalkonium chloride. Am. Rev. Respir. Dis. 1990, 141, 1405–1408. [Google Scholar] [CrossRef]
- Swiercz, R.; Halatek, T.; Wasowicz, W.; Kur, B.; Grzelinska, Z.; Majcherek, W. Pulmonary irritation after inhalation exposure to benzalkonium chloride in rats. Int. J. Occup. Med. Environ. Health 2008, 21, 157–163. [Google Scholar] [CrossRef] [PubMed]
- Swiercz, R.; Halatek, T.; Stetkiewicz, J.; Wasowicz, W.; Kur, B.; Grzelinska, Z.; Majcherek, W. Toxic effect in the lungs of rats after inhalation exposure to benzalkonium chloride. Int. J. Occup. Med. Environ. Health 2013, 26, 647–656. [Google Scholar] [CrossRef]
- Larsen, S.T.; Verder, H.; Nielsen, G.D. Airway effects of inhaled quaternary ammonium compounds in mice. Basic Clin. Pharm. Toxicol. 2012, 110, 537–543. [Google Scholar] [CrossRef]
- Kwon, D.; Lim, Y.M.; Kwon, J.T.; Shim, I.; Kim, E.; Lee, D.H.; Yoon, B.I.; Kim, P.; Kim, H.M. Evaluation of pulmonary toxicity of benzalkonium chloride and triethylene glycol mixtures using in vitro and in vivo systems. Environ. Toxicol. 2019, 34, 561–572. [Google Scholar] [CrossRef] [PubMed]
- Kwon, D.; Kwon, J.T.; Lim, Y.M.; Shim, I.; Kim, E.; Lee, D.H.; Yoon, B.I.; Kim, P.; Kim, H.M. Inhalation toxicity of benzalkonium chloride and triethylene glycol mixture in rats. Toxicol. Appl. Pharm. 2019, 378, 114609. [Google Scholar] [CrossRef]
- Deutschle, T.; Porkert, U.; Reiter, R.; Keck, T.; Riechelmann, H. In vitro genotoxicity and cytotoxicity of benzalkonium chloride. Toxicol. In Vitro 2006, 20, 1472–1477. [Google Scholar] [CrossRef] [PubMed]
- Nikoletopoulou, V.; Markaki, M.; Palikaras, K.; Tavernarakis, N. Crosstalk between apoptosis, necrosis and autophagy. Biochim. Biophys. Acta 2013, 1833, 3448–3459. [Google Scholar] [CrossRef] [PubMed]
- Sauler, M.; Bazan, I.S.; Lee, P.J. Cell Death in the Lung: The Apoptosis-Necroptosis Axis. Annu. Rev. Physiol. 2019, 81, 375–402. [Google Scholar] [CrossRef]
- Wang, K. Molecular mechanisms of liver injury: Apoptosis or necrosis. Exp. Toxicol. Pathol. 2014, 66, 351–356. [Google Scholar] [CrossRef]
- De Saint Jean, M.; Brignole, F.; Bringuier, A.F.; Bauchet, A.; Feldmann, G.; Baudouin, C. Effects of benzalkonium chloride on growth and survival of Chang conjunctival cells. Investig. Ophthalmol. Vis. Sci. 1999, 40, 619–630. [Google Scholar]
- Buron, N.; Micheau, O.; Cathelin, S.; Lafontaine, P.O.; Creuzot-Garcher, C.; Solary, E. Differential mechanisms of conjunctival cell death induction by ultraviolet irradiation and benzalkonium chloride. Investig. Ophthalmol. Vis. Sci. 2006, 47, 4221–4230. [Google Scholar] [CrossRef] [PubMed]
- De Saint Jean, M.; Debbasch, C.; Brignole, F.; Warnet, J.M.; Baudouin, C. Relationship between in vitro toxicity of benzalkonium chloride (BAC) and preservative-induced dry eye. Adv. Exp. Med. Biol. 2002, 506, 697–702. [Google Scholar] [CrossRef] [PubMed]
- Datta, S.; Baudouin, C.; Brignole-Baudouin, F.; Denoyer, A.; Cortopassi, G.A. The Eye Drop Preservative Benzalkonium Chloride Potently Induces Mitochondrial Dysfunction and Preferentially Affects LHON Mutant Cells. Investig. Ophthalmol. Vis. Sci. 2017, 58, 2406–2412. [Google Scholar] [CrossRef] [PubMed]
- Bartis, D.; Mise, N.; Mahida, R.Y.; Eickelberg, O.; Thickett, D.R. Epithelial-mesenchymal transition in lung development and disease: Does it exist and is it important? Thorax 2014, 69, 760–765. [Google Scholar] [CrossRef] [PubMed]
- Jolly, M.K.; Ward, C.; Eapen, M.S.; Myers, S.; Hallgren, O.; Levine, H.; Sohal, S.S. Epithelial-mesenchymal transition, a spectrum of states: Role in lung development, homeostasis, and disease. Dev. Dyn. 2018, 247, 346–358. [Google Scholar] [CrossRef]
- Mouratis, M.A.; Aidinis, V. Modeling pulmonary fibrosis with bleomycin. Curr. Opin. Pulm. Med. 2011, 17, 355–361. [Google Scholar] [CrossRef]
- Milara, J.; Peiro, T.; Serrano, A.; Cortijo, J. Epithelial to mesenchymal transition is increased in patients with COPD and induced by cigarette smoke. Thorax 2013, 68, 410–420. [Google Scholar] [CrossRef]
- Xu, Z.; Li, Z.; Liao, Z.; Gao, S.; Hua, L.; Ye, X.; Wang, Y.; Jiang, S.; Wang, N.; Zhou, D.; et al. PM2.5 induced pulmonary fibrosis in vivo and in vitro. Ecotoxicol. Environ. Saf. 2019, 171, 112–121. [Google Scholar] [CrossRef] [PubMed]
- Lee, Y.H.; Kim, S.H.; Lee, S.; Kim, K.M.; Jung, J.C.; Son, T.G.; Ki, S.H.; Seo, W.D.; Kwak, J.H.; Hong, J.T.; et al. Antioxidant Effect of Barley Sprout Extract via Enhancement of Nuclear Factor-Erythroid 2 Related Factor 2 Activity and Glutathione Synthesis. Nutrients 2017, 9, 1252. [Google Scholar] [CrossRef]
- Kim, S.H.; Kwon, D.; Lee, S.; Ki, S.H.; Jeong, H.G.; Hong, J.T.; Lee, Y.H.; Jung, Y.S. Polyhexamethyleneguanidine Phosphate-Induced Cytotoxicity in Liver Cells Is Alleviated by Tauroursodeoxycholic Acid (TUDCA) via a Reduction in Endoplasmic Reticulum Stress. Cells 2019, 8, 1023. [Google Scholar] [CrossRef]
- Kim, S.H.; Kwon, D.Y.; Kwak, J.H.; Lee, S.; Lee, Y.H.; Yun, J.; Son, T.G.; Jung, Y.S. Tunicamycin-Induced ER Stress is Accompanied with Oxidative Stress via Abrogation of Sulfur Amino Acids Metabolism in the Liver. Int. J. Mol. Sci. 2018, 19, 4114. [Google Scholar] [CrossRef] [PubMed]
- Xiong, S.; Mu, T.; Wang, G.; Jiang, X. Mitochondria-mediated apoptosis in mammals. Protein Cell 2014, 5, 737–749. [Google Scholar] [CrossRef] [PubMed]
- Boulares, A.H.; Yakovlev, A.G.; Ivanova, V.; Stoica, B.A.; Wang, G.; Iyer, S.; Smulson, M. Role of poly (ADP-ribose) polymerase (PARP) cleavage in apoptosis. Caspase 3-resistant PARP mutant increases rates of apoptosis in transfected cells. J. Biol. Chem. 1999, 274, 22932–22940. [Google Scholar] [CrossRef] [PubMed]
- Chaitanya, G.V.; Steven, A.J.; Babu, P.P. PARP-1 cleavage fragments: Signatures of cell-death proteases in neurodegeneration. Cell Commun. Signal. 2010, 8, 31. [Google Scholar] [CrossRef]
- Pucci, B.; Kasten, M.; Giordano, A. Cell cycle and apoptosis. Neoplasia 2000, 2, 291–299. [Google Scholar] [CrossRef] [PubMed]
- Vannuvel, K.; Renard, P.; Raes, M.; Arnould, T. Functional and morphological impact of ER stress on mitochondria. J. Cell Physiol. 2013, 228, 1802–1818. [Google Scholar] [CrossRef]
- Iurlaro, R.; Munoz-Pinedo, C. Cell death induced by endoplasmic reticulum stress. FEBS J. 2016, 283, 2640–2652. [Google Scholar] [CrossRef]
- Dhanasekaran, D.N.; Reddy, E.P. JNK signaling in apoptosis. Oncogene 2008, 27, 6245–6251. [Google Scholar] [CrossRef]
- White, S.R. Apoptosis and the airway epithelium. J. Allergy 2011, 2011, 948406. [Google Scholar] [CrossRef]
- Kanno, S.; Hirano, S.; Kato, H.; Fukuta, M.; Mukai, T.; Aoki, Y. Benzalkonium chloride and cetylpyridinium chloride induce apoptosis in human lung epithelial cells and alter surface activity of pulmonary surfactant monolayers. Chem. Biol. Interact. 2020, 317, 108962. [Google Scholar] [CrossRef]
- Peixoto, M.S.; de Oliveira Galvao, M.F.; Batistuzzo de Medeiros, S.R. Cell death pathways of particulate matter toxicity. Chemosphere 2017, 188, 32–48. [Google Scholar] [CrossRef]
- Mihara, M.; Erster, S.; Zaika, A.; Petrenko, O.; Chittenden, T.; Pancoska, P.; Moll, U.M. p53 has a direct apoptogenic role at the mitochondria. Mol. Cell 2003, 11, 577–590. [Google Scholar] [CrossRef]
- Wang, K.; Lin, B. Pathophysiological Significance of Hepatic Apoptosis. ISRN Hepatol. 2013, 2013, 740149. [Google Scholar] [CrossRef]
- Karimian, A.; Ahmadi, Y.; Yousefi, B. Multiple functions of p21 in cell cycle, apoptosis and transcriptional regulation after DNA damage. DNA Repair 2016, 42, 63–71. [Google Scholar] [CrossRef]
- Sodhi, R.K.; Singh, N.; Jaggi, A.S. Poly (ADP-ribose) polymerase-1 (PARP-1) and its therapeutic implications. Vasc. Pharm. 2010, 53, 77–87. [Google Scholar] [CrossRef] [PubMed]
- Moon, J.; Ko, J.H.; Yoon, C.H.; Kim, M.K.; Oh, J.Y. Effects of 20% Human Serum on Corneal Epithelial Toxicity Induced by Benzalkonium Chloride: In Vitro and Clinical Studies. Cornea 2018, 37, 617–623. [Google Scholar] [CrossRef] [PubMed]
- Malhotra, J.D.; Kaufman, R.J. ER stress and its functional link to mitochondria: Role in cell survival and death. Cold Spring Harb Perspect. Biol. 2011, 3, a004424. [Google Scholar] [CrossRef] [PubMed]
- Bertolotti, A.; Zhang, Y.; Hendershot, L.M.; Harding, H.P.; Ron, D. Dynamic interaction of BiP and ER stress transducers in the unfolded-protein response. Nat. Cell Biol. 2000, 2, 326–332. [Google Scholar] [CrossRef] [PubMed]
- Yoshida, H.; Matsui, T.; Yamamoto, A.; Okada, T.; Mori, K. XBP1 mRNA is induced by ATF6 and spliced by IRE1 in response to ER stress to produce a highly active transcription factor. Cell 2001, 107, 881–891. [Google Scholar] [CrossRef]
- Sriburi, R.; Jackowski, S.; Mori, K.; Brewer, J.W. XBP1: A link between the unfolded protein response, lipid biosynthesis, and biogenesis of the endoplasmic reticulum. J. Cell Biol. 2004, 167, 35–41. [Google Scholar] [CrossRef]
- Ma, Y.; Brewer, J.W.; Diehl, J.A.; Hendershot, L.M. Two distinct stress signaling pathways converge upon the CHOP promoter during the mammalian unfolded protein response. J. Mol. Biol. 2002, 318, 1351–1365. [Google Scholar] [CrossRef]
- Okada, T.; Yoshida, H.; Akazawa, R.; Negishi, M.; Mori, K. Distinct roles of activating transcription factor 6 (ATF6) and double-stranded RNA-activated protein kinase-like endoplasmic reticulum kinase (PERK) in transcription during the mammalian unfolded protein response. Biochem. J. 2002, 366, 585–594. [Google Scholar] [CrossRef] [PubMed]
- Yamamoto, K.; Ichijo, H.; Korsmeyer, S.J. BCL-2 is phosphorylated and inactivated by an ASK1/Jun N-terminal protein kinase pathway normally activated at G2/M. Mol. Cell Biol. 1999, 19, 8469–8478. [Google Scholar] [CrossRef]
- Christen, V.; Faltermann, S.; Brun, N.R.; Kunz, P.Y.; Fent, K. Cytotoxicity and molecular effects of biocidal disinfectants (quaternary ammonia, glutaraldehyde, poly (hexamethylene biguanide) hydrochloride PHMB) and their mixtures in vitro and in zebrafish eleuthero-embryos. Sci. Total Environ. 2017, 586, 1204–1218. [Google Scholar] [CrossRef] [PubMed]
- Noguchi, S.; Yamauchi, Y.; Takizawa, H. Novel therapeutic strategies for fibrotic lung disease: A review with a focus on epithelial-mesenchymal transition. Recent Pat. Inflamm. Allergy Drug Discov. 2014, 8, 9–18. [Google Scholar] [CrossRef]
- Rout-Pitt, N.; Farrow, N.; Parsons, D.; Donnelley, M. Epithelial mesenchymal transition (EMT): A universal process in lung diseases with implications for cystic fibrosis pathophysiology. Respir Res. 2018, 19, 136. [Google Scholar] [CrossRef] [PubMed]
- Nowrin, K.; Sohal, S.S.; Peterson, G.; Patel, R.; Walters, E.H. Epithelial-mesenchymal transition as a fundamental underlying pathogenic process in COPD airways: Fibrosis, remodeling and cancer. Expert Rev. Respir Med. 2014, 8, 547–559. [Google Scholar] [CrossRef]
- Vaughan, A.E.; Chapman, H.A. Regenerative activity of the lung after epithelial injury. Biochim. Biophys. Acta 2013, 1832, 922–930. [Google Scholar] [CrossRef]
- Huang, C.; Wang, H.; Pan, J.; Zhou, D.; Chen, W.; Li, W.; Chen, Y.; Liu, Z. Benzalkonium chloride induces subconjunctival fibrosis through the COX-2-modulated activation of a TGF-beta1/Smad3 signaling pathway. Investig. Ophthalmol. Vis. Sci. 2014, 55, 8111–8122. [Google Scholar] [CrossRef] [PubMed]
- Tanjore, H.; Cheng, D.S.; Degryse, A.L.; Zoz, D.F.; Abdolrasulnia, R.; Lawson, W.E.; Blackwell, T.S. Alveolar epithelial cells undergo epithelial-to-mesenchymal transition in response to endoplasmic reticulum stress. J. Biol. Chem. 2011, 286, 30972–30980. [Google Scholar] [CrossRef]
- Zhong, Q.; Zhou, B.; Ann, D.K.; Minoo, P.; Liu, Y.; Banfalvi, A.; Krishnaveni, M.S.; Dubourd, M.; Demaio, L.; Willis, B.C.; et al. Role of endoplasmic reticulum stress in epithelial-mesenchymal transition of alveolar epithelial cells: Effects of misfolded surfactant protein. Am. J. Respir Cell Mol. Biol. 2011, 45, 498–509. [Google Scholar] [CrossRef] [PubMed]








| Genes | Primer Sequences | |
|---|---|---|
| E-cadherin | F: TCCATTTCTTGGTCTACGCC | R: CACCTTCAGCCATCCTGTTT |
| N-cadherin | F: ACAGTGGCCACCTACAAAGG | R: TGATCCCTCAGGAACTGTCC |
| Fibronectin | F: TCGAGGAGGAAATTCCAATG | R: CTCTTCATGACGCTTGTGGA |
| Vimentin | F: GGCTCAGATTCAGGAACAGC | R: GCTTCAACGGCAAAGTTCTC |
| Snail | F: CCAGACCCACTCAGATGT | R: GCAGGTATGGAGAGGAAGA |
| Slug | F: CATCACTGTGTGGACTACC | R: CTTGGAGGAGGTGTCAGA |
| Twist | F: GCACCATCCTCACACCTC | R: CTGATTGGCACGACCTCT |
| Zeb1 | F: GCACAACCAAGTGCAGAAGA | R: GAACCATTGGTGGTTGATCC |
| Zeb2 | F: CAACTCCGATGAACTGCTGA | R: AGCCTGAGAGGAGGATCACA |
| 18S | F: CAGCCACCCGAGATTGAGCA | R: TAGTAGCGACGGGCGGTGTG |
© 2020 by the authors. Licensee MDPI, Basel, Switzerland. This article is an open access article distributed under the terms and conditions of the Creative Commons Attribution (CC BY) license (http://creativecommons.org/licenses/by/4.0/).
Share and Cite
Kim, S.H.; Kwon, D.; Lee, S.; Son, S.W.; Kwon, J.-T.; Kim, P.-J.; Lee, Y.-H.; Jung, Y.-S. Concentration- and Time-Dependent Effects of Benzalkonium Chloride in Human Lung Epithelial Cells: Necrosis, Apoptosis, or Epithelial Mesenchymal Transition. Toxics 2020, 8, 17. https://doi.org/10.3390/toxics8010017
Kim SH, Kwon D, Lee S, Son SW, Kwon J-T, Kim P-J, Lee Y-H, Jung Y-S. Concentration- and Time-Dependent Effects of Benzalkonium Chloride in Human Lung Epithelial Cells: Necrosis, Apoptosis, or Epithelial Mesenchymal Transition. Toxics. 2020; 8(1):17. https://doi.org/10.3390/toxics8010017
Chicago/Turabian StyleKim, Sou Hyun, Doyoung Kwon, Seunghyun Lee, Seung Won Son, Jung-Taek Kwon, Pil-Je Kim, Yun-Hee Lee, and Young-Suk Jung. 2020. "Concentration- and Time-Dependent Effects of Benzalkonium Chloride in Human Lung Epithelial Cells: Necrosis, Apoptosis, or Epithelial Mesenchymal Transition" Toxics 8, no. 1: 17. https://doi.org/10.3390/toxics8010017
APA StyleKim, S. H., Kwon, D., Lee, S., Son, S. W., Kwon, J.-T., Kim, P.-J., Lee, Y.-H., & Jung, Y.-S. (2020). Concentration- and Time-Dependent Effects of Benzalkonium Chloride in Human Lung Epithelial Cells: Necrosis, Apoptosis, or Epithelial Mesenchymal Transition. Toxics, 8(1), 17. https://doi.org/10.3390/toxics8010017

