Polystyrene Microplastics and Cadmium Drive the Gut-Liver Axis Through the TLR4/MyD88/NF-κB Signaling Pathway to Cause Toxic Effects on Broilers
Abstract
1. Introduction
2. Materials and Methods
2.1. Materials
2.2. Animal Research
2.3. Histopathology
2.3.1. HE Staining
2.3.2. DAPI Staining
2.4. Biochemical Analysis
2.5. Analysis of Target Gene Expression
2.6. Western Blotting of Protein Expression
2.7. 16s rDNA Gene Sequencing and Analysis
2.8. Statistical Analysis of Data
3. Results and Analysis
3.1. Combined Exposure of MPs and Cd on the Body Damage of Broilers
3.2. Effects of Combined Exposure of MPs and Cd on Intestinal Morphology and Barrier Function in Broilers
3.3. Effects of Combined Exposure of MPs and Cd on Intestinal Inflammation in Broilers
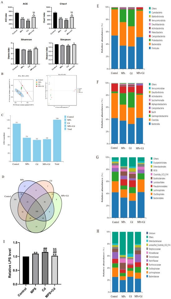
3.4. Regulation of Combined Exposure of MPs and Cd on Cecal Microflora in Broilers
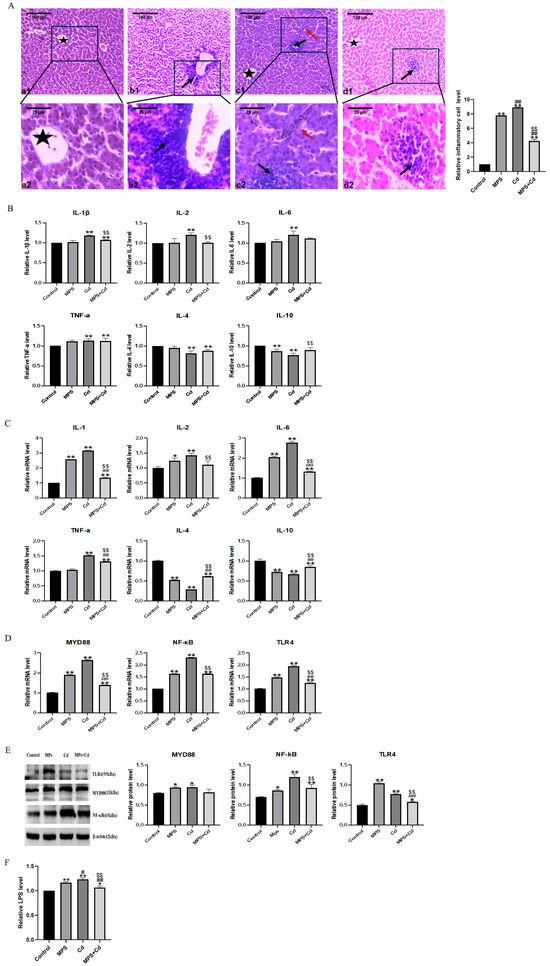
3.5. Regulation of Combined Exposure of MPs and Cd on Liver Inflammation in Broilers
4. Discussion
5. Conclusions
Author Contributions
Funding
Institutional Review Board Statement
Informed Consent Statement
Data Availability Statement
Acknowledgments
Conflicts of Interest
References
- Walker, T.R. (Micro) plastics and the UN sustainable development goals. Curr. Opin. Green Sustain. Chem. 2021, 30, 100497. [Google Scholar]
- Lebreton, L.; Andrady, A. Future scenarios of global plastic waste generation and disposal. Palgrave Commun. 2019, 5, 6. [Google Scholar]
- Iroegbu, A.O.C.; Ray, S.S.; Mbarane, V.; Bordado, J.C.; Sardinha, J.P. Plastic Pollution: A Perspective on Matters Arising: Challenges and Opportunities. ACS Omega 2021, 6, 19343–19355. [Google Scholar]
- Thompson, R.C.; Olsen, Y.; Mitchell, R.P.; Davis, A.; Rowland, S.J.; John, A.W.G.; McGonigle, D.; Russell, A.E. Lost at sea: Where is all the plastic? Science 2004, 304, 838. [Google Scholar]
- Malankowska, M.; Echaide-Gorriz, C.; Coronas, J. Microplastics in marine environment: A review on sources, classification, and potential remediation by membrane technology. Environ. Sci.-Water Res. Technol. 2021, 7, 243–258. [Google Scholar]
- Campanale, C.; Massarelli, C.; Savino, I.; Locaputo, V.; Uricchio, V.F. A Detailed Review Study on Potential Effects of Microplastics and Additives of Concern on Human Health. Int. J. Environ. Res. Public Health 2020, 17, 1212. [Google Scholar] [CrossRef] [PubMed]
- Chamas, A.; Moon, H.; Zheng, J.J.; Qiu, Y.; Tabassum, T.; Jang, J.H.; Abu-Omar, M.; Scott, S.L.; Suh, S. Degradation Rates of Plastics in the Environment. ACS Sustain. Chem. Eng. 2020, 8, 3494–3511. [Google Scholar]
- Auta, H.S.; Emenike, C.U.; Fauziah, S.H. Distribution and importance of microplastics in the marine environment: A review of the sources, fate, effects, and potential solutions. Environ. Int. 2017, 102, 165–176. [Google Scholar]
- Rillig, M.C.; Lehmann, A. Microplastic in terrestrial ecosystems. Science 2020, 368, 1430–1431. [Google Scholar]
- Zhang, G.S.; Liu, Y.F. The distribution of microplastics in soil aggregate fractions in southwestern China. Sci. Total Environ. 2018, 642, 12–20. [Google Scholar]
- Akdogan, Z.; Guven, B. Microplastics in the environment: A critical review of current understanding and identification of future research needs. Environ. Pollut. 2019, 254, 113011. [Google Scholar] [PubMed]
- Luo, Y.M.; Li, L.Z.; Feng, Y.D.; Li, R.J.; Yang, J.; Peijnenburg, W.; Tu, C. Quantitative tracing of uptake and transport of submicrometre plastics in crop plants using lanthanide chelates as a dual-functional tracer. Nat. Nanotechnol. 2022, 17, 424. [Google Scholar] [CrossRef]
- Mateos-Cárdenas, A.; Pelt, F.N.A.M.V.; O’Halloran, J.; Jansen, M.A.K. Adsorption, uptake and toxicity of micro- and nanoplastics: Effects on terrestrial plants and aquatic macrophytes. Environ. Pollut. 2021, 284, 117183. [Google Scholar] [CrossRef]
- Spanò, C.; Muccifora, S.; Castiglione, M.R.; Bellani, L.; Bottega, S.; Giorgetti, L. Polystyrene nanoplastics affect seed germination, cell biology and physiology of rice seedlings in-short term treatments: Evidence of their internalization and translocation. Plant Physiol. Biochem. 2022, 172, 158–166. [Google Scholar] [CrossRef] [PubMed]
- Chen, Q.Q.; Gundlach, M.; Yang, S.Y.; Jiang, J.; Velki, M.; Yin, D.Q.; Hollert, H. Quantitative investigation of the mechanisms of microplastics and nanoplastics toward zebrafish larvae locomotor activity. Sci. Total Environ. 2017, 584, 1022–1031. [Google Scholar] [CrossRef]
- Kashiwada, S. Distribution of nanoparticles in the see-through medaka (Oryzias latipes). Environ. Health Perspect. 2006, 114, 1697–1702. [Google Scholar] [CrossRef]
- Savuca, A.; Curpan, A.S.; Hritcu, L.D.; Proca, T.M.B.; Balmus, I.M.; Lungu, P.F.; Jijie, R.; Nicoara, M.N.; Ciobica, A.S.; Solcan, G.; et al. Do Microplastics Have Neurological Implications in Relation to Schizophrenia Zebrafish Models? A Brain Immunohistochemistry, Neurotoxicity Assessment, and Oxidative Stress Analysis. Int. J. Mol. Sci. 2024, 25, 8331. [Google Scholar] [CrossRef]
- Lu, L.; Wan, Z.Q.; Luo, T.; Fu, Z.W.; Jin, Y.X. Polystyrene microplastics induce gut microbiota dysbiosis and hepatic lipid metabolism disorder in mice. Sci. Total Environ. 2018, 631–632, 449–458. [Google Scholar] [CrossRef] [PubMed]
- Zheng, H.B.; Wang, J.; Wei, X.Y.; Chang, L.; Liu, S. Proinflammatory properties and lipid disturbance of polystyrene microplastics in the livers of mice with acute colitis. Sci. Total Environ. 2021, 750, 143085. [Google Scholar] [CrossRef]
- Li, S.W.; Shi, M.; Wang, Y.L.; Xiao, Y.X.; Cai, D.H.; Xiao, F. Keap1-Nrf2 pathway up-regulation via hydrogen sulfide mitigates polystyrene microplastics induced-hepatotoxic effects. J. Hazard. Mater. 2021, 402, 123933. [Google Scholar] [CrossRef]
- Jijie, R.; Solcan, G.; Nicoara, M.; Micue, D.; Strungaru, S.A. Antagonistic effects in zebrafish (Danio rerio) behavior and oxidative stress induced by toxic metals and deltamethrin acute exposure. Sci. Total Environ. 2020, 698, 134299. [Google Scholar] [CrossRef] [PubMed]
- Szentgyörgyi, H.; Moron, D.; Nawrocka, A.; Tofilski, A.; Woyciechowski, M. Forewing structure of the solitary bee Osmia bicornis developing on heavy metal pollution gradient. Ecotoxicology 2017, 26, 1031–1040. [Google Scholar] [PubMed]
- Codling, E.E.; Jaja, N.; Adewunmi, W.; Evanylo, G.K. Residual Effects of Long-term Biosolids Application on Concentrations of Carbon, Cadmium, Copper, Lead and Zinc in Soils from Two Regions of the United States. Commun. Soil Sci. Plant Anal. 2021, 52, 896–904. [Google Scholar]
- Bravo, D.; Leon-Moreno, C.; Martínez, C.A.; Varón-Ramírez, V.M.; Araujo-Carrillo, G.A.; Vargas, R.; Quiroga-Mateus, R.; Zamora, A.; Rodríguez, E.A.G. The First National Survey of Cadmium in Cacao Farm Soil in Colombia. Agronomy 2021, 11, 761. [Google Scholar] [CrossRef]
- Berzina, N.; Markovs, J.; Isajevs, S.; Apsite, M.; Smirnova, G. Cadmium-induced enteropathy in domestic cocks: A biochemical and histological study after subchronic exposure. Basic Clin. Pharmacol. Toxicol. 2007, 101, 29–34. [Google Scholar]
- Toman, R.; Massanyi, P.; Lukac, N.; Ducsay, L.; Golian, J. Fertility and content of cadmium in pheasant (Phasianus colchicus) following cadmium intake in drinking water. Ecotoxicol. Environ. Saf. 2005, 62, 112–117. [Google Scholar]
- Zhang, C. Role of Mitophagy-Mediated NLRP3 Inflammasome Activation Incadmium-Induced Chicken Liver Damage. Ph.D. Thesis, Northeast Agricultural University, Harbin, China, 2020. [Google Scholar]
- Ninkov, M.; Aleksandrov, A.P.; Demenesku, J.; Mirkov, I.; Mileusnic, D.; Petrovic, A.; Grigorov, I.; Zolotarevski, L.; Tolinacki, M.; Kataranovski, D.; et al. Toxicity of oral cadmium intake: Impact on gut immunity. Toxicol. Lett. 2015, 237, 89–99. [Google Scholar]
- Breton, J.; Daniel, C.; Dewulf, J.; Pothion, S.; Froux, N.; Sauty, M.; Thomas, P.; Pot, B.; Foligné, B. Gut microbiota limits heavy metals burden caused by chronic oral exposure. Toxicol. Lett. 2013, 222, 132–138. [Google Scholar] [CrossRef]
- Liu, Y.H.; Li, Y.H.; Liu, K.Y.; Shen, J. Exposing to Cadmium Stress Cause Profound Toxic Effect on Microbiota of the Mice Intestinal Tract. PLoS ONE 2014, 9, e85323. [Google Scholar]
- Zhao, F.J.; Ma, Y.B.; Zhu, Y.G.; Tang, Z.; McGrath, S.P. Soil Contamination in China: Current Status and Mitigation Strategies. Environ. Sci. Technol. 2015, 49, 750–759. [Google Scholar]
- Zamora-Ledezma, C.; Negrete-Bolagay, D.; Figueroa, F.; Zamora-Ledezma, E.; Ni, M.; Alexis, F.; Guerrero, V.H. Heavy metal water pollution: A fresh look about hazards, novel and conventional remediation methods. Environ. Technol. Innov. 2021, 22, 101504. [Google Scholar] [CrossRef]
- Brennecke, D.; Duarte, B.; Paiva, F.; Caçador, I.; Canning-Clode, J. Microplastics as vector for heavy metal contamination from the marine environment. Estuar. Coast. Shelf Sci. 2016, 178, 189–195. [Google Scholar]
- Mao, S.H.; Gu, W.H.; Bai, J.F.; Dong, B.; Huang, Q.; Zhao, J.; Zhuang, X.N.; Zhang, C.L.; Yuan, W.Y.; Wang, J.W. Migration of heavy metal in electronic waste plastics during simulated recycling on a laboratory scale. Chemosphere 2020, 245, 125645. [Google Scholar] [CrossRef]
- Wu, R.T.; Cai, Y.F.; Chen, Y.X.; Yang, Y.W.; Xing, S.C.; Liao, X.D. Occurrence of microplastic in livestock and poultry manure in South China. Environ. Pollut. 2021, 277, 116790. [Google Scholar]
- Lu, X.; Hu, H.W.; Li, J.W.; Li, J.P.; Wang, L.J.; Liu, L.L.; Tang, Y.Y. Microplastics existence affected heavy metal affinity to ferrihydrite as a representative sediment mineral. Sci. Total Environ. 2023, 859, 160227. [Google Scholar] [PubMed]
- Santos, D.; Félix, L.; Luzio, A.; Parra, S.; Bellas, J.; Monteiro, S.M. Single and combined acute and subchronic toxic effects of microplastics and copper in zebrafish (Danio rerio) early life stages. Chemosphere 2021, 277, 130262. [Google Scholar] [PubMed]
- Chen, X.; Wang, J.; Xie, Y.J.; Ma, Y.B.; Zhang, J.E.; Wei, H.; Abdou, A.I.E. Physiological response and oxidative stress of grass carp (Ctenopharyngodon idellus) under single and combined toxicity of polystyrene microplastics and cadmium. Ecotoxicol. Environ. Saf. 2022, 245, 114080. [Google Scholar]
- Yang, H.; Zhu, Z.; Xie, Y.X.; Zheng, C.; Zhou, Z.Y.; Zhu, T.H.; Zhang, Y.Y. Comparison of the combined toxicity of polystyrene microplastics and different concentrations of cadmium in zebrafish. Aquat. Toxicol. 2022, 250, 106259. [Google Scholar]
- Li, J.L.; Jiang, C.Y.; Li, S.; Xu, S.W. Cadmium induced hepatotoxicity in chickens (Gallus domesticus) and ameliorative effect by selenium. Ecotoxicol. Environ. Saf. 2013, 96, 103–109. [Google Scholar] [CrossRef]
- Hou, L.L.; Wang, D.X.; Yin, K.; Zhang, Y.; Lu, H.M.; Guo, T.T.; Li, J.B.; Zhao, H.J.; Xing, M.W. Polystyrene microplastics induce apoptosis in chicken testis via crosstalk between NF-KB and Nrf2 pathways. Comp. Biochem. Physiol. C-Toxicol. Pharmacol. 2022, 262, 109444. [Google Scholar] [CrossRef]
- Proca, T.M.B.; Solcan, C.; Solcan, G. Neurotoxicity of Some Environmental Pollutants to Zebrafish. Life 2024, 14, 640. [Google Scholar] [CrossRef]
- Chen, J.H.; Chen, G.H.; Peng, H.Q.; Qi, L.; Zhang, D.L.; Nie, Q.H.; Zhang, X.Q.; Luo, W. Microplastic exposure induces muscle growth but reduces meat quality and muscle physiological function in chickens. Sci. Total Environ. 2023, 882, 163305. [Google Scholar]
- Nicholson, F.A.; Smith, S.R.; Alloway, B.J.; Carlton-Smith, C.; Chambers, B.J. An inventory of heavy metals inputs to agricultural soils in England and Wales. Sci. Total Environ. 2003, 311, 205–219. [Google Scholar]
- Cheng, C.X.; Wu, Y.Y.; Ye, Q.Q.; Yao, Y.P.; Li, L.X.; Guo, Z.Q.; Yang, L.; Tian, W.F.; Jiang, J.Y. Individual and combined effects of microplastics and cadmium on intestinal histology and microflora of Procypris merus. Aquac. Rep. 2023, 31, 101659. [Google Scholar]
- Jin, Y.X.; Lu, L.; Tu, W.Q.; Luo, T.; Fu, Z.W. Impacts of polystyrene microplastic on the gut barrier, microbiota and metabolism of mice. Sci. Total Environ. 2019, 649, 308–317. [Google Scholar] [CrossRef]
- Wei, W.; Yang, Q.F.; Xiang, D.; Chen, X.Y.; Wen, Z.R.; Wang, X.F.; Xu, X.L.; Peng, C.; Yang, L.; Luo, M.Z.; et al. Combined impacts of microplastics and cadmium on the liver function, immune response, and intestinal microbiota of crucian carp (Carassius carassius). Ecotoxicol. Environ. Saf. 2023, 261, 115104. [Google Scholar]
- Feng, H.; Su, R.N.; Song, Y.L.; Wang, C.; Lin, L.; Ma, J.M.; Yang, H.X. Positive Correlation between Enhanced Expression of TLR4/MyD88/NF-κB with Insulin Resistance in Placentae of Gestational Diabetes Mellitus. PLoS ONE 2016, 11, e0157185. [Google Scholar]
- Khan, A.I.; Heit, B.; Andonegui, G.; Colarusso, P.; Kubes, P. Lipopolysaccharide: A p38 MAPK-dependent disrupter of neutrophil chemotaxis. Microcirculation 2005, 12, 421–432. [Google Scholar] [CrossRef]
- Salminen, A.; Hyttinen, J.M.T.; Kaarniranta, K. AMP-activated protein kinase inhibits NF-κB signaling and inflammation: Impact on healthspan and lifespan. J. Mol. Med. 2011, 89, 667–676. [Google Scholar]
- Nighot, M.; Al-Sadi, R.; Guo, S.H.; Rawat, M.; Nighot, P.; Watterson, M.D.; Ma, T.Y. Lipopolysaccharide-Induced Increase in Intestinal Epithelial Tight Permeability Is Mediated by Toll-Like Receptor 4/Myeloid Differentiation Primary Response 88 (MyD88) Activation of Myosin Light Chain Kinase Expression. Am. J. Pathol. 2017, 187, 2698–2710. [Google Scholar]
- Xia, D.Y.; Yang, L.; Li, Y.; Chen, J.Y.; Zhang, X.F.; Wang, H.; Zhai, S.S.; Jiang, X.Z.; Meca, G.; Wang, S.X.; et al. Melatonin alleviates Ochratoxin A-induced liver inflammation involved intestinal microbiota homeostasis and microbiota-independent manner. J. Hazard. Mater. 2021, 413, 125239. [Google Scholar] [PubMed]
- Yan, W.; Hamid, N.; Deng, S.; Jia, P.P.; Pei, D.S. Individual and combined toxicogenetic effects of microplastics and heavy metals (Cd, Pb, and Zn) perturb gut microbiota homeostasis and gonadal development in marine medaka (Oryzias melastigma). J. Hazard. Mater. 2020, 397, 122795. [Google Scholar] [PubMed]
- Wang, S.; Xie, S.; Wang, Z.; Zhang, C.; Pan, Z.; Sun, D.; Xu, G.; Zou, J. Single and combined effects of microplastics and cadmium on the cadmium accumulation and biochemical and immunity of Channa argus. Biol. Trace Elem. Res. 2022, 200, 3377–3387. [Google Scholar] [CrossRef] [PubMed]
- Wen, B.; Jin, S.-R.; Chen, Z.-Z.; Gao, J.-Z.; Liu, Y.-N.; Liu, J.-H.; Feng, X.-S. Single and combined effects of microplastics and cadmium on the cadmium accumulation, antioxidant defence and innate immunity of the discus fish (Symphysodon aequifasciatus). Environ. Pollut. 2018, 243, 462–471. [Google Scholar] [PubMed]
- Huang, Y.; Ding, J.; Zhang, G.; Liu, S.; Zou, H.; Wang, Z.; Zhu, W.; Geng, J. Interactive effects of microplastics and selected pharmaceuticals on red tilapia: Role of microplastic aging. Sci. Total Environ. 2021, 752, 142256. [Google Scholar] [PubMed]
- Liu, Q.; Wu, H.; Chen, J.; Guo, B.; Zhao, X.; Lin, H.; Li, W.; Zhao, X.; Lv, S.; Huang, C. Adsorption mechanism of trace heavy metals on microplastics and simulating their effect on microalgae in river. Environ. Res. 2022, 214, 113777. [Google Scholar]
- Zhang, S.; Han, B.; Sun, Y.; Wang, F. Microplastics influence the adsorption and desorption characteristics of Cd in an agricultural soil. J. Hazard. Mater. 2020, 388, 121775. [Google Scholar] [CrossRef] [PubMed]
- Li, W.; Zu, B.; Yang, Q.; Huang, Y.; Li, J. Adsorption of lead and cadmium by microplastics and their desorption behavior as vectors in the gastrointestinal environment. J. Environ. Chem. Eng. 2022, 10, 107379. [Google Scholar]





| Gene Name | Primer (5′–3′) | Sequence Number |
|---|---|---|
| β-actin | F:CCAGCCATGTATGTAGCCATCCAG R:GGTAACACCATCACCAGAGTCCATC | NM_205518.2 |
| IL-1β | F:CAGAAGAAGCCTCGCCTGGATTC R:GCCTCCGCAGCAGTTTGGTC | NM_204524.2 |
| IL-2 | F:CGAGCTCTACACACCAACTGA R:ATCTTGCATTCACTTCCGGT | NM_204153.2 |
| IL-6 | F:AAATCCCTCCTCGCCAATCT R:CCCTCACGGTCTTCTCCATAAA | NM_204628.2 |
| TNF-α | F:CCCAGTTCAGATGAGTTGCCCTTC R:GCCACCACACGACAGCCAAG | NM_204267.2 |
| IL-4 | F:CTTCCTCAACATGCGTCAGC R:TGAAGTAGTGTTGCCTGCTGC | NM_001007079.2 |
| IL-10 | F:CGGGAGCTGAGGGTGAA R:GTGAAGAAGCGGTGACAGC | NM_001004414.4 |
| MUC2 | F:GTGCCAGCAAACTTGTCGTT R:GCATTTGGAGATGGGCACAC | XM_040701656.2 |
| MUC5AC | F:AAGACGGCATTTATTTCTCCAC R:TCATTACCAACAAGCCAGTGA | XM_052692775.1 |
| TLR4 | F:AGGCACCTGAGCTTTTCCTC R:TACCAACGTGAGGTTGAGCC | NM_001030693.2 |
| sIgA | F:GTCACCGTCACCTGGACACCA R:ACCGATGGTCTCCTTCACATC | NM_204263.2 |
| Occludin | F:CTGCTCTGCCTCATCTGCTTCTTC R:CCATCCGCCACGTTCTTCACC | NM_205128.1 |
| Claudin-1 | F:GACCAGGTGAAGAAGATGCGGATG R:CGAGCCACTCTGTTGCCATACC | NM_001013611.2 |
| ZO-1 | F:TCTTCCTCCTCCCGCTTCTTCAC R:AGAGATGGTGGTGTAGGCAGTGG | XM_040706827.2 |
Disclaimer/Publisher’s Note: The statements, opinions and data contained in all publications are solely those of the individual author(s) and contributor(s) and not of MDPI and/or the editor(s). MDPI and/or the editor(s) disclaim responsibility for any injury to people or property resulting from any ideas, methods, instructions or products referred to in the content. |
© 2025 by the authors. Licensee MDPI, Basel, Switzerland. This article is an open access article distributed under the terms and conditions of the Creative Commons Attribution (CC BY) license (https://creativecommons.org/licenses/by/4.0/).
Share and Cite
Fan, R.; Tian, W.; Qin, C.; Li, P.; Sun, Y.; Long, M.; Yang, S. Polystyrene Microplastics and Cadmium Drive the Gut-Liver Axis Through the TLR4/MyD88/NF-κB Signaling Pathway to Cause Toxic Effects on Broilers. Toxics 2025, 13, 248. https://doi.org/10.3390/toxics13040248
Fan R, Tian W, Qin C, Li P, Sun Y, Long M, Yang S. Polystyrene Microplastics and Cadmium Drive the Gut-Liver Axis Through the TLR4/MyD88/NF-κB Signaling Pathway to Cause Toxic Effects on Broilers. Toxics. 2025; 13(4):248. https://doi.org/10.3390/toxics13040248
Chicago/Turabian StyleFan, Ruiwen, Wenqi Tian, Chen Qin, Peng Li, Yuhang Sun, Miao Long, and Shuhua Yang. 2025. "Polystyrene Microplastics and Cadmium Drive the Gut-Liver Axis Through the TLR4/MyD88/NF-κB Signaling Pathway to Cause Toxic Effects on Broilers" Toxics 13, no. 4: 248. https://doi.org/10.3390/toxics13040248
APA StyleFan, R., Tian, W., Qin, C., Li, P., Sun, Y., Long, M., & Yang, S. (2025). Polystyrene Microplastics and Cadmium Drive the Gut-Liver Axis Through the TLR4/MyD88/NF-κB Signaling Pathway to Cause Toxic Effects on Broilers. Toxics, 13(4), 248. https://doi.org/10.3390/toxics13040248

