Integrated Transcriptomic and Physiological and Biochemical Analysis Revealed Response Mechanism of Rice (Oryza sativa L.) to Methylmercury Toxicity Stress
Abstract
1. Introduction
2. Materials and Methods
2.1. Plant Culture and Pot Experiment
2.2. MeHg Analysis
2.3. Transcriptome Analysis by RNA Sequencing and Quantitative Real-Time PCR (qRT–PCR)
2.4. Determination of Growth Parameters and Physiological and Biochemical Indices
2.5. Quality Control and Data Analysis
3. Results and Discussion
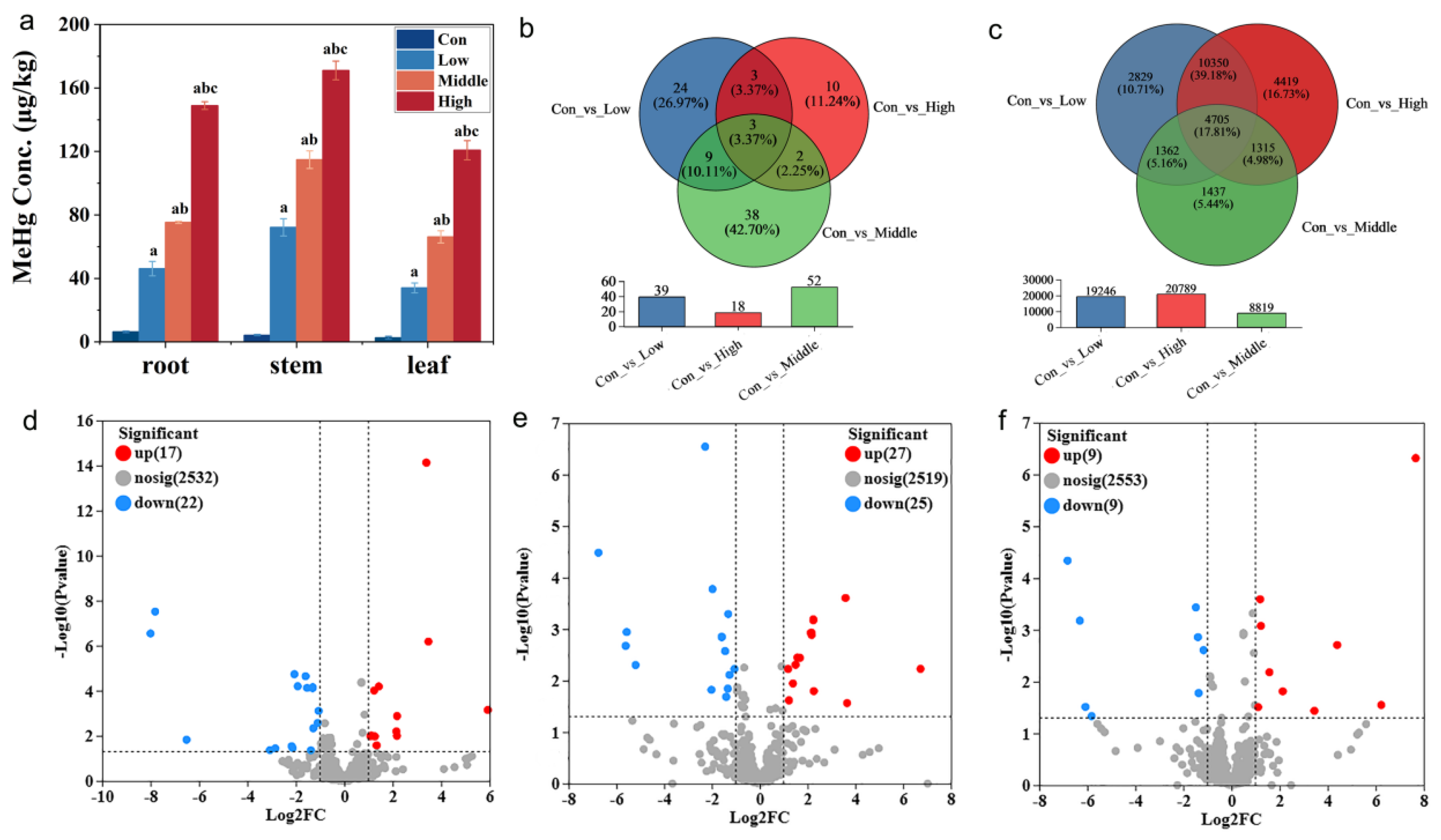
3.1. MeHg Distribution in Rice Under Different Levels of MeHg Stress
3.2. Transcriptome Response in Roots to MeHg Stress
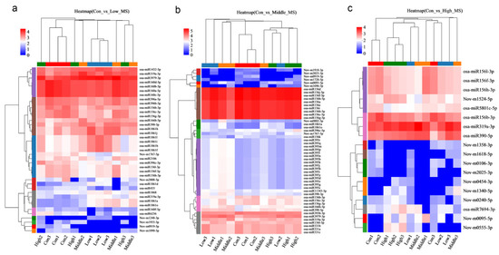
3.2.1. RNA-Seq Data Quality and DE-miRNAs
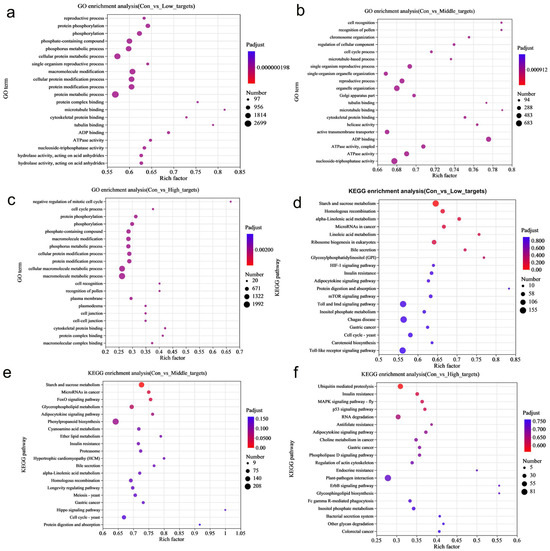
3.2.2. Gene Ontology (GO) and Kyoto Encyclopedia of Genes and Genomes (KEGG) Enrichment of DE-miRNAs
3.3. Specific Responsive Genes Under MeHg Stress
3.3.1. Metabolism-Related Genes
3.3.2. Signal Transduction-Related Genes
3.3.3. Biosynthesis and Plant–Pathogen Interaction Related Genes
3.4. Protein–Protein Interaction (PPI) Analysis of the Commonly Responsive DE-miRNAs
3.5. miRNA–Target Gene Correspondence Analysis of the Commonly Responsive DE-miRNAs
3.6. qRT-PCR Validation
3.7. Physiological and Biochemical Responses in Rice Under MeHg Stress
4. Conclusions
Supplementary Materials
Author Contributions
Funding
Institutional Review Board Statement
Informed Consent Statement
Data Availability Statement
Conflicts of Interest
References
- Xu, Z.; Luo, K.; Lu, Q.; Shang, L.; Tian, J.; Lu, Z.; Li, Q.; Chen, Z.; Qiu, G. The mercury flow through a terrestrial songbird food chain in subtropical pine forest: Elucidated by Bayesian isotope mixing model and stable mercury isotopes. J. Hazard. Mater. 2023, 459, 132263. [Google Scholar] [CrossRef] [PubMed]
- Xu, Z.; Lu, Q.; Xu, X.; Liang, L.; Abeysinghe, K.S.; Chen, Z.; Qiu, G. Aquatic methylmercury is a significant subsidy for terrestrial songbirds: Evidence from the odd mass-independent fractionation of mercury isotopes. Sci. Total Environ. 2023, 880, 163217. [Google Scholar] [CrossRef] [PubMed]
- Ottesen, R.T.; Birke, M.; Finne, T.E.; Gosar, M.; Locutura, J.; Reimann, C.; Tarvainen, T. Mercury in European agricultural and grazing land soils. Appl. Geochem. 2013, 33, 1–12. [Google Scholar] [CrossRef]
- Liu, M.; Zhang, Q.; Cheng, M.; He, Y.; Chen, L.; Zhang, H.; Cao, H.; Shen, H.; Zhang, W.; Tao, S.; et al. Rice life cycle-based global mercury biotransport and human methylmercury exposure. Nat. Commun. 2019, 10, 1–14. [Google Scholar] [CrossRef]
- Krisnayanti, B.D.; Anderson, C.W.N.; Utomo, W.H.; Feng, X.; Handayanto, E.; Mudarisna, N.; Ikram, H.; Khususiah. Assessment of environmental mercury discharge at a four-year-old artisanal gold mining area on Lombok Island, Indonesia. J. Environ. Monit. 2012, 14, 2598–2607. [Google Scholar] [CrossRef] [PubMed]
- Zhang, H.; Feng, X.; Larssen, T.; Shang, L.; Li, P. Bioaccumulation of Methylmercury versus Inorganic Mercury in Rice (Oryza sativa L.) Grain. Environ. Sci. Technol. 2010, 44, 4499–4504. [Google Scholar] [CrossRef]
- Guo, P.; Du, H.; Wang, D.; Ma, M. Effects of mercury stress on methylmercury production in rice rhizosphere, methylmercury uptake in rice and physiological changes of leaves. Sci. Total Environ. 2021, 765, 142682. [Google Scholar] [CrossRef]
- Castro, B.; Citterico, M.; Kimura, S.; Stevens, D.M.; Wrzaczek, M.; Coaker, G. Stress-induced reactive oxygen species compartmentalization, perception and signalling. Nat. Plants 2021, 7, 403–412. [Google Scholar] [CrossRef]
- Mittler, R.; Zandalinas, S.I.; Fichman, Y.; Van Breusegem, F. Reactive oxygen species signalling in plant stress responses. Nat. Rev. Mol. Cell Biol. 2022, 23, 663–679. [Google Scholar] [CrossRef]
- Rajput, V.D.; Harish; Singh, R.K.; Verma, K.K.; Sharma, L.; Quiroz-Figueroa, F.R.; Meena, M.; Gour, V.S.; Minkina, T.; Sushkova, S.; et al. Recent Developments in Enzymatic Antioxidant Defence Mechanism in Plants with Special Reference to Abiotic Stress. Biology 2021, 10, 267. [Google Scholar] [CrossRef]
- Huang, Y.; Li, F.; Yi, J.; Yan, H.; He, Z.; Li, X. Transcriptomic and physio-biochemical features in rice (Oryza sativa L.) in response to mercury stress. Chemosphere 2022, 309, 136612. [Google Scholar] [CrossRef]
- Zeng, C.-Q.; Liu, W.-X.; Hao, J.-Y.; Fan, D.-N.; Chen, L.-M.; Xu, H.-N.; Li, K.-Z. Measuring the expression and activity of the CAT enzyme to determine Al resistance in soybean. Plant Physiol. Biochem. 2019, 144, 254–263. [Google Scholar] [CrossRef]
- Huang, X.; Wu, Y.; Zhang, S.; Yang, H.; Wu, W.; Lyu, L.; Li, W. Changes in antioxidant substances and antioxidant enzyme activities in raspberry fruits at different developmental stages. Sci. Hortic. 2023, 321, 112314. [Google Scholar] [CrossRef]
- Kong, W.; Kong, J.; Lyu, H.; Ma, J.; Wang, Z.; Zhang, Z.; Feng, S.; Shen, B. Application of indole-3-acetic acid in microalgae cultivation to improve the feasibility of simultaneously purifying wastewater, fixing CO2 and producing fatty acids under Hg stress. J. Clean. Prod. 2022, 358, 132028. [Google Scholar] [CrossRef]
- Ali, M.B.; Chun, H.S.; Lee, C.B. Response of antioxidant enzymes in rice (Oryza sauva L. cv. Dongjin) under mercury stress. J. Plant Biol. 2002, 45, 141–147. [Google Scholar] [CrossRef]
- Singh, S.; Parihar, P.; Singh, R.; Singh, V.P.; Prasad, S.M. Heavy Metal Tolerance in Plants: Role of Transcriptomics, Proteomics, Metabolomics, and Ionomics. Front. Plant Sci. 2016, 6, 1143. [Google Scholar] [CrossRef] [PubMed]
- Mao, Q.; Tang, L.; Ji, W.; Rennenberg, H.; Hu, B.; Ma, M. Elevated CO2 and soil mercury stress affect photosynthetic characteristics and mercury accumulation of rice. Ecotoxicol. Environ. Saf. 2021, 208, 111605. [Google Scholar] [CrossRef] [PubMed]
- Huang, Y.; Yi, J.; Li, X.; Li, F. Transcriptomics and physiological analyses reveal that sulfur alleviates mercury toxicity in rice (Oryza sativa L.). J. Environ. Sci. 2024, 135, 10–25. [Google Scholar] [CrossRef]
- Zhang, P.; Ding, Z.; Zhong, Z.; Tong, H. Transcriptomic Analysis for Indica and Japonica Rice Varieties under Aluminum Toxicity. Int. J. Mol. Sci. 2019, 20, 997. [Google Scholar] [CrossRef] [PubMed]
- Chen, Y.-A.; Chi, W.-C.; Trinh, N.N.; Huang, L.-Y.; Chen, Y.-C.; Cheng, K.-T.; Huang, T.-L.; Lin, C.-Y.; Huang, H.-J. Transcriptome Profiling and Physiological Studies Reveal a Major Role for Aromatic Amino Acids in Mercury Stress Tolerance in Rice Seedlings. PLoS ONE 2014, 9, e95163. [Google Scholar] [CrossRef]
- Wang, S.; Yao, H.; Li, L.; Du, H.; Guo, P.; Wang, D.; Rennenberg, H.; Ma, M. Differentially-expressed genes related to glutathione metabolism and heavy metal transport reveals an adaptive, genotype-specific mechanism to Hg2+ exposure in rice (Oryza sativa L.). Environ. Pollut. 2023, 324, 121340. [Google Scholar] [CrossRef]
- Erland, L.A.E.; Turi, C.E.; Saxena, P.K. Serotonin: An ancient molecule and an important regulator of plant processes. Biotechnol. Adv. 2016, 34, 1347–1361. [Google Scholar] [CrossRef]
- Huang, L.-Y.; Lin, C.-W.; Lee, R.-H.; Chiang, C.-Y.; Wang, Y.-C.; Chang, C.-H.; Huang, H.-J. Integrating Early Transcriptomic Responses to Rhizotoxins in Rice (Oryza sativa. L.) Reveals Key Regulators and a Potential Early Biomarker of Cadmium Toxicity. Front. Plant Sci. 2017, 8, 1432. [Google Scholar] [CrossRef] [PubMed]
- Lin, C.-W.; Huang, L.-Y.; Huang, C.-L.; Wang, Y.-C.; Lai, P.-H.; Wang, H.-V.; Chang, W.-C.; Chiang, T.-Y.; Huang, H.-J. Common Stress Transcriptome Analysis Reveals Functional and Genomic Architecture Differences Between Early and Delayed Response Genes. Plant Cell Physiol. 2017, 58, 546–559. [Google Scholar] [CrossRef]
- Feng, X.; Li, P.; Qiu, G.; Wang, S.; Li, G.; Shang, L.; Meng, B.; Jiang, H.; Bai, W.; Li, Z.; et al. Human Exposure To Methylmercury through Rice Intake in Mercury Mining Areas, Guizhou Province, China. Environ. Sci. Technol. 2008, 42, 326–332. [Google Scholar] [CrossRef] [PubMed]
- Horvat, M.; Nolde, N.; Fajon, V.; Jereb, V.; Logar, M.; Lojen, S.; Jacimovic, R.; Falnoga, I.; Liya, Q.; Faganeli, J.; et al. Total mercury, methylmercury and selenium in mercury polluted areas in the province Guizhou, China. Sci. Total Environ. 2003, 304, 231–256. [Google Scholar] [CrossRef]
- Qi, Z.; Wei, Y.; Long, S.; Dai, Y.; Qiu, G. Screening differentially expressed proteins in response to mercury stress in rice roots by proteomic quantification based on stable isotope labeling and parallel reaction monitoring. Chin. J. Ecol. 2019, 38, 1792–1799. (In Chinese) [Google Scholar] [CrossRef]
- Zhang, H.; Feng, X.; Larssen, T.; Qiu, G.; Vogt, R.D. In inland China, rice, rather than fish, is the major pathway for methylmercury exposure. Environ. Health Perspect. 2010, 118, 1183–1188. [Google Scholar] [CrossRef] [PubMed]
- EPA-821-R-01-020; Method 1630: Methyl Mercury in Water by Distillation, Aqueous Ethylation, Purge and Trap, and CVFS. USEPA: Washington, DC, USA, 2001.
- Livak, K.J.; Schmittgen, T.D. Analysis of Relative Gene Expression Data Using Real-Time Quantitative PCR and the 2−ΔΔCT Method. Methods 2001, 25, 402–408. [Google Scholar] [CrossRef]
- Li, Y. Study on the Transformation and Transport Process of Methylmercury in Rice. Ph.D. Thesis, Tianjin University of Science and Technology, Tianjin, China, 2017. (In Chinese). [Google Scholar]
- Pan, D.; Liu, C.; Yi, J.; Li, X.; Li, F. Different effects of foliar application of silica sol on arsenic translocation in rice under low and high arsenite stress. J. Environ. Sci. 2021, 105, 22–32. [Google Scholar] [CrossRef]
- Liu, Q.; Zhang, H. Molecular Identification and Analysis of Arsenite Stress-Responsive miRNAs in Rice. J. Agric. Food Chem. 2012, 60, 6524–6536. [Google Scholar] [CrossRef]
- Zhou, Z.S.; Huang, S.Q.; Yang, Z.M. Bioinformatic identification and expression analysis of new microRNAs from Medicago truncatula. Biochem. Biophys. Res. Commun. 2008, 374, 538–542. [Google Scholar] [CrossRef] [PubMed]
- Stobrawa, K.; Lorenc-Plucińska, G. Changes in carbohydrate metabolism in fine roots of the native European black poplar (Populus nigra L.) in a heavy-metal-polluted environment. Sci. Total Environ. 2007, 373, 157–165. [Google Scholar] [CrossRef]
- Munnik, T.; Vermeer, J.E.M. Osmotic stress—induced phosphoinositide and inositol phosphate signalling in plants. Plant Cell Environ. 2010, 33, 655–669. [Google Scholar] [CrossRef]
- Guo, A.; Yang, Y.; Wu, J.; Qin, N.; Hou, F.; Gao, Y.; Li, K.; Xing, G.; Li, S. Lipidomic and transcriptomic profiles of glycerophospholipid metabolism during Hemerocallis citrina Baroni flowering. BMC Plant Biol. 2023, 23, 1–15. [Google Scholar] [CrossRef]
- Perumbakkam, S.; Hess, T.F.; Crawford, R.L. A bioremediation approach using natural transformation in pure-culture and mixed-population biofilms. Biodegradation 2006, 17, 545–557. [Google Scholar] [CrossRef]
- Singh, S.N.; Jauhari, N. Degradation of Atrazine by Plants and Microbes. In Microbe-Induced Degradation of Pesticides; Singh, S.N., Ed.; Springer International Publishing: Cham, Switzerland, 2017; pp. 213–225. [Google Scholar] [CrossRef]
- Xiong, F.; Zhang, R.; Meng, Z.; Deng, K.; Que, Y.; Zhuo, F.; Feng, L.; Guo, S.; Datla, R.; Ren, M. Brassinosteriod Insensitive 2 (BIN2) acts as a downstream effector of the Target of Rapamycin (TOR) signaling pathway to regulate photoautotrophic growth in Arabidopsis. New Phytol. 2016, 213, 233–249. [Google Scholar] [CrossRef] [PubMed]
- Meteignier, L.-V.; Mohamed, E.O.; Mathias, C.; Teura, B.; Dominick, M.; Jean-Fran, L.; Pierre-Etienne, J.; Keiko, Y.; Peter, M. Translatome analysis of an NB-LRR immune response identifies important contributors to plant immunity in Arabidopsis. J. Exp. Bot. 2017, 68, 2333–2344. [Google Scholar] [CrossRef] [PubMed]
- Hurley, J.H.; Young, L.N. Mechanisms of Autophagy Initiation. Annu. Rev. Biochem. 2017, 86, 225–244. [Google Scholar] [CrossRef]
- Zuo, J. Location of Cold Resistance Gene in Dongxiang Wild Rice Seedling Stage. Ph.D. Thesis, Central South University, Changsha, China, 2012. [Google Scholar]
- Mangrauthia, S.K.; Agarwal, S.; Sailaja, B.; Sarla, N.; Voleti, S.R. Transcriptome Analysis of Oryza sativa (Rice) Seed Germination at High Temperature Shows Dynamics of Genome Expression Associated with Hormones Signalling and Abiotic Stress Pathways. Trop. Plant Biol. 2016, 9, 215–228. [Google Scholar] [CrossRef]
- Hancock, R.; Yu, F.; Deng, H.; Lin, Q.; Fu, X.; Tan, Y.; Qu, J.; Liu, Y.; Wang, L.; Xing, J.; et al. Mutations of two FERONIA-like receptor genes enhance rice blast resistance without growth penalty. J. Exp. Bot. 2020, 71, 2112–2126. [Google Scholar] [CrossRef]
- Simon, D.F.; Domingos, R.F.; Hauser, C.; Hutchins, C.M.; Zerges, W.; Wilkinson, K.J. Transcriptome sequencing (RNA-seq) analysis of the effects of metal nanoparticle exposure on the transcriptome of Chlamydomonas reinhardtii. Appl. Environ. Microbiol. 2013, 79, 4774–4785. [Google Scholar] [CrossRef]
- Ding, Y.; Ye, Y.; Jiang, Z.; Wang, Y.; Zhu, C. MicroRNA390 Is Involved in Cadmium Tolerance and Accumulation in Rice. Front. Plant Sci. 2016, 7, 235. [Google Scholar] [CrossRef]
- Yang, Y.; Zhang, Y.; Wei, X.; You, J.; Wang, W.; Lu, J.; Shi, R. Comparative antioxidative responses and proline metabolism in two wheat cultivars under short term lead stress. Ecotoxicol. Environ. Saf. 2011, 74, 733–740. [Google Scholar] [CrossRef]
- Islam, E.; Liu, D.; Li, T.; Yang, X.; Jin, X.; Mahmood, Q.; Tian, S.; Li, J. Effect of Pb toxicity on leaf growth, physiology and ultrastructure in the two ecotypes of Elsholtzia argyi. J. Hazard. Mater. 2008, 154, 914–926. [Google Scholar] [CrossRef] [PubMed]
- Macovei, A.; Gill, S.S.; Tuteja, N. microRNAs as promising tools for improving stress tolerance in rice. Plant Signal. Behav. 2014, 7, 1296–1301. [Google Scholar] [CrossRef] [PubMed]
- Hou, M.; Chen, G.; Liang, F.; Wang, Y.; Li, D. Effects of vanadium stress on physiological, biochemical characteristics and enrichment characteristics of rice seedlings. Ecol. Environ. Sci. 2014, 23, 1657–1663. [Google Scholar] [CrossRef]
- Hayat, S.; Hayat, Q.; Alyemeni, M.N.; Wani, A.S.; Pichtel, J.; Ahmad, A. Role of proline under changing environments. Plant Signal. Behav. 2012, 7, 1456–1466. [Google Scholar] [CrossRef]
- Handique, G.; Handique, A. Proline accumulation in lemongrass (Cymbopogon flexuosus Stapf.) due to heavy metal stress. J. Environ. Biol. 2009, 30, 299–302. [Google Scholar]
- Cheng, F.Y.; Shi, H.Y.; Kao, C.H. Nitric oxide counteracts the senescence of detached rice leaves induced by dehydration and polyethylene glycol but not by sorbitol. Plant Growth Regul. 2002, 38, 265–272. [Google Scholar] [CrossRef]
- Abboud, S.; Vives-Peris, V.; Dbara, S.; Gómez-Cadenas, A.; Pérez-Clemente, R.M.; Abidi, W.; Braham, M. Water status, biochemical and hormonal changes involved in the response of Olea europaea L. to water deficit induced by partial root-zone drying irrigation (PRD). Sci. Hortic. 2021, 276, 109737. [Google Scholar] [CrossRef]
- Tamiru, M.; Undan, J.R.; Takagi, H.; Abe, A.; Yoshida, K.; Undan, J.Q.; Natsume, S.; Uemura, A.; Saitoh, H.; Matsumura, H.; et al. A cytochrome P450, OsDSS1, is involved in growth and drought stress responses in rice (Oryza sativa L.). Plant Mol. Biol. 2015, 88, 85–99. [Google Scholar] [CrossRef] [PubMed]







Disclaimer/Publisher’s Note: The statements, opinions and data contained in all publications are solely those of the individual author(s) and contributor(s) and not of MDPI and/or the editor(s). MDPI and/or the editor(s) disclaim responsibility for any injury to people or property resulting from any ideas, methods, instructions or products referred to in the content. |
© 2025 by the authors. Licensee MDPI, Basel, Switzerland. This article is an open access article distributed under the terms and conditions of the Creative Commons Attribution (CC BY) license (https://creativecommons.org/licenses/by/4.0/).
Share and Cite
Liu, L.; Wang, K.; Long, S.; Li, W.; Batuer, A.; Wang, L.; Ma, T.; Xu, X.; Liang, L.; Habibullah-Al-Mamun, M.; et al. Integrated Transcriptomic and Physiological and Biochemical Analysis Revealed Response Mechanism of Rice (Oryza sativa L.) to Methylmercury Toxicity Stress. Toxics 2025, 13, 989. https://doi.org/10.3390/toxics13110989
Liu L, Wang K, Long S, Li W, Batuer A, Wang L, Ma T, Xu X, Liang L, Habibullah-Al-Mamun M, et al. Integrated Transcriptomic and Physiological and Biochemical Analysis Revealed Response Mechanism of Rice (Oryza sativa L.) to Methylmercury Toxicity Stress. Toxics. 2025; 13(11):989. https://doi.org/10.3390/toxics13110989
Chicago/Turabian StyleLiu, Lin, Kang Wang, Shuiting Long, Wentao Li, Adili Batuer, Lei Wang, Tinjia Ma, Xiaohang Xu, Longchao Liang, Md. Habibullah-Al-Mamun, and et al. 2025. "Integrated Transcriptomic and Physiological and Biochemical Analysis Revealed Response Mechanism of Rice (Oryza sativa L.) to Methylmercury Toxicity Stress" Toxics 13, no. 11: 989. https://doi.org/10.3390/toxics13110989
APA StyleLiu, L., Wang, K., Long, S., Li, W., Batuer, A., Wang, L., Ma, T., Xu, X., Liang, L., Habibullah-Al-Mamun, M., & Qiu, G. (2025). Integrated Transcriptomic and Physiological and Biochemical Analysis Revealed Response Mechanism of Rice (Oryza sativa L.) to Methylmercury Toxicity Stress. Toxics, 13(11), 989. https://doi.org/10.3390/toxics13110989

