The Role of Autophagy in Copper-Induced Apoptosis and Developmental Neurotoxicity in SH-SY5Y Cells
Abstract
1. Introduction
2. Material and Methods
2.1. Chemicals and Reagents
2.2. Cell Culture and Treatment
2.3. Cell Viability Assay
2.4. Evaluation of Neurite Outgrowth
2.5. Immunofluorescence
2.6. Flow Cytometry
2.7. Mitochondrial Membrane Potential (MMP, Δψm) Assay
2.8. Extraction of Nuclear and Cytoplasmic Protein
2.9. RNA Extraction and Reverse Transcription-Quantitative PCR Assays
2.10. Western Blot
2.11. Statistical Analysis
3. Results
3.1. Cu2+ Inhibited Proliferative Activity and Differentiation Capacity of SH-SY5Y Cells
3.2. Cu2 Induced Apoptosis in SH-SY5Y Cells
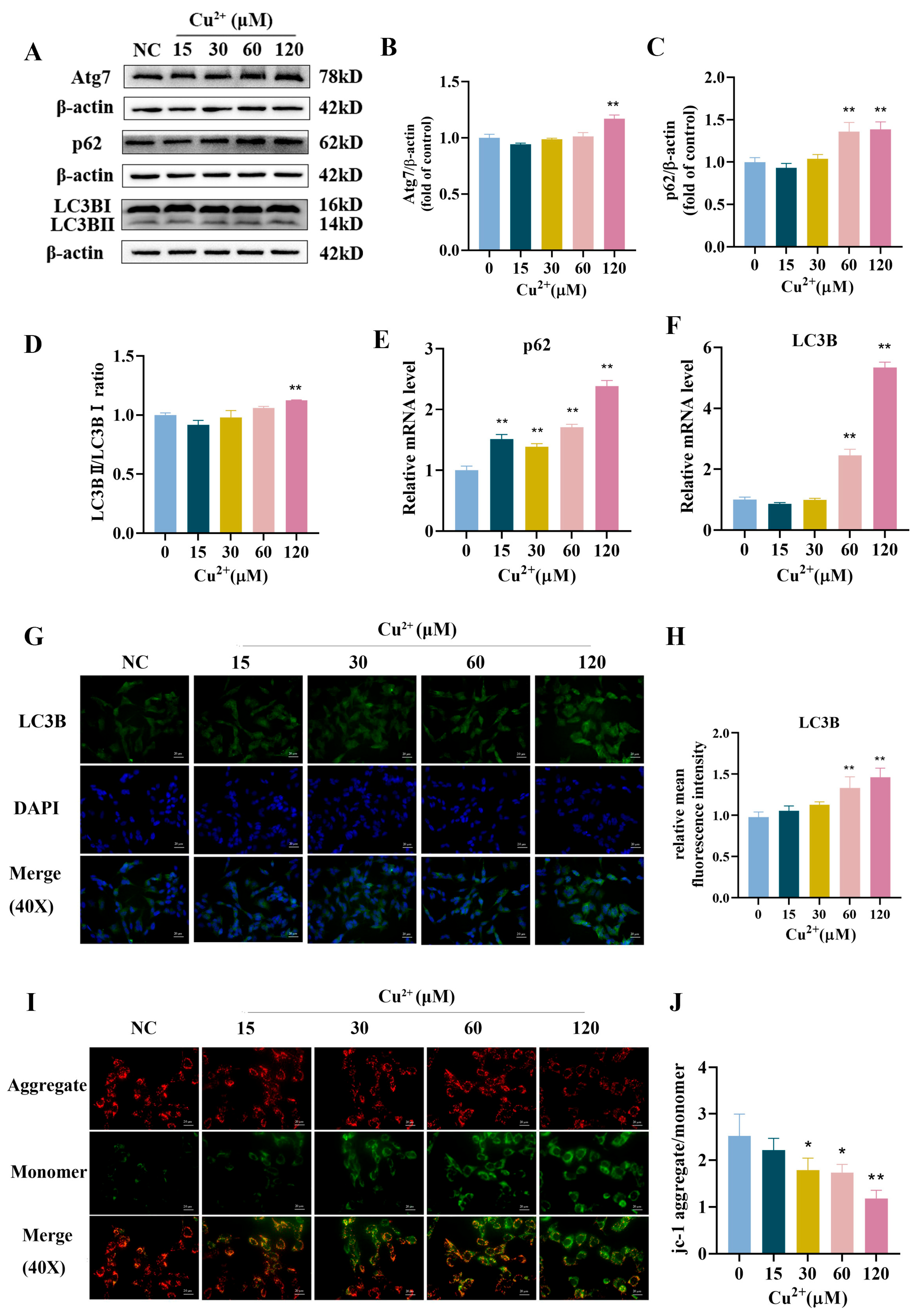
3.3. Cu2+ Induced Autophagosome Accumulation and Autophagic Flux Blockage in SH-SY5Y Cells
3.4. Cu2+-Induced Wnt Signaling Pathway Declined in SH-SY5Y Cells
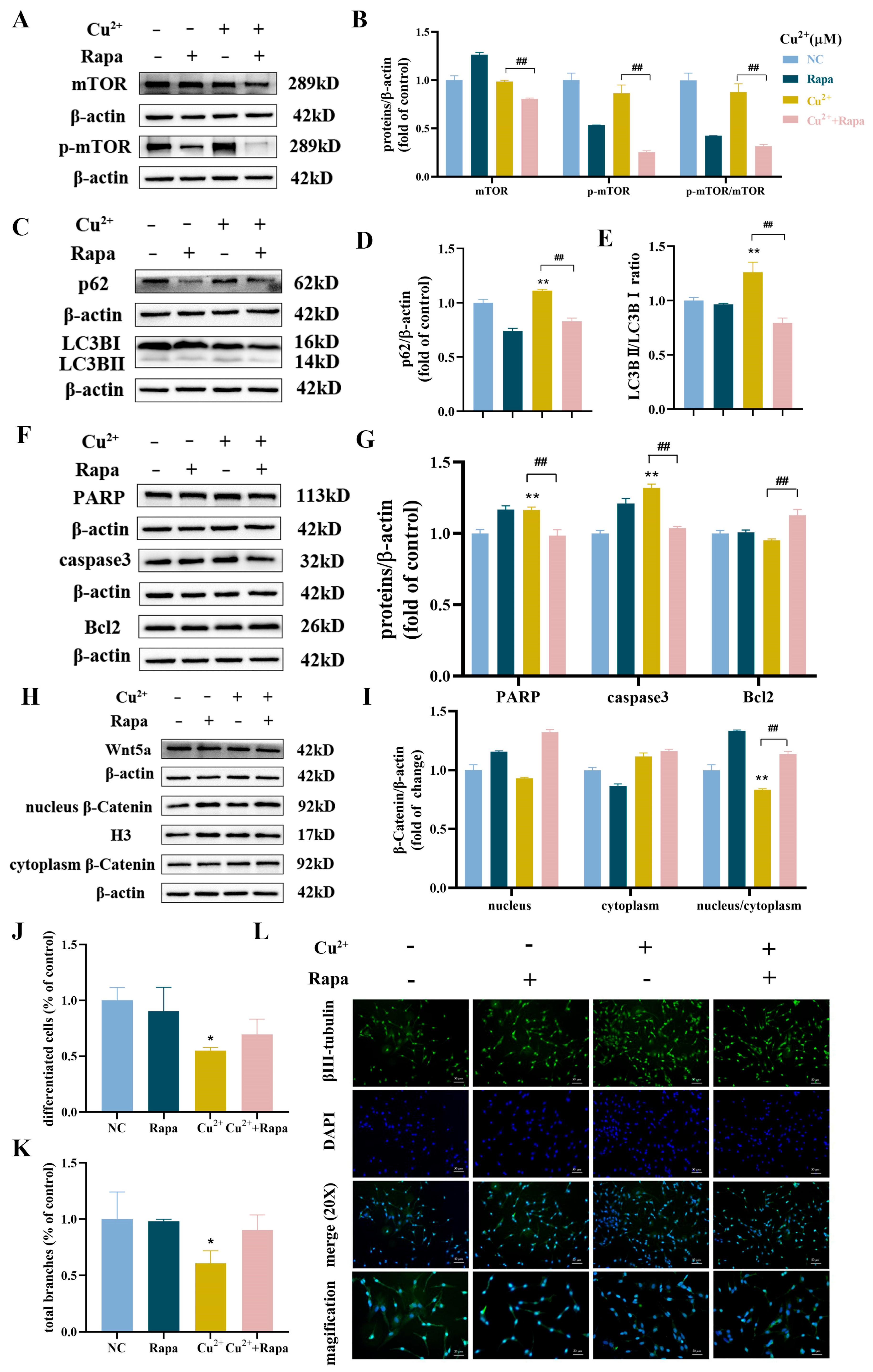
3.5. Cu2+ Regulated the PI3K/Akt/mTOR Signaling Pathway
3.6. Rapa Rescued Apoptosis and Decreased Differentiation Capacity Induced by Cu2+ in SH-SY5Y Cells
3.7. CQ Exacerbated Apoptosis and Decreased Differentiation Capacity Induced by Cu2+ in SH-SY5Y Cells
4. Discussion
5. Conclusions
Supplementary Materials
Author Contributions
Funding
Institutional Review Board Statement
Informed Consent Statement
Data Availability Statement
Conflicts of Interest
References
- Chen, L.; Zhou, M.X.; Wang, J.Z.; Zhang, Z.Q.; Duan, C.J.; Wang, X.X.; Zhao, S.L.; Bai, X.H.; Li, Z.J.; Li, Z.M.; et al. A global meta-analysis of heavy metal(loid)s pollution in soils near copper mines: Evaluation of pollution level and probabilistic health risks. Sci. Total Environ. 2022, 835, 155441. [Google Scholar] [CrossRef]
- Mezzaroba, L.; Alfieri, D.F.; Simano, A.N.C.; Reiche, E.M.V. The role of zinc, copper, manganese and iron in neurodegenerative diseases. Neurotoxicology 2019, 74, 230–241. [Google Scholar] [CrossRef]
- Lutsenko, S.; Roy, S.; Tsvetkov, P. Mammalian copper homeostasis: Physiological roles and molecular mechanisms. Physiol. Rev. 2025, 105, 441–491. [Google Scholar] [CrossRef]
- Feng, W.R.; Su, S.Y.; Song, C.Y.; Yu, F.; Zhou, J.; Li, J.L.; Jia, R.; Xu, P.; Tang, Y.K. Effects of Copper Exposure on Oxidative Stress, Apoptosis, Endoplasmic Reticulum Stress, Autophagy and Immune Response in Different Tissues of Chinese Mitten Crab (Eriocheir sinensis). Antioxidants 2022, 11, 2029. [Google Scholar] [CrossRef] [PubMed]
- Covre, W.P.; Ramos, S.J.; Pereira, W.V.D.; Souza, E.S.D.; Martins, G.C.; Teixeira, O.M.M.; Amarante, C.B.D.; Dias, Y.N.; Fernandes, A.R. Impact of copper mining wastes in the Amazon: Properties and risks to environment and human health. J. Hazard. Mater. 2022, 421, 126688. [Google Scholar] [CrossRef] [PubMed]
- Lu, Q.; Zhang, Y.; Zhao, C.; Zhang, H.; Pu, Y.P.; Yin, L.H. Copper induces oxidative stress and apoptosis of hippocampal neuron via pCREB/BDNF/and Nrf2/HO-1/NQO1 pathway. J. Appl. Toxicol. 2022, 42, 694–705. [Google Scholar] [CrossRef] [PubMed]
- Zhang, W.; Li, Z.; Dong, S.; Qian, P.; Ye, S.; Hu, S.; Xia, B.; Wang, C. Analyzing the environmental impact of copper-based mixed waste recycling-a LCA case study in China. J. Clean. Prod. 2021, 284, 125256. [Google Scholar] [CrossRef]
- Bulcke, F.; Dringen, R.; Scheiber, I.F. Neurotoxicity of Copper. Adv. Neurobiol. 2017, 18, 313–343. [Google Scholar] [CrossRef]
- Han, X.; Tang, Y.L.; Zhang, Y.L.; Zhang, J.J.; Hu, Z.Y.; Xu, W.J.; Xu, S.Z.; Niu, Q. Impaired V-ATPase leads to increased lysosomal pH, results in disrupted lysosomal degradation and autophagic flux blockage, contributes to fluoride-induced developmental neurotoxicity. Ecotoxicol. Environ. Saf. 2022, 236, 113500. [Google Scholar] [CrossRef]
- Pujol, J.; Fenoll, R.; Macia, D.; Martinez-Vilavella, G.; Alvarez-Pedrerol, M.; Rivas, I.; Forns, J.; Deus, J.; Blanco-Hinojo, L.; Querol, X.; et al. Airborne copper exposure in school environments associated with poorer motor performance and altered basal ganglia. Brain Behav. 2016, 6, e00467. [Google Scholar] [CrossRef]
- Skogheim, T.S.; Weyde, K.V.F.; Engel, S.M.; Aase, H.; Surén, P.; Oie, M.G.; Biele, G.; Reichborn-Kjennerud, T.; Caspersen, I.H.; Hornig, M.; et al. Metal and essential element concentrations during pregnancy and associations with autism spectrum disorder and attention-deficit/ hyperactivity disorder in children. Environ. Int. 2021, 152, 106468. [Google Scholar] [CrossRef] [PubMed]
- Amorós, R.; Murcia, M.; González, L.; Soler-Blasco, R.; Rebagliato, M.; Iñiguez, C.; Carrasco, P.; Vioque, J.; Broberg, K.; Levi, M.; et al. Maternal copper status and neuropsychological development in infants and preschool children. Int. J. Hyg. Environ. Health 2019, 222, 503–512. [Google Scholar] [CrossRef] [PubMed]
- Zhang, Y.; Zhou, Q.; Lu, L.; Su, Y.; Shi, W.; Zhang, H.; Liu, R.; Pu, Y.P.; Yin, L.H. Copper Induces Cognitive Impairment in Mice via Modulation of Cuproptosis and CREB Signaling. Nutrients 2023, 15, 972. [Google Scholar] [CrossRef] [PubMed]
- Chen, J.; Gao, X.F.; Zheng, C.Y.; Zhang, C.; Li, P.M.; He, K.W.; Liu, G.P.; Huang, X.F.; Liu, J.J.; Xie, Y.M.; et al. Low-dose Cu exposure enhanced α-synuclein accumulation associates with mitochondrial impairments in mice model of Parkinson’s disease. Toxicol. Lett. 2023, 387, 14–27. [Google Scholar] [CrossRef]
- Hartenstein, V.; Stollewerk, A. The Evolution of Early Neurogenesis. Dev. Cell 2015, 32, 390–407. [Google Scholar] [CrossRef]
- Steinhart, Z.; Angers, S. Wnt signaling in development and tissue homeostasis. Development 2018, 145, dev146589. [Google Scholar] [CrossRef]
- Tauriello, D.V.F.; Jordens, I.; Kirchner, K.; Slootstra, J.W.; Kruitwagen, T.; Bouwman, B.A.M.; Noutsou, M.; Rüdiger, S.G.D.; Schwamborn, K.; Schambony, A.; et al. Wnt/β-catenin signaling requires interaction of the Dishevelled DEP domain and C terminus with a discontinuous motif in Frizzled. Proc. Natl. Acad. Sci. USA 2012, 109, E812–E820. [Google Scholar] [CrossRef]
- Zhang, N.; Shen, H.X.; Chen, B.B.; Hu, H.G.; Liu, C.; Chen, Y.; Cong, W. The recent progress of peptide regulators for the Wnt/β-catenin signaling pathway. Front. Med. 2023, 10, 1164656. [Google Scholar] [CrossRef]
- Razmara, P.; Pyle, G.G. Impact of Copper Nanoparticles and Copper Ions on Transcripts Involved in Neural Repair Mechanisms in Rainbow Trout Olfactory Mucosa. Arch. Environ. Contam. Toxicol. 2023, 84, 18–31. [Google Scholar] [CrossRef]
- Tlenshieva, A.M.; Shalakhmetova, T.M.; Witeska, M. Effect of Pb, Cu and Zn on development and Wnt/β-catenin signaling pathway genes expression of Ctenopharyngodon idella. Toxicol. Res. 2024, 13, tfae092. [Google Scholar] [CrossRef]
- Kang, M.; Luo, J.; Zhao, L.; Shi, F.; Ye, G.; He, X.L.; Hao, S.Q.; Yang, D.; Chen, H.L.; Guo, H.R.; et al. Autophagy was activated against the damages of placentas caused by nano-copper oral exposure. Ecotoxicol. Environ. Saf. 2021, 220, 112364. [Google Scholar] [CrossRef] [PubMed]
- Yu, J.S.; Wu, D.; Zhao, Y.N.; Guo, L.L.; Liu, P. Study on multi-target effects of PIMPC on Aβ/Cu2+-induced Alzheimer’s disease model of rats. Brain Res. 2023, 1802, 148226. [Google Scholar] [CrossRef] [PubMed]
- Lou, Q.M.; Lai, F.F.; Li, J.W.; Mao, K.J.; Wan, H.T.; He, Y. Mechanisms of cuproptosis and its relevance to distinct diseases. Apoptosis 2024, 29, 981–1006. [Google Scholar] [CrossRef] [PubMed]
- Shaikh, S.; Ahmad, K.; Ahmad, S.S.; Lee, E.J.; Lim, J.H.; Beg, M.M.A.; Verma, A.K.; Choi, I. Natural Products in Therapeutic Management of Multineurodegenerative Disorders by Targeting Autophagy. Oxidative Med. Cell. Longev. 2021, 2021, 6347792. [Google Scholar] [CrossRef]
- Fleming, A.; Bourdenx, M.; Fujimaki, M.; Karabiyik, C.; Krause, G.J.; Lopez, A.; Puri, C.; Scrivo, A.; Skidmore, J.; Son, S.M.; et al. The different autophagy degradation pathways and neurodegeneration. Neuron 2022, 110, 935–966. [Google Scholar] [CrossRef]
- Nie, T.J.; Zhu, L.; Yang, Q. The Classification and Basic Processes of Autophagy. In Autophagy: Biology and Diseases: Technology and Methodology; Xie, Z., Ed.; Advances in Experimental Medicine and Biology; Springer: Berlin/Heidelberg, Germany, 2021; Volume 1208, pp. 3–16. [Google Scholar]
- Li, Q.; Peng, G.; Liu, H.; Wang, L.; Lu, R.; Li, L. Molecular mechanisms of secretory autophagy and its potential role in diseases. Life Sci. 2024, 347, 122653. [Google Scholar] [CrossRef]
- Yu, W.L.; Chang, X.Y.; Liao, J.Z.; Quan, J.W.; Liu, S.Y.; He, T.; Zhong, G.L.; Huang, J.L.; Liu, Z.H.; Tang, Z.X. Long-term oral tribasic copper chloride exposure impedes cognitive function and disrupts mitochondrial metabolism by inhibiting mitophagy in rats. Environ. Pollut. 2023, 336, 122474. [Google Scholar] [CrossRef]
- Choroba, K.; Machura, B.; Erfurt, K.; Casimiro, A.R.; Cordeiro, S.; Baptista, P.V.; Fernandes, A.R. Copper(II) Complexes with 2,2′:6′,2″-Terpyridine Derivatives Displaying Dimeric Dichloro-μ-Bridged Crystal Structure: Biological Activities from 2D and 3D Tumor Spheroids to In Vivo Models. J. Med. Chem. 2024, 67, 5813–5836. [Google Scholar] [CrossRef]
- Tan, X.F.; Guan, H.F.; Yang, Y.; Luo, S.Y.; Hou, L.N.; Chen, H.Z.; Li, J. Cu(II) disrupts autophagy-mediated lysosomal degradation of oligomeric Aβ in microglia via mTOR-TFEB pathway. Toxicol. Appl. Pharmacol. 2020, 401, 115090. [Google Scholar] [CrossRef]
- Wang, X.Y.; Cao, H.B.; Fang, Y.K.; Bai, H.; Chen, J.; Xing, C.H.; Zhuang, Y.; Guo, X.Q.; Hu, G.L.; Yang, F. Activation of endoplasmic reticulum-mitochondria coupling drives copper-induced autophagy in duck renal tubular epithelial cells. Ecotoxicol. Environ. Saf. 2022, 235, 113438. [Google Scholar] [CrossRef]
- Liao, J.Z.; Yang, F.; Chen, H.L.; Yu, W.L.; Han, Q.Y.; Li, Y.; Hu, L.M.; Guo, J.Y.; Pan, J.Q.; Liang, Z.P.; et al. Effects of copper on oxidative stress and autophagy in hypothalamus of broilers. Ecotoxicol. Environ. Saf. 2019, 185, 109710. [Google Scholar] [CrossRef] [PubMed]
- Martinez, M.-A.; Lopez-Torres, B.; Rodriguez, J.-L.; Martinez, M.; Maximiliano, J.-E.; Martinez-Larranaga, M.-R.; Anadon, A.; Ares, I. Toxicologic evidence of developmental neurotoxicity of Type II pyrethroids cyfluthrin and alpha-cypermethrin in SH-SY5Y cells. Food Chem. Toxicol. 2020, 137, 111173. [Google Scholar] [CrossRef] [PubMed]
- Johansson, Y.; Andreassen, M.; Hartsch, M.; Wagner, S.; Forsby, A. Attenuated neuronal differentiation caused by acrylamide is not related to oxidative stress in differentiated human neuroblastoma SH-SY5Y cells. Food Chem. Toxicol. 2024, 187, 114623. [Google Scholar] [CrossRef]
- Hinojosa, M.G.; Johansson, Y.; Jos, A.; Cameán, A.M.; Forsby, A. Effects of cylindrospermopsin, chlorpyrifos and their combination in a SH-SY5Y cell model concerning developmental neurotoxicity. Ecotoxicol. Environ. Saf. 2024, 269, 115804. [Google Scholar] [CrossRef]
- Cotruvo, J.A. 2017 WHO Guidelines for Drinking Water Quality: First Addendum to the Fourth Edition. J. Am. Water Work. Assoc. 2017, 109, 44–51. [Google Scholar] [CrossRef]
- The U.S. Environmental Protection Agency (EPA). Standard EPA’s Lead and Copper Rule Proposal-EPA Is Proposing the First Major Overhaul of the Lead and Copper Rule (LCR) Since 1991; The U.S. Environmental Protection Agency (EPA): Washington, DC, USA, 2019. [Google Scholar]
- GB 5749-2006; Hygienic Standard for Drinking Water. National Health Commission of the People’s Republic of China: Beijing, China, 2006.
- He, X.; Yuan, W.; Li, Z.J.; Hou, Y.; Liu, F.; Feng, J. 6-Hydroxydopamine induces autophagic flux dysfunction by impairing transcription factor EB activation and lysosomal function in dopaminergic neurons and SH-SY5Y cells. Toxicol. Lett. 2018, 283, 58–68. [Google Scholar] [CrossRef]
- Zhang, Y.; Han, X.; Tang, Y.; Zhang, J.; Hu, Z.; Xu, W.; Yao, P.; Niu, Q. Weakened interaction of ATG14 and the SNARE complex blocks autophagosome-lysosome fusion contributes to fluoride-induced developmental neurotoxicity. Ecotoxicol. Environ. Saf. 2022, 230, 113108. [Google Scholar] [CrossRef]
- Huang, T.J.; Zhang, C.H.; Shang, Z.Y.; Shuai, Q.Z.; Nie, L.A.; Ren, J.J.; Hou, S.L.; Xie, J. Bone mesenchymal stem cells improve cholestatic liver fibrosis by targeting ULK1 to regulate autophagy through PI3K/AKT/mTOR pathway. Stem Cells Transl. Med. 2024, 13, szae028. [Google Scholar] [CrossRef]
- Yang, L.M.; He, Z.T.; Hu, L.; Tang, H.Y.; Geng, Y.Q.; Tan, Q.Y.; Zhang, Y.; Wen, Y.X.; Wu, W.; Gu, H.Y.; et al. Ti3C2 nanosheet-induced autophagy derails ovarian functions. J. Nanobiotechnol. 2024, 22, 242. [Google Scholar] [CrossRef]
- Pellegrini, P.; Strambi, A.; Zipoli, C.; Hägg-Olofsson, M.; Buoncervello, M.; Linder, S.; De Milito, A. Acidic extracellular pH neutralizes the autophagy-inhibiting activity of chloroquine. Autophagy 2014, 10, 562–571. [Google Scholar] [CrossRef]
- Chaudhari, V.; Bagwe-Parab, S.; Buttar, H.S.; Gupta, S.; Vora, A.; Kaur, G. Challenges and Opportunities of Metal Chelation Therapy in Trace Metals Overload-Induced Alzheimer’s Disease. Neurotox. Res. 2023, 41, 270–287. [Google Scholar] [CrossRef] [PubMed]
- Hong, N.; Nam, Y. In Vitro Assays of Neurite Outgrowth and Synapse Formation Using Thermoplasmonic Ablation Technique. Biochip J. 2023, 17, 458–467. [Google Scholar] [CrossRef]
- Radio, N.M.; Mundy, W.R. Developmental neurotoxicity testing in vitro: Models for assessing chemical effects on neurite outgrowth. Neurotoxicology 2008, 29, 361–376. [Google Scholar] [CrossRef]
- Simoes, R.F.; Ferrao, R.; Silva, M.R.; Pinho, S.L.C.; Ferreira, L.; Oliveira, P.J.; Cunha-Oliveira, T. Refinement of a differentiation protocol using neuroblastoma SH-SY5Y cells for use in neurotoxicology research. Food Chem. Toxicol. 2021, 149, 111967. [Google Scholar] [CrossRef]
- Oh, H.N.; Kim, W.K. Copper pyrithione and zinc pyrithione induce cytotoxicity and neurotoxicity in neuronal/astrocytic co-cultured cells via oxidative stress. Sci. Rep. 2023, 13, 23060. [Google Scholar] [CrossRef]
- Geng, S.; Paul, F.; Kowalczyk, I.; Raimundo, S.; Sporbert, A.; Mamo, T.M.; Hammes, A. Balancing WNT signalling in early forebrain development: The role of LRP4 as a modulator of LRP6 function. Front. Cell Dev. Biol. 2023, 11, 1173688. [Google Scholar] [CrossRef]
- Shi, Y.J.; Qin, L.; Wu, M.T.; Zheng, J.Y.; Xie, T.; Shao, Z.Y. Gut neuroendocrine signaling regulates synaptic assembly in C. elegans. Embo Rep. 2022, 23, e53267. [Google Scholar] [CrossRef]
- Lange, C.; Mix, E.; Rateitschak, K.; Rolfs, A. Wnt signal pathways and neural stem cell differentiation. Neurodegener. Dis. 2006, 3, 76–86. [Google Scholar] [CrossRef]
- Subashini, C.; Dhanesh, S.B.; Chen, C.M.; Riya, P.A.; Meera, V.; Divya, T.S.; Kuruvilla, R.; Buttler, K.; James, J. Wnt5a is a crucial regulator of neurogenesis during cerebellum development. Sci. Rep. 2017, 7, 42523. [Google Scholar] [CrossRef]
- Coullery, R.; Pacchioni, A.M.; Rosso, S.B. Exposure to glyphosate during pregnancy induces neurobehavioral alterations and downregulation of Wnt5a-CaMKII pathway. Reprod. Toxicol. 2020, 96, 390–398. [Google Scholar] [CrossRef]
- Liu, J.R.; Baek, C.; Han, X.H.; Shoureshi, P.; Soriano, S.G. Role of glycogen synthase kinase-3 in ketamine-induced developmental neuroapoptosis in rats. Br. J. Anaesth. 2013, 110, 3–9. [Google Scholar] [CrossRef] [PubMed]
- da Rosa-Silva, H.T.; Panzenhagen, A.C.; Schmidtt, V.; Teixeira, A.A.; Espitia-Pérez, P.; Franco, A.D.; Mingori, M.; Torres-Avila, J.F.; Schnorr, C.E.; Hermann, P.R.S.; et al. Hepatic and neurobiological effects of foetal and breastfeeding and adulthood exposure to methylmercury in Wistar rats. Chemosphere 2020, 244, 125400. [Google Scholar] [CrossRef] [PubMed]
- Xu, Y.; Liu, J.; Tian, Y.; Wang, Z.; Song, Z.; Li, K.; Zhang, S.; Zhao, H. Wnt/β-Catenin Signaling Pathway Is Strongly Implicated in Cadmium-Induced Developmental Neurotoxicity and Neuroinflammation: Clues from Zebrafish Neurobehavior and In Vivo Neuroimaging. Int. J. Mol. Sci. 2022, 23, 11434. [Google Scholar] [CrossRef] [PubMed]
- Phull, A.R.; Ali, A.; Dhong, K.R.; Zia, M.; Mahajan, P.G.; Park, H.J. Synthesis, characterization, anticancer activity assessment and apoptosis signaling of fucoidan mediated copper oxide nanoparticles. Arab. J. Chem. 2021, 14, 103250. [Google Scholar] [CrossRef]
- Xiang, B.; Li, D.; Chen, Y.; Li, M.; Zhang, Y.; Sun, T.; Tang, S. Curcumin Ameliorates Copper-Induced Neurotoxicity Through Inhibiting Oxidative Stress and Mitochondrial Apoptosis in SH-SY5Y Cells. Neurochem. Res. 2021, 46, 367–378. [Google Scholar] [CrossRef]
- Chakraborty, J.; Pakrashi, S.; Sarbajna, A.; Dutta, M.; Bandyopadhyay, J. Quercetin Attenuates Copper-Induced Apoptotic Cell Death and Endoplasmic Reticulum Stress in SH-SY5Y Cells by Autophagic Modulation. Biol. Trace Elem. Res. 2022, 200, 5022–5041. [Google Scholar] [CrossRef]
- Zhang, J.J.; Tang, Y.L.; Hu, Z.Y.; Xu, W.J.; Ma, Y.; Xu, P.P.; Xing, H.R.; Niu, Q. The inhibition of TRPML1/TFEB leads to lysosomal biogenesis disorder, contributes to developmental fluoride neurotoxicity. Ecotoxicol. Environ. Saf. 2023, 250, 114511. [Google Scholar] [CrossRef]
- Tang, H.Y.; Hou, H.Q.; Song, L.; Tian, Z.Y.; Liu, W.H.; Xia, T.; Wang, A.G. The role of mTORC1/TFEB axis mediated lysosomal biogenesis and autophagy impairment in fluoride neurotoxicity and the intervention effects of resveratrol. J. Hazard. Mater. 2024, 467, 133634. [Google Scholar] [CrossRef]
- Zhao, B.; Shen, C.; Zheng, Z.; Wang, X.; Zhao, W.; Chen, X.; Peng, F.; Xue, L.; Shu, M.; Hou, X.; et al. Peiminine Inhibits Glioblastoma in Vitro and in Vivo Through Cell Cycle Arrest and Autophagic Flux Blocking. Cell. Physiol. Biochem. 2018, 51, 1566–1583. [Google Scholar] [CrossRef]
- Zhang, Q.; Cao, S.J.; Qiu, F.; Kang, N. Incomplete autophagy: Trouble is a friend. Med. Res. Rev. 2022, 42, 1545–1587. [Google Scholar] [CrossRef]
- Wang, Y.; Zhao, H.J.; Shao, Y.Z.; Liu, J.J.; Li, J.L.; Luo, L.Y.; Xing, M.W. Copper or/and arsenic induces autophagy by oxidative stress-related PI3K/AKT/mTOR pathways and cascaded mitochondrial fission in chicken skeletal muscle. J. Inorg. Biochem. 2018, 188, 1–8. [Google Scholar] [CrossRef] [PubMed]
- Lv, M.H.; Ma, Q.H. Autophagy in Neurodevelopmental Disorders. In Autophagy: Biology and Diseases: Clinical Science; Le, W., Ed.; Advances in Experimental Medicine and Biology; Springer: Singapore, 2020; Volume 1207, pp. 171–182. [Google Scholar]
- Liu, J.X.; Liao, G.Z.; Tu, H.W.; Huang, Y.; Peng, T.; Xu, Y.J.; Chen, X.H.; Huang, Z.B.; Zhang, Y.Y.; Meng, X.J.; et al. A protective role of autophagy in Pb-induced developmental neurotoxicity in zebrafish. Chemosphere 2019, 235, 1050–1058. [Google Scholar] [CrossRef] [PubMed]
- Li, P.; Ma, R.L.; Dong, L.X.; Liu, L.M.; Zhou, G.Y.; Tian, Z.Y.; Zhao, Q.; Xia, T.; Zhang, S.; Wang, A.G. Autophagy impairment contributes to PBDE-47-induced developmental neurotoxicity and its relationship with apoptosis. Theranostics 2019, 9, 4375–4390. [Google Scholar] [CrossRef] [PubMed]
- Sun, W.; Du, L.; Tang, W.; Kuang, L.; Du, P.; Chen, J.; Chen, D. PBDE-209 exposure damages learning and memory ability in rats potentially through increased autophagy and apoptosis in the hippocampus neuron. Environ. Toxicol. Pharmacol. 2017, 50, 151–158. [Google Scholar] [CrossRef]
- Xu, L.L.; Shen, J.J.; Yu, L.N.; Sun, J.L.; Yan, M. Autophagy is involved in sevoflurane-induced developmental neurotoxicity in the developing rat brain. Brain Res. Bull. 2018, 140, 226–232. [Google Scholar] [CrossRef]
- Xu, W.J.; Hu, Z.Y.; Tang, Y.L.; Zhang, J.J.; Xu, S.Z.; Niu, Q. Excessive Lysosomal Stress Response and Consequently Impaired Autophagy Contribute to Fluoride-Induced Developmental Neurotoxicity. Biol. Trace Elem. Res. 2023, 201, 4472–4483. [Google Scholar] [CrossRef]
- Li, R.; Zhang, L.; Shi, Q.; Guo, Y.; Zhang, W.; Zhou, B. A protective role of autophagy in TDCIPP-induced developmental neurotoxicity in zebrafish larvae. Aquat. Toxicol. 2018, 199, 46–54. [Google Scholar] [CrossRef]
- Mukhopadhyay, S.; Panda, P.K.; Sinha, N.; Das, D.N.; Bhutia, S.K. Autophagy and apoptosis: Where do they meet? Apoptosis 2014, 19, 555–566. [Google Scholar] [CrossRef]
- Song, S.L.; Tan, J.; Miao, Y.Y.; Li, M.M.; Zhang, Q. Crosstalk of autophagy and apoptosis: Involvement of the dual role of autophagy under ER stress. J. Cell. Physiol. 2017, 232, 2977–2984. [Google Scholar] [CrossRef]
- Young, M.M.; Takahashi, Y.; Khan, O.; Park, S.; Hori, T.; Yun, J.; Sharma, A.K.; Amin, S.; Hu, C.D.; Zhang, J.K.; et al. Autophagosomal Membrane Serves as Platform for Intracellular Death-inducing Signaling Complex (iDISC)-mediated Caspase-8 Activation and Apoptosis. J. Biol. Chem. 2012, 287, 12455–12468. [Google Scholar] [CrossRef]
- Li, M.M.; Tan, J.; Miao, Y.Y.; Lei, P.; Zhang, Q. The dual role of autophagy under hypoxia-involvement of interaction between autophagy and apoptosis. Apoptosis 2015, 20, 769–777. [Google Scholar] [CrossRef] [PubMed]
- Li, M.R.; Liu, G.; Yuan, L.X.; Yang, J.; Liu, J.; Li, Z.J.; Yang, C.B.; Wang, J.G. Triphenyl phosphate (TPP) promotes hepatocyte toxicity via induction of endoplasmic reticulum stress and inhibition of autophagy flux. Sci. Total Environ. 2022, 840, 156461. [Google Scholar] [CrossRef] [PubMed]
- Huang, S.B.; Okamoto, K.; Yu, C.R.; Sinicrope, F.A. p62/Sequestosome-1 Up-regulation Promotes ABT-263-induced Caspase-8 Aggregation/Activation on the Autophagosome. J. Biol. Chem. 2013, 288, 33654–33666. [Google Scholar] [CrossRef] [PubMed]







Disclaimer/Publisher’s Note: The statements, opinions and data contained in all publications are solely those of the individual author(s) and contributor(s) and not of MDPI and/or the editor(s). MDPI and/or the editor(s) disclaim responsibility for any injury to people or property resulting from any ideas, methods, instructions or products referred to in the content. |
© 2025 by the authors. Licensee MDPI, Basel, Switzerland. This article is an open access article distributed under the terms and conditions of the Creative Commons Attribution (CC BY) license (https://creativecommons.org/licenses/by/4.0/).
Share and Cite
Lu, L.; Zhang, Y.; Shi, W.; Zhou, Q.; Lai, Z.; Pu, Y.; Yin, L. The Role of Autophagy in Copper-Induced Apoptosis and Developmental Neurotoxicity in SH-SY5Y Cells. Toxics 2025, 13, 63. https://doi.org/10.3390/toxics13010063
Lu L, Zhang Y, Shi W, Zhou Q, Lai Z, Pu Y, Yin L. The Role of Autophagy in Copper-Induced Apoptosis and Developmental Neurotoxicity in SH-SY5Y Cells. Toxics. 2025; 13(1):63. https://doi.org/10.3390/toxics13010063
Chicago/Turabian StyleLu, Lu, Ying Zhang, Wei Shi, Qian Zhou, Zhuoqi Lai, Yuepu Pu, and Lihong Yin. 2025. "The Role of Autophagy in Copper-Induced Apoptosis and Developmental Neurotoxicity in SH-SY5Y Cells" Toxics 13, no. 1: 63. https://doi.org/10.3390/toxics13010063
APA StyleLu, L., Zhang, Y., Shi, W., Zhou, Q., Lai, Z., Pu, Y., & Yin, L. (2025). The Role of Autophagy in Copper-Induced Apoptosis and Developmental Neurotoxicity in SH-SY5Y Cells. Toxics, 13(1), 63. https://doi.org/10.3390/toxics13010063

