Correction: Jia et al. Exposure to Polypropylene Microplastics via Oral Ingestion Induces Colonic Apoptosis and Intestinal Barrier Damage through Oxidative Stress and Inflammation in Mice. Toxics 2023, 11, 127
Figure Legend
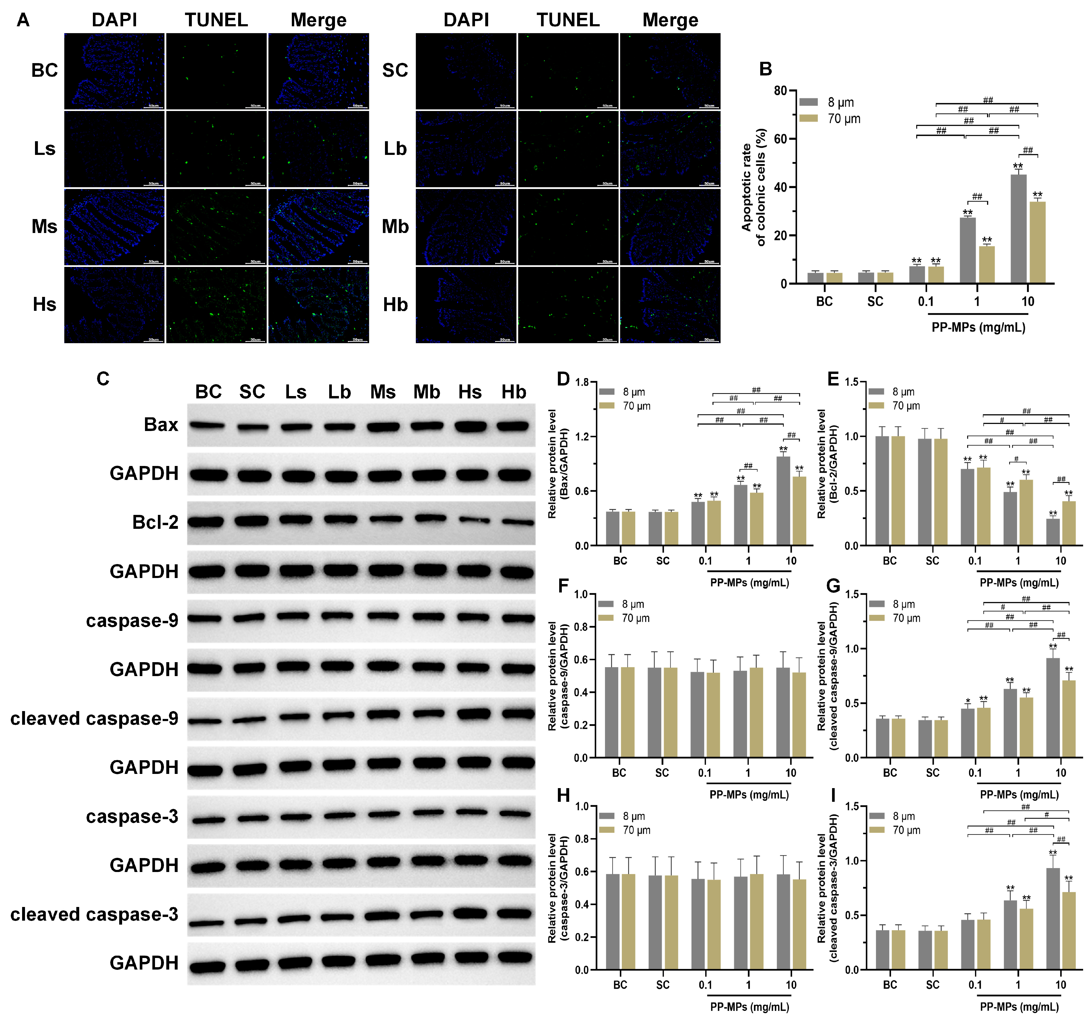
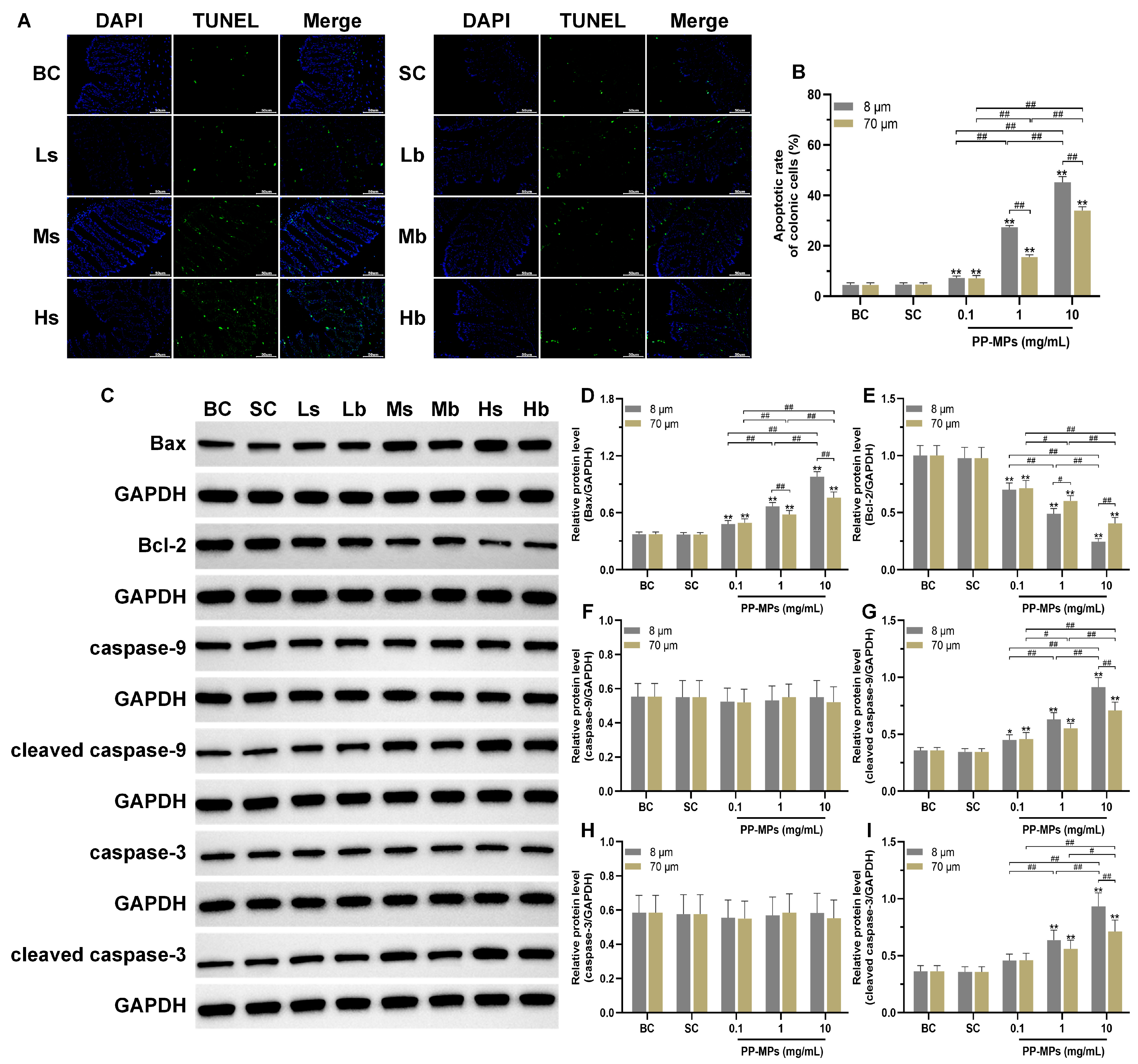
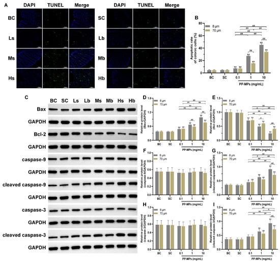
Error in Figure
Text Correction
Reference
- Jia, R.; Han, J.; Liu, X.; Li, K.; Lai, W.; Bian, L.; Yan, J.; Xi, Z. Exposure to Polypropylene Microplastics via Oral Ingestion Induces Colonic Apoptosis and Intestinal Barrier Damage through Oxidative Stress and Inflammation in Mice. Toxics 2023, 11, 127. [Google Scholar] [CrossRef] [PubMed]

Disclaimer/Publisher’s Note: The statements, opinions and data contained in all publications are solely those of the individual author(s) and contributor(s) and not of MDPI and/or the editor(s). MDPI and/or the editor(s) disclaim responsibility for any injury to people or property resulting from any ideas, methods, instructions or products referred to in the content. |
© 2023 by the authors. Licensee MDPI, Basel, Switzerland. This article is an open access article distributed under the terms and conditions of the Creative Commons Attribution (CC BY) license (https://creativecommons.org/licenses/by/4.0/).
Share and Cite
Jia, R.; Han, J.; Liu, X.; Li, K.; Lai, W.; Bian, L.; Yan, J.; Xi, Z. Correction: Jia et al. Exposure to Polypropylene Microplastics via Oral Ingestion Induces Colonic Apoptosis and Intestinal Barrier Damage through Oxidative Stress and Inflammation in Mice. Toxics 2023, 11, 127. Toxics 2023, 11, 733. https://doi.org/10.3390/toxics11090733
Jia R, Han J, Liu X, Li K, Lai W, Bian L, Yan J, Xi Z. Correction: Jia et al. Exposure to Polypropylene Microplastics via Oral Ingestion Induces Colonic Apoptosis and Intestinal Barrier Damage through Oxidative Stress and Inflammation in Mice. Toxics 2023, 11, 127. Toxics. 2023; 11(9):733. https://doi.org/10.3390/toxics11090733
Chicago/Turabian StyleJia, Rui, Jie Han, Xiaohua Liu, Kang Li, Wenqing Lai, Liping Bian, Jun Yan, and Zhuge Xi. 2023. "Correction: Jia et al. Exposure to Polypropylene Microplastics via Oral Ingestion Induces Colonic Apoptosis and Intestinal Barrier Damage through Oxidative Stress and Inflammation in Mice. Toxics 2023, 11, 127" Toxics 11, no. 9: 733. https://doi.org/10.3390/toxics11090733
APA StyleJia, R., Han, J., Liu, X., Li, K., Lai, W., Bian, L., Yan, J., & Xi, Z. (2023). Correction: Jia et al. Exposure to Polypropylene Microplastics via Oral Ingestion Induces Colonic Apoptosis and Intestinal Barrier Damage through Oxidative Stress and Inflammation in Mice. Toxics 2023, 11, 127. Toxics, 11(9), 733. https://doi.org/10.3390/toxics11090733

