Pentachloronitrobenzene Reduces the Proliferative Capacity of Zebrafish Embryonic Cardiomyocytes via Oxidative Stress
Abstract
1. Introduction
2. Materials and Methods
2.1. Zebrafish Strains and Rearing
2.2. Experimental Reagents
2.3. Embryo Collection
2.4. Embryo Drug Treatment
2.5. Oxidative Stress Detection
2.6. Paraffin Section and Hematoxylin-Eosin Staining (H & E) Staining
2.7. Immunofluorescence Staining
2.8. Real-Time Fluorescence Quantitative PCR
2.9. Rescue Experiment
2.10. Statistical Analysis
3. Results
3.1. PCNB Causes Severe Damage to Zebrafish Embryos
3.2. Cardiotoxicity of PCNB Treatment of Zebrafish
3.3. PCNB Causes Severe Oxidative Stress in Zebrafish Embryos
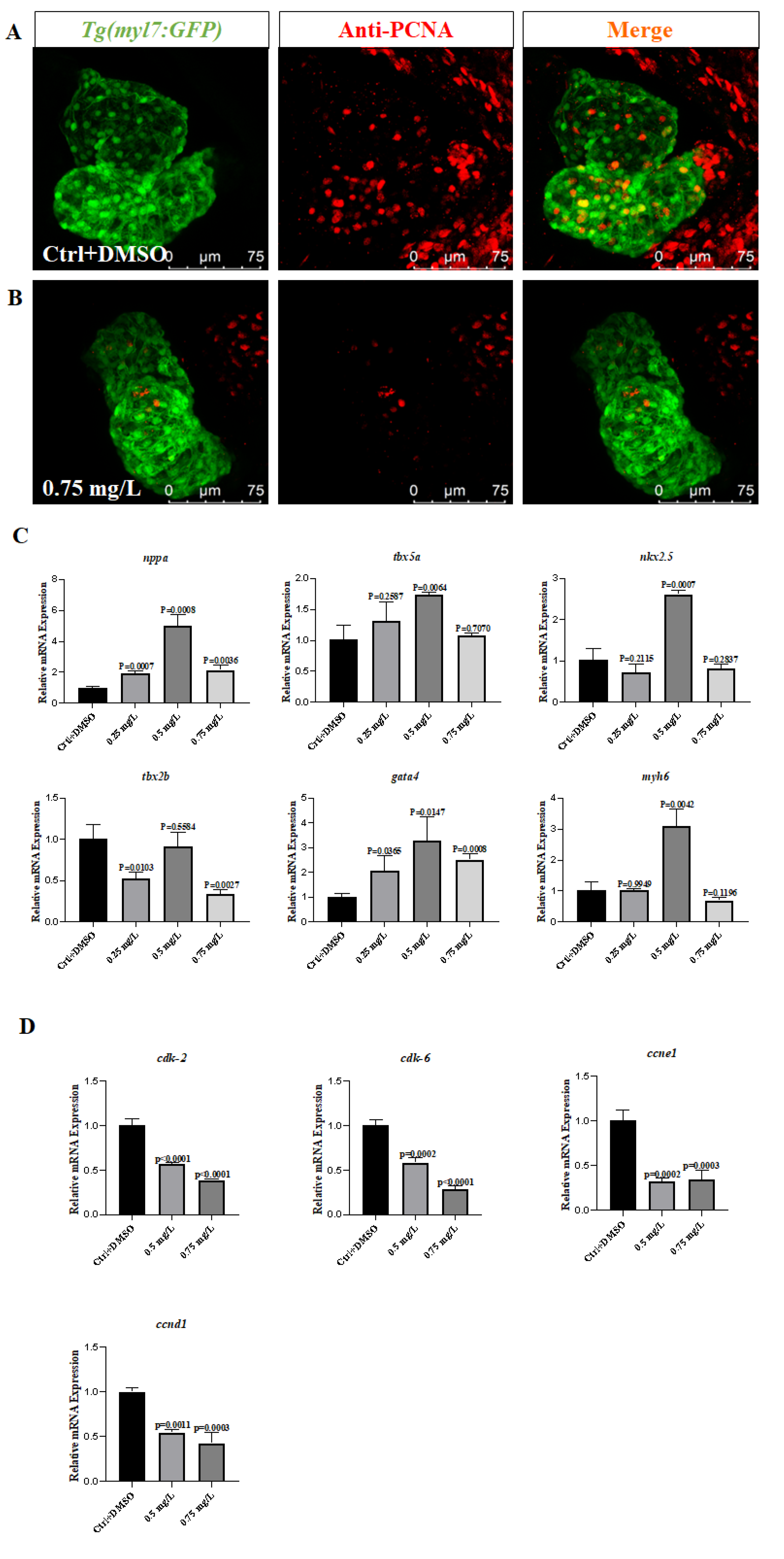
3.4. PCNB Reduces the Proliferation of Cardiomyocytes in Zebrafish Embryos
3.5. Astaxanthin Rescued the Oxidative Stress Damage Caused by PCNB
4. Discussion
5. Conclusions
Supplementary Materials
Author Contributions
Funding
Institutional Review Board Statement
Informed Consent Statement
Data Availability Statement
Acknowledgments
Conflicts of Interest
Abbreviations
References
- Yago, J.I.; Chung, K.R. First Report of Twig Blight Disease of Citrus Caused by Haematonectria haematococca in the Philippines. Plant Dis. 2011, 95, 1590. [Google Scholar] [CrossRef]
- Cummings, J.A.; Miles, C.A.; du Toit, L.J. Greenhouse Evaluation of Seed and Drench Treatments for Organic Management of Soilborne Pathogens of Spinach. Plant Dis. 2009, 93, 1281–1292. [Google Scholar] [CrossRef] [PubMed][Green Version]
- Metcalfe, T.L.; Dillon, P.J.; Metcalfe, C.D. Effects of formulations of the fungicide, pentachloronitrobenzene on early life stage development of the Japanese medaka (Oryzias latipes). Chemosphere 2008, 71, 1957–1962. [Google Scholar] [CrossRef] [PubMed]
- Huang, J.; Gao, J.; Yu, G.; Yamazaki, N.; Deng, S.; Wang, B.; Weber, R. Unintentional formed PCDDs, PCDFs, and DL-PCBs as impurities in Chinese pentachloronitrobenzene products. Environ. Sci. Pollut. Res. Int. 2015, 22, 14462–14470. [Google Scholar] [CrossRef] [PubMed]
- Arora, P.K.; Sasikala, C.; Ramana, C.V. Degradation of chlorinated nitroaromatic compounds. Appl. Microbiol. Biotechnol. 2012, 93, 2265–2277. [Google Scholar] [CrossRef]
- Li, Y.Y.; Yang, H. Bioaccumulation and degradation of pentachloronitrobenzene in Medicago sativa. J. Environ. Manag. 2013, 119, 143–150. [Google Scholar] [CrossRef] [PubMed]
- Wu, R.; Chen, H.; Chang, N.; Xu, Y.; Jiao, J.; Zhang, H. Unlocking the Drug Potential of the Bryostatin Family: Recent Advances in Product Synthesis and Biomedical Applications. Chemistry 2020, 26, 1166–1195. [Google Scholar] [CrossRef] [PubMed]
- García Ríos, A.; Martínez, A.S.; Londoño, Á.L.; Restrepo, B.; Landázuri, P. Determination of organochlorine and organophosphorus residues in surface waters from the coffee zone in Quindío, Colombia. J. Environ. Sci. Health B 2020, 55, 968–973. [Google Scholar] [CrossRef] [PubMed]
- Wang, Y.; Wang, Z.; Yue, Z.H.; Jin, H.Y.; Sun, L.; Ma, S.C. Risk assessment of pesticide residues in domestic ginsengs. Zhongguo Zhong Yao Za Zhi 2019, 44, 1327–1333. [Google Scholar]
- Li, M.; Xu, G.; Yu, R.; Wang, Y.; Yu, Y. Bioaccumulation and toxicity of pentachloronitrobenzene to earthworm (Eisenia fetida). Ecotoxicol. Environ. Saf. 2019, 174, 429–434. [Google Scholar] [CrossRef]
- Oliver, B.G.; Niimi, A.J. Bioconcentration factors of some halogenated organics for rainbow trout: Limitations in their use for prediction of environmental residues. Environ. Sci. Technol. 1985, 19, 842–849. [Google Scholar] [CrossRef] [PubMed]
- Li, M.; Xu, G.; Yu, R.; Wang, Y.; Yu, Y. Uptake and accumulation of pentachloronitrobenzene in pak choi and the human health risk. Environ. Geochem. Health 2019, 42, 109–120. [Google Scholar] [CrossRef] [PubMed]
- Arora, P.K.; Bae, H. Identification of new metabolites of bacterial transformation of indole by gas chromatography-mass spectrometry and high performance liquid chromatography. Int. J. Anal. Chem. 2014, 2014, 239641. [Google Scholar] [CrossRef] [PubMed]
- Gut, P.; Reischauer, S.; Stainier, D.Y.R.; Arnaout, R. Little fish, big data: Zebrafish as a Model for Cardiovascular and Metabolic Disease. Physiol. Rev. 2017, 97, 889–938. [Google Scholar] [CrossRef]
- Horzmann, K.A.; Freeman, J.L. Making Waves: New Developments in Toxicology With the Zebrafish. Toxicol. Sci. 2018, 163, 5–12. [Google Scholar] [CrossRef]
- Stainier, D.Y. Zebrafish genetics and vertebrate heart formation. Nat. Rev. Genet. 2001, 2, 39–48. [Google Scholar] [CrossRef]
- Gong, G.; Kam, H.; Tse, Y.; Lee, S.M. Cardiotoxicity of forchlorfenuron (CPPU) in zebrafish (Danio rerio) and H9c2 cardiomyocytes. Chemosphere 2019, 235, 153–162. [Google Scholar] [CrossRef]
- Huang, Y.; Ma, J.; Meng, Y.; Wei, Y.; Xie, S.; Jiang, P.; Wang, Z.; Chen, X.; Liu, Z.; Zhong, K.; et al. Exposure to Oxadiazon-Butachlor causes cardiac toxicity in zebrafish embryos. Environ. Pollut. 2020, 265 Pt A, 114775. [Google Scholar] [CrossRef]
- Wan, M.; Huang, L.; Liu, J.; Liu, F.; Chen, G.; Ni, H.; Xiong, G.; Liao, X.; Lu, H.; Xiao, J.; et al. Cyclosporine A Induces Cardiac Developmental Toxicity in Zebrafish by Up-Regulation of Wnt Signaling and Oxidative Stress. Front. Pharmacol. 2021, 12, 747991. [Google Scholar] [CrossRef]
- Bakkers, J. Zebrafish as a model to study cardiac development and human cardiac disease. Cardiovasc. Res. 2011, 91, 279–288. [Google Scholar] [CrossRef]
- Singleman, C.; Holtzman, N.G. Analysis of postembryonic heart development and maturation in the zebrafish, Danio rerio. Dev. Dyn. 2012, 241, 1993–2004. [Google Scholar] [CrossRef]
- Huang, M.; Jiao, J.; Wang, J.; Xia, Z.; Zhang, Y. Exposure to acrylamide induces cardiac developmental toxicity in zebrafish during cardiogenesis. Environ. Pollut. 2018, 234, 656–666. [Google Scholar] [CrossRef]
- Houweling, A.C.; van Borren, M.M.; Moorman, A.F.; Christoffels, V.M. Expression and regulation of the atrial natriuretic factor encoding gene Nppa during development and disease. Cardiovasc. Res. 2005, 67, 583–593. [Google Scholar] [CrossRef] [PubMed]
- Grassini, D.R.; Lagendijk, A.K.; De Angelis, J.E.; Da Silva, J.; Jeanes, A.; Zettler, N.; Bower, N.I.; Hogan, B.M.; Smith, K.A. Nppa and Nppb act redundantly during zebrafish cardiac development to confine AVC marker expression and reduce cardiac jelly volume. Development 2018, 145, dev160739. [Google Scholar] [CrossRef] [PubMed]
- Han, L.; Xia, Q.; Zhang, L.; Zhang, X.; Li, X.; Zhang, S.; Wang, L.; Liu, C.; Liu, K. Induction of developmental toxicity and cardiotoxicity in zebrafish embryos/larvae by acetyl-11-keto-β-boswellic acid (AKBA) through oxidative stress. Drug Chem. Toxicol. 2022, 45, 143–150. [Google Scholar] [CrossRef] [PubMed]
- Wang, H.; Meng, Z.; Zhou, L.; Cao, Z.; Liao, X.; Ye, R.; Lu, H. Effects of acetochlor on neurogenesis and behaviour in zebrafish at early developmental stages. Chemosphere 2019, 220, 954–964. [Google Scholar] [CrossRef]
- Guner-Ataman, B.; Paffett-Lugassy, N.; Adams, M.S.; Nevis, K.R.; Jahangiri, L.; Obregon, P.; Kikuchi, K.; Poss, K.D.; Burns, C.E.; Burns, C.G. Zebrafish second heart field development relies on progenitor specification in anterior lateral plate mesoderm and nkx2.5 function. Development 2013, 140, 1353–1363. [Google Scholar] [CrossRef]
- Sánchez-Iranzo, H.; Galardi-Castilla, M.; Minguillón, C.; Sanz-Morejón, A.; González-Rosa, J.M.; Felker, A.; Ernst, A.; Guzmán-Martínez, G.; Mosimann, C.; Mercader, N. Tbx5a lineage tracing shows cardiomyocyte plasticity during zebrafish heart regeneration. Nat. Commun. 2018, 9, 428. [Google Scholar] [CrossRef]
- Chi, N.C.; Shaw, R.M.; De Val, S.; Kang, G.; Jan, L.Y.; Black, B.L.; Stainier, D.Y. Foxn4 directly regulates tbx2b expression and atrioventricular canal formation. Genes Dev. 2008, 22, 734–739. [Google Scholar] [CrossRef]
- Raya, A.; Koth, C.M.; Büscher, D.; Kawakami, Y.; Itoh, T.; Raya, R.M.; Sternik, G.; Tsai, H.J.; Rodríguez-Esteban, C.; Izpisúa-Belmonte, J.C. Activation of Notch signaling pathway precedes heart regeneration in zebrafish. Proc. Natl. Acad. Sci. USA 2003, 100 (Suppl. S1), 11889–11895. [Google Scholar] [CrossRef]
- Poss, K.D.; Wilson, L.G.; Keating, M.T. Heart regeneration in zebrafish. Science 2002, 298, 2188–2190. [Google Scholar] [CrossRef] [PubMed]
- Jopling, C.; Sleep, E.; Raya, M.; Martí, M.; Raya, A.; Izpisúa Belmonte, J.C. Zebrafish heart regeneration occurs by cardiomyocyte dedifferentiation and proliferation. Nature 2010, 464, 606–609. [Google Scholar] [CrossRef] [PubMed]
- Laflamme, M.A.; Murry, C.E. Heart regeneration. Nature 2011, 473, 326–335. [Google Scholar] [CrossRef] [PubMed]
- Yuan, X.; Braun, T. Multimodal Regulation of Cardiac Myocyte Proliferation. Circ. Res. 2017, 121, 293–309. [Google Scholar] [CrossRef]
- Nigg, E.A. Cyclin-dependent protein kinases: Key regulators of the eukaryotic cell cycle. Bioessays 1995, 17, 471–480. [Google Scholar] [CrossRef]
- Choi, J.E.; Kim, S.; Ahn, J.H.; Youn, P.; Kang, J.S.; Park, K.; Yi, J.; Ryu, D.Y. Induction of oxidative stress and apoptosis by silver nanoparticles in the liver of adult zebrafish. Aquat. Toxicol. 2010, 100, 151–159. [Google Scholar] [CrossRef]
- Chen, J.; Lei, L.; Mo, W.; Dong, H.; Li, J.; Bai, C.; Huang, K.; Truong, L.; Tanguay, R.L.; Dong, Q.; et al. Developmental titanium dioxide nanoparticle exposure induces oxidative stress and neurobehavioral changes in zebrafish. Aquat. Toxicol. 2021, 240, 105990. [Google Scholar] [CrossRef]
- Félix, L.M.; Vidal, A.M.; Serafim, C.; Valentim, A.M.; Antunes, L.M.; Monteiro, S.M.; Matos, M.; Coimbra, A.M. Ketamine induction of p53-dependent apoptosis and oxidative stress in zebrafish (Danio rerio) embryos. Chemosphere 2018, 201, 730–739. [Google Scholar] [CrossRef]
- Puente, B.N.; Kimura, W.; Muralidhar, S.A.; Moon, J.; Amatruda, J.F.; Phelps, K.L.; Grinsfelder, D.; Rothermel, B.A.; Chen, R.; Garcia, J.A.; et al. The oxygen-rich postnatal environment induces cardiomyocyte cell-cycle arrest through DNA damage response. Cell 2014, 157, 565–579. [Google Scholar] [CrossRef]
- Nakajima, Y.; Inokuchi, Y.; Shimazawa, M.; Otsubo, K.; Ishibashi, T.; Hara, H. Astaxanthin, a dietary carotenoid, protects retinal cells against oxidative stress in-vitro and in mice in-vivo. J. Pharm. Pharmacol. 2008, 60, 1365–1374. [Google Scholar] [CrossRef]
- Fassett, R.G.; Coombes, J.S. Astaxanthin, oxidative stress, inflammation and cardiovascular disease. Future Cardiol. 2009, 5, 333–342. [Google Scholar] [CrossRef] [PubMed]
- Cao, Z.; Huang, Y.; Xiao, J.; Cao, H.; Peng, Y.; Chen, Z.; Liu, F.; Wang, H.; Liao, X.; Lu, H. Exposure to diclofop-methyl induces cardiac developmental toxicity in zebrafish embryos. Environ. Pollut. 2020, 259, 113926. [Google Scholar] [CrossRef] [PubMed]
- Lu, H.; Ma, J.; Yang, Y.; Shi, W.; Luo, L. EpCAM is an endoderm-specific Wnt derepressor that licenses hepatic development. Dev. Cell 2013, 24, 543–553. [Google Scholar] [CrossRef] [PubMed]
- Qiu, L.; Jia, K.; Huang, L.; Liao, X.; Guo, X.; Lu, H. Hepatotoxicity of tricyclazole in zebrafish (Danio rerio). Chemosphere 2019, 232, 171–179. [Google Scholar] [CrossRef]
- Cheng, B.; Zhang, H.; Jia, K.; Li, E.; Zhang, S.; Yu, H.; Cao, Z.; Xiong, G.; Hu, C.; Lu, H. Effects of spinetoram on the developmental toxicity and immunotoxicity of zebrafish. Fish Shellfish Immunol. 2020, 96, 114–121. [Google Scholar] [CrossRef]
- Jia, K.; Cheng, B.; Huang, L.; Xiao, J.; Bai, Z.; Liao, X.; Cao, Z.; Shen, T.; Zhang, C.; Hu, C.; et al. Thiophanate-methyl induces severe hepatotoxicity in zebrafish. Chemosphere 2020, 248, 125941. [Google Scholar] [CrossRef]
- Vincelli, P. Simulations of Fungicide Runoff Following Applications for Turfgrass Disease Control. Plant Dis. 2004, 88, 391–396. [Google Scholar] [CrossRef]
- Li, M.; Xu, G.; Guo, N.; Zheng, N.; Dong, W.; Li, X.; Yu, Y. Influences and mechanisms of nanoparticles on pentachloronitrobenzene accumulation by earthworms. Environ. Sci. Pollut. Res. Int. 2021, 28, 51471–51479. [Google Scholar] [CrossRef]
- Tu, S.; Chi, N.C. Zebrafish models in cardiac development and congenital heart birth defects. Differentiation 2012, 84, 4–16. [Google Scholar] [CrossRef]
- Zhou, L.; Liu, J.; Xiang, M.; Olson, P.; Guzzetta, A.; Zhang, K.; Moskowitz, I.P.; Xie, L. Gata4 potentiates second heart field proliferation and Hedgehog signaling for cardiac septation. Proc. Natl. Acad. Sci. USA 2017, 114, E1422–E1431. [Google Scholar] [CrossRef]
- Bai, L.; Zhao, Y.; Zhao, L.; Zhang, M.; Cai, Z.; Yung, K.K.L.; Dong, C.; Li, R. Ambient air PM(2.5) exposure induces heart injury and cardiac hypertrophy in rats through regulation of miR-208a/b, α/β-MHC, and GATA4. Environ. Toxicol. Pharmacol. 2021, 85, 103653. [Google Scholar] [CrossRef]
- Choi, T.Y.; Khaliq, M.; Tsurusaki, S.; Ninov, N.; Stainier, D.Y.R.; Tanaka, M.; Shin, D. Bone morphogenetic protein signaling governs biliary-driven liver regeneration in zebrafish through tbx2b and id2a. Hepatology 2017, 66, 1616–1630. [Google Scholar] [CrossRef]
- Singh, R.; Kispert, A. Tbx20, Smads, and the atrioventricular canal. Trends Cardiovasc. Med. 2010, 20, 109–114. [Google Scholar] [CrossRef] [PubMed]
- Cardano, M.; Tribioli, C.; Prosperi, E. Targeting Proliferating Cell Nuclear Antigen (PCNA) as an Effective Strategy to Inhibit Tumor Cell Proliferation. Curr. Cancer Drug Targets 2020, 20, 240–252. [Google Scholar] [CrossRef]
- Rajpurohit, S.K.; Gopal, A.; Mon, M.Y.; Patel, N.G.; Arora, V. Development of Tg(UAS:SEC-Hsa.ANXA5-YFP,myl7:RFP); Casper(roy(−/−),nacre(−/−)) Transparent Transgenic In Vivo Zebrafish Model to Study the Cardiomyocyte Function. Cells 2021, 10, 1963. [Google Scholar] [CrossRef]
- Andersson-Sjöland, A.; Karlsson, J.C.; Rydell-Törmänen, K. ROS-induced endothelial stress contributes to pulmonary fibrosis through pericytes and Wnt signaling. Lab. Investig. 2016, 96, 206–217. [Google Scholar] [CrossRef] [PubMed]
- Chowdhury, R.; Chowdhury, S.; Roychoudhury, P.; Mandal, C.; Chaudhuri, K. Arsenic induced apoptosis in malignant melanoma cells is enhanced by menadione through ROS generation, p38 signaling and p53 activation. Apoptosis 2009, 14, 108–123. [Google Scholar] [CrossRef] [PubMed]
- Poblete-Aro, C.; Russell-Guzmán, J.; Parra, P.; Soto-Muñoz, M.; Villegas-González, B.; Cofré-Bolados, C.; Herrera-Valenzuela, T. Exercise and oxidative stress in type 2 diabetes mellitus. Rev. Med. Chile 2018, 146, 362–372. [Google Scholar] [CrossRef] [PubMed]
- Pignatelli, P.; Menichelli, D.; Pastori, D.; Violi, F. Oxidative stress and cardiovascular disease: New insights. Kardiol. Pol. 2018, 76, 713–722. [Google Scholar] [CrossRef] [PubMed]
- Zhang, H.; Davies, K.J.A.; Forman, H.J. Oxidative stress response and Nrf2 signaling in aging. Free Radic. Biol. Med. 2015, 88 Pt B, 314–336. [Google Scholar] [CrossRef]
- Matthiesen, C.L.; Hu, L.; Torslev, A.S.; Poulsen, E.T.; Larsen, U.G.; Kjaer-Sorensen, K.; Thomsen, J.S.; Brüel, A.; Enghild, J.J.; Oxvig, C.; et al. Superoxide dismutase 3 is expressed in bone tissue and required for normal bone homeostasis and mineralization. Free Radic. Biol. Med. 2021, 164, 399–409. [Google Scholar] [CrossRef] [PubMed]
- Glorieux, C.; Calderon, P.B. Catalase, a remarkable enzyme: Targeting the oldest antioxidant enzyme to find a new cancer treatment approach. Biol. Chem. 2017, 398, 1095–1108. [Google Scholar] [CrossRef] [PubMed]
- Tsikas, D. Assessment of lipid peroxidation by measuring malondialdehyde (MDA) and relatives in biological samples: Analytical and biological challenges. Anal. Biochem. 2017, 524, 13–30. [Google Scholar] [CrossRef] [PubMed]
- Zelko, I.N.; Mariani, T.J.; Folz, R.J. Superoxide dismutase multigene family: A comparison of the CuZn-SOD (SOD1), Mn-SOD (SOD2), and EC-SOD (SOD3) gene structures, evolution, and expression. Free Radic. Biol. Med. 2002, 33, 337–349. [Google Scholar] [CrossRef]





Publisher’s Note: MDPI stays neutral with regard to jurisdictional claims in published maps and institutional affiliations. |
© 2022 by the authors. Licensee MDPI, Basel, Switzerland. This article is an open access article distributed under the terms and conditions of the Creative Commons Attribution (CC BY) license (https://creativecommons.org/licenses/by/4.0/).
Share and Cite
Fan, G.; Shen, T.; Jia, K.; Xiao, X.; Wu, Z.; Gong, F.; Lu, H. Pentachloronitrobenzene Reduces the Proliferative Capacity of Zebrafish Embryonic Cardiomyocytes via Oxidative Stress. Toxics 2022, 10, 299. https://doi.org/10.3390/toxics10060299
Fan G, Shen T, Jia K, Xiao X, Wu Z, Gong F, Lu H. Pentachloronitrobenzene Reduces the Proliferative Capacity of Zebrafish Embryonic Cardiomyocytes via Oxidative Stress. Toxics. 2022; 10(6):299. https://doi.org/10.3390/toxics10060299
Chicago/Turabian StyleFan, Guoqiang, Tianzhu Shen, Kun Jia, Xiaoping Xiao, Zhanfeng Wu, Fanghua Gong, and Huiqiang Lu. 2022. "Pentachloronitrobenzene Reduces the Proliferative Capacity of Zebrafish Embryonic Cardiomyocytes via Oxidative Stress" Toxics 10, no. 6: 299. https://doi.org/10.3390/toxics10060299
APA StyleFan, G., Shen, T., Jia, K., Xiao, X., Wu, Z., Gong, F., & Lu, H. (2022). Pentachloronitrobenzene Reduces the Proliferative Capacity of Zebrafish Embryonic Cardiomyocytes via Oxidative Stress. Toxics, 10(6), 299. https://doi.org/10.3390/toxics10060299
