Analysis of Major Bacteria and Diversity of Surface Soil to Discover Biomarkers Related to Soil Health
Abstract
1. Introduction
2. Materials and Methods
2.1. Sampling
2.2. Physico-Chemical Parameter Analysis
2.3. Soil Enzyme Analysis
2.4. NGS Analysis
2.5. Nonmetric Multidimensional Scaling and Canonical Correspondence Analysis
3. Results and Discussion
3.1. Alpha Diversity Index with Different Land Use Types
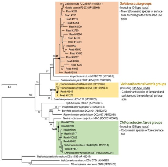
3.2. Phylum-Level Analysis
3.3. NMDS and CCA
4. Conclusions
Author Contributions
Funding
Institutional Review Board Statement
Informed Consent Statement
Data Availability Statement
Conflicts of Interest
References
- Miller, W.P.; Miller, D.M. A micro-pipette method for soil mechanical analysis. Commun. Soil Sci. Plant Anal. 1987, 18, 1–15. [Google Scholar] [CrossRef]
- Hong, Y.K.; Kim, J.W.; Lee, S.P.; Yang, J.E.; Kim, S.C. Heavy metal remediation in soil with chemical amendments and its impact on activity of antioxidant enzymes in Lettuce (Lactuca sativa) and soil enzymes. Appl. Biol. Chem. 2020, 63, 42. [Google Scholar] [CrossRef]
- Jeong, S.S.; Kim, H.S.; Lee, S.-P.; Oh, S.-M.; Kim, K.-R.; Yang, J.E. Influence of soil layer management via soil reversal on the Cd and Pb bioavailability to rice (Oryza sativa L.) in the mining-impacted soil. Korean J. Soil. Sci. Fert. 2020, 53, 209–221. [Google Scholar]
- Lim, G.-H.; Seo, B.-H.; Kim, K.-H.; Kim, H.-S.; Kim, W.-I.; Owens, G.; Kim, K.-R. Transfer functions for estimating phytoavailable Cd and Pb in metal contaminated paddy and upland soils: Implications for phytoavailability based land management. Geoderma 2016, 270, 89–97. [Google Scholar] [CrossRef]
- Acosta-Martinez, V.; Cano, A.; Johnson, J. Simultaneous determination of multiple soil enzyme activities for soil health-biogeochemical indices. Appl. Soil Ecol. 2018, 126, 121–128. [Google Scholar] [CrossRef]
- Dick, R.P. Methods of Soil Enzymology; Wiley Publishing: Hoboken, NJ, USA, 2011; Volume 9. [Google Scholar]
- Parham, J.A.; Deng, S.P. Detection, quantification and characterization of β-glucosaminidase activity in soil. Soil Biol. Biochem. 2011, 32, 1183–1190. [Google Scholar] [CrossRef]
- Tabatabai, M.A. Soil Enzymes. In Methods of Soil Analysis: Part. 2—Microbiological and Biochemical Properties; Bottomley, P.S., Angle, J.S., Weaver, R.W., Eds.; Wiley Publishing: Hoboken, NJ, USA, 1994; pp. 775–833. [Google Scholar]
- Turan, V. Confident performance of chitosan and pistachio shell biochar on reducing Ni bioavailability in soil and plant plus improved the soil enzymatic activities, antioxidant defense system and nutritional quality of lettuce. Ecotoxicol. Environ. Saf. 2019, 183, 109594. [Google Scholar] [CrossRef]
- NAAS. Methods of Soil Chemical Analysis; National Academy of Agricultural Science, RDA: Seoul, Korea, 2010.
- Kim, Y.H.; Kang, S.S.; Kong, M.S.; Kim, M.S.; Sonn, Y.K.; Chae, M.J.; Lee, C.H. Chronological Changes of Soil Organic Carbon from 2003 to 2010 in Korea. Korean J. Soil Sci. Fert. 2014, 47, 205–212. [Google Scholar] [CrossRef]
- Acosta-Martínez, V.; Pérez-Guzmán, L.; Johnson, J.M.F. Simultaneous determination of β-glucosidase, β-glucosaminidase, acid phosphomonoesterase, and arylsulfatase activities in a soil sample for a biogeochemical cycling index. Appl. Soil Ecol. 2019, 142, 72–80. [Google Scholar] [CrossRef]
- Lee, S.; Kim, H.; Yang, J.E.; Ryu, H.-S.; Moon, J.; Lee, J.-Y.; Lee, H. Comparison of microbial gene diversity in grassland topsoil depending on soil quality. Appl. Sci. 2021, 11, 9569. [Google Scholar] [CrossRef]
- Bissett, A.; Richardson, A.E.; Baker, G.; Thrall, P.H. Long-term land use effects on soil microbial community structure and function. Appl. Soil Ecol. 2011, 51, 66–78. [Google Scholar] [CrossRef]
- Zavarzina, D.G.; Zhilina, T.N.; Tourova, T.P.; Kuznetsov, B.B.; Kostrikina, N.A.; Bonch-Osmolovskaya, E.A. Thermanaerovibrio velox sp. nov., a new anaerobic, thermophilic, organotrophic bacterium that reduces elemental sulfur, and emended description of the genus Thermanaerovibrio. Int. J. Syst. Evol. Microbiol. 2000, 50, 1287–1295. [Google Scholar] [CrossRef] [PubMed]
- Kämpfer, P.; Busse, H.J.; Kloepper, J.W.; Hu, C.H.; McInroy, J.A.; Glaeser, S.P. Paenibacillus cucumis sp. nov., isolated from a cucumber plant. Int. J. Syst. Evol. Microbiol. 2016, 66, 2599–2603. [Google Scholar] [CrossRef] [PubMed]
- Liu, Y.; Qiao, J.T.; Yuan, X.Z.; Guo, R.B.; Qiu, Y.L. Hydrogenispora ethanolica gen. nov., sp. nov., an anaerobic carbohydrate-fermenting bacterium from anaerobic sludge. Int. J. Syst. Evol. Microbiol. 2014, 64, 1756–1762. [Google Scholar] [CrossRef]
- Vieira, S.; Luckner, M.; Wanner, G.; Overmann, J. Luteitalea pratensis gen. nov., sp. nov. a new member of subdivision 6 Acidobacteria isolated from temperate grassland soil. Int. J. Syst. Evol. Microbiol. 2017, 67, 1408–1414. [Google Scholar] [CrossRef]
- Kittiwongwattana, C.; Thanaboripat, D.; Laosinwattana, C.; Koohakan, P.; Parinthawong, N.; Thawai, C. Micromonospora oryzae sp. nov., isolated from roots of upland rice. Int. J. Syst. Evol. Microbiol. 2015, 65, 3818–3823. [Google Scholar] [CrossRef]
- Ehrich, S.; Behrens, D.; Lebedeva, E.; Ludwig, W.; Bock, E. A new obligately chemolithoautotrophic, nitrite-oxidizing bacterium, Nitrospira moscoviensis sp. nov. and its phylogenetic relationship. Arch. Microbiol. 1995, 164, 16–23. [Google Scholar] [CrossRef]
- Dastager, S.G.; Lee, J.C.; Pandey, A.; Kim, C.J. Nocardioides mesophilus sp. nov., isolated from soil. Int. J. Syst. Evol. Microbiol. 2010, 60, 2288–2292. [Google Scholar] [CrossRef]
- Ganzert, L.; Bajerski, F.; Mangelsdorf, K.; Lipski, A.; Wagner, D. Arthrobacter livingstonensis sp. nov. and Arthrobacter cryotolerans sp. nov., salt-tolerant and psychrotolerant species from Antarctic soil. Int. J. Syst. Evol. Microbiol. 2011, 61, 979–984. [Google Scholar] [CrossRef]
- Wilhelm, D.; Reinhard, H.; Jan, S.; Erko, S. Sphaerobacter thermophilus gen. nov., sp. nov. A Deeply Rooting Member of the Actinomycetes Subdivision Isolated from Thermophilically Treated Sewage Sludge. Syst. Appl. Microbiol. 1989, 11, 261–266. [Google Scholar] [CrossRef]
- Kim, S.M.; Park, S.W.; Park, S.T.; Kim, Y.M. Terrabacter carboxydivorans sp. nov., a carbon monoxide-oxidizing actinomycete. Int. J. Syst. Evol. Microbiol. 2011, 61, 482–486. [Google Scholar] [CrossRef]
- Chen, T.L.; Chou, Y.J.; Chen, W.M.; Arun, B.; Young, C.C. Tepidimonas taiwanensis sp. nov., a novel alkaline-protease-producing bacterium isolated from a hot spring. Extremophiles 2006, 10, 35–40. [Google Scholar] [CrossRef] [PubMed]
- Lin, S.Y.; Liu, Y.C.; Hameed, A.; Hsu, Y.H.; Huang, H.I.; Lai, W.A.; Young, C.C. Azospirillum agricola sp. nov., a nitrogen-fixing species isolated from cultivated soil. Int. J. Syst. Evol. Microbiol. 2016, 66, 1453–1458. [Google Scholar] [CrossRef] [PubMed]
- Promnuan, Y.; Kudo, T.; Ohkuma, M.; Chantawannakul, P. Actinomadura apis sp. nov., isolated from a honey bee (Apis mellifera) hive, and the reclassification of Actinomadura cremea subsp. rifamycini Gauze et al. 1987 as Actinomadura rifamycini (Gauze et al. 1987) sp. nov., comb. nov. Int. J. Syst. Evol. Microbiol. 2011, 61, 2271–2277. [Google Scholar] [CrossRef] [PubMed]
- Plugge, C.M.; Balk, M.; Zoetendal, E.G.; Stams, A.J.M. Gelria glutamica gen. nov., sp. nov., a thermophilic, obligately syntrophic, glutamate-degrading anaerobe. Int. J. Syst. Evol. Microbiol. 2002, 52, 401–407. [Google Scholar] [CrossRef] [PubMed]
- Govorukhina, N.I.; Kletsova, L.V.; Tsygankov, Y.D.; Trotsenko, Y.A.; Netrusov, A.I. Characteristics of a new obligate methylotroph. Mikrobiologiya 1987, 56, 849–854. (In Russian) [Google Scholar]
- Männistö, M.K.; Rawat, S.; Starovoytov, V.; Häggblom, M.M. Terriglobus saanensis sp. nov., an acidobacterium isolated from tundra soil. Int. J. Syst. Evol. Microbiol. 2011, 61, 1823–1828. [Google Scholar] [CrossRef]
- Zhi, X.-Y.; Li, W.-J.; Stackebrandt, E. An update of the structure and 16S rRNA gene sequence-based definition of higher ranks of the class Actinobacteria, with the proposal of two new suborders and four new families and emended descriptions of the existing higher taxa. Int. J. Syst. Evol. Microbiol. 2009, 59, 589–608. [Google Scholar] [CrossRef]
- Albuquerque, L.; Rainey, F.A.; Nobre, M.F.; da Costa, M.S. Schleiferia thermophila gen. nov., sp. nov., a slightly thermophilic bacterium of the phylum ‘Bacteroidetes’ and the proposal of Schleiferiaceae fam. nov. Int. J. Syst. Evol. Microbiol. 2011, 61, 2450–2455. [Google Scholar] [CrossRef][Green Version]
- Huber, K.J.; Geppert, A.M.; Wanner, G.; Fösel, B.U.; Wüst, P.K.; Overmann, J. The first representative of the globally widespread subdivision 6 Acidobacteria, Vicinamibacter silvestris gen. nov., sp. nov., isolated from subtropical savannah soil. Int. J. Syst. Evol. Microbiol. 2016, 66, 2971–2979. [Google Scholar] [CrossRef]
- Sangwan, P.; Chen, X.; Hugenholtz, P.; Janssen, P.H. Chthoniobacter flavus gen. nov., sp. nov., the first pure-culture representative of subdivision two, Spartobacteria classis nov., of the phylum Verrucomicrobia. Appl. Environ. Microbiol. 2004, 70, 5875–5881. [Google Scholar] [CrossRef] [PubMed]




| Characteristic | Land Use Types of Surface Soil | Evaluation Criteria a | |
|---|---|---|---|
| Agriculture (n = 15) | Forest (n = 15) | ||
| Soil texture (%) | |||
| Clay | 17.40 | 20.13 | - |
| Silt | 17.13 | 19.67 | |
| Sand | 65.47 | 60.20 | |
| pH | 5.84 | 5.12 | 5.5–6.5 |
| Electrical conductivity (dS/m) | 0.64 | 0.61 | <1.0 dS/m |
| Soil organic matter [g/kg (%)] | 34.12 (3.41) | 54.52 (5.45) | 20.0–30.0 g/kg (or >3.0%) |
| Total nitrogen [g/kg (%)] | 1.57 (0.16) | 1.85 (0.18) | Forest (>0.25%) |
| Available phosphorus (mg/kg) | 436.15 | 157.06 | |
| Exchange capacity (cmol/kg) | |||
| Ca | 5.74 | 5.95 | |
| K | 0.19 | 0.22 | |
| Mg | 1.06 | 1.10 | |
| Na | 0.02 | 0.03 | Forest (0.15–0.5 cmol/kg) |
| Cation exchange capacity (cmol/kg) | 10.66 | 13.60 | |
| Physical properties | |||
| Soil moisture (%) | 16.46 | 18.95 | - |
| Bulk density (g/cm3) | 1.40 | 1.20 | - |
| Porosity (%) | 47.25 | 54.68 | - |
| Soil aggregate formation (mm) | 0.42 | 0.59 | - |
| Soil respiration [CO2 (mg/kg; day)] | 62.15 | 90.02 | - |
| Soil enzyme and activity | |||
| arylsulfatase (p-nitrophenol µmol/h/g) | 4.42 | 14.32 | - |
| Dehydrogenase (TPF µg/g) | 11.32 | 21.52 | - |
| β-Glucosidase (p-nitrophenol µmol/h/g) | 2.72 | 4.88 | - |
| Urease (µg-N/g/2 h) | 13.03 | 21.34 | - |
| Cultivable microorganisms (CFU, ×106/g) | 6.50 | 19.53 | - |
| Alpha Diversity | Land Use | |
|---|---|---|
| Agriculture | Forest | |
| Chao 1 | 1356.88–2447.70 (2089.56) | 915.22–2023.01 (1509.48) |
| Shannon | 8.35–9.33 (8.93) | 6.99–9.01 (8.35) |
| Inverse Simpson | 0.99–1.00 (0.99) | 0.98–1.00 (0.99) |
| Good’s Coverage | 0.93–0.99 (0.97) | 0.97–0.99 (0.98) |
| Land Use | OTUs | Ratio (%) of OTUs (Others Except) | OTUs | ||||
|---|---|---|---|---|---|---|---|
| 0.5–0.9 | 1.0–2.9 | >3.0 | Total | Agricultural Land | Forest | ||
| Agricultural land | 295 | 28 | 15 | 2 | 45 | 103 | - |
| Forest | 242 | 30 | 12 | 5 | 47 | - | 50 |
| Land Use | Major Species | Ratio (%) | Characteristics | Reference |
|---|---|---|---|---|
| Agriculture | Bacillus cucumis | 0.6 | Gram-positive-staining, aerobic, endospore-forming bacterial strain, isolated from the stem of a cucumber plant, studied in detail for its taxonomic position. | Kämpfer et al., 2016 [16] |
| Hydrogenispora ethanolica | 0.7 | Anaerobic, spore-forming, ethanol-hydrogen-coproducing bacterium, designated LX-BT, isolated from an anaerobic sludge treating herbicide wastewater. | Liu et al., 2014 [17] | |
| Luteitalea pratensis | 0.5 | Novel representative of Acidobacteria subdivision 6 isolated from grassland soil in Thuringia, Germany. | Vieira et al., 2017 [18] | |
| Micromonospora oryzae | 0.6 | Actinomycete strain isolated from root internal tissues of upland rice (Oryza sativa). | Kittiwongwattana et al., 2015 [19] | |
| Nitrospira moscoviensis | 0.8 | Gram-negative, non-motile, non-marine, nitrite-oxidizing bacterium was isolated from an enrichment culture initiated with a sample from a partially corroded area of an iron pipe of a heating system in Moscow, Russia. | Ehrich et al., 1995 [20] | |
| Agriculture | Nocardioides mesophilus | 0.5 | Short coccoid- to rod-shaped, motile, mesophilic actinobacterium, strain MSL-22(T), isolated from soil on Bigeum Island, Korea. | Dastager et al., 2010 [21] |
| Paeniglutamicibacter cryotolerans | 0.7 | Two novel cold-tolerant, Gram-stain-positive, motile, facultatively anaerobic bacterial strains, LI2(T) and LI3(T), isolated from moss-covered soil from Livingston Island, Antarctica, near the Bulgarian station St. Kliment Ohridski. A rod-coccus cycle was observed for both strains. | Ganzert et al., 2011 [22] | |
| Sphaerobacter thermophilus | 1.0 | Phenotypic and genotypic properties of a Gram-positive non-spore-forming strain belonging to the dominant flora grown on aerobe-thermophilically treated sewage sludge. | Demharter et al., 1989 [23] | |
| Terrabacter carboxydivorans | 0.7 | Bacterial strain, PY2(T), capable of oxidizing carbon monoxide, isolated from a soil sample collected from a roadside at Yonsei University, Seoul, Korea. | Kim et al., 2011 [24] | |
| Tepidimonas taiwanensis | 0.8 | Bacterial strain designated I1-1(T) isolated from a hot spring located in the Pingtung area, southern Taiwan. | Chen et al., 2006 [25] | |
| Forest | Azospirillum agricola | −0.8 | Polyphasic approach was used to characterize a novel nitrogen-fixing bacterial strain, designated CC-HIH038T, isolated from cultivated soil in Taiwan. | Lin et al., 2016 [26] |
| Actinomadura rifamycini | −0.5 | Gram-reaction-positive aerobic actinomycete, designated as strain IM17-1(T), isolated from a honey bee (Apis mellifera) hive in Chiang Mai Province, Thailand. | Promnuan et al., 2011 [27] | |
| Gelria glutamica | −0.5 | Novel anaerobic, Gram-positive, thermophilic, spore-forming, obligately syntrophic, glutamate-degrading bacterium, strain TGO(T), isolated from a propionate-oxidizing methanogenic enrichment culture. | Plugge et al., 2002 [28] | |
| Forest | Methylobacillus flagellatus | −0.7 | New methyltrophic bacterium which utilizes methanol as a sole source of carbon and energy isolated from soil. It was a Gram-negative, nonmotile, nonspore-forming rod, and strictly aerobic bacterium. Catalase and oxidase activities were present. | Govorukhina et al., 1997 [29] |
| Terriglobus saanensis | −0.6 | Two aerobic bacterial strains, designated as SP1PR4(T) and SP1PR5, isolated from tundra soil samples collected from Saana fjeld, north-western Finland. | Männistö et al., 2011 [30] | |
| Thermanaerovibrio velox | −0.6 | Moderately thermophilic, organotrophic bacterium with vibrioid cells isolated from a sample of a cyanobacterial mat from caldera Uzon, Kamchatka, Russia, and designated strain Z-9701T. | Zavarzina et al., 2000 [31] |
Publisher’s Note: MDPI stays neutral with regard to jurisdictional claims in published maps and institutional affiliations. |
© 2022 by the authors. Licensee MDPI, Basel, Switzerland. This article is an open access article distributed under the terms and conditions of the Creative Commons Attribution (CC BY) license (https://creativecommons.org/licenses/by/4.0/).
Share and Cite
Kim, H.; Park, Y.-H.; Yang, J.E.; Kim, H.-S.; Kim, S.-C.; Oh, E.-J.; Moon, J.; Cho, W.; Shin, W.; Yu, C. Analysis of Major Bacteria and Diversity of Surface Soil to Discover Biomarkers Related to Soil Health. Toxics 2022, 10, 117. https://doi.org/10.3390/toxics10030117
Kim H, Park Y-H, Yang JE, Kim H-S, Kim S-C, Oh E-J, Moon J, Cho W, Shin W, Yu C. Analysis of Major Bacteria and Diversity of Surface Soil to Discover Biomarkers Related to Soil Health. Toxics. 2022; 10(3):117. https://doi.org/10.3390/toxics10030117
Chicago/Turabian StyleKim, Heejung, Yong-Ha Park, Jae E. Yang, Hyuck-Soo Kim, Sung-Chul Kim, Eun-Ji Oh, Jinah Moon, Wonsil Cho, Wonsik Shin, and Chaerim Yu. 2022. "Analysis of Major Bacteria and Diversity of Surface Soil to Discover Biomarkers Related to Soil Health" Toxics 10, no. 3: 117. https://doi.org/10.3390/toxics10030117
APA StyleKim, H., Park, Y.-H., Yang, J. E., Kim, H.-S., Kim, S.-C., Oh, E.-J., Moon, J., Cho, W., Shin, W., & Yu, C. (2022). Analysis of Major Bacteria and Diversity of Surface Soil to Discover Biomarkers Related to Soil Health. Toxics, 10(3), 117. https://doi.org/10.3390/toxics10030117

