Abstract
Background: The capacity planning of production systems is one of the most fundamental strategic problems in the creation of a production plant. However, the implementation of increasingly complex production systems combined with sophisticated automated material handling justifies the development of novel approaches to solve the combined capacity planning and material handling problem, which is also the objective of the current study. Methods: The presented approach combines the use of capacity planning formulas and discrete event simulation for optimizing extensive automated guided vehicle (AGV) systems from the aspect of the number of required vehicles. Extensive series of simulation experiments are applied in the case of each model variant for optimal results and to account for machine failures in the system. Results: The application of the proposed method is demonstrated through a realistic sample problem in a plastic industry setting with the use of the Siemens Tecnomatix Plant Simulation software (version 2302.0003, Educational license). Conclusions: The results from the sample problem demonstrate the usefulness of the approach, as a non-intuitive solution proved to be the most efficient. Additionally, the main advantage of the method is that it provides a standardized framework for the simulation-based optimization of AGV systems starting out from the comprehensive production capacity parameters.
1. Introduction and Literature Review
The creation of a new manufacturing plant, or the extension of an already existing one always, must be preceded by a thorough design process of the planned production systems and the related material handling sub-systems. One of the first steps in this design process is the initial planning of the desired capacities of the planned production lines, as these will fundamentally determine the manufacturing performance of the entire plant. As the latter eventually affects the performance of the entire manufacturing company on a fundamental level, the basic problem naturally has been in the focus of operations science for many decades, resulting in the creation and application of a large set of standard methods over the years.
However, the design of the related production logistics sub-systems has always been a complex problem, while their effectiveness greatly affects the overall performance of the entire manufacturing system. This problem has become increasingly relevant in recent decades, as production processes has become even more complex, while the related material handling solutions became more sophisticated as well, especially with the rapid deployment of advanced AGVs and autonomous mobile robots (AMRs). The latter trend also falls in line with the emergence of the Industry 4.0 principle, which prioritizes the widespread use of automation, but also places significant focus on the utilization of data-driven approaches and digital modelling tools (like the application of so-called “Digital Twins”). One of the main results of these trends is that the application of simulation modelling as an effective tool for aiding the design of production logistics systems and production planning in general became increasingly common in the industry. This is supported by a 2014 literature review that showed that, from 2002 to 2014, the number of published papers related to the use of discrete event simulation for solving various problems in manufacturing had already been increased from 188 to 290 [1]. This trend probably has been bolstered even more by the widespread adoption of the Industry 4.0 principle in the past decade.
1.1. Simulation in Capacity Planning
In the current research, discrete event simulation is applied for the optimization of the AGV system with the goal of finding the optimal number of vehicles to reach, or at least approach as much as possible, the planned effective capacity of the entire production system. Looking from a wider perspective, there are many examples in the literature for the use of simulation modelling in relation to capacity planning. For example, Teerasoponpong and Sopadang introduced an artificial neural network (ANN)-based simulation–optimization approach for small- and medium-sized enterprises (SMEs) [2]. Huang et al. developed a simulator and a mathematical model for aiding workforce capacity planning [3]. Wang et al. applied the Plant Simulation software (version 2302.0003, Educational license) to develop a simulation model for capacity analysis and planning for semiconductor fabrication [4]. Jurczyk-Bunkowska also applied Plant Simulation to demonstrate the application of an original methodology to support tactical capacity planning in a medium-sized manufacturing company [5]. Vlachos et al. proposed a system dynamics-based simulation model for dynamic capacity planning of remanufacturing in closed-loop supply chains [6]. Elmasry et al. introduced a system dynamics simulation model for scalable-capacity manufacturing systems that considers a variety of factors like random demand or system breakdowns [7]. Ojstersek et al. examined the impact of the use of collaborative workplaces on the production system capacity with the aid of simulation modelling [8]. Rybicka et al. applied discrete event simulation for the testing of the production capacity of a flexible manufacturing system in the automotive field [9]. Gallego-García et al. presented a Digital Twin approach based on the viable system model to aid capacity management in matching supply capacity and customer demand under different demand scenarios. A simulation of an automotive plant using the developed conceptual model was also conducted in the study [10]. Marvel et al. developed a simulation model to assess the availability and allocation of production capacity in a fabrication facility [11]. Georgiadis and Athanasiou employed a simulation-based system dynamics optimization approach to aid flexible long-term capacity planning in closed-loop supply chains [12]. Freile et al. applied a system dynamics approach to simulate a supply chain to assess the effects that different inventory management policies and transport capacity systems have on costs (transport) and service levels (stockouts) [13]. AL-Khazraji et al. examined the dynamic performance of the popular APIOBPCS model and the newly modified 2APIOBPCS model for optimal control of production–inventory systems. They also examined different scenarios in their study and one of the important parameters in this regard was the production capacity of the production–inventory system [14]. Finally, Ojstersek and Buchmeister developed of a new decision-making model intended for the resource capacity planning depending on the production system constraints. They also conducted a simulation study of the dynamic events and the response of the decision-making algorithm to achieve the optimal workers allocation [15].
It is noteworthy to mention that simulations for capacity planning in logistics are used outside the field of manufacturing as well. For example, one very important area in this regard is the use of simulations for the capacity planning of intermodal terminals, as the effectiveness of these high value facilities can significantly affect the performance of entire supply chains. As such, multiple examples can be found in the literature for the application of various simulation methods for this purpose as well [16,17,18].
1.2. Simulation in Production Planning
Besides the narrowly defined area of capacity planning, many papers deal with the application of simulations in general production planning as well, which is strongly connected to production capacity planning. Li et al. developed a hybrid simulation optimization method using a genetic algorithm-based approach to optimize the production planning and control policies for dedicated remanufacturing. The application of the method was also demonstrated through a case study [19]. Zhang et al. proposed a framework for a simulation-based approach together with the integration of mathematical algorithms and heuristic methods to aid plant layout design and production planning [20]. Osorio et al. developed an approach that combines discrete event simulation and integer linear optimization to optimize the production planning in the blood supply chain [21]. Gansterer et al. combined multiple methods, including a simulation model and multiple optimization algorithms, to create a framework for hierarchical production planning aimed at identifying good settings for three main planning parameters (lead times, safety stock, and lot sizes) [22]. Fani et al. developed a data-driven approach that combines Association Rule Mining (ARM) and simulation modelling to provide a decision support tool for production planning [23]. Santos et al. combined discrete event simulation with the use of forecasting methods in their proposed method, a digital-twin based approach, for supporting operational planning [24]. Rosova et al. presented a simulation-based case study and described the possibilities for improving the efficiency and performance of custom production at a company through the use of simulation modelling [25]. Sobottka et al. proposed a hybrid discrete-continuous simulation-based method for production planning and control, while also explored the potential of machine learning as a surrogate approach [26]. Wang et al. developed a data-driven simulation methodology to automatically model a production system, while also having the capability to rapidly modify the model corresponding to dynamic requirements and real-time information. They also provided a case study of an automotive assembly plant [27]. Koulouris et al. presented the application of integrated process and Digital Twin models in food processing within the context of process simulation and production scheduling [28]. Terkaj et al. proposed the use of an ontology-based virtual factory, continuously synchronized with the real plant, to guarantee digital continuity and enable in situ simulation during the operating phase of a factory. They also provided an industrial application in the context of roll shops [29]. Kibira et al. proposed a framework to evaluate and validate the feasibility of high-level production plans using a simulation model at a lower level, thereby providing a base for improving the upper-level plan. They demonstrated the feasibility of the approach through a case study of an assembly plant modelled with the use of discrete event simulation [30]. Zhu et al. proposed a novel optimization model to improve the efficiency and performance for production planning in steelmaking and continuous casting (SCC) process. Their approach combines multiple methods, including different optimization algorithms and a cellular automata-based simulation model [31]. Dumetz et al. introduced a simulation framework that allows the comparison and evaluation of different production planning strategies as well as order management strategies. A main feature of their approach is that an Enterprise Resource Planning (ERP) system is also integrated into the proposed framework [32]. Block et al. presented an approach for an event-driven production planning and control (PPC) based on a manufacturing ontology, simulation, and optimization. The proposed method leads to an enhancement in current production systems on the basis of decentralized manufacturing execution systems (MESs) [33].
1.3. Simulation in the Optimization of AGV Systems
Naturally, simulation is also frequently used for the modelling of AGV systems, often in connection with the production system. Um et al. presented the simulation design and analysis of a Flexible Manufacturing System (FMS) with an Automated Guided Vehicle system (AGV). Their approach combines the use of Multi-Objective Non-Linear Programming (MONLP) and Evolution Strategy (ES) [34]. Gebennini et al. presented a conceptual approach that is based on setting up consistent simulative models to address AGV systems design and performance estimation when applications in end-of-line logistics are considered [35]. For job shop optimization in a production-logistics collaborative environment that includes AGVs, Cai et al. proposed a new real-time scheduling model and algorithm together with a real-time information update mechanism to increase schedule’s robustness. Additionally, they also developed a large-scale and dynamic job shop simulation experimental platform [36]. Müller et al. described the use of a material flow simulation, which is controlling an AGV and interacting with Digital Twins of manufacturing cells. In their approach, a mixed-reality application visualizes the entire system, while the communication via MQTT ensures a quasi-synchronous behavior of the different models and the AGV [37]. Neradilova and Fedorko described the process of creating a simulation model of the supply of workplaces by an AGV in a digital factory [38]. Chen et al. presented a meta-model based two-stage simulation optimization for AGV systems with charging mechanisms. They proposed optimal settings of the AGV system for the design and operational levels [39]. Gyulai et al. proposed a novel discrete-event simulation model for the detailed representation of a complex shop-floor logistics system, employing automated robotic vehicles (AGVs). The simulation model is applied to test new AGV management policies, involving both vehicle capacity planning and dispatching decisions [40]. Fu et al. defined the AGV vehicle requirement determination as a general optimization problem and developed a new AGV vehicle requirement determination method based on the use of discrete event simulation (DES), sensitivity analysis, fractional factorial design (FFD), and response surface methodology (RSM), which is capable of effectively solving the problem [41]. Foit et al. introduced an Overall Equipment Efficiency (OEE)-oriented, simulation-based approach for the integration and evaluation of intra-logistics processes in flexible production systems, with a focus on extending the use of the OEE metric for transport facilities, such as AGVs [42]. Li et al. proposed a resource allocation methodology for a production logistics system and provided the specific modelling and simulation procedures, which also include the use of factor experiments to distinguish bottleneck resources from non-bottleneck resources, compare the performance of different allocation schemes, and obtain the optimal configuration of each resource including the number of AGVs, the speed of AGVs, and the capacity of each buffer [43]. Finally, Chawla et al. carried out investigations for the estimation and optimization of the AGV fleet size in different flexible manufacturing system (FMS) layout sizes using an analytical model and the grey wolf optimization algorithm [44].
1.4. Integration of Industry 4.0, Digital Twins, and AGV Systems Management
In the recent years, it could have also been observed that the application of simulations as Digital Twins become more and more widespread for the management of AGV systems according to the Industry 4.0 principle. For example, Martínez-Gutiérrez et al. proposed a new Digital Twin design concept based on external service for the transportation of the AGVs, which are being recently introduced for the Material Requirement Planning satisfaction in the collaborative industrial plant [45]. Alexandru et al. proposed the upgrade of traditional AGV management systems to have Digital Twins capabilities, stating, and analyzing the benefits of this change. A prototype Industry 4.0 factory with several AGVs was also presented together with the actual state of an ongoing project for developing Digital Twins for the AGVs [46]. Wu et al. proposed an AGVs Multi-Objective Dynamic Scheduling (AMODS) method that is based on the Digital Twin of the workshop. The Digital Twin of the workshop is built in the virtual space, and a two-way exchange and real-time control framework based on dynamic data is established [47]. In their paper, Azangoo et al. focused on the generation of Digital Twins for flexible manufacturing systems with Automated Guided Vehicles (AGVs) on the factory floor. In particular, they proposed an architectural framework and the associated design choices and software development tools that facilitate automatic generation of Digital Twins for AGVs [48]. Zhang et al. presented a Digital Twin-enhanced deep reinforcement learning-based optimization framework to integrate AGV dispatching and routing at both horizontal and vertical levels [49]. Guo et al. introduced the concept of shop-floor logistics and manufacturing synchronization with four principles, including: (1) synchronization-oriented manufacturing system; (2) synchronized information sharing; (3) synchronized decision making; and (4) synchronized operations. The combined application of these principles made possible the development of an overall framework of the Industrial Internet of Things (IIoT) and Digital Twin-enabled graduation intelligent manufacturing system (GiMS) [50]. Lou et al. presented a Digital Twin-driven AGV scheduling and routing framework, which also utilizes the improved artificial fish swarm algorithm Dijkstra (IAFSA-Dijkstra) combined with a twin-data-driven conflict prediction method and a Yen algorithm-based conflict resolution approach. The aim of the framework is to deal with uncertainties in an automated container terminal (ACT) [51]. Finally, Han et al. proposed a Digital Twin-based dynamic AGV scheduling (DTDAS) method that includes four functions, namely the knowledge support system, the scheduling model, the scheduling optimization, and the scheduling simulation. With the features of virtual reality data interaction, symbiosis, and fusion from the Digital Twin technology, the proposed DTDAS method can solve the AGV charging problem in the AGV scheduling system, effectively improving the operating efficiency of the workshop [52].
1.5. Conclusions of the Literature Review
The reviewed literature clearly demonstrates the extensive utilization of simulation methods in production capacity planning, in general production planning, in AGV systems management, and in relation to the optimization of AGV systems. Moreover, simulation modelling can also be applied for capacity planning in a broader sense as well, for example, in the case of intermodal terminals. However, the literature review also showed that it is hard to find such simulation methods that connect the preliminary production capacity estimations for a manufacturing system with the modelling and optimization of the connected material handling system. Yet, this represents an important research area for the industry, as the design of new production facilities usually starts out with the general parametrization of the manufacturing system; so, it is important to be able to determine the adequate material handling capacity needed to support the required level of production as early as possible in the design process. The integrated application of production capacity planning and discrete event simulation provides a clear answer to the latter problem. Moreover, the proposed approach also utilizes a series of simulation experiments to determine the optimal model variant/AGV fleet size combination, while machine failures are also accounted for in the simulations.
A further advantage of the approach is that it provides a standardized framework for the simulation-based solution of the previously described problem, one that is easily applicable across multiple industries. Thereby, it provides a useful tool for the management of manufacturing companies for improving competitiveness through more efficient production capacity planning, as production capacity is one of the most important key performance indicators (KPIs) for such companies. This is also important because the adoption of models based on key performance indicators to diagnose and evaluate the competitiveness of companies has been presented as a trend in operations management [53].
In the following section of the paper, the proposed approach will be introduced in detail, with the description of every step in the planning and optimization process. Then, in the third main section, an application example will be provided in a plastic industry environment. Finally, the discussion and the conclusions can be found in the last section of the study.
2. Description of the Proposed Approach
As it was previously mentioned both in the abstract and in the introduction, the main objective of the research was to develop a simulation-based approach that can be applied to simultaneously solve the production capacity planning and material handling optimization problems. The conducted literature review verified that, while simulations were applied before in relation to both capacity planning, general production planning, and AGV system optimization, the integrated solution of the production capacity planning and AGV system optimization problem indeed represents a research gap.
As it was also mentioned, this combined problem, nevertheless, is highly significant from a managerial perspective, as it is crucially important to properly design and optimize the material handling system right from the beginning of the planning process and in accordance with the planned production capacity values, especially considering the high investment cost of a modern AGV system and the potential losses stemming from its possible underperformance. Therefore, one of the main goals of the proposed approach is to optimize the AGV fleet in the given production logistics system in accordance with the production capacity parameters calculated for the production lines in the case of each product type. This is important because, even if a given production line can produce the desired output, the manufactured products still need to be transported to the required destinations, and if the transport system is not sufficiently designed to handle the task, this in effect results in the underperformance of the entire manufacturing system (the delivered product numbers will be lower than the actual production values). Besides the previous task, the developed methodology also optimizes the number of necessary loading stations together with the optimal number of AGVs through the application of simulation experiment runs, during which the number of vehicles is incrementally increased for a given loading station configuration in each subsequent experiment.
A significant emphasis was also placed during the formulation of the methodology on the clear determination of each process step, which can aid the application of the proposed approach in different industrial settings. To achieve this, the research followed the guideline presented in Figure 1:
Figure 1.
The basic guideline followed during the implementation of the research.
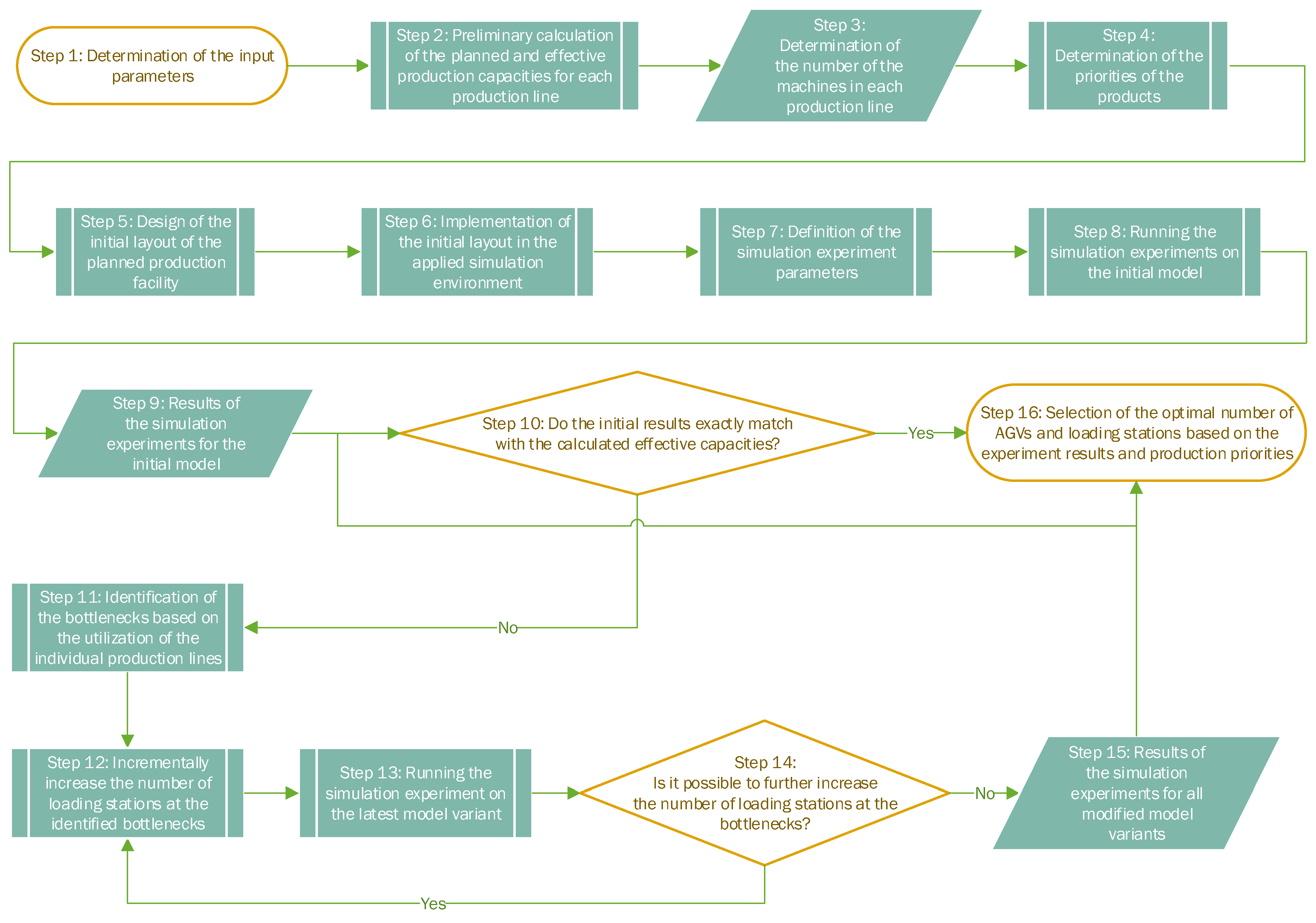
Based on the implementation of the research plan and consequently on the realization of the previously described goals and concepts, a standardized methodology was formulated based on sixteen well defined process steps. The general process diagram of the proposed approach can be seen below in Figure 2:
Figure 2.
The general process diagram of the proposed approach.
In the followings, the steps of the proposed approach are described in detail in accordance with their position in the process diagram.
2.1. Step 1: Determination of the Input Parameters
The first step is the determination of the main input parameters and boundary conditions for the model to be created, which are the followings:
- The size of the production hall.
- The extent and type of automation for raw material delivery and finished product delivery.
- The maximum number of manufacturing machines.
- The types of finished products and the required production lines.
- The required output for the primary products.
- The number and type of additional products, together with the required output levels
- Creation of flexible production lines according to the requirements.
- The maximum allowed number of AGVs needed to fulfil the main material handling tasks.
2.2. Step 2: Preliminary Calculation of the Planned and Effective Production Capacitites for Each Production Line
After the definition of the main starting parameters, the next step in the process is to utilize standard capacity planning formulas for the determination of the exact production capacities and the number of required manufacturing machines in case of each production line. The used basic formula is the following one [54]:
where
- is the planned production capacity for a given production line;
- is the number of resources with the same characteristics working in parallel;
- is the number of available days;
- is the number of daily shifts;
- is the number of hours worked in one shift;
- is the time required to produce a unit of the product or service given in hours.
In practice, the available resources can never reach 100% utilization, mainly due to machine failures and other factors. This is expressed with the concept of effective production capacity, which is described with the following formula [54]:
where
- is the effective production capacity for a given production line;
- is the availability time.
The value of the parameter is determined by multiple factors, as it considers the time lost due to the planned maintenance, the planned rest periods, the planned time of continuous stops, etc. It often happens that the value of is not explicitly known; it is only known how much the available time decreases. For example, time lost due to maintenance can be known. When determining the effective capacity, in such a case, working hours reduced by maintenance time can be calculated [54].
In essence, the calculation in Step 2 is conducted in a reverse order from (2) to (1), as the required output for each production line in the case of each product is effectively already determined in Step 1, and these values are basically the same as the effective capacity values. So, the task in Step 2 is that with a given availability time, the planned capacity values for each production line must be determined from the effective capacity values. After that, the exact number of manufacturing machines (N) in each line can be determined from (1), as the D, S, H, and M parameters are all basic attributes of the given production system (the total number of N manufacturing machines cannot exceed the upper limit determined in Step 1).
It is also important to note that the parameter will also directly appear in the simulation model, as the failure rate for each manufacturing machine will be set accordingly. In other words, represents the necessary stops and maintenance time in the model.
2.3. Step 3: Determination of the Number of the Machines in Each Production Line
As a result of the capacity calculations in Step 2, the exact number of manufacturing machines are determined in the case of each production line, which is of course necessary for the design of the layout and the development of the simulation model.
2.4. Step 4: Determination of the Priorities of the Products
In Step 4, the exact prioritization of the manufactured products must be determined. This will be necessary for the final step in the process, where the optimal combination of the number of loading stations and the AGV fleet size must be selected based on the simulation experiments. Additionally, this could also aid the optimization process in step 12.
2.5. Step 5: Design of the Initial Layout of the Planned Production Facility
In Step 5, the initial layout of the production system and the connected logistics sub-system must be planned, based on the starting parameters determined in Step 1, and on the calculated number of manufacturing machines from Step 3, as these together from the constraints that determine the possible layout configuration.
2.6. Step 6: Implementation of the Initial Layout in the Applied Simulation Environment
Based on the previously designed layout, the initial version of the actual simulation model is implemented in this step of the process, using a preferred discrete event simulation environment. The case study presented later in the paper was implemented with the use of the Siemens Tecnomatix Plant Simulation software (version 2302.0003, Educational license).
2.7. Step 7: Definition of the Simulation Experiment Parameters
A core characteristic of the proposed approach is that the results are derived from a range of simulation experiments. In this step of the process, the main parameters of the experiments must be determined, which are the following:
- The output parameters, which will mainly be the production outputs for each manufactured product (the input parameter will always be the number of AGVs in the model);
- The number of experiments to be conducted, during which the number of AGVs is incrementally increased from a minimum to a possible maximum value;
- The number of attempts in the case of each experiment (multiple attempts are needed as the approach also takes into account machine failures, which is a stochastic effect; so, the results will somewhat vary in the case of each attempt);
- Performance indicators for the different objects in the simulation model (for example, the utilization of the individual production machines), which are mainly used during the identification of the bottlenecks in Step 11.
2.8. Step 8: Running the Simulation Experiments on the Initial Model
This is the step where the series of simulation experiments is conducted on the initial version of the model developed in Step 6.
2.9. Step 9: Results of the Simulation Experiments for the Initial Model
The experiment results for the initial model are recorded in this step. These results are utilized in the last step of the process during the selection of the final model variant and AGV number. Here, it is also important to note that the results will be in effect distributions of the analyzed parameters, as stochasticity is involved in the form of machine failures. Therefore, the optimization is based on the mean values of the outputs of the experiments.
2.10. Step 10: Determining Whether the Initial Results Exactly Match with the Calculated Effective Capacities
In this step, the experimental results for the initial model are compared to the determined effective production capacities for the individual production lines. Theoretically, it is possible that a solution will be found among the results of the initial experiments that provides equivalent results for the simulated production capacities with the previously calculated effective production capacities in the case of each product. However, this is more of a theoretical possibility, as there will almost certainly be some bottlenecks in the AGV system that require optimization and prevent this from happening.
The source of the problem is that, while the manufacturing machines can of course produce the determined output values, the manufactured products can only reach the end of the production system if the AGVs can transport all of them to the exit location(s). This requires an optimal combination of loading stations and AGV fleet size. In case that this optimal solution can be found after the initial experiment run, the proposed method finishes with the last step (Step 16), where this optimal solution is selected. The basis of finding the optimal solution is the comparison of the calculated Keffective values with the simulated ones—represented with Ksimulated—in the case of each product type, the latter being derived from the number of products reaching their exit point(s). In the hypothetical case of finding a solution (AGV number) for the initial model where these two values exactly match in the case of every product type (in other words, all produced items can be transported to the exit location(s)), then, this result can be accepted, and the process effectively finishes. Formally, the following requirement must be fulfilled in this case for at least one of the simulation experiments conducted on the initial model:
where the upper index i represents the different product types and j identifies the given simulation experiment. This requirement is rarely fulfilled however, especially in the case of the initial model (but usually there always be a small difference even after further optimization); so, the process usually continues with Step 11, which is the identification of the bottlenecks in the AGV system.
2.11. Step 11: Identification of the Bottlenecks Based on the Utilization of the Individual Production Lines
In this step, the bottlenecks in the AGV system are identified with the aid of the performance diagrams showing the utilization of each manufacturing machine in the production lines in the Plant Simulation software (version 2302.0003, Educational license), if the production of a machine is blocked, it is represented with a yellow bar in the resource statistics, which in this case means that there is either a lack of sufficient loading stations, a lack of enough AGVs, or both).
2.12. Step 12: Incrementally Increase the Number of Loading Stations at the Identified Bottlenecks
In this step, the number of loading stations is incrementally increased for the identified bottlenecks one at a time before each new simulation experiment run. If there are indeed multiple bottlenecks, of course the testing of each possible loading station combination can exponentially increase the number of the needed simulation experiment runs, which can exponentially increase the total computational time. However, this is usually not needed, as the system first has to be optimized for the highest priority production line (the product priorities are determined in Step 4) and the optimization of other possible bottlenecks can follow separately after the optimal number of loading stations is selected in the case of the previous.
2.13. Step 13: Running the Simulation Experiment on the Latest Model Variant
In this step, the simulation experiment run is performed on the actual model variant with the given number of loading stations determined in the previous process step.
2.14. Step 14: Determining Whether Is It Possible to Further Increase the Number of Loading Stations at the Identified Bottlenecks
After finishing the latest simulation experiment run, it is examined if it is possible to increase the number of loading stations in the case of any of the identified bottlenecks. If it is no longer possible due to physical constraints, then the experiment runs are finished, and the process continues with the final two steps.
2.15. Step 15: Results of the Simulation Experiments for All Modified Model Variants
In this step, the results of all the simulation experiment runs for the examined model variants are recorded and the process moves on to its final finishing step.
2.16. Step 16: Selection of the Optimal Number of AGVs and Loading Stations Based on the Experimental Results and Production Priorities
This is the last step in the method, where the optimal combination of the number of loading stations and the AGV fleet size is selected. As it was mentioned, it is theoretically possible that the process reaches this point right after the simulation experiment run on the initial model, but this is more of a theoretical possibility, as at least one bottleneck can almost always be found in the first version of any simulation model. Therefore, the process usually reaches this point through the previously described extended experiment run phase.
The selection of the optimal solution is based on the following objective function:
where
- The j index represents a given experiment;
- The m value is the total number of the conducted experiments extending to all model variants with different loading station configurations;
- The i index represents the product types, ranging from 1 to n;
- is the priority parameter determined for the i-th product.
As it was previously mentioned in Step 10, it is rare that the result of the objective function can reach 0, but the goal is to find the closest possible solution.
From the detailed description of the proposed approach, it could be seen that one of its main advantages is that it provides a generally applicable framework for the optimization of a given AGV system, starting out from the initial input parameters of the manufacturing system and the determined capacities of the production lines. This is very important, as most plant developments in manufacturing start with the determination of such main parameters for the planned production system and it is very useful to know the requirements for the AGV system from the beginning as well, together with an efficient layout of the entire production area.
Additionally, the framework provided by the proposed approach could also be useful from the wider perspective of capacity planning, as the production lines can be replaced by other machines or machine groups that produce an output from a broader perspective. For example, one such area could be the optimization of the AGV fleets of intermodal logistics terminals, which was also mentioned in the literature review.
3. Application of the Proposed Approach in a Complex Production Logistics Environment
In the followings, the application of the proposed approach will be presented in a plastic industry environment through an example model. The planned manufacturing system in the study is based on realistic principles applied in the industry, with multiple production lines for the different product types and their additional parts. The main products in the system are essentially plastic buckets and jars of different sizes, which are complemented by suitably sized lids, except for the large jar, which is a lidless type. Almost all production lines in the system are fully automated, with one exception where the packaging is performed manually. The entire material handling in the system is based on the utilization of AGVs. The application of the proposed method will be presented step by step, according to Figure 1 (however, some of the consecutive steps will be described together when it is more appropriate for the purpose of presentation).
3.1. Determining the Input Parameters for the Problem (Step 1)
The first step of course was the determination of the basic starting parameters for the initial planning of the manufacturing system. In this study, the following input parameters and requirements were determined:
- The size of the hall is 50 × 100 m; the maximum usable area is 48 × 98 m.
- Application of automated raw material delivery and finished product delivery.
- The maximum number of injection molding machines is limited to 50.
- The production lines together must be suitable for making nine types of finished products (these are large, medium, and small buckets; large, medium, and small bucket lids; medium jars; medium jar lids; and large jars).
- Continuous production of the main product group in large quantities (three types of buckets, with a min. 14,000 pcs/day).
- Production of the additional products (overall six types of bucket lids, jars, and jar lids) in adequate capacity.
- Creation of flexible production lines according to demand: the need for six production lines was determined, five of them being fully automated and one of them being semi-automated with manual packaging. Each product type was allocated to one of the production lines.
- A maximum of 65 AGVs must be able to solve the material handling tasks (each AGV has a speed of 0.2 m/s and can carry a single pallet).
The exact prioritization of the products will be determined later in Step 4.
3.2. Preliminary Calculation of the Planned and Effective Capacities in Case of Each Product Type, Determining the Number of Manufacturing Machines at Each Line (Step 2 and Step 3)
Based on the starting parameters in Step 1, the Keffective values were determined for each product, from which the Kplanned values could be deduced by dividing the former with . The parameter was set to 0.05, which is a characteristic of the manufacturing machines used in the model. After the calculation of the Kplanned values, the number of manufacturing machines required for each product could be determined with the aid of the D, S, H, and M parameters. D was uniformly set to 30, as a single simulation run has a duration of 30 days. S was set to 3, as there were three shifts. H was set to 8, as a shift is naturally eight hours long. M had a predetermined individual value in case of each product, stemming from the product characteristics. The results of the calculation are summarized in Table 1, which contains the calculated number of required manufacturing machines (N) determined for each product, according to the six different production lines:
Table 1.
The table below shows the number of manufacturing machines, and the determined Kplanned and Keffective values for each product type, according to the related production lines.
As it can be seen from the table above, the six production lines were named from AC100 to AC600, out of which the AC200 line is semi-automated, and all the others are fully automated.
3.3. Classification of the Products According to the Determined Priority Categories (Step 4)
While the main and complementary product types were already determined in Step 1, their exact prioritization was laid down in Step 4, using a scale from 5 to 1, with 5 being the highest priority and 1 being the lowest. The exact categorization was the following (Table 2):
Table 2.
The exact priority categorization of the manufactured products.
The scale and the categorization were based on the aggregated Keffective values for the products at a given production line, as this also determines the importance of that line both from a manufacturing and from a material handling perspective. For example, while the individual Keffective values for the Medium Jar at the AC400 and AC500 lines are the highest, both the AC100 and AC200 lines overall produce much more products, which are also related to each other (the AC200 produces the lids for the buckets made at the AC100 line).
3.4. Designing the Initial Model and Implementing It in the Simulation Environment (Step 5 and Step 6)
Based on the data from the previous steps, a general layout for the manufacturing system and the related AGV transport system was determined. This was then implemented in the Siemens Tecnomatix Plant Simulation software (version 2302.0003, Educational license), as it can be seen from a top view in Figure 3:
Figure 3.
The layout of the initial model in the simulation environment, with the marking of the different production lines.
In Figure 3, the production lines were framed with red rectangles containing the numbers associated with the individual lines. The numbering equals to the following:
- AC100 automated production line.
- AC200 semi-automated production line.
- AC300 automated production line.
- AC400 automated production line.
- AC500 automated production line.
- AC600 automated production line.
The output of the entire system—to where the finished products must be transported by the AGVs—can be found at the upper right corner of the production area. The AGVs themselves has a starting and waiting station on the center right side of the system. The AGV tracks are the orange lines surrounding each production line and connecting them with the output.
As it was mentioned, the speed of the AGVs is 0.2 m/s and each AGV can carry a single pallet; however, the contents of the pallets are varied depending on the transported products. The loading stations for the AGVs are placed at the end of the production lines and these also have a failure rate, but it is lower than that of the manufacturing machines, namely 2%. Another parameter that must be mentioned here is that the scrap rate for every product was set to 2% as well, but this did not affect the simulated production capacity results. The initial model and its detailed description can also be found in the BSc thesis of the first author, together with the results of a single simulation run for this first model [55].
3.5. Designing the Simulation Experiments (Step 7)
After the implementation of the initial simulation model, the next step was to design the simulation experiments. Most importantly, the input and output parameters had to be determined together with the number of experiments and the number of attempts (individual simulation runs) in the case of each experiment.
The simulation experiment run was conducted with the aid of the ExperimentManager object in the Plant Simulation software (version 2302.0003, Educational license). This tool allows the customization of the experiments according to specific needs. Moreover, after the completion of an experiment run, the ExperimentManager also automatically creates a detailed report about the results in HTML format.
The most important parameters that had to be set were of course the input, the outputs, and the specification of the experiment run. The input was of course the number of AGVs, which span from 20 to 65 during the experiment run. This number was increased with the increment of 5 between each subsequent experiment. The main outputs were of course the delivered number of products for each product type, which directly translate to the parameter. For completeness, other output parameters were also defined, such as the total output of the system, the production values of the different pallet types and a parameter for measuring the utilization of the AGVs, but these were only needed to provide a more complete picture of the simulation results. The way all the previous parameters were defined in the ExperimentManager is shown in Figure 4 (the Hungarian language texts in the textboxes are only descriptions of the purpose of each window, for example “Adja meg a kimeneti értékeket a szimulációhoz” stands for “Give the output parameters for each simulation”, etc.):
Figure 4.
The input (upper left corner) and output (right side) parameters defined in the ExperimentManager, together with the definition of each experiment in the complete experiment run (lower left side).
Because of the 0.05 failure rate of the manufacturing machines (and the 0.02 failure rate of the loading stations), the simulation experiments produced stochastic results, and as such, multiple simulations were carried out for each input value. These are called “attempts” in the ExperimentManager and five of these were conducted in the case of each input value (AGV). The consequence of this was that the final results of the complete simulation run were in essence intervals for the output values (the production volumes in case of each product type). From these, the parameters were determined as the mean values of the delivered number of products in the case of each product type (these mean values were automatically determined by the ExperimentManager).
3.6. Running the Simulation Experiments on the Initial Model and Recording the Results (Step 8 and Step 9)
After the definition of the simulation experiments, perhaps the most straightforward step in the entire process was to conduct the previously described simulation experiment run on the initial model that was developed in Section 3.4. In the followings, the results of this initial experiment will be described along with the presentation of the simulation model in operation.
Figure 5 shows the initial simulation model during a single simulation run in a three-dimensional view, providing an insight into the operation of the AGV system (in fact, in order to speed up the experiments, the movement of the objects were not visualized during the actual experiment run):
Figure 5.
The operation of the initial simulation model in 3D during a simulation run.
Figure 6 below provides a comprehensive picture of the results of the initial experiment run, as it shows the total output values (given in the number of pallets) in the case of each experiment in the way it was represented in the report from the experiment manager:
Figure 6.
Total output values in case of each experiment during the initial experiment run.
From the results, it can be clearly seen that the total output continuously increased with the increase om the number of AGVs (20 was present in experiment 1 and 65 in experiment 10). The blue lines represent the spread of the results (the confidence intervals) for each experiment based on five attempts, while the vertical signs represent the mean values. From the figure, it can also be seen that the peak output was achieved in experiment 9, after which the mean value slightly dropped in experiment 10. It is also important to note that each experiment had a 30-day simulation time, in accordance with the D parameter applied in (2).
3.7. Deciding Whether to Accept Any of the Results of the Initial Experiment Run as a Solution (Step 10)
After the completion of the initial experiment run, the question in the next step (Step 10) was of course weather to accept any one of the experimental setups (AGV numbers) as the optimal solution. However, a quick analysis of the results for the individual mean delivered product numbers showed that the condition formulated in (3) was not fulfilled, in other words, the Ksimulated values did not match the Keffective ones in any of the cases.
Even in the case of experiment 9 (60 AGVs), which had the greatest mean total output value, the equality in (3) was not satisfied, as it is clearly represented in Table 3 (the efficiency value here shows the ratio of the Ksimulated and Keffective parameters):
Table 3.
This table summarizes the simulation results for the initial model in the case of 60 AGVs.
For completeness, the same analysis was conducted in the case of experiment 10 (65 AGVs), but the main result was the same here as well (see Table 4):
Table 4.
This table summarizes the simulation results for the initial model in the case of 65 AGVs.
Because of the previous, the process had to continue with the identification of the potential bottlenecks that decreased the effectiveness of the AGV system, and consequently, the number of the delivered products.
3.8. Identification of the Bottlenecks in the Initial Model Based on the Simulation Experiment Run (Step 11)
In this step, a search was implemented for potential bottlenecks in the system related to the loading of the AGVs. As it is described below, one main bottleneck was identified in the system that could serve as the basis for further optimization.
The search for bottlenecks was aided by the simulation experiment results for the outputs of each product, but also by the auxiliary utilization diagrams of the manufacturing machines. A particularly outstanding discrepancy was found in the case of the AC 200 production line, as the Ksimulated values in this case were still very low, while all the other production lines already reached their peak performance with the given number of AGVs. This can be seen very well in Table 5 that shows the results for experiment 4 (35 AGVs), and it is instantly clear that the AC200 line had an almost order of magnitude lower efficiency than the others, which had efficiency ratings already between 96% and 99%:
Table 5.
This table summarizes the simulation results for the initial model in the case of 35 AGVs.
The conclusions from the previous results are reinforced by the utilization diagrams of the manufacturing machines in the case of experiment 4. For example, Figure 7 below shows the utilization of the machines in the AC100 line with 35 AGVs, which were near the maximum (the green bar sections represent normal operational conditions, the red sections mean machine failures, and the very short yellow sections mean blocked status), while in the same experiment, the machines in the AC200 line had a very low utilization, as it can be seen from Figure 8. The low utilization values for the AC200 line stemmed from the fact that the manufacturing machines were mostly blocked, as the AGVs simply could not carry away the finished products fast enough in order to free up the loading stations:
Figure 7.
The resource statistics for the AC100 production line showing the utilization of each manufacturing machine (green: operational, yellow: blocked, red: failed) in the case of 35 AGVs.
Figure 8.
The resource statistics for the AC200 production line showing the utilization of each manufacturing machine (green: operational, yellow: blocked, red: failed) in the case of 35 AGVs.
Apart from this very clear bottleneck, no other significant discrepancies were identified in the data. Therefore, the next steps were to try to increase the number of loading stations at the end of the AC200 line, thereby speeding up the loading process of the AGVs and to conduct the simulation experiment run in the case of each additional model variant.
3.9. Incrementally Increasing the Number of Loading Stations at the Identified Bottleneck and Conducting the Simulation Experiment Run on the Latest Model Variant (Step 12 and Step 13)
In the next two interconnected steps, the optimization of the model was realized through the incremental increase in the loading stations at the identified bottleneck and the implementation of the simulation experiment run for each model variant.
Figure 9 below shows the possible new model variants with the increased number of loading stations at the end of the AC200 production line (the first version on the left side is the initial model with one loading station):
Figure 9.
The end part of the AC200 production line with one, two, three, and four loading stations.
As it can be seen from Figure 9, the maximum number of loading stations that could be placed at the end of the AC200 line is 4. In theory, there would have been just enough available space for a 5th station, but this would have required the lengthening of the conveyor belt that connects the stations with the production line (the grey belt on the left side of the stations). This would have increased the necessary delivery distance for the products, which would have had a negative impact on the efficiency of the system. Additionally, the 5th station would have been very close to the lower AGV track and to the connecting bend that connects the former with the track segment coming down on the right side of the AC200 line, and both factors could negatively impact the efficient movement of the AGVs as well.
Of course, while all model variants are represented here together, in practice, a new simulation experiment run was first conducted on the second model with two loading stations at the AC200 line, followed by another run on the third model and a final one on the fourth.
3.10. Deciding Whether It Is Possible to Further Increase the Number of Loading Stations at the Identified Bottleneck (Step 14)
After the simulation experiment run was conducted on the fourth model variant with four loading stations, due to the previously described reasons, it was decided that the number of stations can no longer be realistically increased further at the end of the AC200 line. This closed the simulation experiment runs, and the process continued with the final two steps.
3.11. Recording the Results of All Simulation Experiment Runs (Step 15)
Before the objective function could be applied on the data from the simulation experiment runs, first these had to be recorded in a suitable form, as the ExperimentManager produced the reports in an HTML format. Therefore, the data were first recorded in a Microsoft Excel spreadsheet, after which the goal function could be applied to select the optimal result.
3.12. Selecting the Solution from All the Conducted Simulation Experiment Runs (Step 16)
The following three figures (Figure 10, Figure 11 and Figure 12) provide a summary of the total outputs (given in pallets) in the case of each of the additional three experiment runs with 2, 3, and 4 loading stations:
Figure 10.
Total output values in case of each experiment when two loading stations were applied at the AC200 production line.
Figure 11.
Total output values in case of each experiment when three loading stations were applied at the AC200 production line.
Figure 12.
Total output values in case of each experiment when four loading stations were applied at the AC200 production line.
As it can be seen from the previous overview, the increase in the loading stations significantly improved the performance of the system, as the total number of delivered products already reached a near-peak level in experiment 6 (45 AGVs), while, previously, it was only achieved in experiment 9 (60 AGVs) and the total output value did not decrease in the case of the new experiment runs.
Of course, the main question was whether any of the new model variants can provide a better solution than the initial model. For this purpose, the goal function was applied to all 40 experiments (10 in each simulation experiment run), and the results can be seen in Table 6:
Table 6.
The values of the objective function for all 40 experiments, ordered according to the 4 experiment runs (the bold underlined value is the selected optimal result).
The results in Table 6 clearly show that the best solution—where the weighted difference was the smallest between the effective capacities and the simulated ones—was achieved during the second simulation experiment run (when two loading stations were placed at the end of the AC200 line) with an AGV fleet size of 50 (7th experiment). This is also reinforced by the detailed results in Table 7, which show the individual effective and simulated capacities in the case of each product for the selected result (the 7th experiment—AGV fleet size of 50—in experiment run 2, which was conducted on the second model variant with two loading stations):
Table 7.
The summary of the simulation results for the second model variant in the case of 50 AGVs.
It is worth comparing the previous results to those in Table 3 (the results from the initial experiment run with 60 AGVs), as the comparison clearly shows a significant improvement in the efficiency for the AC200 line, which has the second highest priority, but a slight improvement can also be seen in the cases of the AC300, AC400, and AC500 lines as well.
While the results could be counter-intuitive at first glance, the reason why two loading stations are better than three or four is probably that the products in general need to cover a longer distance to reach the 3rd and 4th stations, and this takes away the advantage of having additional stations, as two were already able to handle the material flow in most situations. It is also noteworthy that the three-station case was only slightly worse than the two-station variant when 50 AGVs were applied, but there was still a very small difference (13 delivered products). This means that, albeit with a very slight advantage, two stations could serve the production line even more efficiently than three, so the use of three loading stations were not justified. However, the results clearly show that a single loading station was inadequate for the loading of the finished products at the AC200 line, regardless of the number of AGVs, as the two-station variant was twice as effective even in the case of 65 AGVs.
Finally, the resource statistics for the AC200 line in the case of the selected two-station solution also showed a near 95% utilization for the manufacturing machines, close to the originally calculated availability time, which reinforced the conclusion that the main bottleneck in the system was the lack of a sufficient number of loading stations at the end of the given line (Figure 13):
Figure 13.
The resource statistics for the AC200 production line showing the utilization of each manufacturing machine in the case of the second model (two loading stations) with 50 AGVs.
4. Discussion and Conclusions
4.1. Main Contributions of the Study
In this study, a combined capacity planning and simulation approach was presented with the goal of aiding the optimization of large-scale AGV systems in complex, highly automated production logistics environments. The main advantage of the proposed method is that it provides a structured framework for the optimization of such systems based on discrete event simulation, starting out from comprehensive production capacity parameters. The significance of this is that the planning process of new production systems starts with the determination of such high-level parameters and it is highly desirable to be able to precisely design the connected material handling systems right from the beginning, as the latter can significantly affect the performance of the previous in multiple complex ways. Additionally, the cost implications of the AGV systems themselves can be significant as well. The proposed method is also based on the implementation of purposefully designed simulation experiment runs in the case of each consecutive model variant, while it also considers machine failure rates.
Of course, it was evident from the literature review that many simulation studies have been conducted before to examine the problems of capacity planning and production planning. As it was discussed, in the studies in [2,3,4,5,6,7,8,9,10,11,12,13,14,15,16,17,18], simulations were specifically applied to examine the capacity planning problem, while the general production planning problem was explored through simulations in [19,20,21,22,23,24,25,26,27,28,29,30,31,32,33,34] and the simulation-based optimization of AGV systems were carried out in [35,36,37,38,39,40,41,42,43,44,45]. However, while a few studies (for example [43]) used a similar starting point, none of the examined literature explored the connection between the specific production capacity parameters presented in (1) and (2) and the simulation-based modelling of the AGV system. As it was discussed before, the exploration of this question however can clearly have high significance for the optimization of the AGV system.
The utilization of the proposed approach was demonstrated through a sample problem in a plastic industry setting based on realistic industrial practices. In this problem, the task of the AGV system was to transport all the products made by the production lines to the output of the system. The basic layout was determined by the number and size of the needed production lines (themselves determined by the requirements for the output values in case of each product) and the available operational space. After the initial experiment run on the first model, a bottleneck was identified at one of the lines, which made it necessary to increase the number of AGV loading stations at the end of the given line. After the implementation of additional simulation experiment runs on the modified models, the best solution was selected based on the objective function defined in the proposed approach that minimizes the difference between the calculated effective production capacities and the simulated delivered production values, while also applying weight parameters based on the importance of each product type.
Table 8 below shows the overall improvement achieved with the utilization of the proposed approach in terms of total throughput and throughput rate. It must be noted that the base case is the best result from the initial experiment run according to (4); therefore, it already represents a certain level of optimization. The final optimal result from the proposed approach provides an additional more than 3.5% improvement both for the total throughput and for the throughput rate:
Table 8.
Comparison of the total throughput and the throughput rate between the best case for the initial model and the final optimal result.
4.2. Current Limitations and Future Research Directions
As the presented sample problem incorporated a relatively large AGV system, in the consecutive experiments, the AGV fleet size was increased by increments of 5, but of course, it is possible to apply finer increments down to a single AGV according to the needs. It is also possible to examine the results from a cost perspective, namely to what extend the productivity increase justifies the utilization of additional AGVs. However, the latter was not in the focus of the study, as the optimization was conducted purely from a material handling perspective, but this could be a starting point for the continuation of the research in the future. For example, by knowing the purchase price of each vehicle, an acquisition cost could be assigned to each experiment and the results could be compared to the loss stemming from the number of undelivered products by the AGV system, though the determination of this latter parameter would certainly be more complicated and would require additional studies. Additionally, multiple experiment runs could also be conducted with different types of AGVs that have different acquisition costs, and the results could be again compared to each other from a procurement perspective.
It also worth pointing out that, while the presented method was focused on production logistics, there is no obstacle before the generalization of the approach and to apply it to similar problems in material handling, where a number of certain machines or machine groups repeatedly perform a given operation on various unit loads and afterwards, these unit loads have to be transported to their desired locations by an AGV system. A typical example for such an application can be an intermodal terminal or a container terminal, which are also in the focus of automation efforts. Another such example could be a maintenance plant that focuses on the repair of high-value equipment using specialized repair stations.
Additionally, the approach could already be applied in its current form across a wide range of manufacturing industries where AGV systems are prevalent. These include the automotive sector, the electronics industry, the FMCG sector, and virtually any other manufacturing industry where there is a higher emphasis on the application of the Industry 4.0 principle.
Overall, it can be stated that the proposed approach provides an effective and standardized framework for the optimization of AGV systems based on high-level capacity planning and discrete event simulation, one that can be applied in various industrial settings and has a potential for further generalization. In the meantime, the proposed method can also serve as the basis for additional new research avenues in the future.
Author Contributions
Conceptualization, P.K. and R.S.; methodology, P.K. and R.S.; software, P.K.; validation, P.K. and R.S.; formal analysis, R.S.; investigation, P.K. and R.S.; resources, P.K.; data curation, P.K. and R.S.; writing—original draft preparation, R.S.; writing—review and editing, R.S. and P.K.; visualization, P.K.; supervision, R.S.; project administration, P.K. and R.S. All authors have read and agreed to the published version of the manuscript.
Funding
This research received no external funding.
Data Availability Statement
The original contributions presented in the study are included in the article; further inquiries can be directed to the corresponding author.
Acknowledgments
Supported by the University Research Scholarship Program of the Ministry for Culture and Innovation from the Source of the National Research, Development and Innovation Fund.
Conflicts of Interest
The authors declare no conflicts of interest.
References
- Negahban, A.; Smith, J.S. Simulation for manufacturing system design and operation: Literature review and analysis. J. Manuf. Syst. 2014, 33, 241–261. [Google Scholar] [CrossRef]
- Teerasoponpong, S.; Sopadang, A. A simulation-optimization approach for adaptive manufacturing capacity planning in small and medium-sized enterprises. Expert Syst. Appl. 2021, 168, 114451. [Google Scholar] [CrossRef]
- Huang, H.C.; Lee, L.H.; Song, H.; Eck, B.T. SimMan—A simulation model for workforce capacity planning. Comput. Oper. Res. 2009, 36, 2490–2497. [Google Scholar] [CrossRef]
- Wang, L.C.; Wang, A.; Chueh, C.Y. Development of a capacity analysis and planning simulation model for semiconductor fabrication. Int. J. Adv. Manuf. Technol. 2018, 99, 37–52. [Google Scholar] [CrossRef]
- Jurczyk-Bunkowska, M. Tactical manufacturing capacity planning based on discrete event simulation and throughput accounting: A case study of medium sized production enterprise. Adv. Prod. Eng. Manag. 2021, 16, 335–347. [Google Scholar] [CrossRef]
- Vlachos, D.; Georgiadis, P.; Iakovou, E. A system dynamics model for dynamic capacity planning of remanufacturing in closed-loop supply chains. Comput. Oper. Res. 2007, 34, 367–394. [Google Scholar] [CrossRef]
- Elmasry, S.; Shalaby, M.; Saleh, M. A System dynamics simulation model for scalable-capacity manufacturing systems. In Proceedings of the International Conference of the System Dynamics Society, St. Gallen, Switzerland, 22–26 July 2012. [Google Scholar]
- Ojstersek, R.; Javernik, A.; Buchmeister, B. The impact of the collaborative workplace on the production system capacity: Simulation modelling vs. real-world application approach. Adv. Prod. Eng. Manag. 2021, 16, 431–442. [Google Scholar] [CrossRef]
- Rybicka, J.; Tiwari, A.; Enticott, S. Testing a flexible manufacturing system facility production capacity through discrete event simulation: Automotive case study. Int. J. Ind. Manuf. Eng. 2016, 10, 719–723. [Google Scholar]
- Gallego-García, S.; Reschke, J.; García-García, M. Design and simulation of a capacity management model using a digital twin approach based on the viable system model: Case study of an automotive plant. Appl. Sci. 2019, 9, 5567. [Google Scholar] [CrossRef]
- Marvel, J.H.; Schaub, M.A.; Weckman, G.R. Assessing the availability and allocation of production capacity in a fabrication facility through simulation modeling: A case study. Int. J. Ind. Eng. 2008, 15, 166–175. [Google Scholar]
- Georgiadis, P.; Athanasiou, E. Flexible long-term capacity planning in closed-loop supply chains with remanufacturing. Eur. J. Oper. Res. 2013, 225, 44–58. [Google Scholar] [CrossRef]
- Freile, A.J.; Mula, J.; Campuzano Bolarin, F. Integrating inventory and transport capacity planning in a food supply chain. Int. J. Simul. Model. 2020, 19, 434–445. [Google Scholar] [CrossRef]
- AL-Khazraji, H.; Cole, C.; Guo, W. Optimization and simulation of dynamic performance of production–inventory systems with multivariable controls. Mathematics 2021, 9, 568. [Google Scholar] [CrossRef]
- Ojstersek, R.; Buchmeister, B. Simulation based resource capacity planning with constraints. Int. J. Simul. Model. 2021, 20, 672–683. [Google Scholar] [CrossRef]
- Li, H.; Zhou, C.; Lee, B.K.; Lee, L.H.; Chew, E.P.; Goh, R.S.M. Capacity planning for mega container terminals with multi-objective and multi-fidelity simulation optimization. IISE Trans. 2017, 49, 849–862. [Google Scholar] [CrossRef]
- Triska, Y.; Frazzon, E.M.; Silva, V.M.D. Proposition of a simulation-based method for port capacity assessment and expansion planning. Simul. Model. Pract. Theory 2020, 103, 102098. [Google Scholar] [CrossRef]
- Özkan, E.D.; Nas, S.; Güler, N. Capacity analysis of Ro-Ro terminals by using simulation modeling method. Asian J. Shipp. Logist. 2016, 32, 139–147. [Google Scholar] [CrossRef]
- Li, J.; González, M.; Zhu, Y. A hybrid simulation optimization method for production planning of dedicated remanufacturing. Int. J. Prod. Econ. 2009, 117, 286–301. [Google Scholar] [CrossRef]
- Zhang, Z.; Wang, X.; Wang, X.; Cui, F.; Cheng, H. A simulation-based approach for plant layout design and production planning. J. Ambient Intell. Humaniz. Comput. 2019, 10, 1217–1230. [Google Scholar] [CrossRef]
- Osorio, A.F.; Brailsford, S.C.; Smith, H.K.; Forero-Matiz, S.P.; Camacho-Rodríguez, B.A. Simulation-optimization model for production planning in the blood supply chain. Health Care Manag. Sci. 2017, 20, 548–564. [Google Scholar] [CrossRef]
- Gansterer, M.; Almeder, C.; Hartl, R.F. Simulation-based optimization methods for setting production planning parameters. Int. J. Prod. Econ. 2014, 151, 206–213. [Google Scholar] [CrossRef]
- Fani, V.; Antomarioni, S.; Bandinelli, R.; Bevilacqua, M. Data-driven decision support tool for production planning: A framework combining association rules and simulation. Comput. Ind. 2023, 144, 103800. [Google Scholar] [CrossRef]
- Santos, C.H.D.; Lima, R.D.C.; Leal, F.; de Queiroz, J.A.; Balestrassi, P.P.; Montevechi, J.A.B. A decision support tool for operational planning: A Digital Twin using simulation and forecasting methods. Production 2020, 30, e20200018. [Google Scholar] [CrossRef]
- Rosova, A.; Behun, M.; Khouri, S.; Cehlar, M.; Ferencz, V.; Sofranko, M. Case study: The simulation modeling to improve the efficiency and performance of production process. Wirel. Netw. 2022, 28, 863–872. [Google Scholar] [CrossRef]
- Sobottka, T.; Kamhuber, F.; Faezirad, M.; Sihn, W. Potential for machine learning in optimized production planning with hybrid simulation. Procedia Manuf. 2019, 39, 1844–1853. [Google Scholar] [CrossRef]
- Wang, J.; Chang, Q.; Xiao, G.; Wang, N.; Li, S. Data driven production modeling and simulation of complex automobile general assembly plant. Comput. Ind. 2011, 62, 765–775. [Google Scholar] [CrossRef]
- Koulouris, A.; Misailidis, N.; Petrides, D. Applications of process and digital twin models for production simulation and scheduling in the manufacturing of food ingredients and products. Food Bioprod. Process. 2021, 126, 317–333. [Google Scholar] [CrossRef]
- Terkaj, W.; Tolio, T.; Urgo, M. A virtual factory approach for in situ simulation to support production and maintenance planning. CIRP Ann. 2015, 64, 451–454. [Google Scholar] [CrossRef]
- Kibira, D.; Shao, G.; Johansson, B. Framework for standardization of simulation integrated production planning. In Proceedings of the 2016 Winter Simulation Conference, Arlington VA, USA, 11–14 December 2016; pp. 2970–2981. [Google Scholar]
- Zhu, D.F.; Zheng, Z.; Gao, X.Q. Intelligent optimization-based production planning and simulation analysis for steelmaking and continuous casting process. J. Iron Steel Res. Int. 2010, 17, 19–24. [Google Scholar] [CrossRef]
- Dumetz, L.; Gaudreault, J.; Thomas, A.; Marier, P.; Lehoux, N.; el-Haouzi, H. A simulation framework for the evaluation of production planning and order management strategies in the sawmilling industry. IFAC-PapersOnLine 2015, 48, 622–627. [Google Scholar] [CrossRef]
- Block, C.; Lins, D.; Kuhlenkötter, B. Approach for a simulation-based and event-driven production planning and control in decentralized manufacturing execution systems. Procedia CIRP 2018, 72, 1351–1356. [Google Scholar] [CrossRef]
- Um, I.; Cheon, H.; Lee, H. The simulation design and analysis of a flexible manufacturing system with automated guided vehicle system. J. Manuf. Syst. 2009, 28, 115–122. [Google Scholar] [CrossRef]
- Gebennini, E.; Dallari, S.; Grassi, A.; Perrica, G.; Fantuzzi, C.; Gamberini, R. A simulation based approach for supporting automated guided vehicles (AGVs) systems design. In Proceedings of the 2008 Winter Simulation Conference, Miami, FL, USA, 7–10 December 2008; pp. 2156–2163. [Google Scholar]
- Cai, L.; Li, W.; Luo, Y.; He, L. Real-time scheduling simulation optimisation of job shop in a production-logistics collaborative environment. Int. J. Prod. Res. 2023, 61, 1373–1393. [Google Scholar] [CrossRef]
- Müller, M.; Mielke, J.; Pavlovskyi, Y.; Pape, A.; Masik, S.; Reggelin, T.; Häberer, S. Real-time combination of material flow simulation, digital twins of manufacturing cells, an AGV and a mixed-reality application. Procedia CIRP 2021, 104, 1607–1612. [Google Scholar] [CrossRef]
- Neradilova, H.; Fedorko, G. Simulation of the supply of workplaces by the AGV in the digital factory. Procedia Eng. 2017, 192, 638–643. [Google Scholar] [CrossRef]
- Chen, J.C.; Chen, T.L.; Teng, Y.C. Meta-model based simulation optimization for automated guided vehicle system under different charging mechanisms. Simul. Model. Pract. Theory 2021, 106, 102208. [Google Scholar] [CrossRef]
- Gyulai, D.; Bergmann, J.; Lengyel, A.; Kádár, B.; Czirkó, D. Simulation-based digital twin of a complex shop-floor logistics system. In Proceedings of the 2020 Winter Simulation Conference, Orlando, FL, USA, 14–18 December 2020; pp. 1849–1860. [Google Scholar]
- Fu, J.; Zhang, J.; Ding, G.; Qin, S.; Jiang, H. Determination of vehicle requirements of AGV system based on discrete event simulation and response surface methodology. Proc. Inst. Mech. Eng. Part B J. Eng. Manuf. 2021, 235, 1425–1436. [Google Scholar] [CrossRef]
- Foit, K.; Gołda, G.; Kampa, A. Integration and evaluation of intra-logistics processes in flexible production systems based on OEE metrics, with the use of computer modelling and simulation of AGVs. Processes 2020, 8, 1648. [Google Scholar] [CrossRef]
- Li, G.; Yang, S.; Xu, Z.; Wang, J.; Ren, Z.; Li, G. Resource allocation methodology based on object-oriented discrete event simulation: A production logistics system case study. CIRP J. Manuf. Sci. Technol. 2020, 31, 394–405. [Google Scholar] [CrossRef]
- Chawla, V.; Chanda, A.; Angra, S. Automatic guided vehicles fleet size optimization for flexible manufacturing system by grey wolf optimization algorithm. Manag. Sci. Lett. 2018, 8, 79–90. [Google Scholar] [CrossRef]
- Martínez-Gutiérrez, A.; Díez-González, J.; Ferrero-Guillén, R.; Verde, P.; Álvarez, R.; Perez, H. Digital twin for automatic transportation in industry 4.0. Sensors 2021, 21, 3344. [Google Scholar] [CrossRef] [PubMed]
- Alexandru, M.; Dragoș, C.; Bălă-Constantin, Z. Digital Twin for automated guided vehicles fleet management. Procedia Comput. Sci. 2022, 199, 1363–1369. [Google Scholar] [CrossRef]
- Wu, S.; Xiang, W.; Li, W.; Chen, L.; Wu, C. Dynamic Scheduling and Optimization of AGV in Factory Logistics Systems Based on Digital Twin. Appl. Sci. 2023, 13, 1762. [Google Scholar] [CrossRef]
- Azangoo, M.; Taherkordi, A.; Blech, J.O.; Vyatkin, V. Digital twin-assisted controlling of agvs in flexible manufacturing environments. In Proceedings of the 2021 IEEE 30th International Symposium on Industrial Electronics (ISIE), Kyoto, Japan, 20–23 June 2021; pp. 1–7. [Google Scholar]
- Zhang, L.; Yang, C.; Yan, Y.; Cai, Z.; Hu, Y. Automated guided vehicle dispatching and routing integration via digital twin with deep reinforcement learning. J. Manuf. Syst. 2024, 72, 492–503. [Google Scholar] [CrossRef]
- Guo, D.; Zhong, R.Y.; Rong, Y.; Huang, G.G. Synchronization of shop-floor logistics and manufacturing under IIoT and digital twin-enabled graduation intelligent manufacturing system. IEEE Trans. Cybern. 2021, 53, 2005–2016. [Google Scholar] [CrossRef]
- Lou, P.; Zhong, Y.; Hu, J.; Fan, C.; Chen, X. Digital-twin-driven AGV scheduling and routing in automated container terminals. Mathematics 2023, 11, 2678. [Google Scholar] [CrossRef]
- Han, W.; Xu, J.; Sun, Z.; Liu, B.; Zhang, K.; Zhang, Z.; Mei, X. Digital twin-based automated guided vehicle scheduling: A solution for its charging problems. Appl. Sci. 2022, 12, 3354. [Google Scholar] [CrossRef]
- Schaefer, J.L.; Tardio, P.R.; Baierle, I.C.; Nara, E.O.B. GIANN—A Methodology for Optimizing Competitiveness Performance Assessment Models for Small and Medium-Sized Enterprises. Adm. Sci. 2023, 13, 56. [Google Scholar] [CrossRef]
- Koltai, T. Termelésmenedzsment (In English: Production Management); BME Faculty of Economic and Social Sciences & Typotex Publishing: Budapest, Hungary, 2006; ISBN 978-963-279-035-0. [Google Scholar]
- Kováts, P. Műanyagipari Vállalat Termelési Rendszerének Szimulációra Épülő Vizsgálata és a Vizsgálatokból Kapott Információ Alapján Felépülő Végső Modell Megalkotása (In English: Analysis of the Production System of a Plastics Company Based on Simulation and the Creation of a Final Model Based on the Information Obtained from the Tests). Bachelor’s Thesis, University of Miskolc, Miskolc, Hungary, 2024. [Google Scholar]
Disclaimer/Publisher’s Note: The statements, opinions and data contained in all publications are solely those of the individual author(s) and contributor(s) and not of MDPI and/or the editor(s). MDPI and/or the editor(s) disclaim responsibility for any injury to people or property resulting from any ideas, methods, instructions or products referred to in the content. |
© 2024 by the authors. Licensee MDPI, Basel, Switzerland. This article is an open access article distributed under the terms and conditions of the Creative Commons Attribution (CC BY) license (https://creativecommons.org/licenses/by/4.0/).












