Diet-Associated Gut Bacterial Microbiota and Metabolome Signatures Linked to Fermented Food Intake in Healthy Postmenopausal Women
Abstract
1. Introduction
2. Materials and Methods
2.1. Participants and Study Design
Study Approval
2.2. Sample Collection
2.2.1. Fecal Sample Collection
2.2.2. Fermented Food Collection
2.3. Metagenomic Analysis
2.3.1. DNA Extraction and Sequencing
2.3.2. Bacterial Microbiota Processing and Analysis
2.3.3. Functional Annotation
2.4. Metabolomic Analysis
2.5. Statistical Analysis
3. Results
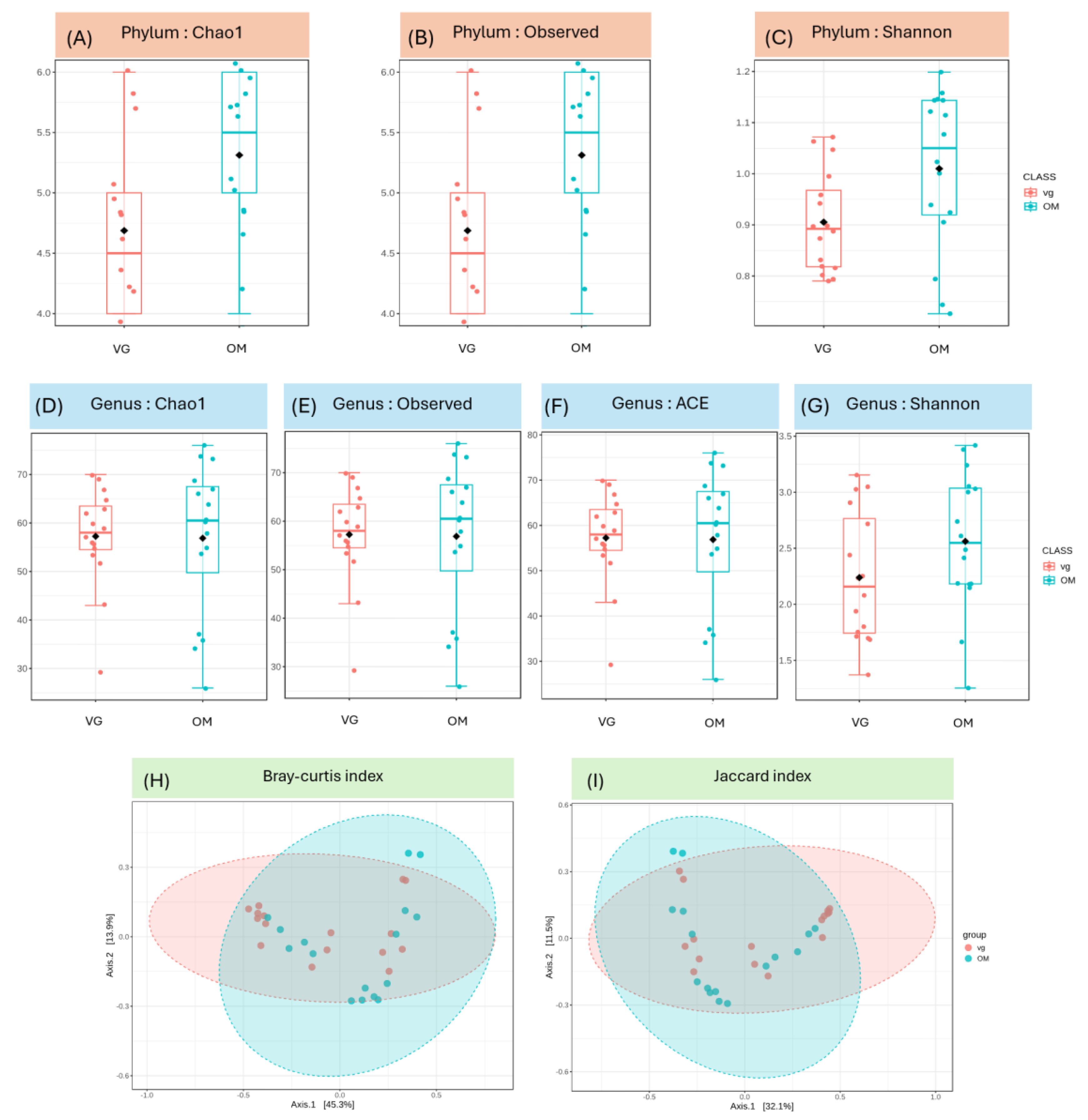
3.1. Pivotal Interplays of Key Diversity and Functional Pathways Between VG and OM Gut Bacterial Microbiota
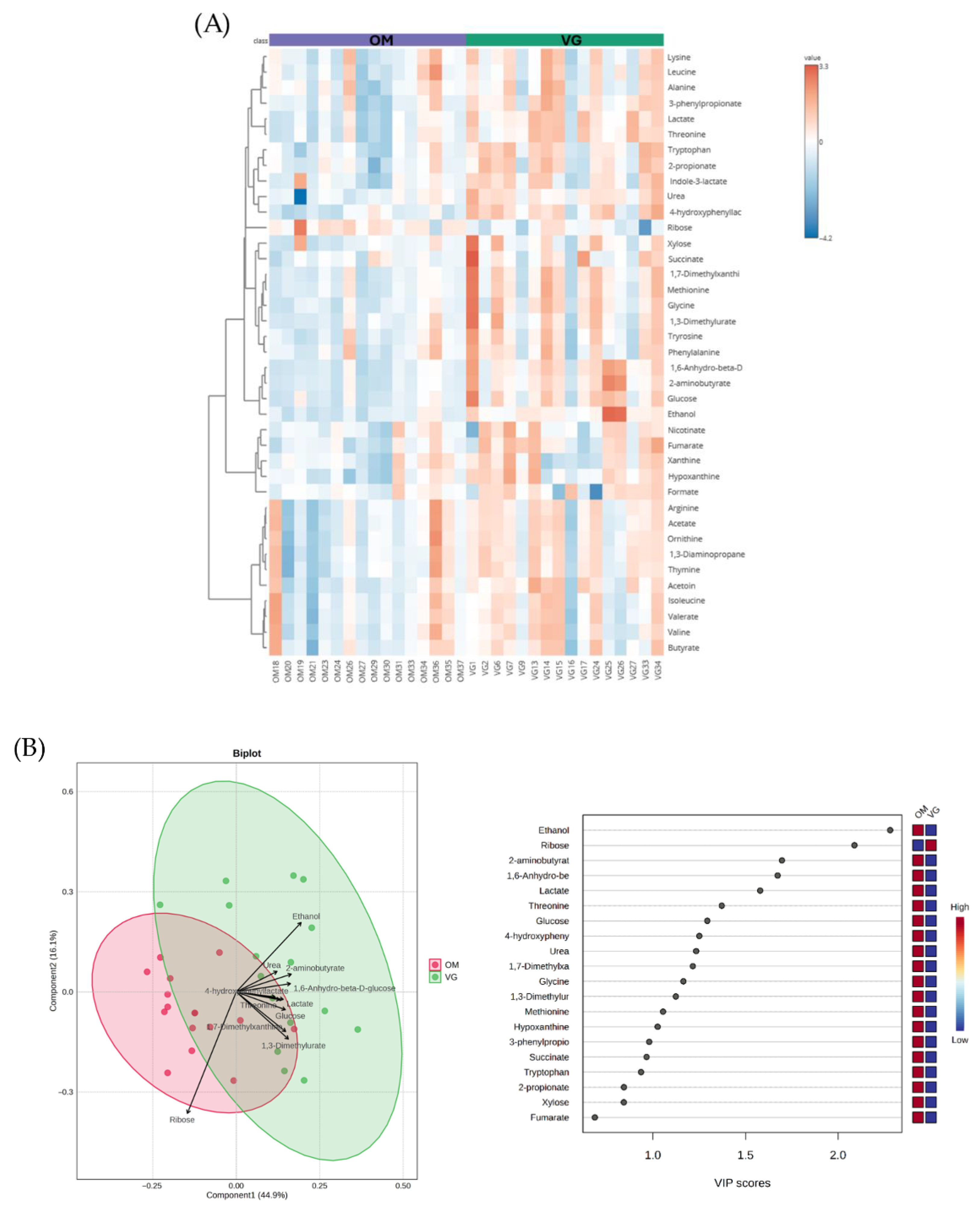
3.2. Functional Pathway Annotations of Gut Bacterial Microbiota and Fecal Metabolites
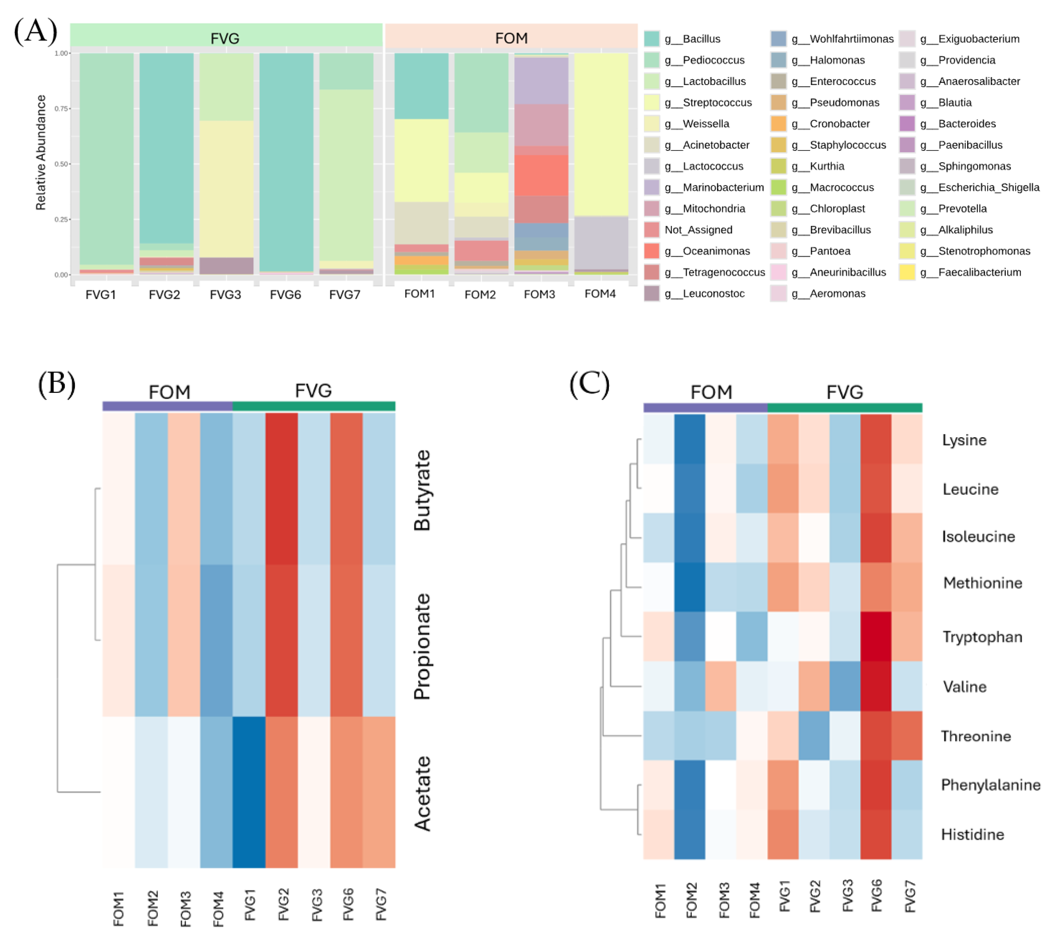
3.3. Microbial Diversity and Functional Pathways of Different Fermented Foods
3.4. Fermented Food Consumption Pattern Impact on Gut Bacterial Microbiota and Function
4. Discussion
5. Conclusions
Supplementary Materials
Author Contributions
Funding
Institutional Review Board Statement
Informed Consent Statement
Data Availability Statement
Acknowledgments
Conflicts of Interest
Abbreviations
| ACE | Abundance-based coverage estimator |
| ANFs | Antinutritional factors |
| ASVs | Amplicon sequence variants |
| BMI | Body mass index |
| EAAs | Essential amino acids |
| FOM | Fermented food samples from omnivore group |
| FOM-1 | Fermented soybean curd |
| FOM-2 | Sour fermented spider flower (pak sian dong) |
| FOM-3 | Salty fermented fish |
| FOM-4 | Kefir |
| FVG | Fermented food samples from vegetarian group |
| FVG-1 | Sweetened fermented rice (Khao-Mak) |
| FVG-2 | Salty fermented soybean condiment (plara-jae) |
| FVG-3 | Sour fermented mushroom (nham) |
| FVG-6 | Salty fermented soybean paste (kapi-jea) |
| FVG-7 | Sour fermented spinach |
| KEGG | Kyoto Encyclopedia of Genes and Genomes pathways |
| LDA | Linear Discriminant Analysis |
| LEfSe | Linear Discriminant Analysis Effect Size |
| NMR | Nuclear magnetic resonance |
| OM | Omnivore |
| OTUs | Operational Taxonomic Units |
| PCoA | Principal Coordinate Analysis |
| LAB | Lactic acid bacteria |
| PERMANOVA | Permutational Multivariate Analysis of Variance |
| rRNA | Ribosomal RNA |
| SCFAs | Short-chain fatty acids |
| STAMP | Statistical Analysis of Metagenomic Profiles |
| VG | Vegetarian |
References
- Tomasova, L.; Grman, M.; Ondrias, K.; Ufnal, M. The impact of gut microbiota metabolites on cellular bioenergetics and cardiometabolic health. Nutr. Metab. 2021, 18, 72. [Google Scholar] [CrossRef]
- Stege, P.B.; Hordijk, J.; Shetty, S.A.; Visser, M.; Viveen, M.C.; Rogers, M.R.C.; Gijsbers, E.; Dierikx, C.M.; van der Plaats, R.Q.J.; van Duijkeren, E.; et al. Impact of long-term dietary habits on the human gut resistome in the Dutch population. Sci. Rep. 2022, 12, 1892. [Google Scholar] [CrossRef]
- Seel, W.; Reiners, S.; Kipp, K.; Simon, M.C.; Dawczynski, C. Role of Dietary Fiber and Energy Intake on Gut Microbiome in Vegans, Vegetarians, and Flexitarians in Comparison to Omnivores-Insights from the Nutritional Evaluation (NuEva) Study. Nutrients 2023, 15, 1914. [Google Scholar] [CrossRef]
- Craig, W.J. Health effects of vegan diets. Am. J. Clin. Nutr. 2009, 89, 1627S–1633S. [Google Scholar] [CrossRef] [PubMed]
- Hasan, N.; Yang, H. Factors affecting the composition of the gut microbiota, and its modulation. PeerJ 2019, 7, e7502. [Google Scholar] [CrossRef]
- Zhang, C.; Zhang, M.; Wang, S.; Han, R.; Cao, Y.; Hei, W.; Mao, Y.; Zhang, X.; Pang, X.; Wei, C.; et al. Interactions between gut microbiota, host genetics and diet relevant to development of metabolic syndromes in mice. ISME J. 2010, 4, 232–241. [Google Scholar] [CrossRef] [PubMed]
- David, L.A.; Maurice, C.F.; Carmody, R.N.; Gootenberg, D.B.; Button, J.E.; Wolfe, B.E.; Ling, A.V.; Devlin, A.S.; Varma, Y.; Fischbach, M.A.; et al. Diet rapidly and reproducibly alters the human gut microbiome. Nature 2014, 505, 559–563. [Google Scholar] [CrossRef]
- Clemente-Suarez, V.J.; Redondo-Florez, L.; Martin-Rodriguez, A.; Curiel-Regueros, A.; Rubio-Zarapuz, A.; Tornero-Aguilera, J.F. Impact of Vegan and Vegetarian Diets on Neurological Health: A Critical Review. Nutrients 2025, 17, 884. [Google Scholar] [CrossRef] [PubMed]
- Craddock, J.C.; Probst, Y.C.; Peoples, G.E. Vegetarian and Omnivorous Nutrition—Comparing Physical Performance. Int. J. Sport. Nutr. Exerc. Metab. 2016, 26, 212–220. [Google Scholar] [CrossRef]
- Dietrich, S.; Trefflich, I.; Ueland, P.M.; Menzel, J.; Penczynski, K.J.; Abraham, K.; Weikert, C. Amino acid intake and plasma concentrations and their interplay with gut microbiota in vegans and omnivores in Germany. Eur. J. Nutr. 2022, 61, 2103–2114. [Google Scholar] [CrossRef]
- Bae, Y.J. Vegetarian Diet and Menopausal Women. In Vegetarian and Plant-Based Diets in Health and Disease Prevention; Academic Press: Cambridge, MA, USA, 2017; pp. 589–597. [Google Scholar] [CrossRef]
- Kahleova, H.; Holtz, D.N.; Strom, N.; La Reau, A.; Kolipaka, S.; Schmidt, N.; Hat, E.; Znayenko-Miller, T.; Holubkov, R.; Balrnard, N.D. A dietary intervention for postmenopausal hot flashes: A potential role of gut microbiome. An exploratory analysis. Complement. Ther. Med. 2023, 79, 103002. [Google Scholar] [CrossRef]
- Liaquat, M.; Minihane, A.M.; Vauzour, D.; Pontifex, M.G. The gut microbiota in menopause: Is there a role for prebiotic and probiotic solutions? Post Reprod. Health 2025, 31, 105–114. [Google Scholar] [CrossRef]
- Leeuwendaal, N.K.; Stanton, C.; O’Toole, P.W.; Beresford, T.P. Fermented Foods, Health and the Gut Microbiome. Nutrients 2022, 14, 1527. [Google Scholar] [CrossRef] [PubMed]
- Jeyakumar, E.; Lawrence, R. Microbial fermentation for reduction of antinutritional factors. In Current Developments in Biotechnology and Bioengineering; Elsevier: Amsterdam, The Netherlands, 2022; pp. 239–260. [Google Scholar] [CrossRef]
- Prochazkova, M.; Budinska, E.; Kuzma, M.; Pelantova, H.; Hradecky, J.; Heczkova, M.; Daskova, N.; Bratova, M.; Modos, I.; Videnska, P.; et al. Vegan Diet Is Associated With Favorable Effects on the Metabolic Performance of Intestinal Microbiota: A Cross-Sectional Multi-Omics Study. Front. Nutr. 2021, 8, 783302. [Google Scholar] [CrossRef]
- Dissayabutra, T.; Chuaypen, N.; Somnark, P.; Boonkaew, B.; Udomkarnjananun, S.; Kittiskulnam, P.; Charoenchittang, P.; Prombutara, P.; Tangkijvanich, P. Characterization of gut dysbiosis and intestinal barrier dysfunction in patients with metabolic dysfunction-associated steatotic liver disease and chronic kidney disease: A comparative study. Sci. Rep. 2025, 15, 15481. [Google Scholar] [CrossRef]
- Devrim-Lanpir, A.; Ilktac, H.Y.; Wirnitzer, K.; Hill, L.; Rosemann, T.; Knechtle, B. Vegan vs. omnivore diets paradox: A whole-metagenomic approach for defining metabolic networks during the race in ultra-marathoners- a before and after study design. PLoS ONE 2021, 16, e0255952. [Google Scholar] [CrossRef]
- Kanyakam, K.; Prakitchaiwattana, C. Influence of Isolation Source on the Probiotic Properties and Health Benefits of Yeasts: Insights from Metabarcoding and Cultivation Approaches. Appl. Microbiol. 2025, 5, 76. [Google Scholar] [CrossRef]
- Muangchinda, C.; Rungsihiranrut, A.; Prombutara, P.; Soonglerdsongpha, S.; Pinyakong, O. 16S metagenomic analysis reveals adaptability of a mixed-PAH-degrading consortium isolated from crude oil-contaminated seawater to changing environmental conditions. J. Hazard. Mater. 2018, 357, 119–127. [Google Scholar] [CrossRef] [PubMed]
- Chong, J.; Liu, P.; Zhou, G.; Xia, J. Using MicrobiomeAnalyst for comprehensive statistical, functional, and meta-analysis of microbiome data. Nat. Protoc. 2022, 15, 799–821. [Google Scholar] [CrossRef] [PubMed]
- Lu, Y.; Zhou, G.; Ewald, J.; Pang, Z.; Shiri, T.; Xia, J. MicrobiomeAnalyst 2.0: Comprehensive statistical, functional and integrative analysis of microbiome data. Nucleic Acids Res. 2023, 51, W310–W318. [Google Scholar] [CrossRef] [PubMed]
- Zhao, L.; Wang, C.; Peng, S.; Zhu, X.; Zhang, Z.; Zhao, Y.; Zhang, J.; Zhao, G.; Zhang, T.; Heng, X.; et al. Pivotal interplays between fecal metabolome and gut microbiome reveal functional signatures in cerebral ischemic stroke. J. Trans. Med. 2022, 20, 459. [Google Scholar] [CrossRef] [PubMed]
- Lamichhane, S.; Yde, C.C.; Schmedes, M.S.; Jensen, H.M.; Meier, S.; Bertram, H.C. Strategy for Nuclear-Magnetic-Resonance-Based Metabolomics of Human Feces. Anal. Chem. 2015, 87, 5930–5937. [Google Scholar] [CrossRef]
- Chancharoenthana, W.; Kamolratanakul, S.; Visitchanakun, P.; Sontidejkul, S.; Cheibchalard, T.; Somboonna, N.; Settachaimongkon, S.; Leelahavanichkul, A. Lacticaseibacilli attenuated fecal dysbiosis and metabolome changes in Candida-administered bilateral nephrectomy mice. Front. Immunol. 2023, 14, 1131447. [Google Scholar] [CrossRef] [PubMed]
- Jacobs, D.M.; Deltimple, N.; van Velzen, E.; van Dorsten, F.A.; Bingham, M.; Vaughan, E.E.; van Duynhoven, J. 1H NMR metabolite profiling of feces as a tool to assess the impact of nutrition on the human microbiome. NMR Biomed. 2008, 21, 615–626. [Google Scholar] [CrossRef] [PubMed]
- Kim, H.K.; Kostidis, K.S.; Choi, Y.H. NMR analysis of fecal samples. In Clinical Metabolomics: Methods and Protocols; Springer: New York, NY, USA, 2018; pp. 317–328. [Google Scholar]
- Denchai, S.; Sasomsin, S.; Prakitchaiwattana, C.; Phuenpong, T.; Homyog, K.; Mekboonsonglar, W.; Settachaimongkon, S. Influence of Different Types, Utilization Times, and Volumes of Aging Barrels on the Metabolite Profile of Red Wine Revealed by 1H-NMR Metabolomics Approach. Molecules 2023, 28, 6716. [Google Scholar] [CrossRef]
- Vo, T.T.P.; Buranakarl, C.; Chamsuwan, S.; Thammacharoen, S.; Nuntapaitoon, M.; Settachaimongkon, S. Impact of colostrum lactose concentration in relation to metabolomic profiles on kid growth performance of Black Bengal goats. Thai J. Vet. Med. 2025, 55, 2. [Google Scholar] [CrossRef]
- Fackelmann, G.; Manghi, P.; Carlino, N.; Heidrich, V.; Piccinno, G.; Ricci, L.; Piperni, E.; Arrè, A.; Bakker, E.; Creedon, A.C.; et al. Gut microbiome signatures of vegan, vegetarian and omnivore diets and associated health outcomes across 21,561 individuals. Nat. Microbiol. 2025, 10, 41–52. [Google Scholar] [CrossRef]
- Reis, R.S.D.; Horn, F. Enteropathogenic Escherichia coli, Samonella, Shigella and Yersinia: Cellular aspects of host-bacteria interactions in enteric diseases. Gut Pathog. 2010, 2, 8. [Google Scholar] [CrossRef]
- Li, Z.; Qing, Y.; Cui, G.; Li, M.; Liu, T.; Zeng, Y.; Zhou, C.; Hu, X.; Jiang, J.; Wang, D.; et al. Shotgun metagenomics reveals abnormal short-chain fatty acid-producing bacteria and glucose and lipid metabolism of the gut microbiota in patients with schizophrenia. Schizophr. Res. 2023, 255, 59–66. [Google Scholar] [CrossRef]
- Marco, M.L.; Heeney, D.; Binda, S.; Cifelli, C.J.; Cotter, P.D.; Foligné, B.; Gänzle, M.; Kort, R.; Pasin, G.; Pihlanto, A.; et al. Health benefits of fermented foods: Microbiota and beyond. Curr. Opin. Biotechnol. 2017, 44, 94–102. [Google Scholar] [CrossRef]
- Karri, V.; Hirschi, K.D. Gut Bacteria have a novel sweet tooth: Ribose sensing and scavenging from fiber. Gut Microbes 2020, 11, 1483–1485. [Google Scholar] [CrossRef]
- Berding, K.; Vlckova, K.; Marx, W.; Schellekens, H.; Stanton, C.; Clarke, G.; Jacka, F.; Dinan, T.G.; Cryan, J.F. Diet and the Microbiota-Gut-Brain Axis: Sowing the Seeds of Good Mental Health. Adv. Nutr. 2021, 12, 1239–1285. [Google Scholar] [CrossRef]
- Van den Belt, M.; van de Put, M.; Yüksel, E.; Lee, D.; van Eeden, F.; van Straaten, J.P.; Pintar, N.; Balen, B.; Andelic, M.; Rijnaarts, I.; et al. Distinct modulatory effects of high-fiber and fermented-food diets on gut microbiota, immune function, transit time, and sleep quality in a citizen science randomized controlled trial. medRxiv 2025. [Google Scholar] [CrossRef]
- Wastyk, H.C.; Fragiadakis, G.K.; Perelman, D.; Dahan, D.; Merrill, B.D.; Yu, F.B.; Topf, M.; Gonzalez, C.G.; Van Treuren, W.; Han, S.; et al. Gut-microbiota-targeted diets modulate human immune status. Cell 2021, 184, 4137–4153. [Google Scholar] [CrossRef] [PubMed]
- Emkani, M.; Oliete, B.; Saurel, R. Effect of Lactic Acid Fermentation on Legume Protein Properties, A Review. Fermentation 2022, 8, 244. [Google Scholar] [CrossRef]
- Khongkool, K.; Prakit, B.; Chiyod, R.; Suttibul, T.; Lertworapreecha, M. Qualitative analysis of fibre-degrading enzymes production by Bacillus isolated from native swine manures. Burapha Sci. J. 2023, 28, 647–659. [Google Scholar]
- Park, I.; Mannaa, M. Fermented Foods as Functional Systems: Microbial Communities and Metabolites Influencing Gut Health and Systemic Outcomes. Foods 2025, 14, 2292. [Google Scholar] [CrossRef]
- Yu, C.; Dong, Q.; Chen, M.; Zhao, R.; Zha, L.; Zhao, Y.; Zhang, M.; Zhang, B.; Ma, A. The effect of mushroom dietary fiber on the gut microbiota and related health benefits: A review. J. Fungi 2023, 9, 1028. [Google Scholar] [CrossRef] [PubMed]
- Boeing, H.; Bechthold, A.; Bub, A.; Ellinger, S.; Haller, D.; Kroke, A.; Leschik-Bonnet, E.; Müller, M.J.; Oberritter, H.; Schulze, M.; et al. Critical review: Vegetables and fruit in the prevention of chronic diseases. Eur. J. Nutr. 2012, 51, 637–663. [Google Scholar] [CrossRef]
- De Filippo, C.; Cavalieri, D.; Di Paola, M.; Ramazzotti, M.; Poullet, J.B.; Massart, S.; Collini, S.; Pieraccini, G.; Lionetti, P. Impact of diet in shaping gut microbiota revealed by a comparative study in children from Europe and rural Africa. Proc. Natl. Acad. Sci. USA 2010, 107, 14691–14696. [Google Scholar] [CrossRef]
- Flint, H.J.; Scott, K.P.; Duncan, S.H.; Louis, P.; Forano, E. Microbial degradation of complex carbohydrates in the gut. Gut Microbes 2012, 3, 289–306. [Google Scholar] [CrossRef]
- Harahap, I.A.; Suliburska, J.; Karaca, A.C.; Capanoglu, E.; Esatbeyoglu, T. Fermented soy products: A review of bioactives for health from fermentation to functionality. Compr. Rev. Food Sci. Food Saf. 2025, 24, e70080. [Google Scholar] [CrossRef]
- Wang, M.; Zhao, R. A review on nutritional advantages of edible mushrooms and its industrialization development situation in protein meat analogues. J. Future Foods 2023, 3, 1–7. [Google Scholar] [CrossRef]
- Park, S.; Church, D.D.; E Schutzler, S.; Azhar, G.; Kim, I.-Y.; A Ferrando, A.; Wolfe, R.R. Metabolic Evaluation of the Dietary Guidelines’ Ounce Equivalents of Protein Food Sources in Young Adults: A Randomized Controlled Trial. J. Nutr. 2021, 151, 1190–1196. [Google Scholar] [CrossRef]
- Warneke, R.; Garbers, T.B.; Herzberg, C.; Aschenbrandt, G.; Ficner, R.; Stulke, J. Ornithine is the central intermediate in the arginine degradative pathway and its regulation in Bacillus subtilis. J. Biol. Chem. 2023, 299, 104944. [Google Scholar] [CrossRef] [PubMed]
- Lee, K.W.; Park, J.Y.; Jeong, H.R.; Heo, H.J.; Han, N.S.; Kim, J.H. Probiotic properties of Weissella strains isolated from human faeces. Anaerobe 2012, 18, 96–102. [Google Scholar] [CrossRef] [PubMed]
- Rinninella, E.; Raoul, P.; Cintoni, M.; Franceschi, F.; Miggiano, G.A.D.; Gasbarrini, A.; Mele, M.C. What is the Healthy Gut Microbiota Composition? A Changing Ecosystem across Age, Environment, Diet, and Diseases. Microorganisms 2019, 7, 14. [Google Scholar] [CrossRef]
- Zhang, C.; Derrien, M.; Levenez, F.; Brazeilles, R.; A Ballal, S.; Kim, J.; Degivry, M.-C.; Quéré, G.; Garault, P.; Vlieg, J.E.T.v.H.; et al. Ecological robustness of the gut microbiota in response to ingestion of transient food-borne microbes. ISME J. 2016, 10, 2235–2245. [Google Scholar] [CrossRef] [PubMed]
- Wampach, L.; Heintz-Buschart, A.; Hogan, A.; Muller, E.E.L.; Narayanasamy, S.; Laczny, C.C.; Hugerth, L.W.; Bindl, L.; Bottu, J.; Andersson, A.F.; et al. Colonization and Succession within the Human Gut Microbiome by Archaea, Bacteria, and Microeukaryotes during the First Year of Life. Front. Microbiol. 2017, 8, 738. [Google Scholar] [CrossRef]
- Xiong, R.-G.; Zhou, D.-D.; Wu, S.-X.; Huang, S.-Y.; Saimaiti, A.; Yang, Z.-J.; Shang, A.; Zhao, C.-N.; Gan, R.-Y.; Li, H.-B. Health Benefits and Side Effects of Short-Chain Fatty Acids. Foods 2022, 11, 2863. [Google Scholar] [CrossRef] [PubMed]
- Roselli, M.; Natella, F.; Zinno, P.; Guantario, B.; Canali, R.; Schifano, E.; De Angelis, M.; Nikoloudaki, O.; Gobbetti, M.; Perozzi, G.; et al. Colonization ability and impact on human gut microbiota of foodborne microbes from traditional or probiotic-added fermented foods: A systematic review. Front. Nutr. 2021, 8, 689084. [Google Scholar] [CrossRef]
- Tremblay, A.; Auger, J.; Alyousif, Z.; Calero, S.E.C.; Mathieu, O.; Rivero-Mendoza, D.; Elmaoui, A.; Dahl, W.J.; A Tompkins, T. Total transit time and probiotic persistence in healthy adults: A pilot study. J. Neurogastroenterol. Motil. 2023, 29, 218. [Google Scholar] [CrossRef] [PubMed]
- Zmora, N.; Zilberman-Schapira, G.; Suez, J.; Mor, U.; Dori-Bachash, M.; Bashiardes, S.; Kotler, E.; Zur, M.; Regev-Lehavi, D.; Brik, R.B.-Z.; et al. Personalized gut mucosal colonization resistance to empiric probiotics is associated with unique host and microbiome features. Cell 2018, 174, 1388–1405. [Google Scholar] [CrossRef] [PubMed]







| ID | Fermented Food | Process | Nutritional Information | |||||
|---|---|---|---|---|---|---|---|---|
| CHO (g) | FAT (g) | PRO (g) | PROA (g) | PROV (g) | ENER (kcal/100 g) | |||
| FVG1 | fermented rice (sweet snack) | Ready to eat | 39.70 | 4.55 | 3.80 | 0.00 | 3.80 | 206.95 |
| FVG2 | salty fermented soybean condiment (dipping sauce) | Ready to eat | 34.64 | 7.92 | 15.58 | 0.00 | 15.58 | 272.16 |
| FVG3 | sour fermented mushroom (main dish) | Ready to eat | 27.39 | 0.35 | 3.78 | 0.00 | 3.78 | 127.87 |
| FVG6 | salty fermented soybean paste (condiment) | Ready to eat | 34.10 | 12.20 | 7.91 | 0.00 | 7.91 | 337.00 |
| FVG7 | sour fermented spinach (main dish) | Ready to eat | 57.18 | 3.31 | 3.78 | 0.00 | 3.78 | 273.66 |
| FOM1 | fermented soybean curd (accompaniment) | Ready to eat | 9.23 | 5.29 | 11.21 | 0.00 | 11.21 | 129.36 |
| FOM2 | sour fermented spider flower (main dish) | Ready to eat | 8.43 | 3.20 | 4.00 | 0.00 | 4.00 | 78.52 |
| FOM3 | salty fermented fish (condiment) | Ready to eat | 2.47 | 4.06 | 12.97 | 12.97 | 0.00 | 98.33 |
| FOM4 | kefir (drink) | Ready to eat | 12.03 | 3.04 | 4.51 | 4.51 | 0.00 | 93.52 |
| Range | FVG1 | FVG2 | FVG3 | FVG6 | FVG7 |
|---|---|---|---|---|---|
| 80–100% | Pediococcus | Bacillus | Bacillus | ||
| 60–80% | Weissella | Lactobacillus | |||
| 40–60% | |||||
| 20–40% | Lactobacillus | ||||
| 0–20% | Bacillus, Lactobacillus, Weissella, Cronobacter, Pantoea, Exiguobacterium, Paenibacillus, Acinetobacter, Staphylococcus | Lactobacillus, Pediococcus, Weissella, Aneurinibacillus, Brevibacillus, Enterococcus, Tetragenococcus, Halanaerobium, Halomonas, Acinetobacter, Proteus, Alkaliphilus, Anaerosalibacter, Prevotella, Faecalibacterium, Staphylococcus, Wohlfahrtiimonas | Leuconostoc, Bacillus, Enterococcus, Exiguobacterium, Pediococcus, Acinetobacter, Kurthia, Prevotella, Pseudomonas, Staphylococcus, Lactococcus | Aneurinibacillus, Brevibacillus, Escherichia_Shigella, Anaerosalibacter, Faecalibacterium | Bacteroides, Enterobacteriaceae, Blautia, Pediococcus, Leuconostoc, Weissella, Prevotella, Faecalibacterium, Staphylococcus, Lactococcus, Streptococcus |
| Genera Bacterial | Average of VG Gut Bacterial Microbiota (%) | Average of FVG Bacterial Communities (%) | Average of OM Gut Bacterial Microbiota (%) | Average of FOM Bacterial Communities (%) |
|---|---|---|---|---|
| f__Prevotellaceae_g__Prevotella | 29.646 ± 0.271 | 0.034 ± 0.001 | 9.011 ± 0.146 | 0.914 ± 0.017 |
| f__Bacteroidaceae_g__Bacteroides | 15.806 ± 0.169 | 0.011 ± 0.000 | 17.255 ± 0.179 | 2.261 ± 0.045 |
| f__Ruminococcaceae_g__Faecalibacterium | 11.943 ± 0.073 | 0.026 ± 0.000 | 11.375 ± 0.071 | 0.008 ± 0.000 |
| f__Lachnospiraceae_g__Blautia | 3.637 ± 0.029 | 0.026 ± 0.001 | 6.627 ± 0.032 | 2.010 ± 0.040 |
| f__Enterobacteriaceae_g__Escherichia_Shigella | 1.212 ± 0.022 | 0.020 ± 0.000 | 5.673 ± 0.095 | 0.275 ± 0.004 |
| f__Leuconostocaceae_g__Weissella | 0.612 ± 0.009 | 13.119 ± 0.273 | 0.033 ± 0.001 | 4.013 ± 0.079 |
| f__Streptococcaceae_g__Streptococcus | 0.556 ± 0.007 | 0.009 ± 0.007 | 0.933 ± 0.013 | 55.575 ± 0.375 |
| f__Lactobacillaceae_g__Pediococcus | 0.126 ± 0.004 | 23.005 ± 0.004 | ND | ND |
| f__Enterococcaceae_g__Enterococcus | 0.075 ± 0.001 | 0.242 ± 0.001 | 0.186 ± 0.004 | 0.745 ± 0.008 |
| f__Leuconostocaceae_g__Leuconostoc | 0.013 ± 0.000 | 1.814 ± 0.000 | ND | ND |
| f__Streptococcaceae_g__Lactococcus | 0.010 ± 0.000 | 0.124 ± 0.000 | 0.015 ± 0.000 | 7.291 ± 0.116 |
| f__Lactobacillaceae_g__Lactobacillus | 0.004 ± 0.000 | 22.588 ± 0.000 | 0.008 ± 0.000 | 1.193 ± 0.024 |
Disclaimer/Publisher’s Note: The statements, opinions and data contained in all publications are solely those of the individual author(s) and contributor(s) and not of MDPI and/or the editor(s). MDPI and/or the editor(s) disclaim responsibility for any injury to people or property resulting from any ideas, methods, instructions or products referred to in the content. |
© 2026 by the authors. Licensee MDPI, Basel, Switzerland. This article is an open access article distributed under the terms and conditions of the Creative Commons Attribution (CC BY) license.
Share and Cite
Buranavanitvong, N.; Thanthithum, C.; Kanyakam, K.; Azzout-Marniche, D.; Jouan-Rimbaud Bouveresse, D.; Chotechuang, N.; Prakitchaiwattana, C. Diet-Associated Gut Bacterial Microbiota and Metabolome Signatures Linked to Fermented Food Intake in Healthy Postmenopausal Women. Foods 2026, 15, 1210. https://doi.org/10.3390/foods15071210
Buranavanitvong N, Thanthithum C, Kanyakam K, Azzout-Marniche D, Jouan-Rimbaud Bouveresse D, Chotechuang N, Prakitchaiwattana C. Diet-Associated Gut Bacterial Microbiota and Metabolome Signatures Linked to Fermented Food Intake in Healthy Postmenopausal Women. Foods. 2026; 15(7):1210. https://doi.org/10.3390/foods15071210
Chicago/Turabian StyleBuranavanitvong, Natthanan, Chayaporn Thanthithum, Kanyarat Kanyakam, Dalila Azzout-Marniche, Delphine Jouan-Rimbaud Bouveresse, Nattida Chotechuang, and Cheunjit Prakitchaiwattana. 2026. "Diet-Associated Gut Bacterial Microbiota and Metabolome Signatures Linked to Fermented Food Intake in Healthy Postmenopausal Women" Foods 15, no. 7: 1210. https://doi.org/10.3390/foods15071210
APA StyleBuranavanitvong, N., Thanthithum, C., Kanyakam, K., Azzout-Marniche, D., Jouan-Rimbaud Bouveresse, D., Chotechuang, N., & Prakitchaiwattana, C. (2026). Diet-Associated Gut Bacterial Microbiota and Metabolome Signatures Linked to Fermented Food Intake in Healthy Postmenopausal Women. Foods, 15(7), 1210. https://doi.org/10.3390/foods15071210

