Effects of Sodium Hypochlorite Bleaching on the Quality and Safety of Basa (Pangasius bocourti) Fish Maw: Texture, Collagen Structure, and Semicarbazide Formation
Abstract
1. Introduction
2. Materials and Methods
2.1. Materials and Reagents
2.2. Sample Preparation
2.3. HPLC-MS/MS Analysis of SEM
2.4. Physicochemical Properties
2.4.1. Determination of Texture and Shear Force
2.4.2. Scanning Electron Microscopy
2.5. Collagen Characterization
2.5.1. Collagen Extraction and Purification
2.5.2. Determination of Collagen Content
2.5.3. Fourier Transform Infrared (FTIR) Spectroscopy
2.5.4. SDS-PAGE Electrophoresis
2.6. Untargeted Metabolomics
2.6.1. Sample and Quality Control Preparation
2.6.2. LC-MS/MS Analysis
2.6.3. Data Processing
2.7. Controlled SEM-Generating Reactions
2.8. Statistical Analyses
3. Results and Discussion
3.1. Effects of NaClO Bleaching Conditions on SEM Generation
3.2. Physicochemical Properties of BFM
3.2.1. BFM Texture Profile Analysis
3.2.2. Microstructure Analysis
3.3. Collagen Physicochemical Properties
3.3.1. Collagen Concentration
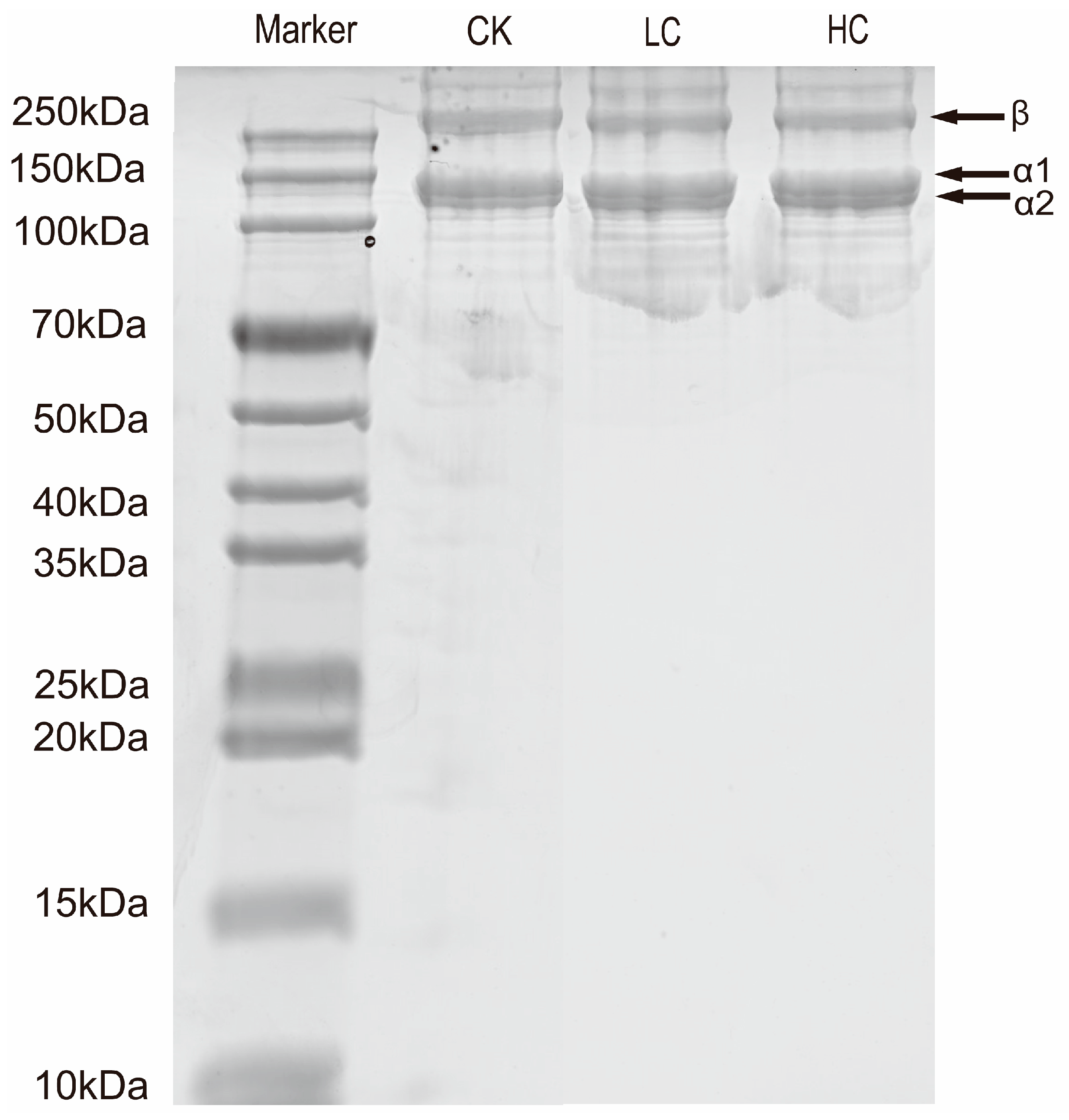
3.3.2. SDS-PAGE
3.3.3. FTIR Analysis
3.4. Untargeted Metabolomics
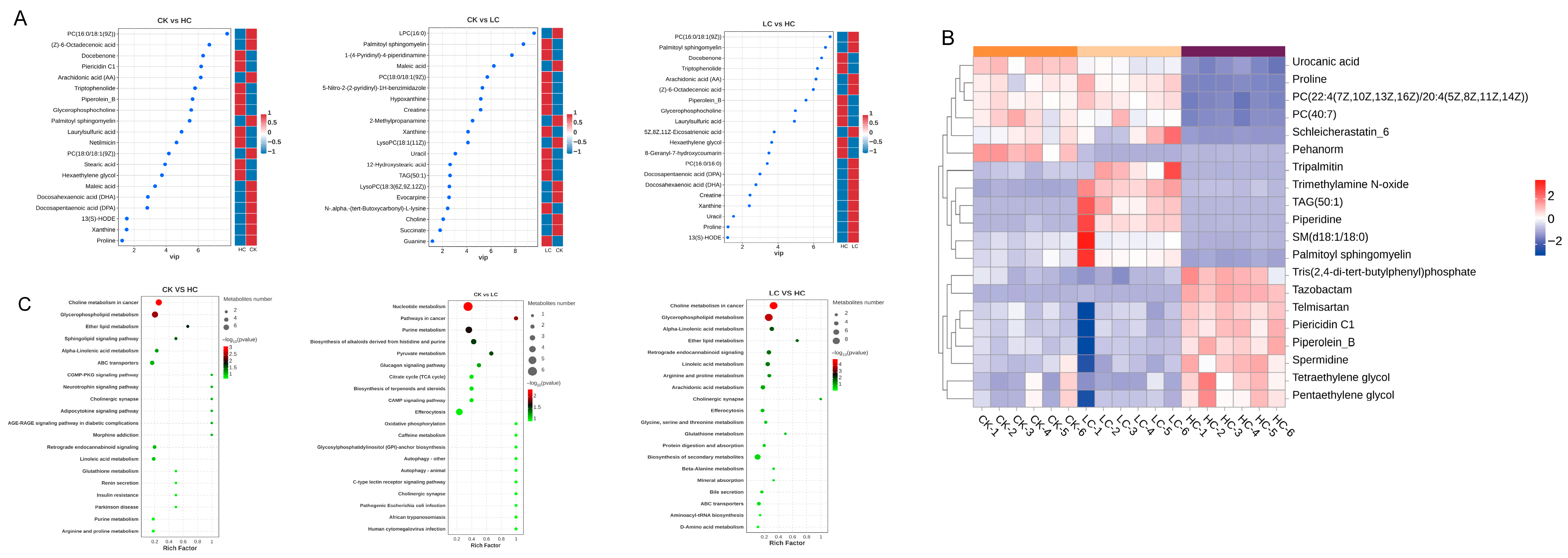
3.4.1. Differential Metabolite Analysis
3.4.2. KEGG Pathway Enrichment Analysis
3.5. Controlled SEM-Generating Reactions
4. Conclusions
Author Contributions
Funding
Institutional Review Board Statement
Informed Consent Statement
Data Availability Statement
Acknowledgments
Conflicts of Interest
Abbreviations
| BFM | Basa (Pangasius bocourti) fish maw |
| SEM | Semicarbazide |
| VIP | Variable Importance in Projection |
| PCA | Principal Component Analysis |
| OPLS-DA | Orthogonal Partial Least Squares-Discriminant Analysis |
References
- Yu, H.; Mubango, E.; Wu, K.; Luo, H.; Hong, H. Unraveling the Potential of Blue Foods: A Comprehensive Review on the Extraction, Bioactive Properties, and Applications of Proteins and Biopeptides from Fish Swim Bladder. Trends Food Sci. Technol. 2024, 144, 104345. [Google Scholar] [CrossRef]
- Dai, C.; Dai, L.; Yu, F.J.; Li, X.N.; Wang, G.X.; Chen, J.; Wang, C.; Lu, Y.P. Chemical and Biological Characteristics of Hydrolysate of Crucian Carp Swim Bladder: Focus on Preventing Ulcerative Colitis. J. Funct. Foods 2020, 75, 104256. [Google Scholar] [CrossRef]
- Zhao, Y.; Zeng, L.; Yang, Z.; Huang, F.; Ding, G.; Wang, B. Anti-Fatigue Effect by Peptide Fraction from Protein Hydrolysate of Croceine Croaker (Pseudosciaena crocea) Swim Bladder through Inhibiting the Oxidative Reactions Including DNA Damage. Mar. Drugs 2016, 14, 221. [Google Scholar] [CrossRef] [PubMed]
- Hong, H.; Zheng, Y.; Song, S.; Zhang, Y.; Zhang, C.; Liu, J.; Luo, Y. Identification and Characterization of Dpp-Iv Inhibitory Peptides from Silver Carp Swim Bladder Hydrolysates. Food Biosci. 2020, 38, 100748. [Google Scholar] [CrossRef]
- de Mitcheson, Y.S.; To, A.W.L.; Wong, N.W.; Kwan, H.Y.; Bud, W.S. Emerging from the Murk: Threats, Challenges and Opportunities for the Global Swim Bladder Trade. Rev. Fish Biol. Fish. 2019, 29, 809–835. [Google Scholar] [CrossRef]
- Wei, S.; Xu, L.; Zhu, Y.; Sun, C.; Lu, W.; Cao, Y.; Zhang, Y.; Zhao, Y.; Fang, Y. Characteristics Analysis of Microstructure and Physicochemical Properties of Fresh and Water-Soaked Fish Maws Derived from Various Swim Bladder Species. Food Res. Int. 2025, 202, 115761. [Google Scholar] [CrossRef]
- Wang, J.; Xu, Z.; Lu, W.; Zhou, X.; Liu, S.; Zhu, S.; Ding, Y. Improving the Texture Attributes of Squid Meat (Sthenoteuthis oualaniensis) with Slight Oxidative and Phosphate Curing Treatments. Food Res. Int. 2024, 176, 113829. [Google Scholar] [CrossRef]
- Hoenicke, K.; Gatermann, R.; Hartig, L.; Mandix, M.; Otte, S. Formation of Semicarbazide (SEM) in Food by Hypochlorite Treatment: Is SEM a Specific Marker for Nitrofurazone Abuse? Food Addit. Contam. 2004, 21, 526–537. [Google Scholar] [CrossRef]
- Henniges, U.; Potthast, A. Bleaching Revisited: Impact of Oxidative and Reductive Bleaching Treatments on Cellulose and Paper. Restaurator 2009, 30, 294–320. [Google Scholar] [CrossRef]
- Yu, W.; Liu, W.; Sang, Y.; Wang, X. Analysis of Endogenous Semicarbazide during the Whole Growth Cycle of Litopenaeus vannamei and Its Possible Biosynthetic Pathway. J. Agric. Food Chem. 2019, 67, 8235–8242. [Google Scholar] [CrossRef]
- Abernethy, G.A. Generation of Semicarbazide from Natural Azine Development in Foods, Followed by Reaction with Urea Compounds. Food Addit. Contam. Part A 2015, 32, 1416–1430. [Google Scholar] [CrossRef]
- Phansawat, P.; Chuchird, N.; Keetanon, A.; Chongprachavat, N.; Pichitkul, P.; Paankhao, N.; Paankhao, S.; Kitsanayanyong, L.; Baoprasertkul, P.; Rairat, T. Depletion Kinetics of Semicarbazide in Giant River Prawn (Macrobrachium rosenbergii) Following Nitrofurazone Oral Administration and Its Occurrence in an Aquaculture Farm. Environ. Toxicol. Pharmacol. 2024, 107, 104389. [Google Scholar] [CrossRef]
- Johnston, L.; Croft, M.; Murby, J.; Shearman, K. Preparation and Characterisation of Certified Reference Materials for Furazolidone and Nitrofurazone Metabolites in Prawn. Accredit. Qual. Assur. 2015, 20, 401–410. [Google Scholar] [CrossRef]
- Molognoni, L.; Daguer, H.; Motta, G.E.; Merlo, T.C.; Lindner, J.D.D. Interactions of Preservatives in Meat Processing: Formation of Carcinogenic Compounds, Analytical Methods, and Inhibitory Agents. Food Res. Int. 2019, 125, 108608. [Google Scholar] [CrossRef] [PubMed]
- Mulder, P.P.J.; Beumer, B.; Van Rhijn, J.A. The Determination of Biurea: A Novel Method to Discriminate between Nitrofurazone and Azodicarbonamide Use in Food Products. Anal. Chim. Acta 2007, 586, 366–373. [Google Scholar] [CrossRef] [PubMed]
- Johnston, J.; Duverna, R.; Williams, M.; Kishore, R.; Yee, C.; Jarosh, J. Investigating the Suitability of Semicarbazide as an Indicator of Preharvest Nitrofurazone Use in Raw Chicken. J. Food Prot. 2020, 83, 1368–1373. [Google Scholar] [CrossRef]
- Huizhen, W.; Zhi, L.; Hu, Z.; Shuangnan, X.; Chao, T.; Wei, L.; Bin, L.; Piao, C.; Zihong, Z.; Mingrong, Q. Identification of Endogenous and Exogenous Semicarbazide (SEM) in Crustacea Aquatic Products Using Compound-Specific Nitrogen Stable Isotope Ratio Analysis (NSIRA). J. Food Compos. Anal. 2023, 119, 105257. [Google Scholar] [CrossRef]
- Vass, M.; Diblikova, I.; Cernoch, I.; Franek, M. Elisa for Semicarbazide and Its Application for Screening in Food Contamination. Anal. Chim. Acta 2008, 608, 86–94. [Google Scholar] [CrossRef]
- Yu, W.; Liu, W.; Tian, W.; Li, X.; Wang, X. Semicarbazide Universality Study and Its Speculated Formation Pathway. J. Food Saf. 2018, 39, e12591. [Google Scholar] [CrossRef]
- Saari, L.; Peltonen, K. Novel Source of Semicarbazide: Levels of Semicarbazide in Cooked Crayfish Samples Determined by Lc/Ms/Ms. Food Addit. Contam. 2004, 21, 825–832. [Google Scholar] [CrossRef]
- Li, B. Determination and Investigation the Nitrofurazone’s Metabolite Semicarbazide in Macrobrachium nipponese Prawns. Sci. Discov. 2015, 3, 10. [Google Scholar] [CrossRef][Green Version]
- Zhang, Y.; Chen, X.; Yu, H.; Zhang, X.; Hu, S.; Chen, X. Investigation of the Conversion Mechanism of Endogenous Semicarbazide in Shrimp on the Amino Acid Level. Ecotoxicol. Environ. Saf. 2023, 249, 114393. [Google Scholar] [CrossRef]
- Stadler, R.H.; Verzegnassi, L.; Seefelder, W.; Racault, L. Why Semicarbazide (SEM) Is Not an Appropriate Marker for the Usage of Nitrofurazone on Agricultural Animals. Food Addit. Contam. Part A 2015, 32, 1842–1850. [Google Scholar] [CrossRef]
- Pezzatti, J.; Boccard, J.; Codesido, S.; Gagnebin, Y.; Joshi, A.; Picard, D.; González-Ruiz, V.; Rudaz, S. Implementation of Liquid Chromatography–High Resolution Mass Spectrometry Methods for Untargeted Metabolomic Analyses of Biological Samples: A Tutorial. Anal. Chim. Acta 2020, 1105, 28–44. [Google Scholar] [CrossRef] [PubMed]
- Haggarty, J.; Burgess, K.E.V. Recent Advances in Liquid and Gas Chromatography Methodology for Extending Coverage of the Metabolome. Curr. Opin. Biotechnol. 2017, 43, 77–85. [Google Scholar] [CrossRef] [PubMed]
- Utpott, M.; Rodrigues, E.; Rios, A.d.O.; Mercali, G.D.; Flôres, S.H. Metabolomics: An Analytical Technique for Food Processing Evaluation. Food Chem. 2022, 366, 130685. [Google Scholar] [CrossRef] [PubMed]
- Lacalle-Bergeron, L.; Izquierdo-Sandoval, D.; Sancho, J.V.; López, F.J.; Hernández, F.; Portolés, T. Chromatography Hyphenated to High Resolution Mass Spectrometry in Untargeted Metabolomics for Investigation of Food (Bio)Markers. Trends Anal. Chem. 2021, 135, 116161. [Google Scholar] [CrossRef]
- Li, J.; Wang, D.; Chen, S.; Gao, F.; Li, C.; Feng, Y.; Deng, J. Integrated Metabolomic and Transcriptomic Analysis Reveal the Production Mechanism of Semicarbazide in Macrobrachium rosenbergii under Urea Conditions. Foods 2024, 13, 3817. [Google Scholar] [CrossRef]
- Gao, S.; Liu, Y.; Fu, Z.; Zhang, H.; Zhang, L.; Li, B.; Tan, Y.; Hong, H.; Luo, Y. Uncovering Quality Changes of Salted Bighead Carp Fillets during Frozen Storage: The Potential Role of Time-Dependent Protein Denaturation and Oxidation. Food Chem. 2023, 414, 135714. [Google Scholar] [CrossRef]
- Lemos Junior, W.J.F.; Alves, J.d.S.; Martins, A.M.D.; Rezende, C.S.M.e.; Cappato, L.P. Fogging Vs Immersion Techniques for Sustainable Pathogen Inactivation on Stainless Steel Surfaces Using Commercial Sanitizers. J. Food Eng. 2025, 384, 112249. [Google Scholar] [CrossRef]
- Fu, Z.; Hao, S.; Xiang, H.; Li, C.; Cen, J.; Wei, Y.; Chen, S.; Zhao, Y.; Hu, X.; Yan, Y.; et al. Effects of Sodium Hypochlorite Rinsing on Tilapia Storage: An Investigation Based on Muscle Quality and Tissue Protease Activity. Foods 2025, 14, 2868. [Google Scholar] [CrossRef]
- Arienzo, A.; Gallo, V.; Tomassetti, F.; Antonini, G. Implication of Sodium Hypochlorite as a Sanitizer in Ready-to-Eat Salad Processing and Advantages of the Use of Alternative Rapid Bacterial Detection Methods. Foods 2023, 12, 3021. [Google Scholar] [CrossRef] [PubMed]
- Nou, X.W.; Luo, Y.G. Whole-Leaf Wash Improves Chlorine Efficacy for Microbial Reduction and Prevents Pathogen Cross-Contamination during Fresh-Cut Lettuce Processing. J. Food Sci. 2010, 75, 283–290. [Google Scholar] [CrossRef]
- Legay, C.; Rodriguez, M.J.; Sérodes, J.B.; Levallois, P. Estimation of Chlorination by-Products Presence in Drinking Water in Epidemiological Studies on Adverse Reproductive Outcomes: A Review. Sci. Total Environ. 2010, 408, 456–472. [Google Scholar] [CrossRef]
- Bendall, J.G. Semicarbazide Is Non-Specific as a Marker Metabolite to Reveal Nitrofurazone Abuse as It Can Form under Hofmann Conditions. Food Addit. Contam. Part A 2009, 26, 47–56. [Google Scholar] [CrossRef] [PubMed]
- Xing, Y.N.; Ni, H.G.; Chen, Z.Y. Semicarbazide in Selected Bird’s Nest Products. J. Food Prot. 2012, 75, 1654–1659. [Google Scholar] [CrossRef]
- Yin, J.; Guo, S.; Xia, Y.; Li, R.; Zhao, J.; Bi, J.; Zhang, W. Effects of Combined Enzyme-Alkali Treatment on Swelling Ratio and Texture of Bovine Omasal Laminae. Food Chem. 2025, 475, 143371. [Google Scholar] [CrossRef]
- Yang, L.; Yang, M.; Xu, J.; Nie, Y.; Wu, W.; Zhang, T.; Wang, X.; Zhong, J. Structural and Emulsion Stabilization Comparison of Four Gelatins from Two Freshwater and Two Marine Fish Skins. Food Chem. 2022, 371, 131129. [Google Scholar] [CrossRef]
- Xiao, L.; Lv, J.; Liang, Y.; Zhang, H.; Zheng, J.; Lin, F.; Wen, X. Structural, Physicochemical Properties and Function of Swim Bladder Collagen in Promoting Fibroblasts Viability and Collagen Synthesis. LWT 2023, 173, 114294. [Google Scholar] [CrossRef]
- Naveena, B.M.; Mendiratta, S.K. Tenderisation of Spent Hen Meat Using Ginger Extract. Br. Poult. Sci. 2001, 42, 344–349. [Google Scholar] [CrossRef] [PubMed]
- Kim, H.W.; Choi, Y.S.; Choi, J.H.; Kim, H.Y.; Lee, M.A.; Hwang, K.E.; Song, D.H.; Lim, Y.B.; Kim, C.J. Tenderization Effect of Soy Sauce on Beef M. biceps femoris. Food Chem. 2013, 139, 597–603. [Google Scholar] [CrossRef]
- Zhu, S.; Yuan, Q.; Yang, M.; You, J.; Yin, T.; Gu, Z.; Hu, Y.; Xiong, S. A Quantitative Comparable Study on Multi-Hierarchy Conformation of Acid and Pepsin-Solubilized Collagens from the Skin of Grass Carp (Ctenopharyngodon idella). Mater. Sci. Eng. C 2019, 96, 446–457. [Google Scholar] [CrossRef]
- Xue, G.; Su, S.; Yan, P.; Shang, J.; Wang, J.; Yan, C.; Li, J.; Wang, Q.; Du, Y.; Cao, L.; et al. Quality Control of Zingiberis Rhizoma and Its Processed Products by Uhplc-Q-Tof/Ms-Based Non-Targeted Metabonomics Combining with Sibdv Method. Food Res. Int. 2022, 154, 111021. [Google Scholar] [CrossRef] [PubMed]
- Wang, D.; Zhang, L.; Huang, X.; Wang, X.; Yang, R.; Mao, J.; Wang, X.; Wang, X.; Zhang, Q.; Li, P. Identification of Nutritional Components in Black Sesame Determined by Widely Targeted Metabolomics and Traditional Chinese Medicines. Molecules 2018, 23, 1180. [Google Scholar] [CrossRef]
- Leonardo, N.G.e.S.; Carlotto, I.B.; Luisi, S.B.; Kopper, P.M.P.; Grecca, F.S.; Montagner, F. Calcium Hypochlorite Solutions: Evaluation of Surface Tension and Effect of Different Storage Conditions and Time Periods over Ph and Available Chlorine Content. J. Endod. 2016, 42, 641–645. [Google Scholar] [CrossRef]
- Ishihara, M.; Murakami, K.; Fukuda, K.; Nakamura, S.; Kuwabara, M.; Hattori, H.; Fujita, M.; Kiyosawa, T.; Yokoe, H. Stability of Weakly Acidic Hypochlorous Acid Solution with Microbicidal Activity. Biocontrol Sci. 2017, 22, 223–227. [Google Scholar] [CrossRef]
- Sil, T.B.; Malyshev, D.; Aspholm, M.; Andersson, M. Boosting Hypochlorite’s Disinfection Power through Ph Modulation. BMC Microbiol. 2025, 25, 101. [Google Scholar] [CrossRef]
- Zhang, Y.; Pandiselvam, R.; Zhu, H.; Su, D.; Wang, H.; Ai, Z.; Kothakota, A.; Khaneghah, A.M.; Liu, Y. Impact of Radio Frequency Treatment on Textural Properties of Food Products: An Updated Review. Trends Food Sci. Technol. 2022, 124, 154–166. [Google Scholar] [CrossRef]
- Xia, M.; Chen, Y.; Guo, J.; Feng, X.; Yin, X.; Wang, L.; Wu, W.; Li, Z.; Sun, W.; Ma, J. Effects of Oxidative Modification on Textural Properties and Gel Structure of Pork Myofibrillar Proteins. Food Res. Int. 2019, 121, 678–683. [Google Scholar] [CrossRef] [PubMed]
- Xiong, Y.; Park, D.; Ooizumi, T. Variation in the Cross-Linking Pattern of Porcine Myofibrillar Protein Exposed to Three Oxidative Environments. J. Agric. Food Chem. 2009, 57, 153–159. [Google Scholar] [CrossRef] [PubMed]
- Soglia, F.; Petracci, M.; Ertbjerg, P. Novel Dnph-Based Method for Determination of Protein Carbonylation in Muscle and Meat. Food Chem. 2016, 197, 670–675. [Google Scholar] [CrossRef]
- Crestoni, M.E.; Fornarini, S. Compound I of Naked Heme (Iron Protoporphyrin Ix). Inorg. Chem. 2007, 46, 9018–9020. [Google Scholar] [CrossRef]
- Jiang, W.; He, Y.; Xiong, S.; Liu, Y.; Yin, T.; Hu, Y.; You, J. Effect of Mild Ozone Oxidation on Structural Changes of Silver Carp (Hypophthalmichthys molitrix) Myosin. Food Bioprocess Technol. 2016, 10, 370–378. [Google Scholar] [CrossRef]
- Lund, M.N.; Heinonen, M.; Baron, C.P.; Estevez, M. Protein Oxidation in Muscle Foods: A Review. Mol. Nutr. Food Res. 2011, 55, 83–95. [Google Scholar] [CrossRef]
- Huang, Y.Z.; Xie, Y.S.; Li, Y.X.; Zhao, M.Y.; Sun, N.; Qi, H.; Dong, X.P. Quality Assessment of Variable Collagen Tissues of Sea Cucumber (Stichopus japonicus) Body Wall under Different Heat Treatment Durations by Label-Free Proteomics Analysis. Food Res. Int. 2023, 165, 112540. [Google Scholar] [CrossRef]
- Li, Y.; Huang, J.; Zhou, Y.; Wu, T.; Ma, P.; Yuan, C.; Chen, S.; Hu, Y. Structure-Related Differential Proteins Identification for Sous-Vide Cooking Hairtail (Trichiurus lepturus) Product. Food Funct. 2020, 11, 9960–9972. [Google Scholar] [CrossRef] [PubMed]
- Nagarajan, M.; Benjakul, S.; Prodpran, T.; Songtipya, P. Effects of Bleaching on Characteristics and Gelling Property of Gelatin from Splendid Squid (Loligo formosana) Skin. Food Hydrocoll. 2013, 32, 447–452. [Google Scholar] [CrossRef]
- Xu, J.; Liu, F.; Wang, T.; Goff, H.D.; Zhong, F. Fabrication of Films with Tailored Properties by Regulating the Swelling of Collagen Fiber through Ph Adjustment. Food Hydrocoll. 2020, 108, 106016. [Google Scholar] [CrossRef]
- Wolf, K.L.; Sobral, P.J.A.; Telis, V.R.N. Physicochemical Characterization of Collagen Fibers and Collagen Powder for Self-Composite Film Production. Food Hydrocoll. 2009, 23, 1886–1894. [Google Scholar] [CrossRef]
- Ahmad, T.; Ismail, A.; Ahmad, S.A.; Khalil, K.A.; Kumar, Y.; Adeyemi, K.D.; Sazili, A.Q. Recent Advances on the Role of Process Variables Affecting Gelatin Yield and Characteristics with Special Reference to Enzymatic Extraction: A Review. Food Hydrocoll. 2017, 63, 85–96. [Google Scholar] [CrossRef]
- Gelse, K.; Poschlb, E.; Aigner, T. Collagens—Structure, Function, and Biosynthesis. Adv. Drug Deliv. Rev. 2003, 55, 1531–1546. [Google Scholar] [CrossRef] [PubMed]
- Aewsiri, T.; Benjakul, S.; Visessanguan, W. Functional Properties of Gelatin from Cuttlefish (Sepia pharaonis) Skin as Affected by Bleaching Using Hydrogen Peroxide. Food Chem. 2009, 115, 243–249. [Google Scholar] [CrossRef]
- Hoque, M.S.; Benjakul, S.; Prodpran, T. Effects of Hydrogen Peroxide and Fenton’s Reagent on the Properties of Film from Cuttlefish (Sepia pharaonis) Skin Gelatin. Food Chem. 2011, 128, 878–888. [Google Scholar] [CrossRef]
- Laasri, I.; Bakkali, M.; Mejias, L.; Laglaoui, A. Marine Collagen: Unveiling the Blue Resource-Extraction Techniques and Multifaceted Applications. Int. J. Biol. Macromol. 2023, 253, 127253. [Google Scholar] [CrossRef] [PubMed]
- Andriotis, O.G.; Desissaire, S.; Thurner, P.J. Collagen Fibrils: Nature’s Highly Tunable Nonlinear Springs. ACS Nano 2018, 12, 3671–3680. [Google Scholar] [CrossRef]
- Brauner, J.W.; Flach, C.R.; Mendelsohn, R. A Quantitative Reconstruction of the Amide I Contour in the Ir Spectra of Globular Proteins: From Structure to Spectrum. J. Am. Chem. Soc. 2005, 127, 100–109. [Google Scholar] [CrossRef]
- Nagarajan, M.; Benjakul, S.; Prodpran, T.; Songtipya, P.; Kishimura, H. Characteristics and Functional Properties of Gelatin from Splendid Squid (Loligo formosana) Skin as Affected by Extraction Temperatures. Food Hydrocoll. 2012, 29, 389–397. [Google Scholar] [CrossRef]
- Sinthusamran, S.; Benjakul, S.; Hemar, Y.; Kishimura, H. Characteristics and Properties of Gelatin from Seabass (Lates calcarifer) Swim Bladder: Impact of Extraction Temperatures. Waste Biomass Valoriz. 2016, 9, 315–325. [Google Scholar] [CrossRef]
- Saguer, E.; Alvarez, P.A.; Sedman, J.; Ismail, A.A. Study of the Denaturation/Aggregation Behaviour of Whole Porcine Plasma and Its Protein Fractions during Heating under Acidic Ph by Variable-Temperature Ftir Spectroscopy. Food Hydrocoll. 2013, 33, 402–414. [Google Scholar] [CrossRef]
- Jeong, H.S.; Jayachandran, V.; Kim, S.K. Isolation and Characterization of Collagen from Marine Fish (Thunnus obesus). Biotechnol. Bioprocess Eng. 2014, 18, 1185–1191. [Google Scholar] [CrossRef]
- Veeruraj, A.; Arumugam, M.; Ajithkumar, T.; Balasubramanian, T. Isolation and Characterization of Collagen from the Outer Skin of Squid (Doryteuthis singhalensis). Food Hydrocoll. 2015, 43, 708–716. [Google Scholar] [CrossRef]
- Wang, Z.; Zhou, L.; Hao, W.; Liu, Y.; Xiao, X.; Shan, X.; Zhang, C.; Wei, B. Comparative Antioxidant Activity and Untargeted Metabolomic Analyses of Cherry Extracts of Two Chinese Cherry Species Based on UPLC-QTOF/MS and Machine Learning Algorithms. Food Res. Int. 2023, 171, 113059. [Google Scholar] [CrossRef]
- Wu, Y.; You, Y.; Wu, L.; Tong, L.; Zhang, F.; Yang, J.; Zheng, J. Physicochemical and Structural Characterization Coupled with Untargeted Metabolomics Analysis of Metabolic Variations in Different Bamboo Shoot Powders. LWT 2025, 224, 117820. [Google Scholar] [CrossRef]
- Kvalheim, O.M.; Arneberg, R.; Bleie, O.; Rajalahti, T.; Smilde, A.K.; Westerhuis, J.A. Variable Importance in Latent Variable Regression Models. J. Chemom. 2014, 28, 615–622. [Google Scholar] [CrossRef]
- Pattison, D.I.; Hawkins, C.L.; Davies, M.J. What Are the Plasma Targets of the Oxidant Hypochlorous Acid? A Kinetic Modeling Approach. Chem. Res. Toxicol. 2009, 22, 807–817. [Google Scholar] [CrossRef] [PubMed]
- Morita, M.; Naito, Y.; Niki, E.; Yoshikawa, T. Antioxidant Action of Fermented Grain Food Supplement: Scavenging of Peroxyl Radicals and Inhibition of Plasma Lipid Oxidation Induced by Multiple Oxidants. Food Chem. 2017, 237, 574–580. [Google Scholar] [CrossRef] [PubMed]
- Pattison, D.I.; Davies, M.J.; Hawkins, C.L. Reactions and Reactivity of Myeloperoxidase-Derived Oxidants: Differential Biological Effects of Hypochlorous and Hypothiocyanous Acids. Free Radic. Res. 2012, 46, 975–995. [Google Scholar] [CrossRef]
- Hawkins, C.L.; Davies, M.J. Hypochlorite-Induced Damage to DNA, RNA, and Polynucleotides: Formation of Chloramines and Nitrogen-Centered Radicals. Chem. Res. Toxicol. 2002, 15, 83–92. [Google Scholar] [CrossRef]
- Chu, C.; Zhou, D.; Men, Y.; Wang, J.; Zhang, S.; Fan, H.; He, Y.; Zhao, X.; Liu, H. Targeted and Untargeted Metabolomics Reveal Dynamic Purine Metabolism in Soy Whey Fermented by Yeast. Food Chem. 2025, 492, 145422. [Google Scholar] [CrossRef]
- Kanehisa, M.; Goto, S.; Sato, Y.; Furumichi, M.; Tanabe, M. Kegg for Integration and Interpretation of Large-Scale Molecular Data Sets. Nucleic Acids Res. 2012, 40, 109–114. [Google Scholar] [CrossRef]
- Zhao, L.; Pan, X.; Shi, J.; Ye, H.; Guan, H.; Guo, Y.; Zhong, J.J. Formation of Urocanic Acid Versus Histamine from Histidine in Chub Mackerel (Scomber japonicus) Fillets as Determined by a Mixed-Mode Hplc Method. J. Food Compos. Anal. 2025, 142, 107431. [Google Scholar] [CrossRef]
- Huynh, T.Y.L.; Zareba, I.; Baszanowska, W.; Lewoniewska, S.; Palka, J. Understanding the Role of Key Amino Acids in Regulation of Proline Dehydrogenase/Proline Oxidase (Prodh/Pox)-Dependent Apoptosis/Autophagy as an Approach to Targeted Cancer Therapy. Mol. Cell. Biochem. 2020, 466, 35–44. [Google Scholar] [CrossRef] [PubMed]








| Group | Hyp Content (μg/g) | Collagen Content (μg/g) |
|---|---|---|
| CK | 6.92 ± 0.08 a | 49.44 ± 0.57 a |
| LC | 6.86 ± 0.08 a | 49.01 ± 0.57 a |
| HC | 5.62 ± 0.22 b | 40.11 ± 1.57 b |
| Sample | Content of SEM (μg/kg) |
|---|---|
| NaClO (pH = 11) | ND |
| Urea (pH = 11) | ND |
| NaClO + Urea (pH = 7) | 1.28 ± 0.03 |
| NaClO + Urea (pH = 11) | 41.29 ± 0.02 |
| NaClO + Pro | 0.254 ± 0.06 |
| NaClO + Arg | 0.311 ± 0.04 |
| NaClO + Lecithin + Triglyceride (pH = 7) | ND |
| NaClO + Urea + Lecithin + Triglyceride (pH = 7) | 1.16 ± 0.11 |
| Urea + Lecithin + Triglyceride (pH = 7) | ND |
Disclaimer/Publisher’s Note: The statements, opinions and data contained in all publications are solely those of the individual author(s) and contributor(s) and not of MDPI and/or the editor(s). MDPI and/or the editor(s) disclaim responsibility for any injury to people or property resulting from any ideas, methods, instructions or products referred to in the content. |
© 2026 by the authors. Licensee MDPI, Basel, Switzerland. This article is an open access article distributed under the terms and conditions of the Creative Commons Attribution (CC BY) license.
Share and Cite
Zhang, H.; Pan, N.; Wang, X.; Chen, X.; Liu, S.; Su, Y.; Liu, Z. Effects of Sodium Hypochlorite Bleaching on the Quality and Safety of Basa (Pangasius bocourti) Fish Maw: Texture, Collagen Structure, and Semicarbazide Formation. Foods 2026, 15, 1001. https://doi.org/10.3390/foods15061001
Zhang H, Pan N, Wang X, Chen X, Liu S, Su Y, Liu Z. Effects of Sodium Hypochlorite Bleaching on the Quality and Safety of Basa (Pangasius bocourti) Fish Maw: Texture, Collagen Structure, and Semicarbazide Formation. Foods. 2026; 15(6):1001. https://doi.org/10.3390/foods15061001
Chicago/Turabian StyleZhang, Honglin, Nan Pan, Xiaoyan Wang, Xiaoting Chen, Shuji Liu, Yongchang Su, and Zhiyu Liu. 2026. "Effects of Sodium Hypochlorite Bleaching on the Quality and Safety of Basa (Pangasius bocourti) Fish Maw: Texture, Collagen Structure, and Semicarbazide Formation" Foods 15, no. 6: 1001. https://doi.org/10.3390/foods15061001
APA StyleZhang, H., Pan, N., Wang, X., Chen, X., Liu, S., Su, Y., & Liu, Z. (2026). Effects of Sodium Hypochlorite Bleaching on the Quality and Safety of Basa (Pangasius bocourti) Fish Maw: Texture, Collagen Structure, and Semicarbazide Formation. Foods, 15(6), 1001. https://doi.org/10.3390/foods15061001

