Prospecting of Novel Angiotensin I-Converting Enzyme Inhibitory Peptides from Bone Collagen of Pelodiscus sinensis by Computer-Aided Screening, Molecular Docking, and Network Pharmacology
Abstract
1. Introduction
2. Materials and Methods
2.1. Acquisition and Processing of Softshell Turtle Protein Sequences
2.2. In Silico Evaluation of Softshell Turtle Bone Collagen as a Precursor of Bioactive Peptides
2.3. Simulated Enzymatic Hydrolysis and Preliminary Screening of Potential Functional Peptides
2.4. Screening ACE-Inhibitory Peptides Based on Protein Language Models
2.5. Molecular Docking Analysis of Screened Peptides with ACE
2.6. ADME and Physicochemical Property Prediction of ACE-Inhibitory Peptides
2.7. Screening of Hypertension-Related Potential Targets for the Selected Peptides
2.8. Protein-Protein Interaction (PPI) Network Analysis
2.9. GO and KEGG Pathway Enrichment Analysis
2.10. Statistical Analysis
3. Results and Discussion
3.1. Evaluation of the Potential of STBC as a Precursor of Bioactive Peptides
3.2. Simulated Proteolysis of STBC
3.3. Primary Screening of Peptide Fragments Released from STBC via Simulated Enzymatic Hydrolysis
3.4. Screening of ACE-Inhibitory Peptides by Large Data Language Models
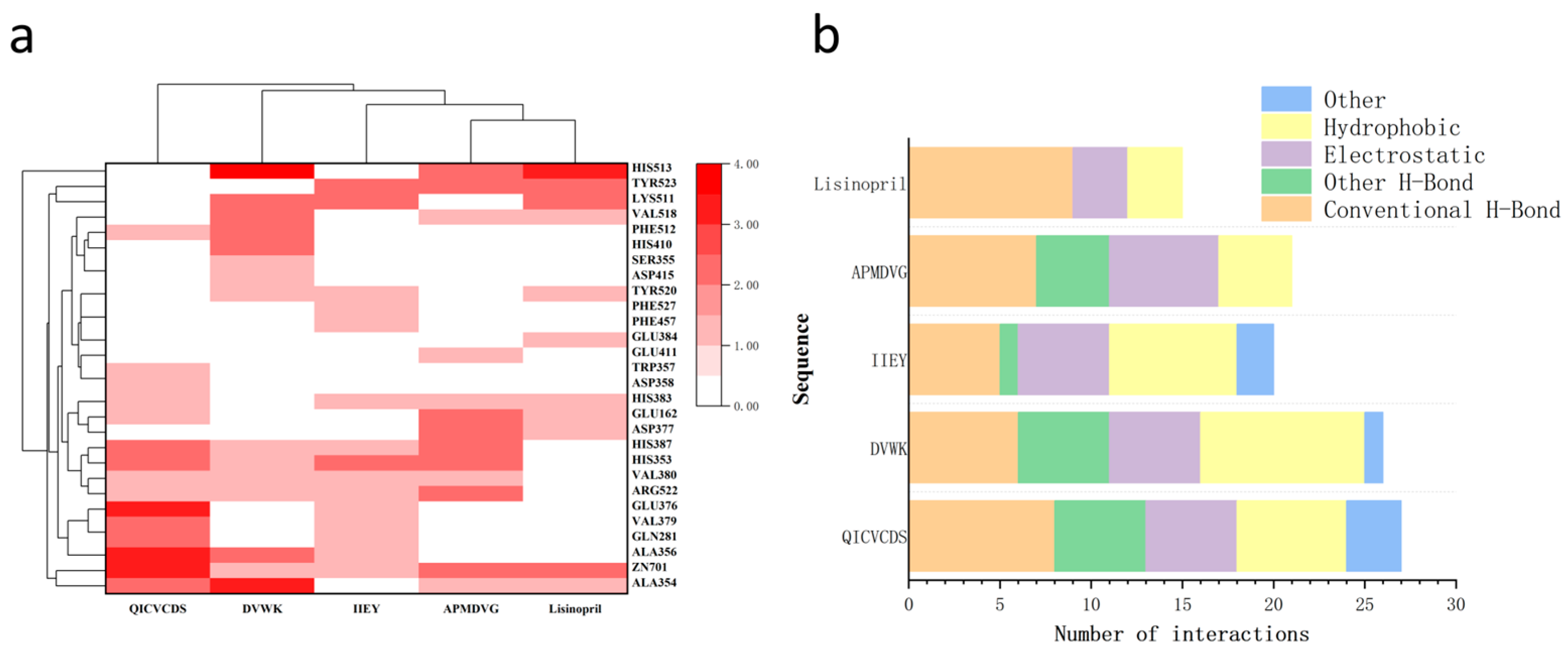
3.5. Molecular Docking Analysis
3.6. Physicochemical and Pharmacokinetic Properties of Peptide Candidates
3.7. Potential Antihypertensive Targets of Candidate Peptides and PPI Network Analysis
3.8. GO Analysis and KEGG Enrichment Analysis of Target Genes
4. Conclusions
Author Contributions
Funding
Institutional Review Board Statement
Informed Consent Statement
Data Availability Statement
Conflicts of Interest
References
- World Health Organization. Global Report on Hypertension 2025: High Stakes: Turning Evidence into Action; World Health Organization: Geneva, Switzerland, 2025; ISBN 978-92-4-011556-9. [Google Scholar]
- Ahmad, H.; Khan, H.; Haque, S.; Ahmad, S.; Srivastava, N.; Khan, A. Angiotensin-Converting Enzyme and Hypertension: A Systemic Analysis of Various ACE Inhibitors, Their Side Effects, and Bioactive Peptides as a Putative Therapy for Hypertension. J. Renin-Angiotensin-Aldosterone Syst. 2023, 2023, 7890188. [Google Scholar] [CrossRef]
- Taghizadeh, M.S.; Mirzapour-Kouhdasht, A.; Huang, J.-Y. Unraveling the structure-activity relationship and molecular mechanisms for targeted therapeutic applications of food-derived angiotensin-I-converting enzyme inhibitory peptides. Food Biosci. 2025, 74, 107820. [Google Scholar] [CrossRef]
- Ghionzoli, N.; Gentile, F.; Del Franco, A.M.; Castiglione, V.; Aimo, A.; Giannoni, A.; Burchielli, S.; Cameli, M.; Emdin, M.; Vergaro, G. Current and emerging drug targets in heart failure treatment. Heart Fail. Rev. 2022, 27, 1119–1136. [Google Scholar] [CrossRef] [PubMed]
- Abdelhedi, O.; Nasri, M. Basic and recent advances in marine antihypertensive peptides: Production, structure-activity relationship and bioavailability. Trends Food Sci. Technol. 2019, 88, 543–557. [Google Scholar] [CrossRef]
- Li, T.; Du, W.; Huang, H.; Wan, L.; Shang, C.; Mao, X.; Kong, X. Research Progress on the Mechanism of Action of Food-Derived ACE-Inhibitory Peptides. Life 2025, 15, 1219. [Google Scholar] [CrossRef] [PubMed]
- Ganguly, A.; Sharma, K.; Majumder, K. Food-derived bioactive peptides and their role in ameliorating hypertension and associated cardiovascular diseases. Adv. Food Nutr. Res. 2019, 89, 165–207. [Google Scholar] [CrossRef] [PubMed]
- Shen, J.D.; Zhong, B.J.; Fu, L.J.; Liu, B.Y.; Xia, W.S.; Jiang, Q.X. Antioxidant property and functionality of protein hydrolysate from Chinese softshell turtle (Pelodiscus sinensis). LWT-Food Sci. Technol. 2025, 217, 117408. [Google Scholar] [CrossRef]
- Wang, Q.; Zhang, J.; Zhuang, J.; Shen, F.; Zhao, M.; Du, J.; Yu, P.; Zhong, H.; Feng, F. Soft-Shelled Turtle Peptides Extend Lifespan and Healthspan in Drosophila. Nutrients 2022, 14, 5205. [Google Scholar] [CrossRef]
- Zhong, H.; Shi, J.; Zhang, J.; Wang, Q.; Zhang, Y.; Yu, P.; Guan, R.; Feng, F. Soft-Shelled Turtle Peptide Supplementation Modifies Energy Metabolism and Oxidative Stress, Enhances Exercise Endurance, and Decreases Physical Fatigue in Mice. Foods 2022, 11, 600. [Google Scholar] [CrossRef]
- Ahmed, M.; Verma, A.K.; Patel, R. Collagen extraction and recent biological activities of collagen peptides derived from sea-food waste: A review. Sustain. Chem. Pharm. 2020, 18, 100315. [Google Scholar] [CrossRef]
- Chang, C.; Ma, Y.; Yang, Y.; Su, Y.; Gu, L.; Li, J. Strategies to Improve Hydrolysis Efficiency of Fish Skin Collagen: Study on ACE Inhibitory Activity and Fibroblast Proliferation Activity. Foods 2024, 13, 3869. [Google Scholar] [CrossRef]
- Xia, H.; Liu, X.; Cai, S.; Chen, S.; Li, S.; Zhao, M.; Duan, J.-A.; Liu, R.; Han, S. Identification and application of species-specific peptide biomarkers from soft-shelled turtles (Pelodiscus sinensis) using post-translational modification detection-based peptidomics analysis. Food Chem. 2023, 419, 135983. [Google Scholar] [CrossRef] [PubMed]
- Wu, Y.; Zhang, J.; Mu, T.; Zhang, H.; Cao, J.; Li, H.; Tang, H.; Chen, L.; Liu, H.; Xu, X.; et al. Selection of goat β-casein derived ACE-inhibitory peptide SQPK and insights into its effect and regulatory mechanism on the function of endothelial cells. Int. J. Biol. Macromol. 2023, 253, 127312. [Google Scholar] [CrossRef] [PubMed]
- Zhang, J.; Wu, Y.; Tang, H.; Li, H.; Da, S.; Ciren, D.; Peng, X.; Zhao, K. Identification, characterization, and insights into the mechanism of novel dipeptidyl peptidase-IV inhibitory peptides from yak hemoglobin by in silico exploration, molecular docking, and in vitro assessment. Int. J. Biol. Macromol. 2024, 259, 129191. [Google Scholar] [CrossRef] [PubMed]
- Ma, X.; Chuang, P.-H.; Tseng, Y.-H.; Wang, X.; Ma, Z.; Chen, H.; Zhai, W.; Yang, W.; Meng, Z.; Xu, J. Progress in Research on Animal Collagen Peptides: Preparation, Bioactivity, and Application. Molecules 2025, 30, 3061. [Google Scholar] [CrossRef]
- Liu, C.; Guo, Z.; Yang, Y.; Hu, B.; Zhu, L.; Li, M.; Gu, Z.; Xin, Y.; Sun, H.; Guan, Y.; et al. Identification of dipeptidyl peptidase-IV inhibitory peptides from yak bone collagen by in silico and in vitro analysis. Eur. Food Res. Technol. 2022, 248, 3059–3069. [Google Scholar] [CrossRef]
- Almagro Armenteros, J.J.; Tsirigos, K.D.; Sønderby, C.K.; Petersen, T.N.; Winther, O.; Brunak, S.; von Heijne, G.; Nielsen, H. SignalP 5.0 improves signal peptide predictions using deep neural networks. Nat. Biotechnol. 2019, 37, 420–423. [Google Scholar] [CrossRef]
- Minkiewicz, P.; Iwaniak, A.; Darewicz, M. BIOPEP-UWM Database of Bioactive Peptides: Current Opportunities. Int. J. Mol. Sci. 2019, 20, 5978. [Google Scholar] [CrossRef]
- Gomez, H.L.R.; Peralta, J.P.; Tejano, L.A.; Chang, Y.W. In Silico and In Vitro Assessment of Portuguese Oyster (Crassostrea angulata) Proteins as Precursor of Bioactive Peptides. Int. J. Mol. Sci. 2019, 20, 5191. [Google Scholar] [CrossRef]
- Garbacz, K.; Wawrzykowski, J.; Czelej, M.; Waśko, A. In Silico Proteomic Profiling and Bioactive Peptide Potential of Rapeseed Meal. Foods 2025, 14, 2451. [Google Scholar] [CrossRef]
- Gupta, S.; Kapoor, P.; Chaudhary, K.; Gautam, A.; Kumar, R.; Raghava, G.P. Peptide toxicity prediction. Methods Mol. Biol. 2015, 1268, 143–157. [Google Scholar] [CrossRef]
- Nguyen, M.N.; Krutz, N.L.; Limviphuvadh, V.; Lopata, A.L.; Gerberick, G.F.; Maurer-Stroh, S. AllerCatPro 2.0: A web server for predicting protein allergenicity potential. Nucleic Acids Res. 2022, 50, W36–W43. [Google Scholar] [CrossRef] [PubMed]
- Du, Z.; Ding, X.; Hsu, W.; Munir, A.; Xu, Y.; Li, Y. pLM4ACE: A protein language model based predictor for antihypertensive peptide screening. Food Chem. 2024, 431, 137162. [Google Scholar] [CrossRef] [PubMed]
- Wang, X.; Ai, X.; Zhu, Z.; Zhang, M.; Pan, F.; Yang, Z.; Wang, O.; Zhao, L.; Zhao, L. Pancreatic lipase inhibitory effects of peptides derived from sesame proteins: In silico and in vitro analyses. Int. J. Biol. Macromol. 2022, 222, 1531–1537. [Google Scholar] [CrossRef]
- Minkiewicz, P.; Iwaniak, A.; Darewicz, M. BIOPEP-UWM Virtual—A Novel Database of Food-Derived Peptides with In Silico-Predicted Biological Activity. Appl. Sci. 2022, 12, 7204. [Google Scholar]
- Daina, A.; Michielin, O.; Zoete, V. SwissADME: A free web tool to evaluate pharmacokinetics, drug-likeness and medicinal chemistry friendliness of small molecules. Sci. Rep. 2017, 7, 42717. [Google Scholar] [CrossRef] [PubMed]
- Zhao, L.; Zhang, M.; Pan, F.; Li, J.; Dou, R.; Wang, X.; Wang, Y.; He, Y.; Wang, S.; Cai, S. In silico analysis of novel dipeptidyl peptidase-IV inhibitory peptides released from Macadamia integrifolia antimicrobial protein 2 (MiAMP2) and the possible pathways involved in diabetes protection. Curr. Res. Food Sci. 2021, 4, 603–611. [Google Scholar] [CrossRef]
- Daina, A.; Michielin, O.; Zoete, V. SwissTargetPrediction: Updated data and new features for efficient prediction of protein targets of small molecules. Nucleic Acids Res. 2019, 47, W357–W364. [Google Scholar] [CrossRef]
- Szklarczyk, D.; Kirsch, R.; Koutrouli, M.; Nastou, K.; Mehryary, F.; Hachilif, R.; Gable, A.L.; Fang, T.; Doncheva, N.T.; Pyysalo, S.; et al. The STRING database in 2023: Protein-protein association networks and functional enrichment analyses for any sequenced genome of interest. Nucleic Acids Res. 2023, 51, D638–D646. [Google Scholar] [CrossRef]
- Cheng, M.; Li, M.; Zhang, Y.; Gu, X.; Gao, W.; Zhang, S.; Liu, J. Exploring the mechanism of PPCPs on human metabolic diseases based on network toxicology and molecular docking. Environ. Int. 2025, 196, 109324. [Google Scholar] [CrossRef]
- Sherman, B.T.; Hao, M.; Qiu, J.; Jiao, X.; Baseler, M.W.; Lane, H.C.; Imamichi, T.; Chang, W. DAVID: A web server for functional enrichment analysis and functional annotation of gene lists (2021 update). Nucleic Acids Res. 2022, 50, W216–W221. [Google Scholar] [CrossRef]
- Kussmann, M. Prediction, Discovery, and Characterization of Plant- and Food-Derived Health-Beneficial Bioactive Peptides. Nutrients 2022, 14, 4810. [Google Scholar] [CrossRef]
- Wang, J.; Shao, B.; Li, J.; Wang, Z.; Zhang, M.; Jia, L.; Yu, P.; Ma, C. Identification and In Silico Analysis of ACE-Inhibitory Peptides Derived from Milk Fermented by Lacticaseibacillus paracasei. J. Agric. Food Chem. 2023, 71, 12462–12473. [Google Scholar] [CrossRef] [PubMed]
- Zhang, Y.; Chang, S.K.C. Comparative studies on ACE inhibition, degree of hydrolysis, antioxidant property and phenolic acid composition of hydrolysates derived from simulated in vitro gastrointestinal proteolysis of three thermally treated legumes. Food Chem. 2019, 281, 154–162. [Google Scholar] [CrossRef]
- Valenzuela Zamudio, F.; Rojas Herrera, R.; Segura Campos, M.R. In vitro evaluation of multifunctional peptides PW, PF, PPG, PM, IW, and SW for metabolic syndrome management. Food Chem. 2024, 460, 140653. [Google Scholar] [CrossRef]
- Intiquilla, A.; Jimenez-Aliaga, K.; Guzman, F.; Alvarez, C.A.; Zavaleta, A.I.; Izaguirre, V.; Hernandez-Ledesma, B. Novel antioxidant peptides obtained by alcalase hydrolysis of Erythrina edulis (pajuro) protein. J. Sci. Food Agric. 2019, 99, 2420–2427. [Google Scholar] [CrossRef] [PubMed]
- Kim, H.-J.; Kang, S.-G.; Jaiswal, L.; Li, J.; Choi, J.-H.; Moon, S.-M.; Cho, J.-Y.; Ham, K.-S. Identification of four new angiotensin I-converting enzyme inhibitory peptides from fermented anchovy sauce. Appl. Biol. Chem. 2016, 59, 25–31. [Google Scholar] [CrossRef]
- Qian, Z.-J.; Je, J.-Y.; Kim, S.-K. Antihypertensive Effect of Angiotensin I Converting Enzyme-Inhibitory Peptide from Hydrolysates of Bigeye Tuna Dark Muscle, Thunnus obesus. J. Agric. Food Chem. 2007, 55, 8398–8403. [Google Scholar] [CrossRef]
- Chen, J.; Yu, X.; Chen, Q.; Wu, Q.; He, Q. Screening and mechanisms of novel angiotensin-I-converting enzyme inhibitory peptides from rabbit meat proteins: A combined in silico and in vitro study. Food Chem. 2022, 370, 131070. [Google Scholar] [CrossRef]
- Manavalan, B.; Basith, S.; Shin, T.H.; Wei, L.; Lee, G. mAHTPred: A sequence-based meta-predictor for improving the prediction of anti-hypertensive peptides using effective feature representation. Bioinformatics 2018, 35, 2757–2765. [Google Scholar] [CrossRef]
- Cao, X.; Zhou, H.; Xie, J.; Zhang, Z.; Guo, S.; Luo, J.; Chen, Q.; Meng, C.; Zhang, F.; Hong, J. A novel angiotensin I-converting enzyme (ACE) inhibitory peptide from Wuyi rock tea residue: Preparation, identification, and its potential molecular mechanism. LWT 2025, 216, 117353. [Google Scholar] [CrossRef]
- Agu, P.C.; Afiukwa, C.A.; Orji, O.U.; Ezeh, E.M.; Ofoke, I.H.; Ogbu, C.O.; Ugwuja, E.I.; Aja, P.M. Molecular docking as a tool for the discovery of molecular targets of nutraceuticals in diseases management. Sci. Rep. 2023, 13, 13398. [Google Scholar] [CrossRef] [PubMed]
- Vincenzi, M.; Mercurio, F.A.; Leone, M. Virtual Screening of Peptide Libraries: The Search for Peptide-Based Therapeutics Using Computational Tools. Int. J. Mol. Sci. 2024, 25, 1798. [Google Scholar] [CrossRef] [PubMed]
- Rudrapal, M.; Gogoi, N.; Chetia, D.; Khan, J.; Banwas, S.; Alshehri, B.; Alaidarous, M.A.; Laddha, U.D.; Khairnar, S.J.; Walode, S.G. Repurposing of phytomedicine-derived bioactive compounds with promising anti-SARS-CoV-2 potential: Molecular docking, MD simulation and drug-likeness/ADMET studies. Saudi J. Biol. Sci. 2022, 29, 2432–2446. [Google Scholar] [CrossRef]
- Zhang, J.; Li, M.; Zhang, G.; Tian, Y.; Kong, F.; Xiong, S.; Zhao, S.; Jia, D.; Manyande, A.; Du, H. Identification of novel antioxidant peptides from snakehead (Channa argus) soup generated during gastrointestinal digestion and insights into the anti-oxidation mechanisms. Food Chem. 2021, 337, 127921. [Google Scholar] [CrossRef]
- Li, R.; Wu, T.; Xu, X.; Duan, X.; Wang, Y. Deep learning-based discovery of compounds for blood pressure lowering effects. Sci. Rep. 2025, 15, 54. [Google Scholar] [CrossRef] [PubMed]
- Xue, L.; Yin, R.; Howell, K.; Zhang, P. Activity and bioavailability of food protein-derived angiotensin-I-converting enzyme–inhibitory peptides. Compr. Rev. Food Sci. Food Saf. 2021, 20, 1150–1187. [Google Scholar] [CrossRef]
- Wei, G.; Zhao, F.; Zhang, Z.; Regenstein, J.M.; Sang, Y.; Zhou, P. Identification and characterization of umami-ACE inhibitory peptides from traditional fermented soybean curds. Food Chem. 2025, 465, 142160. [Google Scholar] [CrossRef]
- Mubango, E.; Fu, Z.; Dou, P.; Tan, Y.; Luo, Y.; Chen, L.; Wu, K.; Hong, H. Dual function antioxidant and anti-inflammatory fish maw peptides: Isolation and structure-activity analysis via tandem molecular docking and quantum chemical calculation. Food Chem. 2024, 465, 141970. [Google Scholar] [CrossRef]
- Shahzadi, Z.; Yousaf, Z.; Anjum, I.; Bilal, M.; Yasin, H.; Aftab, A.; Booker, A.; Ullah, R.; Bari, A. Network pharmacology and molecular docking: Combined computational approaches to explore the antihypertensive potential of Fabaceae species. Bioresour. Bioprocess. 2024, 11, 53. [Google Scholar] [CrossRef]
- Zhai, Z.; Tao, X.; Alami, M.M.; Shu, S.; Wang, X. Network Pharmacology and Molecular Docking Combined to Analyze the Molecular and Pharmacological Mechanism of Pinellia ternata in the Treatment of Hypertension. Curr. Issues Mol. Biol. 2021, 43, 65–78. [Google Scholar] [CrossRef] [PubMed]
- Majumder, K.; Wu, J. Molecular Targets of Antihypertensive Peptides: Understanding the Mechanisms of Action Based on the Pathophysiology of Hypertension. Int. J. Mol. Sci. 2015, 16, 256–283. [Google Scholar] [CrossRef]





| Sequence | LR | SVM | MLP | -CE (kcal/ mol) | -CIE (kcal/ mol) |
|---|---|---|---|---|---|
| QICVCDS | high activity | high activity | high activity | 125.954 | 118.496 |
| DVWK | high activity | low & non-activity | low & non-activity | 117.488 | 106.022 |
| IIEY | high activity | high activity | high activity | 105.96 | 105.308 |
| APMDVG | high activity | low & non-activity | low & non-activity | 100.198 | 104.216 |
| VIEY | high activity | high activity | high activity | 107.679 | 101.273 |
| CR | high activity | high activity | high activity | 51.7598 | 98.9681 |
| DCPN | high activity | high activity | high activity | 84.6444 | 95.1822 |
| AVIL | low & non-activity | high activity | low & non-activity | 97.2242 | 91.1243 |
| NWY | high activity | high activity | high activity | 94.1639 | 90.5661 |
| CIMD | high activity | high activity | high activity | 87.2086 | 87.2189 |
| CDF | high activity | high activity | high activity | 89.6301 | 85.0382 |
| VWF | high activity | high activity | high activity | 84.9517 | 82.9004 |
| DPG | high activity | low & non-activity | low & non-activity | 82.186 | 80.9088 |
| CNL | high activity | high activity | high activity | 88.73 | 80.173 |
| IPT | high activity | high activity | high activity | 60.7788 | 78.4556 |
| CVY | high activity | high activity | high activity | 83.7145 | 77.1025 |
| ANH | low & non-activity | high activity | high activity | 90.0769 | 76.6198 |
| WY | high activity | high activity | high activity | 74.7127 | 75.5368 |
| CIH | high activity | high activity | high activity | 76.0867 | 74.1174 |
| APL | low & non-activity | high activity | high activity | 62.8983 | 72.4292 |
| APD | high activity | low & non-activity | high activity | 51.6015 | 72.3056 |
| PPF | low & non-activity | high activity | high activity | 47.0456 | 71.9965 |
| VL | high activity | high activity | high activity | 70.8135 | 66.6751 |
| VY | high activity | high activity | high activity | 71.7841 | 66.6652 |
| CH | high activity | high activity | high activity | 70.8717 | 66.3302 |
| CS | high activity | low & non-activity | high activity | 65.5785 | 60.116 |
| MP | high activity | high activity | high activity | 38.9863 | 55.042 |
| Lisinopril (positive control) | 93.7579 | 103.348 |
| Peptide | QICVCDS | DVWK | IIEY | APMDVG |
|---|---|---|---|---|
| Molecular Weight | 766.9 | 546.63 | 536.63 | 588.68 |
| Isoelectric point (pI) | 3.05 | 6.77 | 3.14 | 3.13 |
| Net charge | −1 | 0 | −1 | −1 |
| Hydrophobicity/ (Kcal/mol) | 11.15 | 11.79 | 8.58 | 12.2 |
| Sensory quality | bitter, salty, sour, sweet, umami | astringent, bitter, bitterness suppressing, salty, sour, sweet, umami | bitter, sour, umami | bitter, salty, sour, sweet, umami |
| Water solubility (log S) | 0.83 | 1.51 | −0.41 | 1.25 |
| HIA probability | 0.99 | 0.67 | 1 | 0.42 |
| HOB (%) | 9 | 18 | 14 | 13 |
| P-gp substrate probability | 0.46 | 0.74 | 0.85 | 0.42 |
| P-gp inhibition probability | 0.93 | 0.85 | 0.88 | 0.8 |
| CYP450 substrate probability | 0.16 | 0.07 | 0.22 | 0.13 |
| CYP1A2 inhibition probability | 0.27 | 0.37 | 0.51 | 0.27 |
| CYP2C19 inhibition probability | 0.22 | 0.21 | 0.36 | 0.2 |
| CYP2C9 inhibition probability | 0.15 | 0.14 | 0.4 | 0.13 |
| CYP2D6 inhibition probability | 0.15 | 0.23 | 0.33 | 0.19 |
| CYP3A4 inhibition probability | 0.16 | 0.28 | 0.33 | 0.24 |
| Catalog | Rank Methods in CytoHubba | |||||||
|---|---|---|---|---|---|---|---|---|
| MCC | MNC | Deg | Str | Rad | Bet | Clo | EPC | |
| Gene symbol | CASP8 | CASP8 | SRC | SRC | SRC | SRC | SRC | SRC |
| top10 | HSP | HSP | STAT3 | STAT3 | STAT3 | STAT3 | STAT3 | STAT3 |
| BCL2 | BCL2 | SIRT1 | IDE | FYN | IDE | FYN | FYN | |
| MAPK1 | MAPK1 | ABL1 | ADRB1 | ADRB2 | ABL1 | SYK | SYK | |
| XIAP | XIAP | MMP9 | DLG4 | ADRB1 | ADRB1 | ABL1 | PIK3CA | |
| CASP3 | CASP3 | CASP3 | CASP3 | CASP3 | DLG4 | CASP3 | CASP3 | |
| CASP7 | CASP7 | DLG4 | NPPA | DLG4 | NPPA | DLG4 | MAPK1 | |
| STAT3 | STAT3 | BCL2 | HSP | MAPK1 | BCL2 | MAPK1 | HSP | |
| SRC | SRC | HSP | BCL2 | BCL2 | HSP | BCL2 | BCL2 | |
| BIRC2 | BIRC2 | CASP8 | APP | HSP | APP | HSP | CASP8 | |
Disclaimer/Publisher’s Note: The statements, opinions and data contained in all publications are solely those of the individual author(s) and contributor(s) and not of MDPI and/or the editor(s). MDPI and/or the editor(s) disclaim responsibility for any injury to people or property resulting from any ideas, methods, instructions or products referred to in the content. |
© 2026 by the authors. Licensee MDPI, Basel, Switzerland. This article is an open access article distributed under the terms and conditions of the Creative Commons Attribution (CC BY) license.
Share and Cite
Chen, J.; Xie, R.; Mei, Y.; Chen, W.; Hu, J.; Liu, H.; Du, H.; Hao, G.; Ji, X.; Li, S.; et al. Prospecting of Novel Angiotensin I-Converting Enzyme Inhibitory Peptides from Bone Collagen of Pelodiscus sinensis by Computer-Aided Screening, Molecular Docking, and Network Pharmacology. Foods 2026, 15, 663. https://doi.org/10.3390/foods15040663
Chen J, Xie R, Mei Y, Chen W, Hu J, Liu H, Du H, Hao G, Ji X, Li S, et al. Prospecting of Novel Angiotensin I-Converting Enzyme Inhibitory Peptides from Bone Collagen of Pelodiscus sinensis by Computer-Aided Screening, Molecular Docking, and Network Pharmacology. Foods. 2026; 15(4):663. https://doi.org/10.3390/foods15040663
Chicago/Turabian StyleChen, Jiaxin, Ruoyu Xie, Yimeng Mei, Wenxuan Chen, Jun Hu, Haoyu Liu, Hongying Du, Guijie Hao, Xiaolong Ji, Shuangxi Li, and et al. 2026. "Prospecting of Novel Angiotensin I-Converting Enzyme Inhibitory Peptides from Bone Collagen of Pelodiscus sinensis by Computer-Aided Screening, Molecular Docking, and Network Pharmacology" Foods 15, no. 4: 663. https://doi.org/10.3390/foods15040663
APA StyleChen, J., Xie, R., Mei, Y., Chen, W., Hu, J., Liu, H., Du, H., Hao, G., Ji, X., Li, S., & Zhang, J. (2026). Prospecting of Novel Angiotensin I-Converting Enzyme Inhibitory Peptides from Bone Collagen of Pelodiscus sinensis by Computer-Aided Screening, Molecular Docking, and Network Pharmacology. Foods, 15(4), 663. https://doi.org/10.3390/foods15040663

