The Preferred Odor Characteristics of Cooked Medium-Milled Fragrant Simiao Rice
Abstract
1. Introduction
2. Materials and Methods
2.1. Materials
2.2. Rice Milling
2.3. Rice Cooking
2.4. Odor Sensory Analysis
2.5. Solvent Extraction of Volatile Compounds
2.6. Determination of Volatile Profiles Using GC–MS
2.7. GC–O Analysis
2.8. Calculation of OAV
2.9. Statistical Analysis
3. Results and Discussion
3.1. Odor Sensory Evaluation
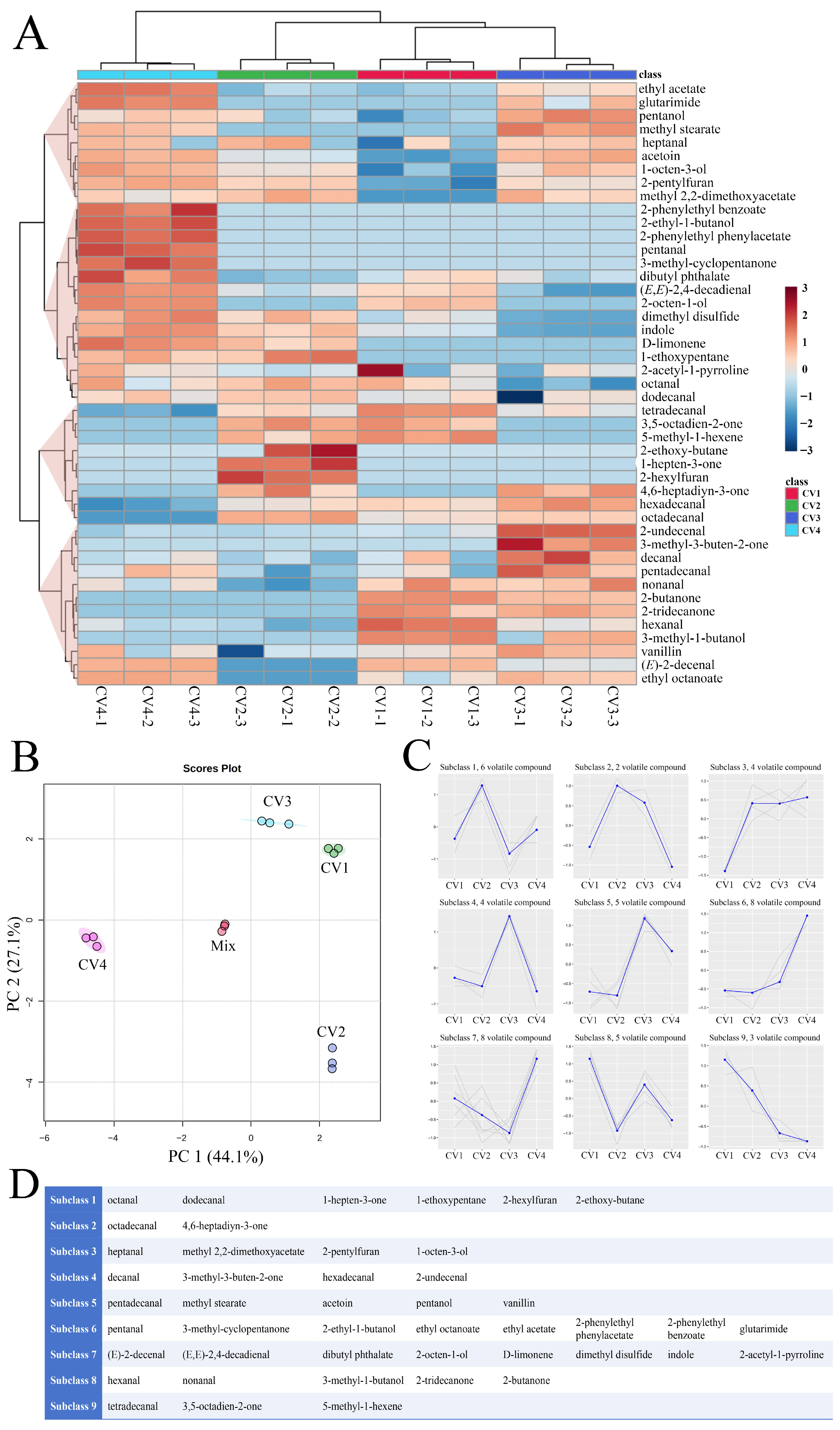
3.2. Volatile Compound in the Cooked Rice
3.2.1. Identification of Volatile Compounds
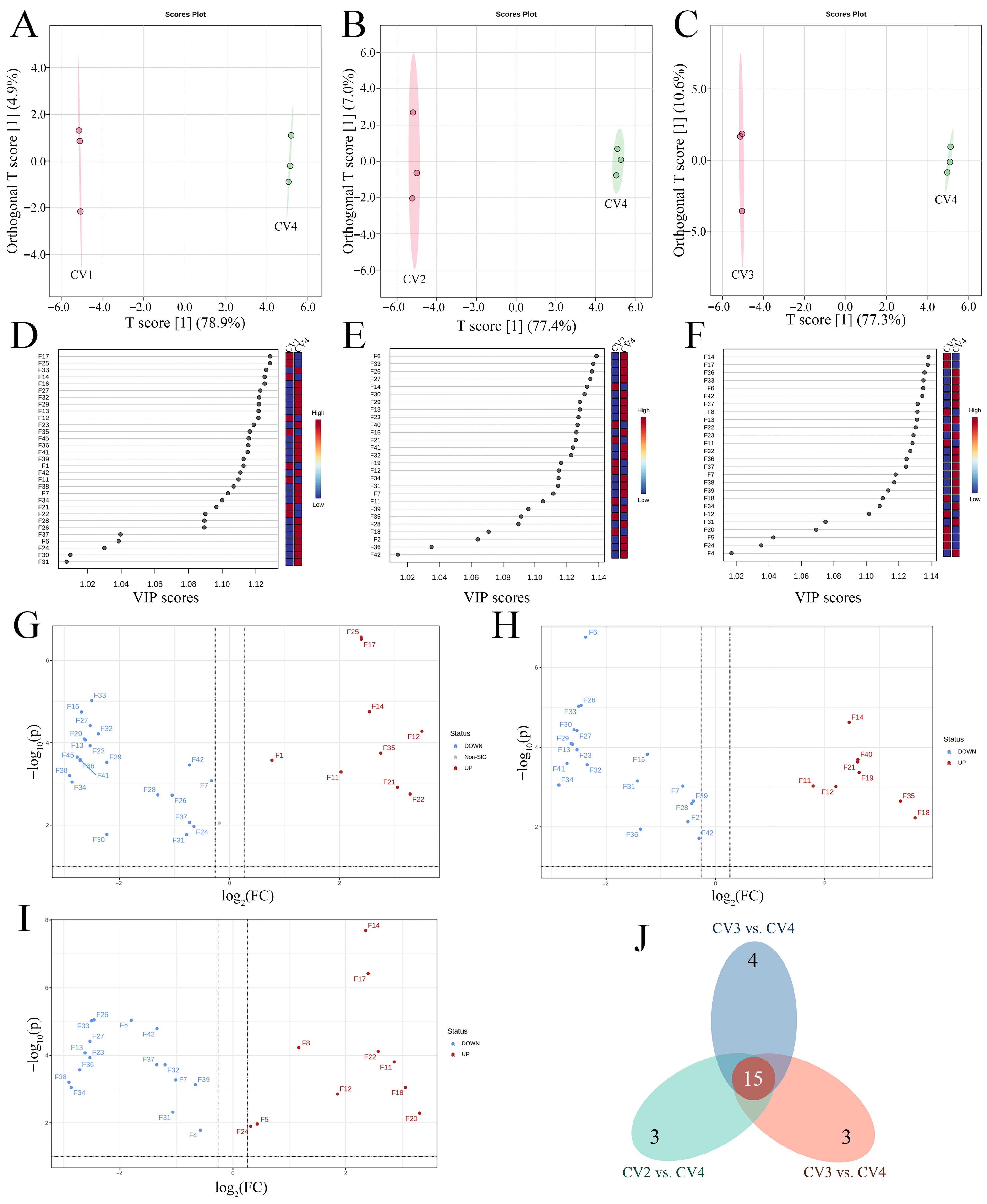
3.2.2. Comparison of Volatile Compounds
3.2.3. Identification of Volatile Markers
3.3. The Odor of Cooked Rice
3.3.1. OAVs of Volatile Compounds
3.3.2. Identification of Key Odor-Active Compounds
3.3.3. Comparison of Key Odor-Active Compounds
3.3.4. Identification of Odor Characteristics of Xiangzhuxiang
4. Conclusions
Supplementary Materials
Author Contributions
Funding
Institutional Review Board Statement
Informed Consent Statement
Data Availability Statement
Acknowledgments
Conflicts of Interest
References
- Lim, D.K.; Mo, C.; Lee, D.K.; Long, N.P.; Lim, J.; Kwon, S.W. Non-Destructive Profiling of Volatile Organic Compounds Using HS-SPME/GC–MS and Its Application for the Geographical Discrimination of White Rice. J. Food Drug Anal. 2018, 26, 260–267. [Google Scholar] [CrossRef]
- Zhao, Q.; Xi, J.; Xu, X.; Yin, Y.; Xu, D.; Jin, Y.; Tong, Q.; Dong, L.; Wu, F. Volatile Fingerprints and Biomarkers of Chinese Fragrant and Non-Fragrant Japonica Rice before and after Cooking Obtained by Untargeted GC/MS-Based Metabolomics. Food Biosci. 2022, 47, 101764. [Google Scholar] [CrossRef]
- Hu, X.; Lu, L.; Guo, Z.; Zhu, Z. Volatile Compounds, Affecting Factors and Evaluation Methods for Rice Aroma: A Review. Trends Food Sci. Technol. 2020, 97, 136–146. [Google Scholar] [CrossRef]
- Zhao, Q.; Xi, J.; Xu, D.; Jin, Y.; Wu, F.; Tong, Q.; Yin, Y.; Xu, X. A Comparative HS-SPME/GC–MS-Based Metabolomics Approach for Discriminating Selected Japonica Rice Varieties from Different Regions of China in Raw and Cooked Form. Food Chem. 2022, 385, 132701. [Google Scholar] [CrossRef]
- Li, Z.; Sun, X.; Xu, T.; Dai, W.; Yan, Q.; Li, P.; Fang, Y.; Ding, J. Insight into the Dynamic Variation and Retention of Major Aroma Volatile Compounds during the Milling of Suxiang Japonica Rice. Food Chem. 2023, 405, 134468. [Google Scholar] [CrossRef]
- Mathure, S.V.; Jawali, N.; Thengane, R.J.; Nadaf, A.B. Comparative Quantitative Analysis of Headspace Volatiles and Their Association with BADH2 Marker in Non-Basmati Scented, Basmati and Non-Scented Rice (Oryza sativa L.) Cultivars of India. Food Chem. 2014, 142, 383–391. [Google Scholar] [CrossRef]
- Bryant, R.J.; McClung, A.M. Volatile Profiles of Aromatic and Non-Aromatic Rice Cultivars Using SPME/GC–MS. Food Chem. 2011, 124, 501–513. [Google Scholar] [CrossRef]
- Billiris, M.A.; Siebenmorgen, T.J.; Meullenet, J.F.; Mauromoustakos, A. Rice Degree of Milling Effects on Hydration, Texture, Sensory and Energy Characteristics. Part 1. Cooking Using Excess Water. J. Food Eng. 2012, 113, 559–568. [Google Scholar] [CrossRef]
- Qu, L.; Zhao, Y.; Li, Y.; Lv, H. Effect of Storage Temperature on the Quality of Brown Rice Revealed by Integrated GC–MS and Lipidomics Analysis. Food Chem. 2025, 465, 142107. [Google Scholar] [CrossRef]
- Lai, R.; Liu, J.; Huang, Q.; Fei, X.; Yin, W.; An, H.; Zhao, J.; Zhang, J.; Luo, R.; Lin, Q.; et al. Variation of the Odor-Active Compounds of Cooked Fragrant Simiao Rice with Degrees of Milling. LWT 2025, 218, 117493. [Google Scholar] [CrossRef]
- Billiris, M.A.; Siebenmorgen, T.J.; Wang, Y.J. Rice Degree of Milling Effects on Hydration, Texture, Sensory and Energy Characteristics. Part 2. Cooking Using Fixed, Water-to-Rice Ratios. J. Food Eng. 2012, 113, 589–597. [Google Scholar] [CrossRef]
- Mahmud, M.M.C.; Oh, Y.; Kim, T.H.; Cho, Y.H.; Lee, Y.S. Effects of Milling on Aromatics, Lipophilic Phytonutrients, and Fatty Acids in Unprocessed White Rice of Scented Rice ‘Cheonjihyang-1-Se’. Food Sci. Biotechnol. 2017, 27, 383–392. [Google Scholar] [CrossRef]
- Choi, S.; Seo, H.S.; Lee, K.R.; Lee, S.; Lee, J. Effect of Milling Degrees on Volatile Profiles of Raw and Cooked Black Rice (Oryza sativa L. Cv. Sintoheugmi). Appl. Biol. Chem. 2018, 61, 91–105. [Google Scholar] [CrossRef]
- GB/T 15682-2008; Inspection of Grain and Oils—Method for Sensory Evaluation of Paddy or Rice Cooking and Eating Quality. Standards Press of China: Beijing, China, 2008.
- ISO 8586:2023; Sensory Analysis—Selection and Training of Sensory Assessors. ISO: Geneva, Switzerland, 2023.
- Xia, Q.; Li, Y. Ultra-High Pressure Effects on Color, Volatile Organic Compounds and Antioxidants of Wholegrain Brown Rice (Oryza sativa L.) during Storage: A Comparative Study with High-Intensity Ultrasound and Germination Pretreatments. Innov. Food Sci. Emerg. Technol. 2018, 45, 390–400. [Google Scholar] [CrossRef]
- Zhao, Q.; Xi, J.; Xu, D.; Jin, Y.; Wu, F.; Tong, Q.; Xu, X. Effect of Optimal-Water Boiling Cooking on the Volatile Compounds in 26 Japonica Rice Varieties from China. Food Res. Int. 2022, 155, 111078. [Google Scholar] [CrossRef] [PubMed]
- Song, W.; Sun, M.; Lu, H.; Wang, S.; Wang, R.; Shang, X.; Feng, T. Variations in Key Aroma Compounds and Aroma Profiles in Yellow and White Cultivars of Flammulina filiformis Based on Gas Chromatography–Mass Spectrometry–Olfactometry, Aroma Recombination, and Omission Experiments Coupled with Odor Threshold Concentrations. Foods 2024, 13, 684. [Google Scholar] [CrossRef] [PubMed]
- Grosch, W. Detection of Potent Odorants in Foods by Aroma Extract Dilution Analysis. Trends Food Sci. Technol. 1993, 4, 68–73. [Google Scholar] [CrossRef]
- Yang, P.; Song, H.; Wang, L.; Jing, H. Characterization of Key Aroma-Active Compounds in Black Garlic by Sensory-Directed Flavor Analysis. J. Agric. Food Chem. 2019, 67, 7926–7934. [Google Scholar] [CrossRef]
- Yin, W.; Maradza, W.; Xu, Y.; Ma, X.; Shi, R.; Zhao, R.; Wang, X. Comparison of Key Aroma-active Composition and Aroma Perception of Cold-pressed and Roasted Peanut Oils. Int. J. Food Sci. Technol. 2022, 57, 2968–2979. [Google Scholar] [CrossRef]
- Yin, X.L.; Fu, W.J.; Chen, Y.; Zhou, R.F.; Sun, W.; Ding, B.; Peng, X.T.; Gu, H.W. GC–MS-Based Untargeted Metabolomics Reveals the Key Volatile Organic Compounds for Discriminating Grades of Yichang Big-Leaf Green Tea. LWT 2022, 171, 114148. [Google Scholar] [CrossRef]
- Li, H.; Lv, Q.; Liu, A.; Wang, J.; Sun, X.; Deng, J.; Chen, Q.; Wu, Q. Comparative Metabolomics Study of Tartary (Fagopyrum tataricum (L.) Gaertn) and Common (Fagopyrum esculentum Moench) Buckwheat Seeds. Food Chem. 2022, 371, 131125. [Google Scholar] [CrossRef]
- Liu, H.; Chen, J.; Dy, J.; Fu, Y. Transforming Complex Problems into K-Means Solutions. IEEE Trans. Pattern Anal. Mach. Intell. 2023, 7, 9149–9168. [Google Scholar] [CrossRef]
- Ch, R.; Chevallier, O.; McCarron, P.; McGrath, T.F.; Wu, D.; Nguyen Doan Duy, L.; Kapil, A.P.; McBride, M.; Elliott, C.T. Metabolomic Fingerprinting of Volatile Organic Compounds for the Geographical Discrimination of Rice Samples from China, Vietnam and India. Food Chem. 2021, 334, 127553. [Google Scholar] [CrossRef]
- Forsgren, E.; Björkblom, B.; Trygg, J.; Jonsson, P. OPLS-Based Multiclass Classification and Data-Driven Interclass Relationship Discovery. J. Chem. Inf. Model. 2025, 65, 1762–1770. [Google Scholar] [CrossRef] [PubMed]
- Tian, M.; Xu, X.; Liu, F.; Fan, X.; Pan, S. Untargeted Metabolomics Reveals Predominant Alterations in Primary Metabolites of Broccoli Sprouts in Response to Pre-Harvest Selenium Treatment. Food Res. Int. 2018, 111, 205–211. [Google Scholar] [CrossRef] [PubMed]
- Benjamini, Y.; Hochberg, Y. Controlling the False Discovery Rate: A Practical and Powerful Approach to Multiple Testing. J. R. Stat. Soc. Ser. B Methodol. 1995, 57, 289–300. [Google Scholar] [CrossRef]
- Choi, S.; Seo, H.S.; Lee, K.R.; Lee, S.; Lee, J.; Lee, J. Effect of Milling and Long-Term Storage on Volatiles of Black Rice (Oryza sativa L.) Determined by Headspace Solid-Phase Microextraction with Gas Chromatography–Mass Spectrometry. Food Chem. 2019, 276, 572–582. [Google Scholar] [CrossRef]
- Gao, C.; Li, Y.; Pan, Q.; Fan, M.; Wang, L.; Qian, H. Analysis of the Key Aroma Volatile Compounds in Rice Bran during Storage and Processing via HS-SPME GC/MS. J. Cereal Sci. 2021, 99, 103178. [Google Scholar] [CrossRef]
- Xia, Q.; Mei, J.; Yu, W.; Li, Y. High Hydrostatic Pressure Treatments Enhance Volatile Components of Pre-Germinated Brown Rice Revealed by Aromatic Fingerprinting Based on HS-SPME/GC–MS and Chemometric Methods. Food Res. Int. 2017, 91, 103–114. [Google Scholar] [CrossRef]
- Dias, L.G.; Hacke, A.; Bergara, S.F.; Villela, O.V.; Mariutti, L.R.B.; Bragagnolo, N. Identification of Volatiles and Odor-Active Compounds of Aromatic Rice by OSME Analysis and SPME/GC–MS. Food Res. Int. 2021, 142, 110206. [Google Scholar] [CrossRef]
- Maraval, I.; Mestres, C.; Pernin, K.; Ribeyre, F.; Boulanger, R.; Guichard, E.; Gunata, Z. Odor-Active Compounds in Cooked Rice Cultivars from Camargue (France) Analyzed by GC−O and GC−MS. J. Agric. Food Chem. 2008, 56, 5291–5298. [Google Scholar] [CrossRef]
- Burdock, G.A. Fenaroli’s Handbook of Flavor Ingredients, 6th ed.; CRC Press: Boca Raton, FL, USA, 2010. [Google Scholar]
- Buttery, R.G.; Turnbaugh, J.G.; Ling, L.C. Contribution of Volatiles to Rice Aroma. J. Agric. Food Chem. 1988, 36, 1006–1009. [Google Scholar] [CrossRef]
- Yang, D.S.; Shewfelt, R.L.; Lee, K.S.; Kays, S.J. Comparison of Odor-Active Compounds from Six Distinctly Different Rice Flavor Types. J. Agric. Food Chem. 2008, 56, 2780–2787. [Google Scholar] [CrossRef] [PubMed]
- Yin, W.; Shi, R.; Li, S.; Ma, X.; Wang, X.; Wang, A. Changes in Key Aroma-active Compounds and Sensory Characteristics of Sunflower Oils Induced by Seed Roasting. J. Food Sci. 2022, 87, 699–713. [Google Scholar] [CrossRef]
- Yang, G.; Liang, K.; Zhou, Z.; Wang, X.; Huang, G. UPLC-ESI-MS/MS-Based Widely Targeted Metabolomics Analysis of Wood Metabolites in Teak (Tectona grandis). Molecules 2020, 25, 2189. [Google Scholar] [CrossRef]
- Zhang, J.; Qiu, X.; Tan, Q.; Xiao, Q.; Mei, S. A Comparative Metabolomics Study of Flavonoids in Radish with Different Skin and Flesh Colors (Raphanus Sativus L.). J. Agric. Food Chem. 2020, 68, 14463–14470. [Google Scholar] [CrossRef]
- Lam, H.S.; Proctor, A. Milled Rice Oxidation Volatiles and Odor Development. J. Food Sci. 2003, 68, 2676–2681. [Google Scholar] [CrossRef]
- Hinge, V.R.; Patil, H.B.; Nadaf, A.B. Aroma Volatile Analyses and 2AP Characterization at Various Developmental Stages in Basmati and Non-Basmati Scented Rice (Oryza sativa L.) Cultivars. Rice 2016, 9, 38. [Google Scholar] [CrossRef] [PubMed]
- Greger, V.; Schieberle, P. Characterization of the Key Aroma Compounds in Apricots (Prunus armeniaca) by Application of the Molecular Sensory Science Concept. J. Agric. Food Chem. 2007, 55, 5221–5228. [Google Scholar] [CrossRef]
- Viljanen, K.; Lille, M.; Heiniö, R.L.; Buchert, J. Effect of High-Pressure Processing on Volatile Composition and Odour of Cherry Tomato Purée. Food Chem. 2011, 129, 1759–1765. [Google Scholar] [CrossRef]
- Ayseli, M.T.; Coskun, İ. Effect of Gamma-Irradiation and Extrusion on the Physicochemical, Thermal and Aroma-Active Compounds of Rice Flour. Radiat. Phys. Chem. 2022, 195, 110061. [Google Scholar] [CrossRef]
- Champagne, E.T. Rice Aroma and Flavor: A Literature Review. Cereal Chem. 2008, 85, 445–454. [Google Scholar] [CrossRef]
- Cho, S.; Kays, S.J. Aroma-Active Compounds of Wild Rice (Zizania palustris L.). Food Res. Int. 2013, 54, 1463–1470. [Google Scholar] [CrossRef]
- Verma, D.K.; Srivastav, P.P. A Paradigm of Volatile Aroma Compounds in Rice and Their Product with Extraction and Identification Methods: A Comprehensive Review. Food Res. Int. 2020, 130, 108924. [Google Scholar] [CrossRef] [PubMed]
- Zeng, Z.; Zhang, H.; Chen, J.Y.; Zhang, T.; Matsunaga, R. Direct Extraction of Volatiles of Rice During Cooking Using Solid-Phase Microextraction. Cereal Chem. 2007, 84, 423–427. [Google Scholar] [CrossRef]
- Lee, J.I.; Kim, D.W.; Jang, G.J.; Song, S.; Park, K.J.; Lim, J.H.; Kim, B.M.; Lee, H.J.; Chen, F.; Ryu, Y.B.; et al. Effects of Different Storage Conditions on the Metabolite and Microbial Profiles of White Rice (Oryza sativa L.). Food Sci. Biotechnol. 2019, 28, 623–631. [Google Scholar] [CrossRef] [PubMed]
- Zeng, Z.; Zhang, H.; Chen, J.Y.; Zhang, T.; Matsunaga, R. Flavor Volatiles of Rice During Cooking Analyzed by Modified Headspace SPME/GC-MS. Cereal Chem. 2008, 85, 140–145. [Google Scholar] [CrossRef]





| NO. | Volatile Compound a | Odor description | Odor Threshold (µg/kg) d | Relative Content (μg/kg) e | RI | Identification Method h | |||||
|---|---|---|---|---|---|---|---|---|---|---|---|
| Literature b | Experiment c | CV1 | CV2 | CV3 | CV4 | Experiment f | Literature g | ||||
| Aldehyde (15) | |||||||||||
| F1 | hexanal | fatty, oily, grass, green | fatty, green | 4.5 | 109 | 53.2 | 71.6 | 63.6 | 791 | 800 | MS, RI, STD, O |
| F2 | nonanal | green, citrus | green, citrus | 1 | 200 | 112 | 199 | 158 | 1100 | 1102 | MS, RI, STD, O |
| F3 | heptanal | fresh, fruity-like, floral | sweet, fresh, fruity-like | 3 | 30.2 | 37.1 | 38.2 | 36.2 | 895 | 899 | MS, RI, STD, O |
| F4 | octanal | fatty, grassy, lemon, green, fruity | fatty, grassy | 0.7 | 23.4 | 25.4 | 15.5 | 23.2 | 982 | 981 | MS, RI, STD, O |
| F5 | decanal | green, citrus, sweet, floral, soapy | citrus, floral, soapy | 3.02 | 48.1 | 43.1 | 63.5 | 47.2 | 1204 | 1203 | MS, RI, STD, O |
| F6 | (E)-2-decenal | green, waxy, fatty | waxy, fatty | 0.4 | 23.7 | n.d. | 7.72 | 26.9 | 1262 | 1265 | MS, RI, STD, O |
| F7 | (E,E)-2,4-decadienal | fatty, waxy, nutty, melon, citrus | nutty, fatty | 0.07 | 4.08 | 3.38 | 2.54 | 5.12 | 1319 | 1320 | MS, RI, STD, O |
| F8 | 2-undecenal | sweet, fatty | sweet, fatty | 340 | 180 | 166 | 360 | 160 | 1365 | 1359 | MS, RI, O |
| F9 | dodecanal | minty, soapy | minty | 1.07 | 22.4 | 29.8 | 17.2 | 25.4 | 1409 | 1412 | MS, RI, STD, O |
| F10 | pentadecanal | fresh | fresh, citrus | 430 | 559 | 536 | 619 | 587 | 1719 | 1715 | MS, RI, O |
| F11 | hexadecanal | - | - | - | 53.6 | 45.5 | 95.6 | 13.2 | 1820 | 1822 | MS, RI, STD |
| F12 | tetradecanal | waxy, floral | waxy, fat | 60 | 138 | 56.4 | 44.3 | 12.3 | 1830 | 1822 | MS, RI, STD, O |
| F13 | pentanal | - | - | 12 | n.d. | n.d. | n.d. | 6.84 | 701 | 698 | MS, RI |
| F14 | octadecanal | - | - | 91 | 47.4 | 113 | 69.4 | n.d. | 2027 | 2024 | MS, RI |
| F15 | vanillin | - | - | 58 | 3.98 | 2.43 | 6.99 | 4.06 | 1395 | 1394 | MS, RI, STD |
| Ketone (8) | |||||||||||
| F16 | acetoin | - | - | 8000 | 598 | 1630 | 3900 | 3870 | 710 | 720 | MS, RI, STD |
| F17 | 2-butanone | - | - | 3000 | 696 | n.d. | 399 | n.d. | 600 | 602 | MS, RI |
| F18 | 4,6-heptadiyn-3-one | - | - | - | n.d. | 4.33 | 4.52 | n.d. | 862 | - | MS |
| F19 | 1-hepten-3-one | geranium-like | geranium-like, sweet | 0.04 | n.d. | 1.53 | n.d. | n.d. | 856 | 856 | MS, RI, O |
| F20 | 3-methyl-3-buten-2-one | - | - | 1000 | n.d. | n.d. | 2.75 | n.d. | 660 | 653 | MS, RI |
| F21 | 3,5-octadien-2-one | - | - | - | 6.13 | 6.87 | n.d. | n.d. | 1099 | 1093 | MS, RI |
| F22 | 2-tridecanone | - | - | - | 3.63 | n.d. | 3.09 | n.d. | 1489 | 1494 | MS, RI, STD |
| F23 | 3-methyl-cyclopentanone | - | - | - | n.d. | n.d. | n.d. | 1.21 | 850 | 847.5 | MS, RI |
| Alcohol (5) | |||||||||||
| F24 | pentanol | - | - | 4000 | 126 | 157 | 245 | 197 | 771 | 768 | MS, RI, STD |
| F25 | 3-methyl-1-butanol | fruity, malty | fruity | 4.0 | 4.78 | n.d. | 1.23 | n.d. | 783 | 779 | MS, RI, STD, O |
| F26 | 2-octen-1-ol | - | - | 50 | 1.80 | n.d. | n.d. | 3.71 | 1041 | 1039.7 | MS, RI |
| F27 | 2-ethyl-1-butanol | - | - | 75.2 | n.d. | n.d. | n.d. | 1.42 | 830 | 830 | MS, RI |
| F28 | 1-octen-3-ol | straw, earthy, raw mushroom | raw mushroom | 1 | 24.2 | 44.1 | 50.8 | 59.7 | 970 | 976 | MS, RI, STD, O |
| Ester (6) | |||||||||||
| F29 | methyl stearate | - | - | - | n.d. | n.d. | 20.2 | 10.4 | 2133 | 2130 | MS, RI, STD |
| F30 | ethyl octanoate | - | - | 650 | 3.15 | n.d. | 9.35 | 14.8 | 1195 | 1196 | MS, RI, STD |
| F31 | dibutyl phthalate | - | - | 260 | 12.3 | 7.83 | 10.1 | 21.1 | 1964 | 1959.7 | MS, RI, STD |
| F32 | ethyl acetate | - | - | 100 | 12.4 | 12.7 | 28.1 | 64.8 | 515 | 515 | MS, RI, STD |
| F33 | 2-phenylethyl phenylacetate | - | - | - | n.d. | n.d. | n.d. | 4.73 | 1926 | 1924.3 | MS, RI |
| F34 | 2-phenylethyl benzoate | - | - | - | n.d. | n.d. | n.d. | 1.57 | 1863 | 1858.9 | MS, RI |
| Hydrocarbons (2) | |||||||||||
| F35 | 5-methyl-1-hexene | - | - | - | 3.65 | 1.96 | n.d. | n.d. | 653 | 652 | MS, RI |
| F36 | d-limonene | - | - | 34 | n.d. | 2.60 | n.d. | 6.74 | 1042 | 1044 | MS, RI, STD |
| Ether (2) | |||||||||||
| F37 | dimethyl disulfide | - | - | - | 13.6 | 18.3 | 8.9 | 22.6 | 741 | 740 | MS, RI |
| F38 | 1-ethoxypentane | - | - | - | n.d. | 5.44 | n.d. | 3.00 | 793 | 788 | MS, RI |
| Heterocyclic Compounds (5) | |||||||||||
| F39 | 2-pentylfuran | green, nutty, bean, beany | bean | 4.8 | 13.7 | 48.4 | 40.5 | 64.1 | 968 | 970 | MS, RI, STD, O |
| F40 | 2-hexylfuran | - | - | - | n.d. | 5.49 | n.d. | n.d. | 1100 | 1096 | MS, RI |
| F41 | glutarimide | - | - | - | n.d. | n.d. | 2.30 | 18.6 | 1156 | 1153.9 | MS, RI, STD |
| F42 | indole | sweet, burnt, floral | sweet | 140 | 136.4 | 183.1 | 88.9 | 225.8 | 1290 | 1293 | MS, RI, STD, O |
| F43 | 2-acetyl-1-pyrroline | pandan, cooked rice, sweet, pleasant, popcorn | popcorn, cooked rice | 0.1 | 1.44 | 1.37 | 1.36 | 1.42 | 930 | 922 | MS, RI, STD, O |
| Other (2) | |||||||||||
| F44 | 2-ethoxy-butane | - | - | - | n.d. | 143 | n.d. | n.d. | 635 | 622 | MS, RI |
| F45 | methyl 2,2-dimethoxyacetate | - | - | - | n.d. | 11.6 | 9.45 | 7.08 | 504 | - | MS |
Disclaimer/Publisher’s Note: The statements, opinions and data contained in all publications are solely those of the individual author(s) and contributor(s) and not of MDPI and/or the editor(s). MDPI and/or the editor(s) disclaim responsibility for any injury to people or property resulting from any ideas, methods, instructions or products referred to in the content. |
© 2026 by the authors. Licensee MDPI, Basel, Switzerland. This article is an open access article distributed under the terms and conditions of the Creative Commons Attribution (CC BY) license.
Share and Cite
Lai, R.; Liu, J.; Huang, Q.; Fei, X.; An, H.; Lin, Q.; Li, Y. The Preferred Odor Characteristics of Cooked Medium-Milled Fragrant Simiao Rice. Foods 2026, 15, 356. https://doi.org/10.3390/foods15020356
Lai R, Liu J, Huang Q, Fei X, An H, Lin Q, Li Y. The Preferred Odor Characteristics of Cooked Medium-Milled Fragrant Simiao Rice. Foods. 2026; 15(2):356. https://doi.org/10.3390/foods15020356
Chicago/Turabian StyleLai, Rui, Jie Liu, Qing Huang, Xiaoji Fei, Hongzhou An, Qian Lin, and Yanru Li. 2026. "The Preferred Odor Characteristics of Cooked Medium-Milled Fragrant Simiao Rice" Foods 15, no. 2: 356. https://doi.org/10.3390/foods15020356
APA StyleLai, R., Liu, J., Huang, Q., Fei, X., An, H., Lin, Q., & Li, Y. (2026). The Preferred Odor Characteristics of Cooked Medium-Milled Fragrant Simiao Rice. Foods, 15(2), 356. https://doi.org/10.3390/foods15020356

