Chitosan-Based Aerogel Cushioning Packaging for Improving Postharvest Quality of Wax Apples
Abstract
1. Introduction
2. Materials and Methods
2.1. Materials
2.2. Preparation of Chitosan-Based Aerogels Buffer Packaging
2.2.1. Preparation of Chitosan-Polyvinyl Alcohol Aerogel
2.2.2. Preparation of Chitosan-Montmorillonite/Copper Nanoparticles Aerogel
2.3. Characterization of Aerogels
2.3.1. Scanning Electron Microscope
2.3.2. Density
2.3.3. Porosity
2.3.4. Mechanical Properties
2.4. Wax Apple Preservation Experiment
2.4.1. Simulated Transportation Test
2.4.2. Decay
2.4.3. Weight Loss
2.4.4. Firmness
2.4.5. Juice Yield
2.4.6. Relative Electrical Conductivity
2.4.7. Surface Lightness
2.4.8. Total Soluble Solids (TSS)
2.5. Statistical Analysis
3. Results & Discussion
3.1. Characterization of Chitosan and Polyvinyl Aerogel
3.1.1. Optimization of Chitosan and Polyvinyl Alcohol Solid Content
3.1.2. Optimization of Chitosan/Polyvinyl Alcohol Mass Ratio
3.1.3. Optimization of Crosslinker Content
3.2. Characterization of Chitosan-Montmorillonite/Copper Nanoparticles Aerogel
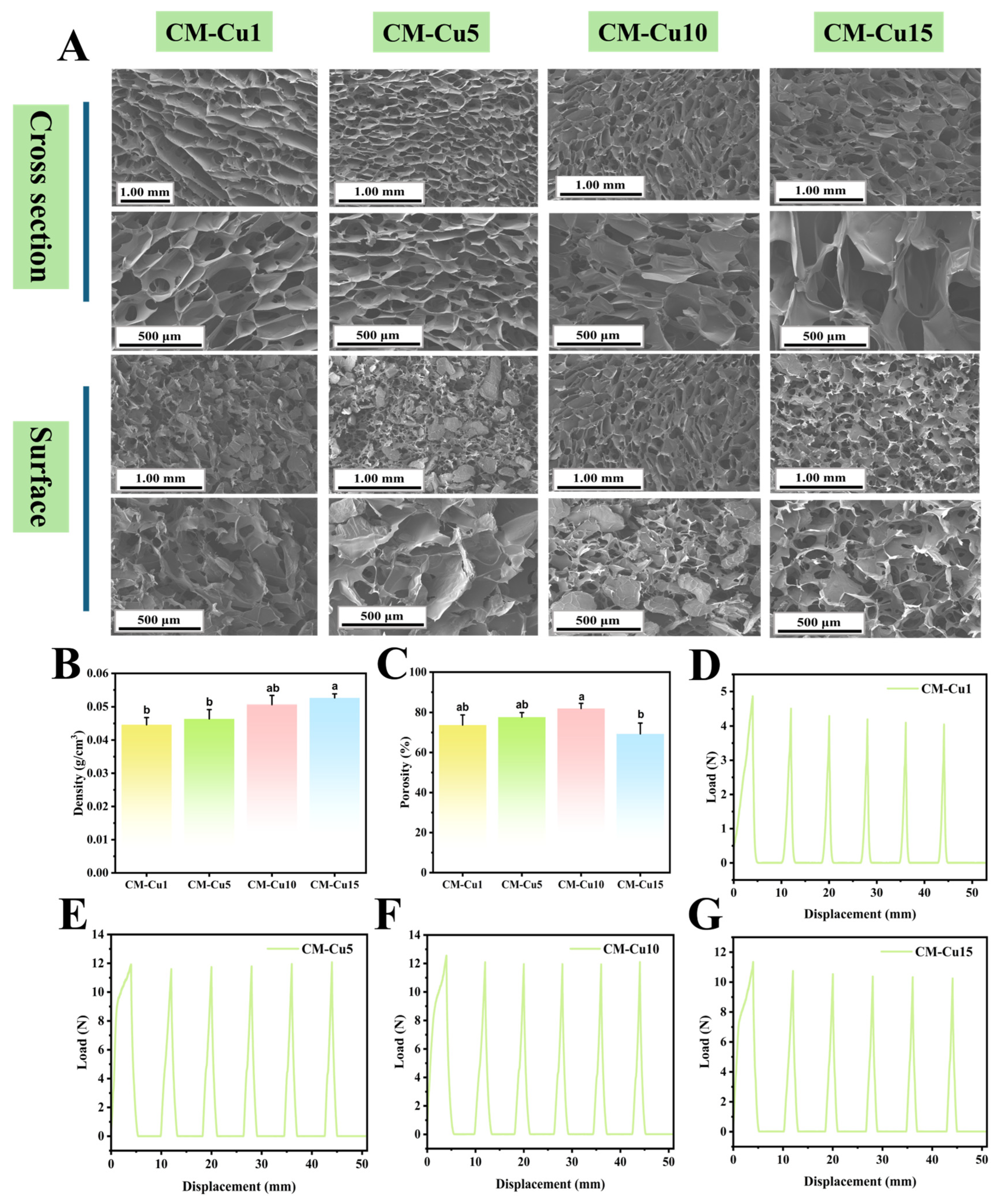
3.2.1. Optimization of Montmorillonite Content
3.2.2. Optimization of Copper Nanoparticles Antibacterial Fiber Content
3.3. Preservation of Wax Apples
3.3.1. Changes in Appearance and Decay
3.3.2. Fruit Quality Analysis
4. Conclusions
Author Contributions
Funding
Institutional Review Board Statement
Informed Consent Statement
Data Availability Statement
Conflicts of Interest
References
- Huang, L.; Wu, G.; Zhang, S.; Kuang, F.-Y.; Chen, F. The identification and functional verification of the cinnamate 4-hydroxylase gene from wax apple fruit and its role in lignin biosynthesis during nitric oxide-delayed postharvest cottony softening. Postharvest Biol. Technol. 2019, 158, 110964. [Google Scholar] [CrossRef]
- Wang, B.-H.; Cao, J.-J.; Zhang, B.; Chen, H.-Q. Structural characterization, physicochemical properties and α-glucosidase inhibitory activity of polysaccharide from the fruits of wax apple. Carbohydr. Polym. 2019, 211, 227–236. [Google Scholar] [CrossRef]
- Dembitsky, V.M.; Poovarodom, S.; Leontowicz, H.; Leontowicz, M.; Vearasilp, S.; Trakhtenberg, S.; Gorinstein, S. The multiple nutrition properties of some exotic fruits: Biological activity and active metabolites. Food Res. Int. 2011, 44, 1671–1701. [Google Scholar] [CrossRef]
- Guo, J.; Zhang, Z.; Goksen, G.; Khan, M.R.; Ahmad, N.; Zhang, W.; Deng, H. Application of tannic acid and Fe3+ crosslinking-enhanced chitosan films for wax apple (Syzygium samarangense) preservation. Int. J. Biol. Macromol. 2025, 321, 146318. [Google Scholar] [CrossRef]
- Khandaker, M.M.; Boyce, A.N.; Osman, N. The influence of hydrogen peroxide on the growth, development and quality of wax apple (Syzygium samarangense, [blume] merrill & L.M. perry var. Jambu madu) fruits. Plant Physiol. Biochem. 2012, 53, 101–110. [Google Scholar] [CrossRef] [PubMed]
- Liu, Y.; Chen, J.; Lin, D. Phosphoproteomic analysis highlights phosphorylation of primary metabolism-related proteins in response to postharvest cold storage and subsequent shelf-life in tomato fruit. Postharvest Biol. Technol. 2023, 205, 112486. [Google Scholar] [CrossRef]
- Lee, Y.-C.; Chang, C.-W.; Hsu, M.-C.; Chung, H.-Y.; Liang, Y.S. Effects of different concentrations of oxygen used for storage on the postharvest physiology and quality of wax apple (Syzygium samarangense [blume] merr. & L. M. perry cv. pink). Sci. Hortic. 2023, 313, 111906. [Google Scholar] [CrossRef]
- Chen, Y.; Zhang, Y.; Nawaz, G.; Zhao, C.; Li, Y.; Dong, T.; Zhu, M.; Du, X.; Zhang, L.; Li, Z.; et al. Exogenous melatonin attenuates post-harvest decay by increasing antioxidant activity in wax apple (Syzygium samarangense). Front. Plant Sci. 2020, 11, 569779. [Google Scholar] [CrossRef] [PubMed]
- Supapvanich, S.; Pimsaga, J.; Srisujan, P. Physicochemical changes in fresh-cut wax apple (Syzygium samarangenese [blume] merrill & L.M. perry) during storage. Food Chem. 2011, 127, 912–917. [Google Scholar]
- Shoueir, K.R.; El-Desouky, N.; Rashad, M.M.; Ahmed, M.K.; Janowska, I.; El-Kemary, M. Chitosan based-nanoparticles and nanocapsules: Overview, physicochemical features, applications of a nanofibrous scaffold, and bioprinting. Int. J. Biol. Macromol. 2021, 167, 1176–1197. [Google Scholar] [CrossRef]
- Wang, J.; Yang, S.; Liu, G.; Zhou, Q.; Fu, L.; Gu, Q.; Cai, Z.-H.; Zhang, S.; Fu, Y.-J. A degradable multi-functional packaging based on chitosan/silk fibroin via incorporating cellulose nanocrystals-stabilized cinnamon essential oil pickering emulsion. Food Hydrocoll. 2024, 153, 109978. [Google Scholar] [CrossRef]
- Zhang, D.; Du, K.; Shi, P.; Wu, X.; Zhang, S. Carboxyl functionalized cellulose nanofibril for polyvinyl alcohol based aerogels with enhanced pore structures and mechanical properties. Ind. Crops Prod. 2024, 212, 118294. [Google Scholar] [CrossRef]
- Zhang, S.; Feng, J.; Feng, J.; Jiang, Y.; Li, L. Ultra-low shrinkage chitosan aerogels trussed with polyvinyl alcohol. Mater. Des. 2018, 156, 398–406. [Google Scholar] [CrossRef]
- Salzano de Luna, M.; Ascione, C.; Santillo, C.; Verdolotti, L.; Lavorgna, M.; Buonocore, G.G.; Castaldo, R.; Filippone, G.; Xia, H.; Ambrosio, L. Optimization of dye adsorption capacity and mechanical strength of chitosan aerogels through crosslinking strategy and graphene oxide addition. Carbohydr. Polym. 2019, 211, 195–203. [Google Scholar] [CrossRef] [PubMed]
- Migneault, I.; Dartiguenave, C.; Bertrand, M.J.; Waldron, K.C. Glutaraldehyde: Behavior in aqueous solution, reaction with proteins, and application to enzyme crosslinking. BioTechniques 2004, 37, 790–802. [Google Scholar] [CrossRef]
- Montazeri, M.; Norouzbeigi, R. Fabrication and characterization of renewable alginate-lignin aerogel for efficient oil absorption. J. Polym. Environ. 2024, 32, 2937–2951. [Google Scholar] [CrossRef]
- Yuan, M.; Liu, D.; Liu, W.; Song, Z.; Shang, S.; Wang, Z.; Ren, J.; Cui, S. Graphene oxide/polydopamine modified montmorillonite/carboxymethyl chitosan composite aerogel for efficient removal of Pb2+, Cu2+, and Cd2+: Adsorption behavior, mechanism and DFT study. Sep. Purif. Technol. 2024, 339, 126585. [Google Scholar] [CrossRef]
- Yang, Z.; Li, H.; Niu, G.; Wang, J.; Zhu, D. Poly(vinylalcohol)/chitosan-based high-strength, fire-retardant and smoke-suppressant composite aerogels incorporating aluminum species via freeze drying. Compos. Part B Eng. 2021, 219, 108919. [Google Scholar] [CrossRef]
- Wu, Z.; Li, S.; Qin, X.; Zheng, L.; Fang, J.; Wei, L.; Xu, C.; Li, Z.A.; Wang, X. Facile preparation of fatigue-resistant mxene-reinforced chitosan cryogel for accelerated hemostasis and wound healing. Carbohydr. Polym. 2024, 334, 121934. [Google Scholar] [CrossRef]
- Duan, G.; Qin, Q.; Hu, R.; Liang, Z.; Han, X.; Yang, H.; Huang, Y.; Zhang, C.; He, S.; Jiang, S. Density modifications toward high mechanical performance nanocellulose aerogels. J. Polym. Sci. 2025, 63, 4565–4572. [Google Scholar] [CrossRef]
- Li, S.; Gu, B.; Li, X.; Tang, S.; Zheng, L.; Ruiz-Hitzky, E.; Sun, Z.; Xu, C.; Wang, X. MXene-enhanced chitin composite sponges with antibacterial and hemostatic activity for wound healing. Adv. Healthc. Mater. 2022, 11, 2102367. [Google Scholar] [CrossRef] [PubMed]
- Barrios-Rodríguez, Y.F.; Igual, M.; Martínez-Monzó, J.; García-Segovia, P. Multivariate evaluation of the printing process on 3D printing of rice protein. Food Res. Int. 2024, 176, 113838. [Google Scholar] [CrossRef]
- Xu, C.; Zhang, X.; Liang, J.; Fu, Y.; Wang, J.; Jiang, M.; Pan, L. Cell wall and reactive oxygen metabolism responses of strawberry fruit during storage to low voltage electrostatic field treatment. Postharvest Biol. Technol. 2022, 192, 112017. [Google Scholar] [CrossRef]
- Khalifa, I.; Barakat, H.; El-Mansy, H.A.; Soliman, S.A. Improving the shelf-life stability of apple and strawberry fruits applying chitosan-incorporated olive oil processing residues coating. Food Packag. Shelf Life 2016, 9, 10–19. [Google Scholar] [CrossRef]
- Adi, D.D.; Oduro, I.N.; Tortoe, C. Physicochemical changes in plantain during normal storage ripening. Sci. Afr. 2019, 6, e00164. [Google Scholar] [CrossRef]
- Shen, X.; Liu, Y.; Zeng, Y.; Zhao, Y.; Bao, Y.; Wu, Z.; Zheng, Y.; Jin, P. Hydrogen sulfide alleviates the chilling-induced lignification in loquat fruit by regulating shikimate, phenylpropanoid and cell wall metabolisms. Postharvest Biol. Technol. 2024, 214, 113012. [Google Scholar] [CrossRef]
- Charoenphun, N.; Lekjing, S.; Venkatachalam, K. Prevention and inhibition of post-harvest browning in longkong pericarp using prunus persica resin coating during ambient storage. PLoS ONE 2025, 20, e0323416. [Google Scholar]
- Jaiswal, P.; Jha, S.N.; Kaur, P.P.; Bhardwaj, R.; Singh, A.K.; Wadhawan, V. Prediction of textural attributes using color values of banana (Musa sapientum) during ripening. J. Food Sci. Technol. 2014, 51, 1179–1184. [Google Scholar] [CrossRef]
- Romero, I.; Toledo-Guerrero, J.D.; Álvarez, M.D.; Herranz, B.; Escribano, M.I.; Merodio, C.; Sanchez-Ballesta, M.T. Short-term gaseous treatments preserve firmness and fruit quality in raspberries stored at low temperature: Impact on the expression of cell wall remodeling genes. Postharvest Biol. Technol. 2025, 230, 113777. [Google Scholar] [CrossRef]
- Xiao, H.; Deng, M.; Zhou, C.; He, X.; Yang, P. Preparation of novel PVA-SA/CS-SH aerogel beads and their efficient adsorption of U(VI). Sep. Purif. Technol. 2025, 359, 130571. [Google Scholar] [CrossRef]
- Wu, Y.; Lan, Y.; Gan, T.; Liu, B. Ultrasound-assisted freezing for the preparation of aerogel-based intelligent packaging. Food Hydrocoll. 2025, 158, 110534. [Google Scholar]
- An, C.; Zhang, M.; Xiao, Z.; Yang, Q.; Feng, L.; Li, S.; Shi, M. Lignocellulose/chitosan hybrid aerogel composited with fluorescence molecular probe for simultaneous adsorption and detection of heavy metal pollutants. J. Environ. Chem. Eng. 2023, 11, 111205. [Google Scholar] [CrossRef]
- Wang, J.; Liang, J.; Sun, L.; Li, G.; Temmink, H.; Rijnaarts, H.H.M. Granule-based immobilization and activity enhancement of anammox biomass via PVA/CS and PVA/CS/Fe gel beads. Bioresour. Technol. 2020, 309, 123448. [Google Scholar] [CrossRef]
- Jin, J.; Ren, Y.; Zhou, H.; Hou, Y.; Jin, P.; Zheng, Y.; Wu, Z. Multi-factor protective chitosan/polyvinyl alcohol aerogel antibacterial buffer packaging. Chem. Eng. J. 2025, 516, 164097. [Google Scholar] [CrossRef]
- Fan, P.; Yuan, Y.; Ren, J.; Yuan, B.; He, Q.; Xia, G.; Chen, F.; Song, R. Facile and green fabrication of cellulosed based aerogels for lampblack filtration from waste newspaper. Carbohydr. Polym. 2017, 162, 108–114. [Google Scholar] [CrossRef]
- Nomicisio, C.; Ruggeri, M.; Bianchi, E.; Vigani, B.; Valentino, C.; Aguzzi, C.; Viseras, C.; Rossi, S.; Sandri, G. Natural and synthetic clay minerals in the pharmaceutical and biomedical fields. Pharmaceutics 2023, 15, 1368. [Google Scholar] [CrossRef] [PubMed]
- Geng, X.; Liu, K.; Wang, J.; Su, X.; Shi, Y.; Zhao, L. Preparation of ultra-small copper nanoparticles-loaded self-healing hydrogels with antibacterial, inflammation-suppressing and angiogenesis-enhancing properties for promoting diabetic wound healing. Int. J. Nanomed. 2023, 18, 3339–3358. [Google Scholar]
- Chia, J.C.; Lai, C.W.; Juan, J.C.; Kong, E.D.H.; Teoh, M.W.Q.; Kumar, A.; Sharma, G.; Badruddin, I.A. Recent development of copper, silver and their bimetallic nanoparticles: Next-generation antibacterial agents through photocatalysis activity. J. Water Process Eng. 2025, 72, 107541. [Google Scholar] [CrossRef]
- Yang, Z.; Hu, Y.; Zhang, B.; Wang, Q.; Wang, Q.; Guo, Q. Preparation and antibacterial mechanism of copper-based silica nanocomposite materials. Polyhedron 2024, 255, 116966. [Google Scholar] [CrossRef]
- Yimeng, S.; Huilun, X.; Ziming, L.; Kejun, L.; Chaima, M.; Xiangyu, Z.; Yinchun, H.; Yan, W.; Di, H. Copper-based nanoparticles as antibacterial agents. Eur. J. Inorg. Chem. 2023, 26, e202200614. [Google Scholar] [CrossRef]
- Li, X.; Cong, Y.; Ovais, M.; Cardoso, M.B.; Hameed, S.; Chen, R.; Chen, M.; Wang, L. Copper-based nanoparticles against microbial infections. WIREs Nanomed. Nanobiotechnol. 2023, 15, e1888. [Google Scholar] [CrossRef]
- Hao, Z.; Wang, M.; Cheng, L.; Si, M.; Feng, Z.; Feng, Z. Synergistic antibacterial mechanism of silver-copper bimetallic nanoparticles. Front. Bioeng. Biotechnol. 2024, 11, 1337543. [Google Scholar] [CrossRef]
- Cai, X.; Chen, L.; Yang, X.; Wang, Y.; Xu, J.; Zhang, R.; Ling, S.; Liu, Y. Active curcumin-loaded γ-cyclodextrin-metal organic frameworks as nano respiratory channels for reinforcing chitosan/gelatin films in strawberry preservation. Food Hydrocoll. 2025, 159, 110656. [Google Scholar] [CrossRef]
- Cabrera-Villamizar, L.; Pereira, J.F.; Castanedo, M.; López-Rubio, A.; Fabra, M.J. Hemp cellulose-based aerogels and cryogels: From waste biomass to sustainable absorbent pads for food preservation. Carbohydr. Polym. 2025, 348, 122887. [Google Scholar] [CrossRef] [PubMed]
- Wu, Y.; Li, B.; Chen, M.; Liu, B. An aerogel-based intelligent active packaging with the dual functions of spoilage detection and freshness preservation. Food Hydrocoll. 2024, 156, 110160. [Google Scholar] [CrossRef]
- Wang, F.; Xu, Z.; Chen, L.; Qiao, Z.; Hu, Y.; Fan, X.; Liu, Y.; Kang, Z.; Huang, F.; Han, M.; et al. Super absorbent resilience antibacterial aerogel with curcumin for fresh pork preservation. Food Control 2024, 159, 110289. [Google Scholar] [CrossRef]
- Nong, W.; Luo, H.; Wang, G.; Chen, Q.; Zou, X.; Miao, W.; Wu, J.; Guan, W.; Qu, S. β-CD-MOF-based edible antimicrobial packaging film with humidity-controlled carvacrol release for preserving fresh strawberry. Carbohydr. Polym. 2025, 351, 123133. [Google Scholar] [CrossRef]
- Xue, F.; Li, C.; Adhikari, B. Physicochemical properties of active films of rose essential oil produced using soy protein isolate-polyphenol conjugates for cherry tomato preservation. Food Chem. 2024, 452, 139614. [Google Scholar] [CrossRef]
- Bai, Z.; Lan, H.; Li, J.; Geng, M.; Luo, D.; Feng, J.; Li, X.; Zhang, Y. Recycling of wheat gluten wastewater: Recovery of arabinoxylan and application of its film in cherry and strawberry preservation. Food Chem. X 2024, 22, 101415. [Google Scholar] [CrossRef]
- Zhu, K.; Wang, H.; Chen, C.; Xie, J. Development of polyethylene antifogging and antibacterial packaging films for lettuce preservation. LWT 2023, 181, 114772. [Google Scholar] [CrossRef]








Disclaimer/Publisher’s Note: The statements, opinions and data contained in all publications are solely those of the individual author(s) and contributor(s) and not of MDPI and/or the editor(s). MDPI and/or the editor(s) disclaim responsibility for any injury to people or property resulting from any ideas, methods, instructions or products referred to in the content. |
© 2026 by the authors. Licensee MDPI, Basel, Switzerland. This article is an open access article distributed under the terms and conditions of the Creative Commons Attribution (CC BY) license.
Share and Cite
Hou, Y.; Zhou, S.; Liu, S.; Jin, P.; Zheng, Y.; Wu, Z. Chitosan-Based Aerogel Cushioning Packaging for Improving Postharvest Quality of Wax Apples. Foods 2026, 15, 192. https://doi.org/10.3390/foods15020192
Hou Y, Zhou S, Liu S, Jin P, Zheng Y, Wu Z. Chitosan-Based Aerogel Cushioning Packaging for Improving Postharvest Quality of Wax Apples. Foods. 2026; 15(2):192. https://doi.org/10.3390/foods15020192
Chicago/Turabian StyleHou, Yujie, Sitong Zhou, Shiqi Liu, Peng Jin, Yonghua Zheng, and Zhengguo Wu. 2026. "Chitosan-Based Aerogel Cushioning Packaging for Improving Postharvest Quality of Wax Apples" Foods 15, no. 2: 192. https://doi.org/10.3390/foods15020192
APA StyleHou, Y., Zhou, S., Liu, S., Jin, P., Zheng, Y., & Wu, Z. (2026). Chitosan-Based Aerogel Cushioning Packaging for Improving Postharvest Quality of Wax Apples. Foods, 15(2), 192. https://doi.org/10.3390/foods15020192

