Preservation Study for Raw Conditioned Mutton During Refrigerated Storage by Food Preservatives
Abstract
1. Introduction
2. Materials and Methods
2.1. Conditioning of Mutton and Grouping of Preservative Tests
2.2. Spoilage Indices Assay
2.3. Bacterial Community Diversity
2.4. Spoilage bacteria in RCM
2.4.1. Isolation and Purification
2.4.2. Classification and Identification
2.4.3. Spoilage Potential Assessment
2.5. Growth, Spoilage Enzyme Production, and Biogenic Amine (BA) Production of Spoilage Bacterium B2107-1 Under Refrigerated Conditions (4 °C)
2.6. Screening of Preservatives Against Spoilage Bacterium B2107-1 and Their Preservation Effects on RCM
2.7. Statistical Analysis
3. Results and Discussion
3.1. Spoilage Indices
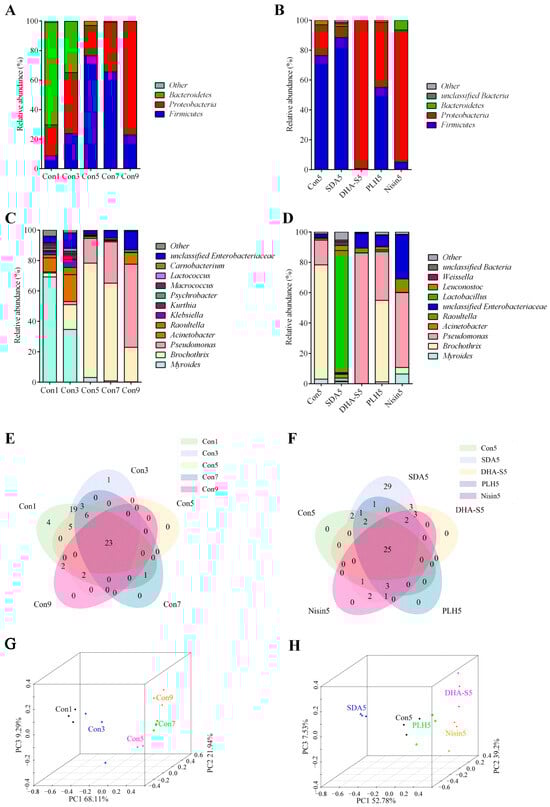
3.2. Bacterial Community Diversity by 16S rDNA Sequencing
3.2.1. Sequencing Data and Alpha Diversity Analysis
3.2.2. Analysis of Bacterial Community Structure and Beta Diversity
3.2.3. Differential Species Analysis of Bacterial Community
3.3. Isolation of Spoilage bacteria and Comparison of Their Spoilage Potential
3.4. Characteristics of Serratia Liquefaciens B2107-1 at 4 °C
3.5. Potential Preservatives Against Serratia Liquefaciens B2107-1 and Its Preservation Effect on RCM
4. Conclusions
Author Contributions
Funding
Institutional Review Board Statement
Informed Consent Statement
Data Availability Statement
Conflicts of Interest
Abbreviations
| RCM | Raw conditioned mutton |
| TVC | Total viable count |
| TVB-N | Total volatile basic nitrogen |
| SDA | Sodium diacetate |
| DHA-S | Sodium dehydroacetate |
| PLH | ε-polylysine hydrochloride |
| LAB | Lactic acid bacteria |
| MIC | Minimum inhibitory concentration |
| PCA | Plate count agar |
| OUT | Operational taxonomic unit |
| LB | Luria–Bertani |
| GN | Gram-negative bacterial identification card |
| BA | Biogenic amine |
| MBC | Minimum bactericidal concentration |
| PCoA | Principal coordinate analysis |
References
- Teixeira, A.; Silva, S.; Guedes, C.; Rodrigues, S. Sheep and Goat Meat Processed Products Quality: A Review. Foods 2020, 9, 960. [Google Scholar] [CrossRef] [PubMed]
- Wang, B.; Wang, Z.; Chen, Y.; Liu, X.; Liu, K.; Zhang, Y.; Luo, H. Carcass Traits, Meat Quality, and Volatile Compounds of Lamb Meat from Different Restricted Grazing Time and Indoor Supplementary Feeding Systems. Foods 2021, 10, 2822. [Google Scholar] [CrossRef]
- Mao, Y.; Hopkins, D.L.; Zhang, Y.; Luo, X. Consumption Patterns and Consumer Attitudes to Beef and Sheep Meat in China. J. Food Nutr. 2016, 4, 30–39. [Google Scholar] [CrossRef]
- Xiong, Y.; Lin, X.; Wen, X.; Wang, Y.; Liang, W.; Xing, T. The Analysis of Residents’ Intention to Consume Pre-Made Dishes in China: A Grounded Theory. Foods 2023, 12, 3798. [Google Scholar] [CrossRef]
- Dong, T. Research and Application of Key Techniques for Preserving and Sterilizing Preprocessed Food Processing. E3S Web. Conf. 2020, 185, 04008. [Google Scholar] [CrossRef]
- Surendran Nair, M.; Nair, D.V.T.; Kollanoor Johny, A.; Venkitanarayanan, K. Use of Food Preservatives and Additives in Meat and Their Detection Techniques. In Meat Quality Analysis; Biswas, A.K., Mandal, P.K., Eds.; Academic Press: Cambridge, MA, USA, 2020; pp. 187–213. ISBN 978-0-12-819233-7. [Google Scholar]
- GB 2760-2014; National Standard for Food Safety: Standard for the Use of Food Additives. Standards Press of China: Beijing, China, 2014. (In Chinese)
- Ma, Y.; Li, P.; Watkins, C.B.; Ye, N.; Jing, N.; Ma, H.; Zhang, T. Chlorine Dioxide and Sodium Diacetate Treatments in Controlled Atmospheres Retard Mold Incidence and Maintain Quality of Fresh Walnuts during Cold Storage. Postharvest Biol. Technol. 2020, 161, 111063. [Google Scholar] [CrossRef]
- Zhang, M.; Du, P.; Wan, J.; Chen, Y.; Chen, X.; Zhang, Y. Effects of Sodium Dehydroacetate on Broiler Chicken Bones. Poult. Sci. 2024, 103, 103834. [Google Scholar] [CrossRef]
- Li, Q.; Yu, S.; Han, J.; Wu, J.; You, L.; Shi, X.; Wang, S. Synergistic Antibacterial Activity and Mechanism of Action of Nisin/Carvacrol Combination against Staphylococcus Aureus and Their Application in the Infecting Pasteurized Milk. Food Chem. 2022, 380, 132009. [Google Scholar] [CrossRef]
- Li, Q.; Zhou, W.; Zhang, J.; Zhu, J.; Sun, T.; Li, J.; Cheng, L. Synergistic Effects of ε-Polylysine Hydrochloride and Gallic Acid on Shewanella Putrefaciens and Quality of Refrigerated Sea Bass Fillets. Food Control 2022, 139, 109070. [Google Scholar] [CrossRef]
- Li, Y.; Cui, L.; Du, F.; Han, X.; Li, J. Impacts of ε-Polylysine Hydrochloride with Thymol on Biogenic Amines Formation and Biochemical Changes of Squid (Illex Argentinus). J. Food Process. Preserv. 2021, 45, e15505. [Google Scholar] [CrossRef]
- Wu, J.; Zang, M.; Wang, S.; Zhao, B.; Bai, J.; Xu, C.; Shi, Y.; Qiao, X. Nisin: From a Structural and Meat Preservation Perspective. Food Microbiol. 2023, 111, 104207. [Google Scholar] [CrossRef] [PubMed]
- Cheng, Y.; Gao, S.; Wang, W.; Hou, H.; Lim, L.-T. Low Temperature Extrusion Blown ε-Polylysine Hydrochloride-Loaded Starch/Gelatin Edible Antimicrobial Films. Carbohydr. Polym. 2022, 278, 118990. [Google Scholar] [CrossRef]
- Gao, S.; Zhang, X.; Jiang, J.; Wang, W.; Hou, H. Starch/Poly(Butylene Adipate-Co-Terephthalate) Blown Antimicrobial Films Based on ε-Polylysine Hydrochloride and Different Nanomontmorillonites. Int. J. Biol. Macromol. 2023, 253, 126609. [Google Scholar] [CrossRef]
- Leelaphiwat, P.; Pechprankan, C.; Siripho, P.; Bumbudsanpharoke, N.; Harnkarnsujarit, N. Effects of Nisin and EDTA on Morphology and Properties of Thermoplastic Starch and PBAT Biodegradable Films for Meat Packaging. Food Chem. 2022, 369, 130956. [Google Scholar] [CrossRef]
- Moura-Alves, M.; Esteves, A.; Ciríaco, M.; Silva, J.A.; Saraiva, C. Antimicrobial and Antioxidant Edible Films and Coatings in the Shelf-Life Improvement of Chicken Meat. Foods 2023, 12, 2308. [Google Scholar] [CrossRef]
- Sayyari, Z.; Rabani, M.; Farahmandfar, R.; Esmaeilzadeh Kenari, R.; Mousavi Nadoshan, R. The Effect of Nanocomposite Edible Coating Enriched with Foeniculum Vulgare Essential Oil on the Shelf Life of Oncorhynchus Mykiss Fish Fillets during the Storage. J. Aquat. Food Prod. Technol. 2021, 30, 579–595. [Google Scholar] [CrossRef]
- Zhang, M.; Luo, W.; Yang, K.; Li, C. Effects of Sodium Alginate Edible Coating with Cinnamon Essential Oil Nanocapsules and Nisin on Quality and Shelf Life of Beef Slices during Refrigeration. J. Food Prot. 2022, 85, 896–905. [Google Scholar] [CrossRef] [PubMed]
- Zhang, L.; Yue, J.; Zhang, X.; Dong, H. Application of Modified Atmosphere Packaging Technology in Pre-Conditioned Fish Products. In Energy Revolution and Chemical Research; CRC Press: Boca Raton, FL, USA, 2022; ISBN 978-1-003-33265-7. [Google Scholar]
- Chaari, M.; Elhadef, K.; Akermi, S.; Ben Hlima, H.; Fourati, M.; Chakchouk Mtibaa, A.; Ennouri, M.; D’Amore, T.; Salahuddin Ali, D.; Mellouli, L.; et al. Potentials of Beetroot (Beta Vulgaris L.) Peel Extract for Quality Enhancement of Refrigerated Beef Meat. Qual. Assur. Saf. Crops Foods 2023, 15, 99–115. [Google Scholar] [CrossRef]
- Najar, B.A.; Ariaii, P.; Esmaeili, M.; Bagheri, R. Investigating the Use of Biosurfactants Produced by Lactobacillus to Increase the Shelf Life of Minced Ostrich Meat. Food Meas. 2024, 18, 2110–2122. [Google Scholar] [CrossRef]
- Sweet, R.; Kroon, P.A.; Webber, M.A. Activity of Antibacterial Phytochemicals and Their Potential Use as Natural Food Preservatives. Crit. Rev. Food Sci. Nutr. 2024, 64, 2076–2087. [Google Scholar] [CrossRef]
- Li, L.; Lu, Y.; Chen, Y.; Bian, J.; Wang, L.; Li, L. Antibacterial Chitosan-Gelatin Microcapsules Modified with Green-Synthesized Silver Nanoparticles for Food Packaging. J. Renew. Mater. 2023, 11, 291–307. [Google Scholar] [CrossRef]
- GB 5009.228-2016; National Standard for Food Safety: Determination of Volatile Basic Nitrogen in Foods. Standards Press of China: Beijing, China, 2016. (In Chinese)
- Wang, L.; Liu, T.; Liu, L.; Liu, Y.; Wu, X. Impacts of Chitosan Nanoemulsions with Thymol or Thyme Essential Oil on Volatile Compounds and Microbial Diversity of Refrigerated Pork Meat. Meat Sci. 2022, 185, 108706. [Google Scholar] [CrossRef]
- Fadeev, E.; Cardozo-Mino, M.G.; Rapp, J.Z.; Bienhold, C.; Salter, I.; Salman-Carvalho, V.; Molari, M.; Tegetmeyer, H.E.; Buttigieg, P.L.; Boetius, A. Comparison of Two 16S rRNA Primers (V3–V4 and V4–V5) for Studies of Arctic Microbial Communities. Front. Microbiol. 2021, 12, 637526. [Google Scholar] [CrossRef] [PubMed]
- Kong, J.; Luoyizha, W.; Zhao, L.; Fan, C.; Li, H.; Li, H. Effects of High Hydrostatic Pressure Treatment on Bacterial Composition in Donkey Milk Studied by High Throughput Sequencing. Food Innov. Adv. 2023, 2, 85–94. [Google Scholar] [CrossRef]
- Yu, L.; Xu, G.; Wei, S.; Lai, Q.; Shao, Z. Isolation and Characterization of Paracoccus Maritimus Sp. Nov., from Intertidal Sediment. Curr. Microbiol. 2024, 81, 134. [Google Scholar] [CrossRef]
- He, R.; Chen, W.; Chen, H.; Zhong, Q.; Zhang, H.; Zhang, M.; Chen, W. Antibacterial Mechanism of Linalool against L. Monocytogenes, a Metabolomic Study. Food Control. 2022, 132, 108533. [Google Scholar] [CrossRef]
- Fatah, M.K.; Ahmed, Z.F. Evaluation of Vitek2 Gram-Negative Identification Cards (GN2 Card) as a Tool for the Identification of Gram-Negative Bacteria Isolated from Diseased Tomato Plants from Kurdistan Region of Iraq. Indian J. Agric. Biochem. 2022, 35, 167–174. [Google Scholar] [CrossRef]
- Wen, H.; Xie, S.; Liang, Y.; Liu, Y.; Wei, H.; Sun, Q.; Wang, W.; Wen, B.; Zhao, J. Direct Identification, Antimicrobial Susceptibility Testing, and Extended-Spectrum β-Lactamase and Carbapenemase Detection in Gram-Negative Bacteria Isolated from Blood Cultures. Infect. Drug Resist. 2022, 15, 1587–1599. [Google Scholar] [CrossRef]
- Yang, L.; Chen, S.; Ma, N.; Chen, W.; Zhang, Z.; Zhang, H. Effect of Gelatin Edible Coating with Aronia Melanocarpa Pomace Polyphenols on the Cold Storage of Chilled Pork. Meat Sci. 2025, 219, 109677. [Google Scholar] [CrossRef]
- Sterniša, M.; Sabotič, J.; Klančnik, A. A Novel Approach Using Growth Curve Analysis to Distinguish between Antimicrobial and Anti-Biofilm Activities against Salmonella. Int. J. Food Microbiol. 2022, 364, 109520. [Google Scholar] [CrossRef]
- Dai, J.; Fang, L.; Wu, Y.; Liu, B.; Cheng, X.; Yao, M.; Huang, L. Effects of Exogenous AHLs on the Spoilage Characteristics of Pseudomonas Koreensis PS1. J. Food Sci. 2022, 87, 819–832. [Google Scholar] [CrossRef] [PubMed]
- Li, Y.; Wangjiang, T.; Sun, Z.; Shi, L.; Chen, S.; Chen, L.; Guo, X.; Wu, W.; Xiong, G.; Wang, L. Inhibition Mechanism of Crude Lipopeptide from Bacillus Subtilis against Aeromonas Veronii Growth, Biofilm Formation, and Spoilage of Channel Catfish Flesh. Food Microbiol. 2024, 120, 104489. [Google Scholar] [CrossRef]
- GB 5009.208-2016; National Standard for Food Safety: Determination of Biogenic Amines in Foods. Standards Press of China: Beijing, China, 2016. (In Chinese)
- Zhang, J.; Cui, X.; Zhang, M.; Bai, B.; Yang, Y.; Fan, S. The Antibacterial Mechanism of Perilla Rosmarinic Acid. Biotechnol. Appl. Biochem. 2022, 69, 1757–1764. [Google Scholar] [CrossRef]
- Gómez, I.; Janardhanan, R.; Ibañez, F.C.; Beriain, M.J. The Effects of Processing and Preservation Technologies on Meat Quality: Sensory and Nutritional Aspects. Foods 2020, 9, 1416. [Google Scholar] [CrossRef]
- NY/T 2073-2011; Technical Regulation for Processing of Prepared Meat Products. China Agriculture Press: Beijing, China, 2011. (In Chinese)
- T/CCA 036-2024; Technical Specification for Processing Livestock and Poultry Prepared Meat Products. China Cuisine Association: Beijing, China, 2024. (In Chinese)
- Aliakbarlu, J.; Mohammadi, S. Effect of Sumac (R Hus Coriaria L.) and Barberry (B Erberis Vulgaris L.) Water Extracts on Microbial Growth and Chemical Changes in Ground Sheep Meat: Effect of Sumac and Barberry Extracts on Sheep Meat. J. Food Process. Preserv. 2015, 39, 1859–1866. [Google Scholar] [CrossRef]
- Zhang, S.; Xie, Y.; Li, M.; Yang, H.; Li, S.; Li, J.; Xu, Q.; Yang, W.; Jiang, S. Effects of Different Selenium Sources on Meat Quality and Shelf Life of Fattening Pigs. Animals 2020, 10, 615. [Google Scholar] [CrossRef] [PubMed]
- Babolanimogadam, N.; Akhondzadeh Basti, A.; Khanjari, A.; Sajjadi Alhashem, S.H.; Babolani Moghadgam, K.; Ahadzadeh, S. Shelf Life Extending of Probiotic Beef Patties with Polylactic Acid-ajwain Essential Oil Films and Stress Effects on Bacillus coagulans. J. Food Sci. 2024, 89, 866–880. [Google Scholar] [CrossRef] [PubMed]
- Mao, Y.; Ma, P.; Li, T.; Liu, H.; Zhao, X.; Liu, S.; Jia, X.; Rahaman, S.O.; Wang, X.; Zhao, M.; et al. Flash Heating Process for Efficient Meat Preservation. Nat. Commun. 2024, 15, 3893. [Google Scholar] [CrossRef]
- Shi, Y.; Lai, S.; Liu, Y.; Gromov, S.; Zhang, Y. Fungal Aerosol Diversity over the Northern South China Sea: The Influence of Land and Ocean. JGR Atmos. 2022, 127, e2021JD035213. [Google Scholar] [CrossRef]
- Ben Braïek, O.; Smaoui, S. Chemistry, Safety, and Challenges of the Use of Organic Acids and Their Derivative Salts in Meat Preservation. J. Food Qual. 2021, 2021, 6653190. [Google Scholar] [CrossRef]
- Bassey, A.P.; Chen, Y.; Zhu, Z.; Odeyemi, O.A.; Gao, T.; Olusola, O.O.; Ye, K.; Li, C.; Zhou, G. Evaluation of Spoilage Indexes and Bacterial Community Dynamics of Modified Atmosphere Packaged Super-Chilled Pork Loins. Food Control 2021, 130, 108383. [Google Scholar] [CrossRef]
- Hou, W.; Yue, Q.; Liu, W.; Wu, J.; Yi, Y.; Wang, H. Characterization of Spoilage Bacterial Communities in Chilled Duck Meat Treated by Kojic Acid. Food Sci. Hum. Wellness 2021, 10, 72–77. [Google Scholar] [CrossRef]
- Liang, C.; Zhang, D.; Zheng, X.; Wen, X.; Yan, T.; Zhang, Z.; Hou, C. Effects of Different Storage Temperatures on the Physicochemical Properties and Bacterial Community Structure of Fresh Lamb Meat. Food Sci. Anim. Resour. 2021, 41, 509–526. [Google Scholar] [CrossRef]
- Zhang, T.; Ding, H.; Chen, L.; Zhang, S.; Wu, P.; Xie, K.; Pan, Z.; Zhang, G.; Dai, G.; Wu, H.; et al. Characterization of Chilled Chicken Spoilage Using an Integrated Microbiome and Metabolomics Analysis. Food Res. Int. 2021, 144, 110328. [Google Scholar] [CrossRef]
- Barcenilla, C.; Ducic, M.; López, M.; Prieto, M.; Álvarez-Ordóñez, A. Application of Lactic Acid Bacteria for the Biopreservation of Meat Products: A Systematic Review. Meat Sci. 2022, 183, 108661. [Google Scholar] [CrossRef]
- Yu, Z.; Fredua-Agyeman, R.; Hwang, S.-F.; Strelkov, S.E. Molecular Genetic Diversity and Population Structure Analyses of Rutabaga Accessions from Nordic Countries as Revealed by Single Nucleotide Polymorphism Markers. BMC Genom. 2021, 22, 442. [Google Scholar] [CrossRef]
- Michail, G.; Reizopoulou, A.; Vagelas, I. Evaluation of the Biocontrol Efficacy of Serratia Proteamaculans and S. Liquefaciens Isolated from Bats Guano Pile from a Subterrestrial Cave (Greece). Agric. Biol. 2022, 57, 566–578. [Google Scholar] [CrossRef]
- Shao, L.; Chen, S.; Wang, H.; Zhang, J.; Xu, X.; Wang, H. Advances in Understanding the Predominance, Phenotypes, and Mechanisms of Bacteria Related to Meat Spoilage. Trends Food Sci. Technol. 2021, 118, 822–832. [Google Scholar] [CrossRef]
- Ding, T.; Li, Y. Biogenic Amines Are Important Indices for Characterizing the Freshness and Hygienic Quality of Aquatic Products: A Review. LWT 2024, 194, 115793. [Google Scholar] [CrossRef]
- Wang, G.; Wang, H.; Han, Y.; Xing, T.; Ye, K.; Xu, X.; Zhou, G. Evaluation of the Spoilage Potential of Bacteria Isolated from Chilled Chicken in Vitro and in Situ. Food Microbiol. 2017, 63, 139–146. [Google Scholar] [CrossRef]
- Machado, S.G.; da Silva, F.L.; Bazzolli, D.M.S.; Heyndrickx, M.; Costa, P.M.d.A.; Vanetti, M.C.D. Pseudomonas spp. and Serratia liquefaciens as predominant spoilers in cold raw milk. J. Food Sci. 2015, 80, M1842–M1849. [Google Scholar] [CrossRef]
- Machado, S.G.; Heyndrickx, M.; De Block, J.; Devreese, B.; Vandenberghe, I.; Vanetti, M.C.D.; Van Coillie, E. Identification and Characterization of a Heat-Resistant Protease from Serratia Liquefaciens Isolated from Brazilian Cold Raw Milk. Int. J. Food Microbiol. 2016, 222, 65–71. [Google Scholar] [CrossRef]
- Salgado, C.A.; Baglinière, F.; Vanetti, M.C.D. Spoilage Potential of a Heat-Stable Lipase Produced by Serratia Liquefaciens Isolated from Cold Raw Milk. LWT 2020, 126, 109289. [Google Scholar] [CrossRef]
- Begrem, S.; Jérôme, M.; Leroi, F.; Delbarre-Ladrat, C.; Grovel, O.; Passerini, D. Genomic Diversity of Serratia Proteamaculans and Serratia Liquefaciens Predominant in Seafood Products and Spoilage Potential Analyses. Int. J. Food Microbiol. 2021, 354, 109326. [Google Scholar] [CrossRef]
- Chen, Y.; Miao, W.; Li, X.; Xu, Y.; Gao, H.; Zheng, B. The Structure, Properties, Synthesis Method and Antimicrobial Mechanism of ε-Polylysine with the Preservative Effects for Aquatic Products. Trends Food Sci. Technol. 2023, 139, 104131. [Google Scholar] [CrossRef]







| Sample | Kinetic Equation | R2 | PV/d |
|---|---|---|---|
| Con | y = 5.559e0.04835t | 0.9840 | 1.57 |
| SDA | y = 5.533 − 0.1143t + 0.03330t2 | 0.9320 | 5.83 |
| DHA-S | y = 5.612 − 0.1891t + 0.04917t2 | 0.9843 | 5.32 |
| PLH | y = 5.434e0.04923t | 0.9896 | 2.01 |
| Sample | OTU | Coverage/% | ACE | Chao | Simpson | Shannon |
|---|---|---|---|---|---|---|
| Con1 | 146 | 99.86 ± 0.07 | 202.06 ± 41.09 a | 185.22 ± 28.04 a | 0.36 ± 0.21 | 1.85 ± 0.55 a |
| Con3 | 111 | 99.88 ± 0.08 | 207.63 ± 70.12 a | 167.82 ± 54.18 a | 0.38 ± 0.16 | 1.62 ± 0.28 ab |
| Con5 | 46 | 99.94 ± 0.02 | 85.45 ± 10.40 bB | 72.98 ± 10.23 bB | 0.60 ± 0.08 | 0.88 ± 0.14 b |
| Con7 | 46 | 99.94 ± 0.02 | 101.14 ± 31.76 ab | 74.53 ± 9.40 b | 0.50 ± 0.03 | 0.95 ± 0.05 b |
| Con9 | 38 | 99.96 ± 0.02 | 67.00 ± 35.79 b | 61.33 ± 30.92 b | 0.39 ± 0.06 | 1.25 ± 0.18 ab |
| SDA5 | 156 | 99.79 ± 0.06 | 199.73 ± 27.75 A | 184.73 ± 38.12 A | 0.51 ± 0.22 | 1.40 ± 0.39 |
| DHA-S5 | 37 | 99.94 ± 0.00 | 87.93 ± 13.14 B | 68.73 ± 15.14 B | 0.75 ± 0.17 | 0.55 ± 0.35 |
| PLH5 | 48 | 99.95 ± 0.02 | 69.42 ± 18.67 B | 65.62 ± 18.47 B | 0.42 ± 0.05 | 1.22 ± 0.27 |
| Nisin5 | 48 | 99.93 ± 0.02 | 93.51 ± 42.05 B | 73.94 ± 28.73 B | 0.36 ± 0.09 | 1.38 ± 0.22 |
| Con1-1 | Con1-2 | Con1-3 | Con3-1 | Con3-2 | Con3-3 | Con5-1 | Con5-2 | Con5-3 | Con7-1 | Con7-2 | Con7-3 | Con9-1 | Con9-2 | Con9-3 | |
|---|---|---|---|---|---|---|---|---|---|---|---|---|---|---|---|
| Con1-1 | 1.00 | 0.55 | 0.62 | 0.83 | 0.44 | 0.89 | 0.78 | 0.69 | 0.74 | 0.62 | 0.74 | 0.62 | 0.73 | 0.73 | 0.77 |
| Con1-2 | 0.55 | 1.00 | 0.92 | 0.38 | 0.80 | 0.48 | 0.07 | 0.04 | 0.05 | −0.10 | 0.04 | 0.00 | −0.09 | 0.01 | 0.02 |
| Con1-3 | 0.62 | 0.92 | 1.00 | 0.33 | 0.76 | 0.46 | 0.07 | 0.03 | 0.03 | −0.04 | 0.05 | 0.01 | 0.02 | 0.14 | 0.10 |
| Con3-1 | 0.83 | 0.38 | 0.33 | 1.00 | 0.20 | 0.94 | 0.76 | 0.66 | 0.73 | 0.52 | 0.68 | 0.45 | 0.64 | 0.54 | 0.63 |
| Con3-2 | 0.44 | 0.80 | 0.76 | 0.20 | 1.00 | 0.36 | 0.07 | −0.07 | 0.08 | −0.09 | 0.08 | 0.09 | −0.04 | 0.02 | 0.01 |
| Con3-3 | 0.89 | 0.48 | 0.46 | 0.94 | 0.36 | 1.00 | 0.81 | 0.72 | 0.79 | 0.60 | 0.76 | 0.55 | 0.68 | 0.58 | 0.70 |
| Con5-1 | 0.78 | 0.07 | 0.07 | 0.76 | 0.07 | 0.81 | 1.00 | 0.93 | 0.96 | 0.92 | 0.97 | 0.88 | 0.92 | 0.82 | 0.93 |
| Con5-2 | 0.69 | 0.04 | 0.03 | 0.66 | −0.07 | 0.72 | 0.93 | 1.00 | 0.94 | 0.93 | 0.95 | 0.89 | 0.81 | 0.74 | 0.89 |
| Con5-3 | 0.74 | 0.05 | 0.03 | 0.73 | 0.08 | 0.79 | 0.96 | 0.94 | 1.00 | 0.90 | 0.98 | 0.89 | 0.87 | 0.72 | 0.88 |
| Con7-1 | 0.62 | −0.10 | −0.04 | 0.52 | −0.09 | 0.60 | 0.92 | 0.93 | 0.90 | 1.00 | 0.95 | 0.95 | 0.90 | 0.83 | 0.94 |
| Con7-2 | 0.74 | 0.04 | 0.05 | 0.68 | 0.08 | 0.76 | 0.97 | 0.95 | 0.98 | 0.95 | 1.00 | 0.94 | 0.90 | 0.80 | 0.93 |
| Con7-3 | 0.62 | 0.00 | 0.01 | 0.45 | 0.09 | 0.55 | 0.88 | 0.89 | 0.89 | 0.95 | 0.94 | 1.00 | 0.83 | 0.77 | 0.89 |
| Con9-1 | 0.73 | −0.09 | 0.02 | 0.64 | −0.04 | 0.6 | 0.92 | 0.81 | 0.87 | 0.90 | 0.90 | 0.83 | 1.00 | 0.93 | 0.96 |
| Con9-2 | 0.73 | 0.01 | 0.14 | 0.54 | 0.02 | 0.58 | 0.82 | 0.74 | 0.72 | 0.83 | 0.80 | 0.77 | 0.93 | 1.00 | 0.95 |
| Con9-3 | 0.77 | 0.02 | 0.10 | 0.63 | 0.01 | 0.70 | 0.93 | 0.89 | 0.88 | 0.94 | 0.93 | 0.89 | 0.96 | 0.95 | 1.00 |
| Con5-1 | Con5-2 | Con5-3 | S5-1 | S5-2 | S5-3 | D5-1 | D5-2 | D5-3 | P5-1 | P5-2 | P5-3 | N5-1 | N5-2 | N5-3 | |
|---|---|---|---|---|---|---|---|---|---|---|---|---|---|---|---|
| Con5-1 | 1.00 | 0.94 | 0.95 | −0.44 | −0.02 | −0.16 | 0.69 | 0.54 | 0.71 | 0.92 | 0.87 | 0.96 | 0.85 | 0.76 | 0.81 |
| Con5-2 | 0.94 | 1.00 | 0.98 | −0.53 | −0.12 | −0.26 | 0.52 | 0.42 | 0.56 | 0.87 | 0.85 | 0.95 | 0.87 | 0.81 | 0.77 |
| Con5-3 | 0.95 | 0.98 | 1.00 | −0.41 | −0.01 | −0.13 | 0.59 | 0.47 | 0.63 | 0.89 | 0.87 | 0.98 | 0.89 | 0.80 | 0.81 |
| S5-1 | −0.44 | −0.53 | −0.41 | 1.00 | 0.62 | 0.76 | −0.16 | −0.22 | −0.30 | −0.55 | −0.60 | −0.43 | −0.57 | −0.51 | −0.39 |
| S5-2 | −0.02 | −0.12 | −0.01 | 0.62 | 1.00 | 0.55 | 0.45 | 0.41 | 0.18 | 0.01 | −0.03 | 0.03 | 0.02 | 0.12 | 0.12 |
| S5-3 | −0.16 | −0.26 | −0.13 | 0.76 | 0.55 | 1.00 | 0.17 | 0.19 | 0.11 | −0.18 | −0.27 | −0.10 | −0.17 | −0.30 | −0.06 |
| D5-1 | 0.69 | 0.52 | 0.59 | −0.16 | 0.45 | 0.17 | 1.00 | 0.93 | 0.85 | 0.79 | 0.65 | 0.71 | 0.72 | 0.69 | 0.69 |
| D5-2 | 0.54 | 0.42 | 0.47 | −0.22 | 0.41 | 0.19 | 0.93 | 1.00 | 0.79 | 0.75 | 0.65 | 0.62 | 0.73 | 0.64 | 0.67 |
| D5-3 | 0.71 | 0.56 | 0.63 | −0.30 | 0.18 | 0.11 | 0.85 | 0.79 | 1.00 | 0.78 | 0.72 | 0.75 | 0.77 | 0.63 | 0.82 |
| P5-1 | 0.92 | 0.87 | 0.89 | −0.55 | 0.01 | −0.18 | 0.79 | 0.75 | 0.78 | 1.00 | 0.96 | 0.95 | 0.95 | 0.79 | 0.82 |
| P5-2 | 0.87 | 0.85 | 0.87 | −0.60 | −0.03 | −0.27 | 0.65 | 0.65 | 0.72 | 0.96 | 1.00 | 0.92 | 0.95 | 0.77 | 0.81 |
| P5-3 | 0.96 | 0.95 | 0.98 | −0.43 | 0.03 | −0.10 | 0.71 | 0.62 | 0.75 | 0.95 | 0.92 | 1.00 | 0.94 | 0.82 | 0.85 |
| N5-1 | 0.85 | 0.87 | 0.89 | −0.57 | 0.02 | −0.17 | 0.72 | 0.73 | 0.77 | 0.95 | 0.95 | 0.94 | 1.00 | 0.88 | 0.90 |
| N5-2 | 0.76 | 0.81 | 0.80 | −0.51 | 0.12 | −0.30 | 0.69 | 0.64 | 0.63 | 0.79 | 0.77 | 0.82 | 0.88 | 1.00 | 0.82 |
| N5-3 | 0.81 | 0.77 | 0.81 | −0.39 | 0.12 | −0.06 | 0.69 | 0.67 | 0.82 | 0.82 | 0.81 | 0.85 | 0.90 | 0.82 | 1.00 |
| Item | Result | Item | Result | Item | Result | Item | Result | Item | Result |
|---|---|---|---|---|---|---|---|---|---|
| APPA | − | GGT | + | PLE | − | lLATk | − | CMT | + |
| ADO | − | OFF | + | TyrA | + | AGLU | − | BGUR | − |
| PyrA | + | BGLU | + | URE | − | SUCT | + | O129R | + |
| lARL | − | dMAL | − | dSOR | + | NAGA | + | GGAA | + |
| dCEL | − | dMAN | + | SAC | + | AGAL | + | lMLTa | − |
| BGAL | + | dMNE | + | dTAG | - | PHOS | − | ELLM | − |
| H2S | − | BXYL | − | dTRE | + | GlyA | - | lLATa | − |
| BNAG | + | BAlap | − | CIT | + | ODC | + | ||
| AGLTp | − | ProA | + | MNT | − | LDC | + | ||
| dGLU | + | LIP | − | 5 KG | + | lHISa | − |
| Reagent Concentration (μg/mL) | Colony Growth | |
|---|---|---|
| PLH | 175 | - |
| 350 | - | |
| 700 | - | |
| 1400 | - | |
| SDA | 2800 | +++ |
| 3200 | ++ | |
| 3600 | + | |
| 4000 | - |
Disclaimer/Publisher’s Note: The statements, opinions and data contained in all publications are solely those of the individual author(s) and contributor(s) and not of MDPI and/or the editor(s). MDPI and/or the editor(s) disclaim responsibility for any injury to people or property resulting from any ideas, methods, instructions or products referred to in the content. |
© 2025 by the authors. Licensee MDPI, Basel, Switzerland. This article is an open access article distributed under the terms and conditions of the Creative Commons Attribution (CC BY) license (https://creativecommons.org/licenses/by/4.0/).
Share and Cite
Qiu, J.; Wang, J.; Zhao, S.; Li, Y.; Yang, J.; Zhang, X.; Wang, L.; Jiang, X.; Chen, X.; Chen, L.; et al. Preservation Study for Raw Conditioned Mutton During Refrigerated Storage by Food Preservatives. Foods 2025, 14, 1579. https://doi.org/10.3390/foods14091579
Qiu J, Wang J, Zhao S, Li Y, Yang J, Zhang X, Wang L, Jiang X, Chen X, Chen L, et al. Preservation Study for Raw Conditioned Mutton During Refrigerated Storage by Food Preservatives. Foods. 2025; 14(9):1579. https://doi.org/10.3390/foods14091579
Chicago/Turabian StyleQiu, Jiying, Junhua Wang, Shuangzhi Zhao, Yang Li, Jinyu Yang, Xingwang Zhang, Liang Wang, Xiaoxiao Jiang, Xiangyan Chen, Leilei Chen, and et al. 2025. "Preservation Study for Raw Conditioned Mutton During Refrigerated Storage by Food Preservatives" Foods 14, no. 9: 1579. https://doi.org/10.3390/foods14091579
APA StyleQiu, J., Wang, J., Zhao, S., Li, Y., Yang, J., Zhang, X., Wang, L., Jiang, X., Chen, X., Chen, L., & Zhou, Q. (2025). Preservation Study for Raw Conditioned Mutton During Refrigerated Storage by Food Preservatives. Foods, 14(9), 1579. https://doi.org/10.3390/foods14091579

