Impact of Glutinous Rice Varieties from Different Regions on Microbial Community Structure, Metabolic Profiles, and Flavor Characteristics of Chinese Rice Wine (Huangjiu)
Abstract
1. Introduction
2. Materials and Methods
2.1. Materials, Reagent and Instruments
2.2. Sample Collection
2.3. Huangjiu Brewing Scheme
2.4. Determination of Physicochemical Parameters
2.5. DNA Extraction
2.5.1. 16S/ITS2 Amplicon Analysis and Metagenomic Sequencing
2.5.2. 16S rRNA Gene Amplification
2.5.3. ITS2 Region Amplification
2.5.4. Metagenomic Sequencing
2.5.5. Bioinformatic Analysis
2.6. Annotation of Metabolic Pathways
2.7. Evaluation of Flavor Using Electronic Sensory (E-Sense) Systems
2.7.1. E-Tongue Analysis
2.7.2. E-Nose Analysis
2.8. Identification of Organic Acid and Amino Acid Metabolites
2.8.1. Organic Acid Identification
2.8.2. Amino Acid Identification
2.9. Statistical Analysis
3. Results and Discussion
3.1. Changes in Physicochemical Indexes in Huangjiu Samples
3.2. Microbial Diversity in Huangjiu Samples
3.3. Metabolic Pathway of Huangjiu Samples
3.4. Flavor Characteristics of Huangjiu Samples Based on E-Nose Analysis
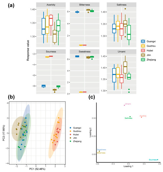
3.5. Flavor Characteristics of Huangjiu Samples Based on E-Tongue Analysis
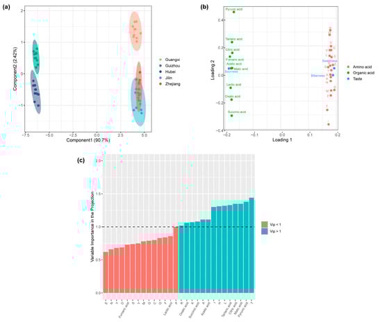
3.6. Organic Acid and Amino Acid Metabolites in Huangjiu Samples
3.7. Correlation Analysis of Dominant Amino Acid/Organic Acid Metabolites and Dominant Microbial Genera in Huangjiu Samples
4. Conclusions
Author Contributions
Funding
Institutional Review Board Statement
Informed Consent Statement
Data Availability Statement
Conflicts of Interest
References
- Yang, Y.; Hu, W.; Xia, Y.; Mu, Z.; Tao, L.; Song, X.; Zhang, H.; Ni, B.; Ai, L. Flavor formation in Chinese rice wine (Huangjiu): Impacts of the flavor-active microorganisms, raw materials, and fermentation technology. Front. Microbiol. 2020, 11, 580247. [Google Scholar] [CrossRef] [PubMed]
- Chen, L.; Ren, L.; Li, D.; Ma, X. Analysis of microbiomes in three traditional starters and volatile components of the Chinese rice wines. Food Sci. Biotechnol. 2021, 30, 87–96. [Google Scholar] [CrossRef] [PubMed]
- Chen, C.; Liu, Y.; Tian, H.; Ai, L.; Yu, H. Metagenomic analysis reveals the impact of JIUYAO microbial diversity on fermentation and the volatile profile of Shaoxing-jiu. Food Microbiol. 2020, 86, 103326. [Google Scholar] [CrossRef]
- Shen, C.; Yu, Y.; Zhang, X.; Zhang, H.; Chu, M.; Yuan, B.; Guo, Y.; Li, Y.; Zhou, J.; Mao, J.; et al. The dynamic of physicochemical properties, volatile compounds and microbial community during the fermentation of Chinese rice wine with diverse cereals. Food Res. Int. 2024, 198, 115319. [Google Scholar] [CrossRef]
- Yu, H.; Li, Q.; Guo, W.; Ai, L.; Chen, C.; Tian, H. Unraveling the difference in flavor characteristics of Huangjiu fermented with different rice varieties using dynamic sensory evaluation and comprehensive two-dimensional gas chromatography–quadrupole mass spectrometry. Front. Nutr. 2023, 10, 1160954. [Google Scholar] [CrossRef]
- Huang, L.; Tan, H.; Zhang, C.; Li, Q.; Liu, Q. Starch biosynthesis in cereal endosperms: An updated review over the last decade. Plant Commun. 2021, 2, 100237. [Google Scholar] [CrossRef]
- Yu, H.; Li, Z.; Zheng, D.; Chen, C.; Ge, C.; Tian, H. Exploring microbial dynamics and metabolic pathways shaping flavor profiles in Huangjiu through metagenomic analysis. Food Res. Int. 2024, 196, 115036. [Google Scholar] [CrossRef]
- Hong, X.; Chen, J.; Liu, L.; Wu, H.; Tan, H.; Xie, G.; Xu, Q.; Zou, H.; Yu, W.; Wang, L.; et al. Metagenomic sequencing reveals the relationship between microbiota composition and quality of Chinese Rice Wine. Sci. Rep. 2016, 6, 26621. [Google Scholar] [CrossRef]
- Cho, S.; Moazzem, M.S. Recent applications of potentiometric electronic tongue and electronic nose in sensory evaluation. Prev. Nutr. Food Sci. 2022, 27, 354–364. [Google Scholar] [CrossRef]
- GB/T 13662-2018; Huangjiu. State Administration for Market Regulation and Standardization Administration of China: Beijing, China, 2018.
- GB 5009.225-2016; Determination of Ethanol Concentration in National Standard Wine for Food Safety. National Health and Family Planning Commission: Beijing, China, 2016.
- GB 5009.268-2016; Determination of Multi-Element in Food of National Food Safety Standard. The National Health and Family Planning Commission and the State Food and Drug Administration: Beijing, China, 2016.
- GB 5009.124-2016; Determination of Amino Acids in Food of National Food Safety Standard. The National Health and Family Planning Commission and the State Food and Drug Administration: Beijing, China, 2016.
- Liu, S.; Yang, L.; Zhou, Y.; He, S.; Li, J.; Sun, H.; Yao, S.; Xu, S. Effect of mixed moulds starters on volatile flavor compounds in rice wine. LWT-Food Sci. Technol. 2019, 112, 108215. [Google Scholar] [CrossRef]
- Yan, Y.; Chen, H.; Sun, L.; Zhang, W.; Lu, X.; Li, Z.; Xu, J.; Ren, Q. The changes of microbial diversity and flavor compounds during the fermentation of millet Huangjiu, a traditional Chinese beverage. PLoS ONE 2022, 17, e0262353. [Google Scholar] [CrossRef]
- Dhakal, D.; Pokhrel, A.R.; Jha, A.K.; Thuan, N.H.; Sohng, J.K. Saccharopolyspora species: Laboratory maintenance and enhanced production of secondary metabolites. Curr. Protoc. Microbiol. 2017, 44, 10H.1.1–10H.1.13. [Google Scholar] [CrossRef]
- Sayed, A.M.; Abdel--Wahab, N.M.; Hassan, H.M.; Abdelmohsen, U.R. Saccharopolyspora: An underexplored source for bioactive natural products. J. Appl. Microbiol. 2020, 128, 314–329. [Google Scholar] [CrossRef] [PubMed]
- Liu, S.; Zhang, Z.-F.; Mao, J.; Zhou, Z.; Zhang, J.; Shen, C.; Wang, S.; Marco, M.L.; Mao, J. Integrated meta-omics approaches reveal Saccharopolyspora as the core functional genus in huangjiu fermentations. npj Biofilms Microbiomes 2023, 9, 65. [Google Scholar] [CrossRef]
- Post, D.A.; Luebke, V.E. Purification, cloning, and properties of a-galactosidase from Saccharopolyspora erythraea and its use as a reporter system. Appl. Genet. Mol. Biotechnol. 2005, 67, 91–96. [Google Scholar] [CrossRef]
- Yang, Y.; Xia, Y.; Wang, G.; Yu, J.; Ai, L. Effect of mixed yeast starter on volatile flavor compounds in Chinese rice wine during different brewing stages. LWT 2017, 78, 373–381. [Google Scholar] [CrossRef]
- Liu, S.; Chen, Q.; Zou, H.; Yu, Y.; Zhou, Z.; Mao, J.; Zhang, S. A metagenomic analysis of the relationship between microorganisms and flavor development in Shaoxing mechanized huangjiu fermentation mashes. Int. J. Food Microbiol. 2019, 303, 9–18. [Google Scholar] [CrossRef]
- Gao, X.; Zhao, X.; Hu, F.; Fu, J.; Zhang, Z.; Liu, Z.; Wang, B.; He, R.; Ma, H.; Ho, C.-T. The latest advances on soy sauce research in the past decade: Emphasis on the advances in China. Food Res. Int. 2023, 173, 113407. [Google Scholar] [CrossRef]
- Bourbon-Melo, N.; Palma, M.; Rocha, M.P.; Ferreira, A.; Bronze, M.R.; Elias, H.; Sá-Correia, I. Use of Hanseniaspora guilliermondii and Hanseniaspora opuntiae to enhance the aromatic profile of beer in mixed-culture fermentation with Saccharomyces cerevisiae. Food Microbiol. 2021, 95, 103678. [Google Scholar] [CrossRef]
- Sumby, K.M.; Grbin, P.R.; Jiranek, V. Microbial modulation of aromatic esters in wine: Current knowledge and future prospects. Food Chem. 2010, 121, 1–16. [Google Scholar] [CrossRef]
- Swain, M.R.; Anandharaj, M.; Ray, R.C.; Parveen Rani, R. Fermented fruits and vegetables of Asia: A potential source of probiotics. Biotechnol. Res. Int. 2014, 2014, 250424. [Google Scholar] [CrossRef]
- Herkenhoff, M.E.; Battistini, C.; Praia, A.B.; Rossini, B.C.; Dos Santos, L.D.; Brödel, O.; Frohme, M.; Saad, S.M.I. The combination of omics strategies to evaluate starter and probiotic strains in the Catharina sour Brazilian-style beer. Food Res. Int. 2023, 167, 112704. [Google Scholar] [CrossRef] [PubMed]
- Modzelewska, A.; Jackowski, M.; Trusek, A. Optimization of beer mixed fermentation using Saccharomyces cerevisiae and Lactobacillus brevis. Eur. Food Res. Technol. 2023, 249, 3261–3269. [Google Scholar] [CrossRef]
- Virdis, C.; Sumby, K.; Bartowsky, E.; Jiranek, V. Lactic acid bacteria in wine: Technological advances and evaluation of their functional role. Front. Microbiol. 2021, 11, 612118. [Google Scholar] [CrossRef]
- Zhang, J.; Hou, Y.; Liu, Q.; Zhang, Y.; Gao, B.; Zou, W.; Zhang, K. Fortified Jiuqu of the Chinese Baijiu: A review on its functional microorganisms, strengthening effects, current challenges, and perspectives. Food Biosci. 2023, 55, 103045. [Google Scholar] [CrossRef]
- Cha, J.; Park, S.-E.; Kim, E.-J.; Seo, S.-H.; Cho, K.-M.; Kwon, S.J.; Lee, M.-H.; Son, H.-S. Effects of saccharification agents on the microbial and metabolic profiles of Korean rice wine (makgeolli). Food Res. Int. 2023, 172, 113367. [Google Scholar] [CrossRef]
- Naganuma, K.; Nakagawa, Y.; Kokubo, S.; Hashimoto, T.; Higuchi, K.; Ariizumi, N.; Hayakawa, M.; Yamamura, H. Traditional microbial control methods used in sake brewing effectively suppress predominant bacteria emerging during production of rice koji. Biotechnol. Biotechnol. Equip. 2023, 37, 2271566. [Google Scholar] [CrossRef]
- Xu, J.; Wu, H.; Wang, Z.; Zheng, F.; Lu, X.; Li, Z.; Ren, Q. Microbial dynamics and metabolite changes in Chinese Rice Wine fermentation from sorghum with different tannin content. Sci. Rep. 2018, 8, 4639. [Google Scholar] [CrossRef]
- Chen, T.; Wu, F.; Guo, J.; Ye, M.; Hu, H.; Guo, J.; Liu, X. Effects of glutinous rice protein components on the volatile substances and sensory properties of Chinese rice wine. J. Sci. Food Agric. 2020, 100, 3297–3307. [Google Scholar] [CrossRef]
- Ahmed, S.; Keniry, M.; Padilla, V.; Anaya-Barbosa, N.; Javed, M.N.; Gilkerson, R.; Gomez, K.; Ashraf, A.; Narula, A.S.; Lozano, K. Development of pullulan/chitosan/salvianolic acid ternary fibrous membranes and their potential for chemotherapeutic applications. Int. J. Biol. Macromol. 2023, 250, 126–187. [Google Scholar] [CrossRef]
- Area, M.R.; Rico, M.; Montero, B.; Barral, L.; Bouza, R.; López, J.; Ramírez, C. Corn starch plasticized with isosorbide and filled with microcrystalline cellulose: Processing and characterization. Carbohydr. Polym. 2019, 206, 726–733. [Google Scholar] [CrossRef] [PubMed]
- Dun, H.; Liang, H.; Li, S.; Li, B.; Geng, F. Influence of an O/W emulsion on the gelatinization, retrogradation and digestibility of rice starch with varying amylose contents. Food Hydrocoll. 2021, 113, 106547. [Google Scholar] [CrossRef]
- Lu, S.; Cik, T.-T.; Lii, C.-y.; Lai, P.; Chen, H.-H. Effect of amylose content on structure, texture and α-amylase reactivity of cooked rice. LWT-Food Sci. Technol. 2013, 54, 224–228. [Google Scholar] [CrossRef]
- Bai, Y.; Miao, Z.; Yan, R.; Wang, X.; Cheng, Z.; Yang, J.; Wang, B.; Sun, J.; Li, Z.; Zhang, Y.; et al. Daqu regulates the balance of saccharification and alcoholic fermentation to promote Chinese baijiu fermentation. Food Biosci. 2024, 61, 104723. [Google Scholar] [CrossRef]
- Gänzle, M.G.; Follador, R. Metabolism of oligosaccharides and starch in lactobacilli: A review. Front. Microbiol. 2012, 3, 340. [Google Scholar] [CrossRef]
- Lu, Y.; Guan, X.; Li, R.; Wang, J.; Liu, Y.; Ma, Y.; Lv, J.; Wang, S.; Mu, J. Comparative study of microbial communities and volatile profiles during the inoculated and spontaneous fermentation of persimmon wine. Process Biochem. 2021, 100, 49–58. [Google Scholar] [CrossRef]
- Shi, X.; Fan, C.; Pan, C.; Zhang, F.; Hou, X.; Hui, M. Analysis of differences in physicochemical properties of different sorghum varieties and their influence on the selection of raw materials for winemaking. Food Chem. X 2024, 23, 101517. [Google Scholar] [CrossRef]
- Yan, Y.; Liang, Z.; Huo, Y.; Wu, Q.; Ni, L.; Lv, X. A Comparative Study of Microbial Communities, Biogenic Amines, and Volatile Profiles in the Brewing Process of Rice Wines with Hongqu and Xiaoqu as Fermentation Starters. Foods 2024, 13, 2452. [Google Scholar] [CrossRef]
- Kurita, O.; Nakabayashi, T.; Saitho, K. Isolation and characterization of a high-acetate-producing sake yeastsaccharomyces cerevisiae. J. Biosci. Bioeng. 2003, 95, 65–71. [Google Scholar] [CrossRef]
- Yuan, H.; Chen, W.; Chen, Y.; Wang, L.; Zhang, C.; Deng, W.; Zhang, L.; Liu, G.; Shen, C.; Lou, K.; et al. Isolation and characterization of yeast for the production of rice wine with low fusel alcohol content. PLoS ONE 2021, 16, e0260024. [Google Scholar] [CrossRef]
- Yu, H.; Wang, X.; Xie, J.; Ai, L.; Chen, C.; Tian, H. Isolation and identification of bitter-tasting peptides in Shaoxing rice wine using ultra-performance liquid chromatography quadrupole time-of-flight mass spectrometry combined with taste orientation strategy. J. Chromatogr. A 2022, 1676, 463193. [Google Scholar] [CrossRef] [PubMed]
- Wang, P.; Mao, J.; Meng, X.; Li, X.; Liu, Y.; Feng, H. Changes in flavour characteristics and bacterial diversity during the traditional fermentation of Chinese rice wines from Shaoxing region. Food Control 2014, 44, 58–63. [Google Scholar] [CrossRef]
- Gänzle, M.G.; Vermeulen, N.; Vogel, R.F. Carbohydrate, peptide and lipid metabolism of lactic acid bacteria in sourdough. Food Microbiol. 2007, 24, 128–138. [Google Scholar] [CrossRef] [PubMed]
- Cocaign-Bousquet, M.; Garrigues, C.; Loubiere, P.; Lindley, N.D. Physiology of pyruvate metabolism in Lactococcus lactis. Antonie van Leeuwenhoek 1996, 70, 253–267. [Google Scholar] [CrossRef]
- Leonardi, R.J.; Racca, S.; Comelli, R.N.; Seluy, L.G. Liquid extract with high amino nitrogen obtained by autolysis of brewing yeast can be used as supplement for bioethanol production. Biomass Convers. Biorefin. 2024, 14, 1–19. [Google Scholar] [CrossRef]
- Nsogning, S.D.; Fischer, S.; Becker, T. Investigating on the fermentation behavior of six lactic acid bacteria strains in barley malt wort reveals limitation in key amino acids and buffer capacity. Food Microbiol. 2018, 73, 245–253. [Google Scholar] [CrossRef]
- Zhu, Y.; Li, J.; Jiao, B.; Zhu, Q.; Zhang, X. Functional microorganisms in tomato stalks/maize straws co-compost unveiled by integrated meta-omics. Fujian J. Agric. Sci. 2020, 35, 764–772. [Google Scholar] [CrossRef]
- Zeng, J.; Sheng, F.; Hu, X.; Huang, Z.; Tian, X.; Wu, Z. Nutrition promotion of brewer’s spent grain by symbiotic fermentation adding Bacillus velezensis and Levilactobacillus brevis. Food Biosci. 2022, 49, 101941. [Google Scholar] [CrossRef]
- Zhou, C.; Zhou, Y.; Liu, T.; Li, B.; Hu, Y.; Zhai, X.; Zuo, M.; Liu, S.; Yang, Z. Effects of protein components on the chemical composition and sensory properties of millet Huangjiu (Chinese Millet Wine). Foods 2023, 12, 1458. [Google Scholar] [CrossRef]







| Glutinous Rice Variety | Region | Climate Type | Varietal Type | Sowing Period | Growth Duration (Days) |
|---|---|---|---|---|---|
| Shaonuo 9714 | Shaoxing, Hejiang | Subtropical Monsoon Climate | Japonica Glutinous | May | 147.7 |
| Enuo No. 9 | Wuhan, Hubei | Subtropical Humid Monsoon Climate | Indica Glutinous | June | 125.8 |
| Jizhan No. 3 | Changchun, Jilin | Temperate Continental Semi-Humid Monsoon Climate | Japonica Glutinous | April | 143 |
| Qiannuo You 11 | Guiyang, Guizhou | Subtropical Humid Monsoon Climate | Indica Glutinous | April | 152.9 |
| Guangxiang Nuo 2 | Nanning, Guangxi | Subtropical Monsoon Climate | Early Indica Glutinous | March | 128.5 |
| Raw Material | Weight (g) |
|---|---|
| Cooked glutinous rice | 900 |
| Mixed wheat koji | 625 |
| Highly active dry yeast | 100 |
| Saccharifying enzyme | 0.15 |
| Jianhu water | 500 |
| Pathway a | Group1 | Group2 | Median1 (%) | Median2 (%) | p | Padj b |
|---|---|---|---|---|---|---|
| C | Guangxi | Guizhou | 10.07 | 14.78 | 0.00031 | 0.00088 |
| Guangxi | Hubei | 10.07 | 16.82 | 0.00010 | 0.00044 | |
| Guizhou | Hubei | 14.78 | 16.82 | 0.00855 | 0.01457 | |
| Guizhou | Jilin | 14.78 | 10.40 | 0.00031 | 0.00088 | |
| Guizhou | Zhejiang | 14.78 | 9.81 | 0.00008 | 0.00044 | |
| Hubei | Jilin | 16.82 | 10.40 | 0.00010 | 0.00044 | |
| Hubei | Zhejiang | 16.82 | 9.81 | 0.00002 | 0.00036 | |
| A | Guangxi | Guizhou | 10.87 | 12.26 | 0.02857 | 0.04314 |
| Guangxi | Hubei | 10.87 | 11.92 | 0.00952 | 0.01611 | |
| Guizhou | Jilin | 12.26 | 11.05 | 0.00606 | 0.01082 | |
| Guizhou | Zhejiang | 12.26 | 10.95 | 0.00404 | 0.00739 | |
| Hubei | Jilin | 11.92 | 11.05 | 0.00117 | 0.00238 | |
| Hubei | Zhejiang | 11.92 | 10.95 | 0.00067 | 0.00147 | |
| M | Guangxi | Guizhou | 7.69 | 6.87 | 0.00040 | 0.00098 |
| Guangxi | Hubei | 7.69 | 5.54 | 0.00040 | 0.00098 | |
| Guizhou | Hubei | 6.87 | 5.54 | 0.00049 | 0.00120 | |
| Guizhou | Jilin | 6.87 | 7.92 | 0.00008 | 0.00044 | |
| Guizhou | Zhejiang | 6.87 | 7.49 | 0.00247 | 0.00473 | |
| Hubei | Jilin | 5.54 | 7.92 | 0.00008 | 0.00044 | |
| Hubei | Zhejiang | 5.54 | 7.49 | 0.00008 | 0.00044 | |
| Jilin | Zhejiang | 7.92 | 7.49 | 0.01041 | 0.01742 | |
| E | Guangxi | Guizhou | 6.29 | 4.71 | 0.00017 | 0.00059 |
| Guangxi | Hubei | 6.29 | 4.39 | 0.00031 | 0.00088 | |
| Guizhou | Hubei | 4.71 | 4.39 | 0.00008 | 0.00044 | |
| Guizhou | Jilin | 4.71 | 6.36 | 0.00008 | 0.00044 | |
| Guizhou | Zhejiang | 4.71 | 6.26 | 0.00008 | 0.00044 | |
| Hubei | Jilin | 4.39 | 6.36 | 0.00016 | 0.00059 | |
| Hubei | Zhejiang | 4.39 | 6.26 | 0.00016 | 0.00059 | |
| S | Jilin | Zhejiang | 6.04 | 5.75 | 0.01998 | 0.03111 |
| Concentration (mg/L) | ||||||
|---|---|---|---|---|---|---|
| Amino Acid | Zhejiang | Hubei | Guangxi | Guizhou | Jilin | |
| Sweet | Glycine | 247 | 191 | 239 | 194 | 237 |
| Alanine | 492 | 378 | 482 | 410 | 499 | |
| Serine | 48 | 36 | 48 | 38 | 47 | |
| Threonine | 88 | 79 | 89 | 73 | 93 | |
| Cystine | 14 | 11 | 15 | 11 | 14 | |
| Methionine | 15 | 12 | 14 | 12 | 15 | |
| Proline | 308 | 229 | 294 | 236 | 289 | |
| Umami | Aspartic acid | 241 | 196 | 237 | 189 | 245 |
| Glutamic acid | 437 | 345 | 441 | 349 | 446 | |
| Asparagine | 11 | 9 | 11 | 9 | 11 | |
| Glutamine | 94 | 71 | 95 | 73 | 90 | |
| Bitter | Histidine | 89 | 71 | 98 | 69 | 88 |
| Arginine | 401 | 315 | 425 | 332 | 400 | |
| Valine | 173 | 142 | 175 | 148 | 171 | |
| Isoleucine | 112 | 94 | 107 | 89 | 118 | |
| Leucine | 273 | 219 | 279 | 238 | 285 | |
| Phenylalanine | 248 | 199 | 237 | 202 | 250 | |
| Lysine | 216 | 177 | 213 | 164 | 209 | |
| Acerbity | Tyrosine | 199 | 148 | 196 | 148 | 192 |
| Sum | 3706 | 2920 | 3695 | 2985 | 3700 | |
| Concentration (mg/mL) | |||||
|---|---|---|---|---|---|
| Organic Acid | Zhejiang | Hubei | Guizhou | Guangxi | Jilin |
| Pyruvic acid | 0.06 | 0.07 | 0.07 | 0.05 | 0.05 |
| Oxalic acid | 0.29 | 0.37 | 0.36 | 0.31 | 0.31 |
| Succinic acid | 0.30 | 0.39 | 0.41 | 0.33 | 0.33 |
| Malic acid | 0.26 | 0.30 | 0.31 | 0.25 | 0.23 |
| Tartaric acid | 0.79 | 0.93 | 0.90 | 0.75 | 0.71 |
| Citric acid | 1.57 | 1.94 | 1.86 | 1.47 | 1.65 |
| Acetic acid | 2.03 | 2.57 | 2.44 | 2.06 | 2.00 |
| Lactic acid | 4.77 | 5.68 | 5.96 | 4.66 | 4.77 |
| Fumaric acid | 0.04 | 0.05 | 0.05 | 0.04 | 0.04 |
| Sum | 10.11 | 12.30 | 12.36 | 9.92 | 10.10 |
Disclaimer/Publisher’s Note: The statements, opinions and data contained in all publications are solely those of the individual author(s) and contributor(s) and not of MDPI and/or the editor(s). MDPI and/or the editor(s) disclaim responsibility for any injury to people or property resulting from any ideas, methods, instructions or products referred to in the content. |
© 2025 by the authors. Licensee MDPI, Basel, Switzerland. This article is an open access article distributed under the terms and conditions of the Creative Commons Attribution (CC BY) license (https://creativecommons.org/licenses/by/4.0/).
Share and Cite
Peng, Q.; Li, L.; Xie, G. Impact of Glutinous Rice Varieties from Different Regions on Microbial Community Structure, Metabolic Profiles, and Flavor Characteristics of Chinese Rice Wine (Huangjiu). Foods 2025, 14, 1261. https://doi.org/10.3390/foods14071261
Peng Q, Li L, Xie G. Impact of Glutinous Rice Varieties from Different Regions on Microbial Community Structure, Metabolic Profiles, and Flavor Characteristics of Chinese Rice Wine (Huangjiu). Foods. 2025; 14(7):1261. https://doi.org/10.3390/foods14071261
Chicago/Turabian StylePeng, Qi, Linyuan Li, and Guangfa Xie. 2025. "Impact of Glutinous Rice Varieties from Different Regions on Microbial Community Structure, Metabolic Profiles, and Flavor Characteristics of Chinese Rice Wine (Huangjiu)" Foods 14, no. 7: 1261. https://doi.org/10.3390/foods14071261
APA StylePeng, Q., Li, L., & Xie, G. (2025). Impact of Glutinous Rice Varieties from Different Regions on Microbial Community Structure, Metabolic Profiles, and Flavor Characteristics of Chinese Rice Wine (Huangjiu). Foods, 14(7), 1261. https://doi.org/10.3390/foods14071261

