Inhibition Mechanism of Cinnamomum burmannii Leaf Essential Oil Against Aspergillus flavus and Aflatoxins
Abstract
1. Introduction
2. Materials and Methods
2.1. Strains, Materials, and Chemicals
2.2. Culture and Conditions
2.3. Determination of YXYO Effect on the Growth of A. flavus
2.4. Scanning (SEM) and Transmission (TEM) Electron Microscopy
2.5. Effect of YXYO on Oxidative Impairment and Energy Metabolism
2.5.1. Reactive Oxygen Species (ROS) Production and Antioxidant-Related Enzyme Assays
2.5.2. Detection of ATPase, Succinate Dehydrogenase (SDH), and Malic Dehydrogenase (MDH) Activity
2.6. Transcriptome Analysis
2.7. Quantification of Aflatoxin B1 and Ergosterol
2.8. Analysis of the Volatile Components of YXYO
2.9. In Vivo Efficacy of YXYO on A. flavus Infection in Peanuts
2.10. Statistical Analysis
3. Results and Discussion
3.1. In Vitro Evaluation of Antifungal and Antiaflatoxin Activity of YXYO Against A. flavus
3.2. Effect of YXYO on Morphology and Ultrastructure of A. flavus
3.3. Effect of YXYO on Ergosterol Content
3.4. Effect of YXYO on Reactive Oxygen Species (ROS) Accumulation and Antioxidant-Related Enzymes in A. flavus
3.5. Effect of YXYO on Energy Metabolism
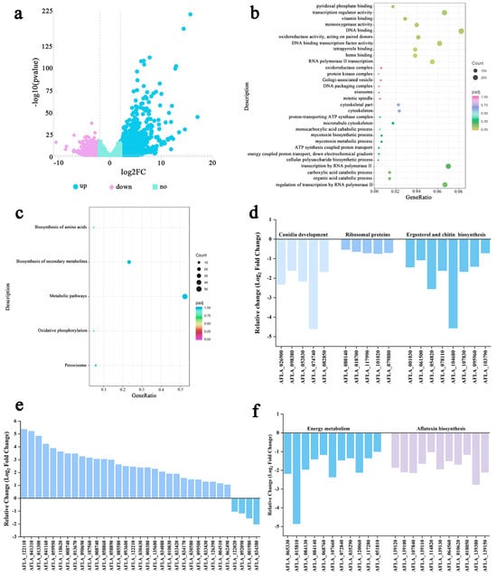
3.6. Transcriptomic Analysis
3.6.1. Analysis of the Genes Related to Fungal Development and Cell Barrier
3.6.2. Analysis of the Genes Related to Oxidative Stress
3.6.3. Analysis of the Genes Related to Energy Metabolism
3.6.4. Analysis of the Genes Related to Aflatoxin Biosynthesis
3.7. Analysis of Volatile Compounds in YXYO by SPME-GC-MS
3.8. In Vivo Effects of YXYO on Peanut Infection of A. flavus
4. Conclusions
Supplementary Materials
Author Contributions
Funding
Institutional Review Board Statement
Informed Consent Statement
Data Availability Statement
Conflicts of Interest
References
- Hu, Y.-M.; Wang, Y.-R.; Zhao, W.-B.; Ding, Y.Y.; Wu, Z.-R.; Wang, G.-H.; Deng, P.; Zhang, S.-Y.; An, J.-X.; Zhang, Z.-J.; et al. Efficacy of pterostilbene suppression on Aspergillus flavus growth, aflatoxin B1 biosynthesis and potential mechanisms. Int. J. Food Microbiol. 2023, 404, 110318. [Google Scholar] [CrossRef] [PubMed]
- Lin, L.; Chen, S.; Xia, W.; Li, T.; Dong, L.; Zhang, Y.; Zhang, Y.; Li, H.; Zhao, Y.; Fu, X. A new strategy: Inhibitory effect and mechanism of Cymbopogon martinii essential oil on Aspergillus flavus. Food Biosci. 2023, 51, 102315. [Google Scholar] [CrossRef]
- Gong, A.-D.; Song, M.-G.; Wang, H.-L.; Wang, G.-Z.; Wang, J.-H.; Zhang, J.-B. Inhibitory effect of volatile organic compounds from Bacillus flexus TR-1 against Aspergillus flavus and aflatoxins in grains during storage. BioControl 2023, 68, 181–190. [Google Scholar] [CrossRef]
- Tumukunde, E.; Ma, G.; Li, D.; Yuan, J.; Qin, L.; Wang, S. Current research and prevention of aflatoxins in China. World Mycotoxin J. 2020, 13, 121–138. [Google Scholar] [CrossRef]
- Jafarzadeh, S.; Abdolmaleki, K.; Javanmardi, F.; Hadidi, M.; Mousavi Khaneghah, A. Recent advances in plant-based compounds for mitigation of mycotoxin contamination in food products: Current status, challenges and perspectives. Int. J. Food Sci. Technol. 2022, 57, 2159–2170. [Google Scholar] [CrossRef]
- Khan, R.; Ghazali, F.M.; Mahyudin, N.A.; Samsudin, N.I.P. Biocontrol of Aflatoxins Using Non-Aflatoxigenic Aspergillus flavus: A Literature Review. J. Fungi 2021, 7, 5381. [Google Scholar] [CrossRef] [PubMed]
- Alameri, M.M.; Kong, A.S.-Y.; Aljaafari, M.N.; Ali, H.A.; Eid, K.; Sallagi, M.A.; Cheng, W.-H.; Abushelaibi, A.; Lim, S.-H.E.; Loh, J.-Y.; et al. Aflatoxin Contamination: An Overview on Health Issues, Detection and Management Strategies. Toxins 2023, 15, 246. [Google Scholar] [CrossRef]
- Kumar, A.; Pathak, H.; Bhadauria, S.; Sudan, J. Aflatoxin contamination in food crops: Causes, detection, and management: A review. Food Prod. Process. Nutr. 2021, 3, 17. [Google Scholar] [CrossRef]
- Zhang, D.; Yang, Y.; Yao, B.; Hu, T.; Ma, Z.; Shi, W.; Ye, Y. Curcumin inhibits Aspergillus flavus infection and aflatoxin production possibly by inducing ROS burst. Food Res. Int. 2023, 167, 112646. [Google Scholar] [CrossRef]
- Minozzo, M.; de Souza, M.A.; Bernardi, J.L.; Puton, B.M.S.; Valduga, E.; Steffens, C.; Paroul, N.; Cansian, R.L. Antifungal activity and aroma persistence of free and encapsulated Cinnamomum cassia essential oil in maize. Int. J. Food Microbiol. 2023, 394, 110178. [Google Scholar] [CrossRef] [PubMed]
- Singh, B.K.; Tiwari, S.; Maurya, A.; Das, S.; Singh, V.K.; Dubey, N.K. Chitosan-Based Nanoencapsulation of Ocimum americanum Essential Oil as Safe Green Preservative Against Fungi Infesting Stored Millets, Aflatoxin B1 Contamination, and Lipid Peroxidation. Food Bioprocess Technol. 2023, 16, 1851–1872. [Google Scholar] [CrossRef]
- Shan, T.; Wu, C.; Shahid, H.; Zhang, C.; Wang, J.; Ding, P.; Mao, Z. Powdery-Fruit Disease of Cinnamomum burmannii and its Influence on Fruit Essential Oil. Int. J. Agric. Biol. 2020, 24. [Google Scholar] [CrossRef]
- Rahayu, D.U.C.; Hakim, R.A.; Mawarni, S.A.; Satriani, A.R. Indonesian Cinnamon (Cinnamomum burmannii): Extraction, Flavonoid Content, Antioxidant Activity, and Stability in the Presence of Ascorbic Acid. Cosmetics 2022, 9, 57. [Google Scholar] [CrossRef]
- Liu, Z.; Li, H.; Cui, G.; Wei, M.; Zou, Z.; Ni, H. Efficient extraction of essential oil from Cinnamomum burmannii leaves using enzymolysis pretreatment and followed by microwave-assisted method. LWT 2021, 147, 111497. [Google Scholar] [CrossRef]
- Muhammad, D.R.A.; Tuenter, E.; Patria, G.D.; Foubert, K.; Pieters, L.; Dewettinck, K. Phytochemical composition and antioxidant activity of Cinnamomum burmannii Blume extracts and their potential application in white chocolate. Food Chem. 2021, 340, 127983. [Google Scholar] [CrossRef]
- Xian, M.; Liang, H.; Yang, M.; Zhou, Y.; Zhao, X. Chemical composition and antifungal activity of essential oil of Cinnamomum burmannii leaves. Biot. Resour. 2023, 45, 61–68. [Google Scholar] [CrossRef]
- Soares, C.; Morales, H.; Faria, J.; Figueiredo, A.; Pedro, L.; Venâncio, A. Inhibitory effect of essential oils on growth and on aflatoxins production by Aspergillus parasiticus. World Mycotoxin J. 2016, 9, 525–534. [Google Scholar] [CrossRef]
- Gong, Q.; Zhang, C.; Lu, F.; Zhao, H.; Bie, X.; Lu, Z. Identification of bacillomycin D from Bacillus subtilis fmbJ and its inhibition effects against Aspergillus flavus. Food Control. 2014, 36, 8–14. [Google Scholar] [CrossRef]
- Liang, H.; Hou, Q.; Zhou, Y.; Zhang, L.; Yang, M.; Zhao, X. Centrifugation-Assisted Solid-Phase Extraction Coupled with UPLC-MS/MS for the Determination of Mycotoxins in ARECAE Semen and Its Processed Products. Toxins 2022, 14, 742. [Google Scholar] [CrossRef] [PubMed]
- He, L.; He, X.; Liu, X.; Shi, W.; Xu, X.; Zhang, Z. A sensitive, precise and rapid LC-MS/MS method for determination of ergosterol peroxide in Paecilomyces cicadae mycelium. Steroids 2020, 164, 108751. [Google Scholar] [CrossRef]
- Das, S.; Kumar Singh, V.; Kumar Dwivedy, A.; Kumar Chaudhari, A.; Upadhyay, N.; Singh, A.; Krishna Saha, A.; Ray Chaudhury, S.; Prakash, B.; Dubey, N.K. Assessment of chemically characterised Myristica fragrans essential oil against fungi contaminating stored scented rice and its mode of action as novel aflatoxin inhibitor. Nat. Prod. Res. 2020, 34, 1611–1615. [Google Scholar] [CrossRef]
- Gómez, J.V.; Tarazona, A.; Mateo-Castro, R.; Gimeno-Adelantado, J.V.; Jiménez, M.; Mateo, E.M. Selected plant essential oils and their main active components, a promising approach to inhibit aflatoxigenic fungi and aflatoxin production in food. Food Addit. Contam. Part A 2018, 35, 1581–1595. [Google Scholar] [CrossRef]
- Dwivedy, A.K.; Singh, V.K.; Prakash, B.; Dubey, N.K. Nanoencapsulated Illicium verum Hook.f. Essential oil as an effective novel plant-based preservative against aflatoxin B 1 production and free radical generation. Food Chem. Toxicol. 2018, 111, 102–113. [Google Scholar] [CrossRef]
- Kiran, S.; Kujur, A.; Prakash, B. Assessment of preservative potential of Cinnamomum zeylanicum Blume essential oil against food borne molds, aflatoxin B 1 synthesis, its functional properties and mode of action. Innov. Food Sci. Emerg. Technol. 2016, 37, 184–191. [Google Scholar] [CrossRef]
- Xu, D.; Wei, M.; Peng, S.; Mo, H.; Huang, L.; Yao, L.; Hu, L. Cuminaldehyde in cumin essential oils prevents the growth and aflatoxin B1 biosynthesis of Aspergillus flavus in peanuts. Food Control. 2021, 125, 107985. [Google Scholar] [CrossRef]
- Kedia, A.; Dwivedy, A.K.; Jha, D.K.; Dubey, N.K. Efficacy of Mentha spicata essential oil in suppression of Aspergillus flavus and aflatoxin contamination in chickpea with particular emphasis to mode of antifungal action. Protoplasma 2016, 253, 647–653. [Google Scholar] [CrossRef]
- Li, Q.; Zhao, Y.; Zhu, X.; Xie, Y. Antifungal efficacy of paeonol on Aspergillus flavus and its mode of action on cell walls and cell membranes. LWT 2021, 149, 111985. [Google Scholar] [CrossRef]
- Liang, H.; Yang, M.; Li, Q.; Zhang, L.; Zhao, X. A comprehensive review of the main components of plant essential oils and the mechanisms responsible for the inhibitory effects on fungal growth and aflatoxin synthesis. Innov. Food Sci. Emerg. Technol. 2024, 96, 103747. [Google Scholar] [CrossRef]
- Jordá, T.; Puig, S. Regulation of Ergosterol Biosynthesis in Saccharomyces cerevisiae. Genes 2020, 11, 795. [Google Scholar] [CrossRef]
- Vishwakarma, M.; Haider, T.; Soni, V. Update on fungal lipid biosynthesis inhibitors as antifungal agents. Microbiol. Res. 2024, 278, 127517. [Google Scholar] [CrossRef] [PubMed]
- Jamzivar, F.; Shams-Ghahfarokhi, M.; Khoramizadeh, M.; Yousefi, N.; Gholami-Shabani, M.; Razzaghi-Abyaneh, M. Unraveling the importance of molecules of natural origin in antifungal drug development through targeting ergosterol biosynthesis pathway. Iran. J. Microbiol. 2019, 11, 448–459. [Google Scholar] [CrossRef] [PubMed]
- Hu, Z.; Yuan, K.; Zhou, Q.; Lu, C.; Du, L.; Liu, F. Mechanism of antifungal activity of Perilla frutescens essential oil against Aspergillus flavus by transcriptomic analysis. Food Control. 2021, 123, 107703. [Google Scholar] [CrossRef]
- Hao, Y.; Zhang, J.; Sun, C.; Chen, X.; Wang, Y.; Lu, H.; Chen, J.; Shi, Z.; Zhang, L.; Yang, L.; et al. Thymol Induces Cell Death of Fusarium oxysporum f. sp. niveum via Triggering Superoxide Radical Accumulation and Oxidative Injury In Vitro. Agronomy 2023, 13, 189. [Google Scholar] [CrossRef]
- Yao, Y.; Li, Y.; Zhao, L.; Li, S.; Zhou, Z. Citrus lemon (Citrus limon (L.) Burm. F. Cv. Eureka) essential oil controls blue mold in citrus by damaging the cell membrane of Penicillium italicum. LWT 2023, 188, 115456. [Google Scholar] [CrossRef]
- Lanubile, A.; Maschietto, V.; De Leonardis, S.; Battilani, P.; Paciolla, C.; Marocco, A. Defense Responses to Mycotoxin-Producing Fungi Fusarium proliferatum, F. subglutinans, and Aspergillus flavus in Kernels of Susceptible and Resistant Maize Genotypes. Mol. Plant-Microbe Interactions® 2015, 28, 546–557. [Google Scholar] [CrossRef] [PubMed]
- He, L.; He, T.; Farrar, S.; Ji, L.; Liu, T.; Ma, X. Antioxidants Maintain Cellular Redox Homeostasis by Elimination of Reactive Oxygen Species. Cell. Physiol. Biochem. 2017, 44, 532–553. [Google Scholar] [CrossRef] [PubMed]
- Das, S.; Singh, V.K.; Dwivedy, A.K.; Chaudhari, A.K.; Dubey, N.K. Myristica fragrans essential oil nanoemulsion as novel green preservative against fungal and aflatoxin contamination of food commodities with emphasis on biochemical mode of action and molecular docking of major components. LWT 2020, 130, 109495. [Google Scholar] [CrossRef]
- Singh, P.P.; Jaiswal, A.K.; Raghuvanshi, T.S.; Prakash, B. Insights into the antimicrobial efficacy of Coleus aromaticus essential oil against food-borne microbes: Biochemical and molecular simulation approaches. Food Chem. Toxicol. 2023, 182, 114111. [Google Scholar] [CrossRef]
- Kumar, A.; Singh, P.P.; Gupta, V.; Prakash, B. Assessing the antifungal and aflatoxin B1 inhibitory efficacy of nanoencapsulated antifungal formulation based on combination of Ocimum spp. essential oils. Int. J. Food Microbiol. 2020, 330, 108766. [Google Scholar] [CrossRef]
- Liang, L.; Zhang, W.; Hao, J.; Wang, Y.; Wei, S.; Zhang, S.; Hu, Y.; Lv, Y. Estragole Inhibits Growth and Aflatoxin Biosynthesis of Aspergillus flavus by Affecting Reactive Oxygen Species Homeostasis. Microbiol. Spectr. 2023, 11, 01348-23. [Google Scholar] [CrossRef]
- Hu, Z.; Lu, C.; Zhang, Y.; Tong, W.; Du, L.; Liu, F. Proteomic analysis of Aspergillus flavus reveals the antifungal action of Perilla frutescens essential oil by interfering with energy metabolism and defense function. LWT 2022, 154, 112660. [Google Scholar] [CrossRef]
- Zhao, F. Proteomic analysis of antifungal mechanism of star anise essential oil against Aspergillus niger and its application potential in prolonging bread shelf life. LWT 2022, 169, 114023. [Google Scholar] [CrossRef]
- Zhang, W.; Lv, Y.; Yang, H.; Wei, S.; Zhang, S.; Li, N.; Hu, Y. Sub3 Inhibits Mycelia Growth and Aflatoxin Production of Aspergillus Flavus. Food Biophys. 2022, 17, 248–259. [Google Scholar] [CrossRef]
- Sarathambal, C.; Rajagopal, S.; Viswanathan, R. Mechanism of antioxidant and antifungal properties of Pimenta dioica (L.) leaf essential oil on Aspergillus flavus. J. Food Sci. Technol. 2021, 58, 2497–2506. [Google Scholar] [CrossRef] [PubMed]
- Eom, T.-J.; Moon, H.; Yu, J.-H.; Park, H.-S. Characterization of the velvet regulators in Aspergillus flavus. J. Microbiol. 2018, 56, 893–901. [Google Scholar] [CrossRef]
- Wu, M.-Y.; Mead, M.E.; Kim, S.-C.; Rokas, A.; Yu, J.-H. WetA bridges cellular and chemical development in Aspergillus flavus. PLoS ONE 2017, 12, e0179571. [Google Scholar] [CrossRef] [PubMed]
- Wang, H.; Lei, Y.; Yan, L.; Cheng, K.; Dai, X.; Wan, L.; Guo, W.; Cheng, L.; Liao, B. Deep sequencing analysis of transcriptomes in Aspergillus flavus in response to resveratrol. BMC Microbiol. 2015, 15, 182. [Google Scholar] [CrossRef] [PubMed]
- Zhang, W.; Li, B.; Lv, Y.; Wei, S.; Zhang, S.; Hu, Y. Transcriptomic analysis shows the antifungal mechanism of honokiol against Aspergillus flavus. Int. J. Food Microbiol. 2023, 384, 109972. [Google Scholar] [CrossRef]
- Li, X.-M.; Li, Z.-Y.; Wang, Y.-D.; Wang, J.-Q.; Yang, P.-L. Quercetin Inhibits the Proliferation and Aflatoxins Biosynthesis of Aspergillus flavus. Toxins 2019, 11, 154. [Google Scholar] [CrossRef]
- Morris, C.; Cluet, D.; Ricci, E.P. Ribosome dynamics and mRNA turnover, a complex relationship under constant cellular scrutiny. Wiley Interdisciplinary Reviews. RNA 2021, 12, e1658. [Google Scholar] [CrossRef]
- Wen, J.; Liao, H.; Nie, H.; Ling, C.; Zhang, L.; Xu, F.; Dong, X. Comprehensive transcriptomics and metabolomics revealed the antifungal mechanism of Cymbopogon citratus essential oil nanoemulsion against Fusarium solani. Chem. Biol. Technol. Agric. 2023, 10, 142. [Google Scholar] [CrossRef]
- Wang, P.; Ma, L.; Jin, J.; Zheng, M.; Pan, L.; Zhao, Y.; Sun, X.; Liu, Y.; Xing, F. The anti-aflatoxigenic mechanism of cinnamaldehyde in Aspergillus flavus. Sci. Rep. 2019, 9, 10499. [Google Scholar] [CrossRef] [PubMed]
- Li, Y.-N.; Zhang, S.-B.; Lv, Y.-Y.; Zhai, H.-C.; Cai, J.-P.; Hu, Y.-S. Mechanisms underlying the inhibitory effects of linalool on Aspergillus flavus spore germination. Appl. Microbiol. Biotechnol. 2022, 106, 6625–6640. [Google Scholar] [CrossRef] [PubMed]
- Chen, F.; Chen, Y.-P.; Wu, H.; Li, Y.; Zhang, S.; Ke, J.; Yao, J.-Y. Characterization of tea (Camellia sinensis L.) flower extract and insights into its antifungal susceptibilities of Aspergillus flavus. BMC Complement. Med. Ther. 2023, 23, 286. [Google Scholar] [CrossRef] [PubMed]
- RRuiz-Herrera, J.; Ortiz-Castellanos, L. Cell wall glucans of fungi. A review. Cell Surf. 2019, 5, 100022. [Google Scholar] [CrossRef]
- Pan, C.; Li, Y.-X.; Yang, K.; Famous, E.; Ma, Y.; He, X.; Geng, Q.; Liu, M.; Tian, J. The Molecular Mechanism of Perillaldehyde Inducing Cell Death in Aspergillus flavus by Inhibiting Energy Metabolism Revealed by Transcriptome Sequencing. Int. J. Mol. Sci. 2020, 21, 1518. [Google Scholar] [CrossRef] [PubMed]
- Sun, T.; Zhang, N.; Luo, Y.; Qiu, H.; Geng, Q.; Li, Y.; Peng, X.; Song, F.; Tian, J.; Yang, K. p-Anisaldehyde suppresses Aspergillus flavus infection and aflatoxin biosynthesis via targeting cell structure and Ap1-regulatory antioxidant system. Food Front. 2024, 5, 1302–13199. [Google Scholar] [CrossRef]
- Li, Q.; Zhu, X.; Zhao, Y.; Xie, Y. The antifungal activity of o-vanillin against Aspergillus flavus via disrupting ergosterol biosynthesis and promoting oxidative stress, and an RNA-seq analysis thereof. LWT 2022, 164, 113635. [Google Scholar] [CrossRef]
- Ryan, D.G.; Frezza, C.; O’neill, L.A. TCA cycle signalling and the evolution of eukaryotes. Curr. Opin. Biotechnol. 2021, 68, 72–88. [Google Scholar] [CrossRef] [PubMed]
- Moon, Y.-S.; Lee, H.-S.; Lee, S.-E. Inhibitory effects of three monoterpenes from ginger essential oil on growth and aflatoxin production of Aspergillus flavus and their gene regulation in aflatoxin biosynthesis. Appl. Biol. Chem. 2018, 61, 243–250. [Google Scholar] [CrossRef]
- Xiang, F.; Zhao, Q.; Zhao, K.; Pei, H.; Tao, F. The Efficacy of Composite Essential Oils against Aflatoxigenic Fungus Aspergillus flavus in Maize. Toxins 2020, 12, 562. [Google Scholar] [CrossRef] [PubMed]
- Caceres, I.; El Khoury, R.; Medina, Á.; Lippi, Y.; Naylies, C.; Atoui, A.; El Khoury, A.; Oswald, I.; Bailly, J.-D.; Puel, O. Deciphering the Anti-Aflatoxinogenic Properties of Eugenol Using a Large-Scale q-PCR Approach. Toxins 2016, 8, 123. [Google Scholar] [CrossRef]
- Wang, Z.; Zhao, R.; Gao, H.; Yang, Y.; Yang, X.; Gu, H.; Yang, L.; Zhang, X.; Liu, T. Solvent-free microwave extraction of essential oil and hydrosol from fresh leaves of Cinnamomum burmannii (Nees et T. Nees) Blume after screw extrusion treatment and evaluation of pancreatic lipase inhibitory activities in vitro compared to its main components. Ind. Crop. Prod. 2023, 202, 116983. [Google Scholar] [CrossRef]
- Ju, J.; Xie, Y.; Yu, H.; Guo, Y.; Cheng, Y.; Qian, H.; Yao, W. Synergistic interactions of plant essential oils with antimicrobial agents: A new antimicrobial therapy. Crit. Rev. Food Sci. Nutr. 2022, 62, 1740–1751. [Google Scholar] [CrossRef]
- Tian, J.; Huang, B.; Luo, X.; Zeng, H.; Ban, X.; He, J.; Wang, Y. The control of Aspergillus flavus with Cinnamomum jensenianum Hand.-Mazz essential oil and its potential use as a food preservative. Food Chem. 2012, 130, 520–5277. [Google Scholar] [CrossRef]
- Zhao, X.; Guo, M.; Luo, J.; Zhang, H.; Lv, J.; Zhou, F.; Ru, Q.; Jin, Z.; Yang, S.; Yang, M. Inhibitory mechanism and application of cinnamon essential oil against Aspergillus flavus. LWT 2024, 201, 116267. [Google Scholar] [CrossRef]
- Djarot, P.; Yulianita, Y.; Utami, N.F.; Putra, A.M.; Putri, Y.I.M.; Muhardianty, S.M.; Suciyani, T.A.; Syaepulrohman, A. Bioactivities and Chemical Compositions of Cinnamomum burmannii Bark Extracts (Lauraceae). Sustainability 2023, 15, 1696. [Google Scholar] [CrossRef]
- Shan, B.; Cai, Y.-Z.; Brooks, J.D.; Corke, H. Antibacterial Properties and Major Bioactive Components of Cinnamon Stick (Cinnamomum burmannii): Activity against Foodborne Pathogenic Bacteria. J. Agric. Food Chem. 2007, 55, 5484–5490. [Google Scholar] [CrossRef] [PubMed]
- Fajar, A.; Ammar, G.A.; Hamzah, M.; Manurung, R.; Abduh, M.Y. Effect of tree age on the yield, productivity, and chemical composition of essential oil from Cinnamomum burmannii. Curr. Res. Biosci. Biotechnol. 2019, 1, 17–22. [Google Scholar] [CrossRef]
- Al-Maqtari, Q.A.; Rehman, A.; Mahdi, A.A.; Al-Ansi, W.; Wei, M.; Yanyu, Z.; Phyo, H.M.; Galeboe, O.; Yao, W. Application of essential oils as preservatives in food systems: Challenges and future prospectives—A review. Phytochem. Rev. 2022, 21, 1209–1246. [Google Scholar] [CrossRef]
- Zhu, Y.; Li, C.; Cui, H.; Lin, L. Encapsulation strategies to enhance the antibacterial properties of essential oils in food system. Food Control 2021, 123, 107856. [Google Scholar] [CrossRef]
- Tian, H.; Lu, Z.; Li, D.; Hu, J. Preparation and characterization of citral-loaded solid lipid nanoparticles. Food Chem. 2018, 248, 78–85. [Google Scholar] [CrossRef] [PubMed]
- Mukurumbira, A.; Shellie, R.; Keast, R.; Palombo, E.; Jadhav, S. Encapsulation of essential oils and their application in antimicrobial active packaging. Food Control. 2022, 136, 108883. [Google Scholar] [CrossRef]
- Pavoni, L.; Maggi, F.; Mancianti, F.; Nardoni, S.; Ebani, V.V.; Cespi, M.; Bonacucina, G.; Palmieri, G.F. Microemulsions: An effective encapsulation tool to enhance the antimicrobial activity of selected EOs. J. Drug Deliv. Sci. Technol. 2019, 53, 101101. [Google Scholar] [CrossRef]
- Chaudhari, A.K.; Dwivedy, A.K.; Singh, V.K.; Das, S.; Singh, A.; Dubey, N.K. Essential oils and their bioactive compounds as green preservatives against fungal and mycotoxin contamination of food commodities with special reference to their nanoencapsulation. Environ. Sci. Pollut. Res. 2019, 26, 25414–25431. [Google Scholar] [CrossRef] [PubMed]
- Tiwari, S.; Singh, B.K.; Dubey, N.K. Aflatoxins in food systems: Recent advances in toxicology, biosynthesis, regulation and mitigation through green nanoformulations. J. Sci. Food Agric. 2023, 103, 1621–1630. [Google Scholar] [CrossRef] [PubMed]
- Ahmad, M.; Lim, C.P.; Akowuah, G.A.; Ismail, N.N.; Hashim Mohd, A.; Hor, S.Y.; Ang, L.F.; Yam, M.F. Safety assessment of standardised methanol extract of Cinnamomum burmannii. Phytomedicine 2013, 20, 1124–1130. [Google Scholar] [CrossRef]
- Sharifi-Rad, J.; Dey, A.; Koirala, N.; Shaheen, S.; El Omari, N.; Salehi, B.; Goloshvili, T.; Silva, N.C.C.; Bouyahya, A.; Vitalini, S.; et al. Cinnamomum Species: Bridging Phytochemistry Knowledge, Pharmacological Properties and Toxicological Safety for Health Benefits. Front. Pharmacol. 2021, 12, 600139. [Google Scholar] [CrossRef] [PubMed]






Disclaimer/Publisher’s Note: The statements, opinions and data contained in all publications are solely those of the individual author(s) and contributor(s) and not of MDPI and/or the editor(s). MDPI and/or the editor(s) disclaim responsibility for any injury to people or property resulting from any ideas, methods, instructions or products referred to in the content. |
© 2025 by the authors. Licensee MDPI, Basel, Switzerland. This article is an open access article distributed under the terms and conditions of the Creative Commons Attribution (CC BY) license (https://creativecommons.org/licenses/by/4.0/).
Share and Cite
Liang, H.; Lv, F.; Xian, M.; Luo, C.; Zhang, L.; Yang, M.; Li, Q.; Zhao, X. Inhibition Mechanism of Cinnamomum burmannii Leaf Essential Oil Against Aspergillus flavus and Aflatoxins. Foods 2025, 14, 682. https://doi.org/10.3390/foods14040682
Liang H, Lv F, Xian M, Luo C, Zhang L, Yang M, Li Q, Zhao X. Inhibition Mechanism of Cinnamomum burmannii Leaf Essential Oil Against Aspergillus flavus and Aflatoxins. Foods. 2025; 14(4):682. https://doi.org/10.3390/foods14040682
Chicago/Turabian StyleLiang, Huanyan, Feifei Lv, Mengting Xian, Chenghua Luo, Lei Zhang, Meihua Yang, Qian Li, and Xiangsheng Zhao. 2025. "Inhibition Mechanism of Cinnamomum burmannii Leaf Essential Oil Against Aspergillus flavus and Aflatoxins" Foods 14, no. 4: 682. https://doi.org/10.3390/foods14040682
APA StyleLiang, H., Lv, F., Xian, M., Luo, C., Zhang, L., Yang, M., Li, Q., & Zhao, X. (2025). Inhibition Mechanism of Cinnamomum burmannii Leaf Essential Oil Against Aspergillus flavus and Aflatoxins. Foods, 14(4), 682. https://doi.org/10.3390/foods14040682

