Screening of Characteristic Metabolites in Bee Pollen from Different Floral Sources Based on High-Resolution Mass Spectrometry
Abstract
1. Introduction
2. Materials and Methods
2.1. Materials and Chemical Reagents
2.2. Basic Physical and Chemical Index Determination
2.2.1. Determination of Basic Physicochemical Indicators
2.2.2. Determination of Polyphenol Content
2.2.3. Determination of Sugar Content
2.2.4. Determination of Organic Acid Content
2.2.5. Determination of Volatile Metabolites in Bee Pollen
2.2.6. Determination of Non-Volatile Metabolites in Bee Pollen
2.3. Data Processing
3. Results and Discussion
3.1. Basic Indicators of Bee Pollen from Different Floral Sources
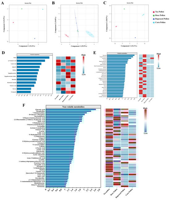
3.2. Metabolite of Bee Pollen from Different Floral Sources
3.3. Differential Metabolite of Bee Pollen from Different Floral Sources
3.4. Characteristic Metabolites of Bee Pollen from Different Floral Sources
4. Conclusions
Supplementary Materials
Author Contributions
Funding
Institutional Review Board Statement
Informed Consent Statement
Data Availability Statement
Acknowledgments
Conflicts of Interest
References
- Rezazadeh, A.; Mehrabian, A.R.; Maleki, H.; Shakoori, Z.; Golbaghi, N.Z.; Sharifi, T.; Yazdi, H.; Amirsalari, M.Z.; Hajihassani, H. Evaluation of Bee Pollen by Characterizing Its Botanical Origin, Total Phenolic Content, and Microbial Load for the Formulation of Apitherapy Products. PLoS ONE 2025, 20, e0327480. [Google Scholar] [CrossRef] [PubMed]
- Ren, M.; Chen, J.; Jiang, C.; Zhang, F.; Yu, Q.; Hu, Q.; Zhao, C.; Ghonaim, A.H.; Li, S. Rape Bee Pollen Outperforms Camellia Bee Pollen in Enhancing Gut Health and Antioxidant Capacity of Wanxi White Goose. Poult. Sci 2025, 104, 105688. [Google Scholar] [CrossRef] [PubMed]
- Sagona, S.; Bozzicolonna, R.; Nuvoloni, R.; Cilia, G.; Torracca, B.; Felicioli, A. Water Activity of Fresh Bee Pollen and Mixtures of Bee Pollen-Honey of Different Botanical Origin. LWT 2017, 84, 595–600. [Google Scholar] [CrossRef]
- Matuszewska, E.; Plewa, S.; Pietkiewicz, D.; Kossakowski, K.; Matysiak, J.; Rosiński, G.; Matysiak, J. Mass Spectrometry-Based Identification of Bioactive Bee Pollen Proteins: Evaluation of Allergy Risk after Bee Pollen Supplementation. Molecules 2022, 27, 7733. [Google Scholar] [CrossRef]
- Lu, P.; Takiguchi, S.; Honda, Y.; Lu, Y.; Mitsui, T.; Kato, S.; Kodera, R.; Furihata, K.; Zhang, M.; Okamoto, K. NMR and HPLC Profiling of Bee Pollen Products from Different Countries. Food Chem. Mol. Sci 2022, 5, 100119. [Google Scholar] [CrossRef]
- Park, C.H.; Park, S.-Y.; Park, Y.J.; Kim, J.K.; Park, S.U. Metabolite Profiling and Comparative Analysis of Secondary Metabolites in Chinese Cabbage, Radish, and Hybrid xBrassicoraphanus. J. Agric. Food Chem. 2020, 68, 13711–13719. [Google Scholar] [CrossRef]
- Deng, C.; Yue, Y.; Zhang, H.; Liu, M.; Ge, Y.; Xu, E.; Zheng, J. Serum Metabolomics and Ionomics Analysis of Hoof-Deformed Cows Based on LC-MS/MS and ICP-OES/MS. Animals 2023, 13, 1440. [Google Scholar] [CrossRef]
- Torres, C.L.; Scalco, F.B.; De Oliveira, M.L.C.; Peake, R.W.A.; Garrett, R. Untargeted LC-HRMS Metabolomics Reveals Candidate Biomarkers for Mucopolysaccharidoses. Clin. Chim. Acta 2023, 541, 117250. [Google Scholar] [CrossRef]
- Carpanedo, L.; Rund, K.M.; Wende, L.M.; Kampschulte, N.; Schebb, N.H. Lc-hrms analysis of phospholipids bearing oxylipins. Anal. Chim. Acta 2024, 1326, 343139. [Google Scholar] [CrossRef] [PubMed]
- Cai, W.; Feng, T.; Yao, L.; Sun, M.; Song, S.; Wang, H.; Yu, C.; Liu, Q. Characterisation of Differential Aroma Markers in Roasted Coffee Powder Samples by GC×GC- TOF- MS and Multivariate Statistical Analysis. Food Biosci. 2024, 59, 104207. [Google Scholar] [CrossRef]
- Matić, P.; Sabljić, M.; Jakobek, L. Validation of Spectrophotometric Methods for the Determination of Total Polyphenol and Total Flavonoid Content. J. AOAC Int. 2017, 100, 1795–1803. [Google Scholar] [CrossRef] [PubMed]
- Hueso, D.; Fontecha, J.; Gómez-Cortés, P. Comparative Study of the Most Commonly Used Methods for Total Protein Determination in Milk of Different Species and Their Ultrafiltration Products. Front. Nutr. 2022, 9, 925565. [Google Scholar] [CrossRef] [PubMed]
- Sun, Z.; Liu, L.; Li, X.; Zhang, J.; Zhou, H.; Mu, D.; Wang, Y.; Wu, X. Effects of Polyphenols and Ascorbic Acid in Honey From Diverse Floral Origins on Liver Alcohol Metabolism. Mol. Nutr. Food Res. 2025, 69, e202400539. [Google Scholar] [CrossRef]
- Sun, Z.; Liu, L.; Zhang, H.; Wang, Y.; Liu, J.; Wang, Z.; Mu, D.; Wu, X.; Li, X. Multi-Omics Analysis of Metabolic Differences in Rape Bee Pollen Fermented by Single and Mixed Lactic Acid Bacterial Strains. Food Biosci. 2024, 62, 105401. [Google Scholar] [CrossRef]
- Sun, Z.; Liu, L.; Zhang, H.; Zhang, M.; Xu, B.; Wang, Y.; Li, X.; Mu, D.; Wu, X. High-Resolution Mass Spectrometry-Based Assessment of Chemical Composition’s Effect on the Honey Color. J. Chromatogr. A 2025, 1748, 465880. [Google Scholar] [CrossRef]
- Xiang, Q.; Xia, Y.; Chen, L.; Chen, M.; Wang, D.; Zhong, F. Flavor Precursors and Flavor Compounds in Cheddar-Flavored Enzyme-Modified Cheese Due to Pre-Enzymolysis Combined with Lactic Acid Bacteria Fermentation. Food Biosci. 2023, 53, 102698. [Google Scholar] [CrossRef]
- Zhang, H.; Lu, Q.; Liu, R. Widely Targeted Metabolomics Analysis Reveals the Effect of Fermentation on the Chemical Composition of Bee Pollen. Food Chem. 2022, 375, 131908. [Google Scholar] [CrossRef]
- An, T.; Chen, M.; Zu, Z.; Chen, Q.; Lu, H.; Yue, P.; Gao, X. Untargeted and Targeted Metabolomics Reveal Changes in the Chemical Constituents of Instant Dark Tea during Liquid-State Fermentation by Eurotium cristatum. Food Res. Int. 2021, 148, 110623. [Google Scholar] [CrossRef]
- Qiao, J.; Zhang, Y.; Haubruge, E.; Wang, K.; El-Seedi, H.R.; Dong, J.; Xu, X.; Zhang, H. New Insights into Bee Pollen: Nutrients, Phytochemicals, Functions and Wall-Disruption. Food Res. Int. 2024, 178, 113934. [Google Scholar] [CrossRef]
- El Ghouizi, A.; Bakour, M.; Laaroussi, H.; Ousaaid, D.; El Menyiy, N.; Hano, C.; Lyoussi, B. Bee Pollen as Functional Food: Insights into Its Composition and Therapeutic Properties. Antioxidants 2023, 12, 557. [Google Scholar] [CrossRef] [PubMed]
- Arribas, S.M.; Martín-Cabrejas, M.A. Antioxidant Foods and Cardiometabolic Health. Antioxidants 2022, 11, 746. [Google Scholar] [CrossRef] [PubMed]
- Wang, Y.; Zhang, N.; Zhou, J.; Sun, P.; Zhao, L.; Zhou, F. Protective Effects of Several Common Amino Acids, Vitamins, Organic Acids, Flavonoids and Phenolic Acids against Hepatocyte Damage Caused by Alcohol. Foods 2022, 11, 3014. [Google Scholar] [CrossRef]
- Wang, J.; Chen, Y.; Zhao, L.; Zhang, Y.; Fang, X. Lipidomics Reveals the Molecular Mechanisms Underlying the Changes in Lipid Profiles and Lipid Oxidation in Rape Bee Pollen Dried by Different Methods. Food Res. Int. 2022, 162, 112104. [Google Scholar] [CrossRef]
- Dong, J.; Gao, K.; Wang, K.; Xu, X.; Zhang, H. Cell Wall Disruption of Rape Bee Pollen Treated with Combination of Protamex Hydrolysis and Ultrasonication. Food Res. Int. 2015, 75, 123–130. [Google Scholar] [CrossRef]
- Aylanc, V.; Falcão, S.I.; Vilas-Boas, M. Bee Pollen and Bee Bread Nutritional Potential: Chemical Composition and Macronutrient Digestibility under in Vitro Gastrointestinal System. Food Chem. 2023, 413, 135597. [Google Scholar] [CrossRef]
- Ferreira, I.; de Sousa Melo, D.; Menezes, A.G.T.; Fonseca, H.C.; de Assis, B.B.T.; Ramos, C.L.; Magnani, M.; Dias, D.R.; Schwan, R.F. Evaluation of Potentially Probiotic Yeasts and Lactiplantibacillus Plantarum in Co-Culture for the Elaboration of a Functional Plant-Based Fermented Beverage. Food Res. Int. 2022, 160, 111697. [Google Scholar] [CrossRef]
- De Assis, B.B.T.; Pimentel, T.C.; Dantas, A.M.; dos Santos Lima, M.; da Silva Campelo Borges, G.; Magnani, M. Biotransformation of the Brazilian Caatinga Fruit-Derived Phenolics by Lactobacillus acidophilus La-5 and Lacticaseibacillus casei 01 Impacts Bioaccessibility and Antioxidant Activity. Food Res. Int. 2021, 146, 110435. [Google Scholar] [CrossRef]
- Tan, J.; De Bruijn, W.J.C.; Van Zadelhoff, A.; Lin, Z.; Vincken, J.-P. Browning of Epicatechin (EC) and Epigallocatechin (EGC) by Auto-Oxidation. J. Agric. Food Chem. 2020, 68, 13879–13887. [Google Scholar] [CrossRef]
- Sabitha, R.; Nishi, K.; Gunasekaran, V.P.; Agilan, B.; David, E.; Annamalai, G.; Vinothkumar, R.; Perumal, M.; Subbiah, L.; Ganeshan, M. P-Coumaric Acid Attenuates Alcohol Exposed Hepatic Injury through MAPKs, Apoptosis and Nrf2 Signaling in Experimental Models. Chem.-Biol. Interact. 2020, 321, 109044. [Google Scholar] [CrossRef] [PubMed]
- Wang, R.; Mu, J. Arbutin Attenuates Ethanol-induced Acute Hepatic Injury by the Modulation of Oxidative Stress and Nrf-2/HO-1 Signaling Pathway. J. Biochem. Mol. Toxicol. 2021, 35, e22872. [Google Scholar] [CrossRef] [PubMed]
- Jiang, T.; Xiao, Y.; Zhou, J.; Luo, Z.; Yu, L.; Liao, Q.; Liu, S.; Qi, X.; Zhang, H.; Hou, M.; et al. Arbutin Alleviates Fatty Liver by Inhibiting Ferroptosis via FTO/SLC7A11 Pathway. Redox Biol. 2023, 68, 102963, Erratum in Redox Biol. 2024, 69, 102974. [Google Scholar] [CrossRef] [PubMed]
- Santos, A.C.D.; Biluca, F.C.; Braghini, F.; Gonzaga, L.V.; Costa, A.C.O.; Fett, R. Phenolic Composition and Biological Activities of Stingless Bee Honey: An Overview Based on Its Aglycone and Glycoside Compounds. Food Res. Int. 2021, 147, 110553. [Google Scholar] [CrossRef]
- Escuredo, O.; Seijo, M.C. Honey: Chemical Composition, Stability and Authenticity. Foods 2019, 8, 577. [Google Scholar] [CrossRef]
- Lee, S.; Lee, J.; Lee, H.; Sung, J. Relative Protective Activities of Quercetin, Quercetin-3-glucoside, and Rutin in Alcohol-induced Liver Injury. J. Food Biochem. 2019, 43, e13002. [Google Scholar] [CrossRef]
- Rodríguez-Pólit, C.; Gonzalez-Pastor, R.; Heredia-Moya, J.; Carrera-Pacheco, S.E.; Castillo-Solis, F.; Vallejo-Imbaquingo, R.; Barba-Ostria, C.; Guamán, L.P. Chemical Properties and Biological Activity of Bee Pollen. Molecules 2023, 28, 7768. [Google Scholar] [CrossRef]
- Cheng, Y.; Ang, B.; Xue, C.; Wang, Z.; Yin, L.; Wang, T.; Chen, Q.; Wang, Z.; Zeng, M.; Zhang, W.; et al. Insights into the Fermentation Potential of Pollen: Manufacturing, Composition, Health Benefits, and Applications in Food Production. Trends Food Sci. Technol. 2024, 143, 104245. [Google Scholar] [CrossRef]
- Guo, P.; Deng, Q.; Lu, Q. Anti-Alcoholic Effects of Honeys from Different Floral Origins and Their Correlation with Honey Chemical Compositions. Food Chem. 2019, 286, 608–615. [Google Scholar] [CrossRef] [PubMed]





| Category | Compound | Tea Pollen | Rose Pollen | Rapeseed Pollen | Corn Pollen |
|---|---|---|---|---|---|
| Organic acids (μg/g) | Oxalic acid | 45.4 ± 2.97 a | 27.93 ± 2.67 b | 20.09 ± 1.26 c | 48.08 ± 2.44 a |
| Tartaric acid | 0.56 ± 0.03 c | 4.23 ± 1.15 a | 0.33 ± 0.05 c | 1.04 ± 0.16 b | |
| Quinic acid | 1.82 ± 0.21 c | 2.63 ± 0.42 a | 0.19 ± 0.02 d | 2.27 ± 0.32 b | |
| Malic acid | 99.15 ± 0.93 a | 50.31 ± 1.05 b | 0.19 ± 0.03 d | 2.27 ± 0.31 c | |
| Lactic acid | — | — | 5.93 ± 1.07 b | 30.05 ± 3.91 a | |
| Fumaric acid | 1.04 ± 0.02 a | 0.94 ± 0.12 a | — | — | |
| Sugars (μg/g) | Rhamnose | 182.64 ± 0.42 a | — | — | 181.13 ± 0.2 a |
| Arabinose | — | — | 319.32 ± 30.59 a | — | |
| Mannose | 4754.18 ± 21.54 c | 8910.53 ± 28.36 a | 6869.97 ± 85.54 b | 5720.17 ± 37.76 b | |
| Sucrose | — | 124.24 ± 0.87 a | — | 123.03 ± 8.45 a | |
| Maltose | — | 454 ± 6.67 a | 269.33 ± 2.09 b | 159.33 ± 6.51 c | |
| Fucose | 1470.24 ± 0.31 a | 1470.07 ± 0.12 a | 1469.99 ± 0.02 a | 1470.15 ± 0.23 a | |
| Polyphenols (μg/g) | Arbutin | 325.81 ± 13.51 c | 524.45 ± 21.34 a | 323.07 ± 11.02 c | 407.61 ± 21.39 b |
| Protocatechuic acid | — | 6.55 ± 0.34 b | 52.3 ± 4.47 a | — | |
| Epigallocatechin | 1090.98 ± 55.61 a | — | 29.59 ± 2.26 b | — | |
| Hydrous catechin | 2.17 ± 0.39 a | 1.42 ± 0.15 b | — | — | |
| Chlorogenic acid | — | 2.23 ± 0.95 b | 3.62 ± 0.80 a | — | |
| Caffeic acid | — | — | 22.11 ± 1.34 a | — | |
| Epigallocatechin gallate | 31.47 ± 0.22 a | — | — | — | |
| Epicatechin | 1254.67 ± 86.16 a | — | — | 1254.67 ± 28.16 a | |
| p-Coumaric acid | 1051.2 ± 46.44 a | 1012.36 ± 50.97 a | 497.53 ± 24.56 b | — | |
| Ferulic acid | — | — | 271.56 ± 15.27 a | — | |
| Rutin | 244.21 ± 16.85 a | 214.21 ± 3.05 b | — | — | |
| Epicatechin gallate | 2.05 ± 0.23 a | 0.05 ± 0.01 b | 0.54 ± 0.07 b | 0.16 ± 0.02 c | |
| Taxifolin | 1.64 ± 0.19 c | 14.52 ± 1.35 b | 131.93 ± 4.37 a | 0.34 ± 0.26 d | |
| Astragalin | 268.87 ± 24.34 b | 675.2 ± 23.4 a | 114.55 ± 7.13 c | 641.8 ± 13.65 a | |
| Liquiritigenin | — | — | 12.19 ± 1.35 a | — | |
| Polyphenols (μg/g) | Ellagic acid | 3243.03 ± 103.56 b | 96.65 ± 5.12 c | 6255.26 ± 20.83 a | 6772.29 ± 18.77 a |
| Quercetin | 3215.07 ± 98.24 b | 110.4 ± 5.46 c | 6033.4 ± 19.05 a | 6515.18 ± 16.03 a | |
| Naringenin | 83.58 ± 4.59 c | — | 957.72 ± 25.53 b | 1252.17 ± 41.23 a | |
| Apigenin | 87.59 ± 4.64 a | 58.77 ± 3.41 b | 35.89 ± 1.41 c | — | |
| Kaempferol | 5617.08 ± 14.06 a | 2851.69 ± 75.57 b | 408.82 ± 16.41 c | 2089.33 ± 54.12 b | |
| Isorhamnetin | 1388.35 ± 35.14 c | 1025.2 ± 22.53 c | 4190.68 ± 44.11 b | 7454.73 ± 18.26 a | |
| Baicalein | — | — | — | 38.7 ± 1.74 a | |
| Isoliquiritigenin | — | — | 18.46 ± 2.23 a | — | |
| Pinocembrin | 13.74 ± 2.95 c | 17.39 ± 1.2 b | 54.18 ± 3.13 a | 10.51 ± 1.45 c | |
| Ursolic acid | 83.63 ± 2.67 b | 231.93 ± 2.25 a | 50.66 ± 1.91 d | 64.07 ± 2.48 c |
Disclaimer/Publisher’s Note: The statements, opinions and data contained in all publications are solely those of the individual author(s) and contributor(s) and not of MDPI and/or the editor(s). MDPI and/or the editor(s) disclaim responsibility for any injury to people or property resulting from any ideas, methods, instructions or products referred to in the content. |
© 2025 by the authors. Licensee MDPI, Basel, Switzerland. This article is an open access article distributed under the terms and conditions of the Creative Commons Attribution (CC BY) license (https://creativecommons.org/licenses/by/4.0/).
Share and Cite
Liu, L.; Sun, Z.; Liang, A.; Zhang, R.; He, S.; He, Y.; Zhang, M.; Li, X.; Wu, X. Screening of Characteristic Metabolites in Bee Pollen from Different Floral Sources Based on High-Resolution Mass Spectrometry. Foods 2025, 14, 4305. https://doi.org/10.3390/foods14244305
Liu L, Sun Z, Liang A, Zhang R, He S, He Y, Zhang M, Li X, Wu X. Screening of Characteristic Metabolites in Bee Pollen from Different Floral Sources Based on High-Resolution Mass Spectrometry. Foods. 2025; 14(24):4305. https://doi.org/10.3390/foods14244305
Chicago/Turabian StyleLiu, Lanhua, Zhiwei Sun, Aiyuan Liang, Run Zhang, Siqi He, Yaling He, Min Zhang, Xingjiang Li, and Xuefeng Wu. 2025. "Screening of Characteristic Metabolites in Bee Pollen from Different Floral Sources Based on High-Resolution Mass Spectrometry" Foods 14, no. 24: 4305. https://doi.org/10.3390/foods14244305
APA StyleLiu, L., Sun, Z., Liang, A., Zhang, R., He, S., He, Y., Zhang, M., Li, X., & Wu, X. (2025). Screening of Characteristic Metabolites in Bee Pollen from Different Floral Sources Based on High-Resolution Mass Spectrometry. Foods, 14(24), 4305. https://doi.org/10.3390/foods14244305

