Multi-Omics Insights into Microbial Community Dynamics and Functional Shifts During Double-Round Bottom Fermentation of Strong-Flavor Baijiu
Abstract
1. Introduction
2. Materialsand Methods
2.1. Sample Collection
2.2. Determination of Physicochemical Factors
2.3. Analysis of Volatile Compounds
2.4. DNA Extraction
2.5. Processing of Sequencing Data
2.6. Statistical Analysis and Visualization
3. Results and Discussion
3.1. Variation in Physicochemical Parameters During DRBF
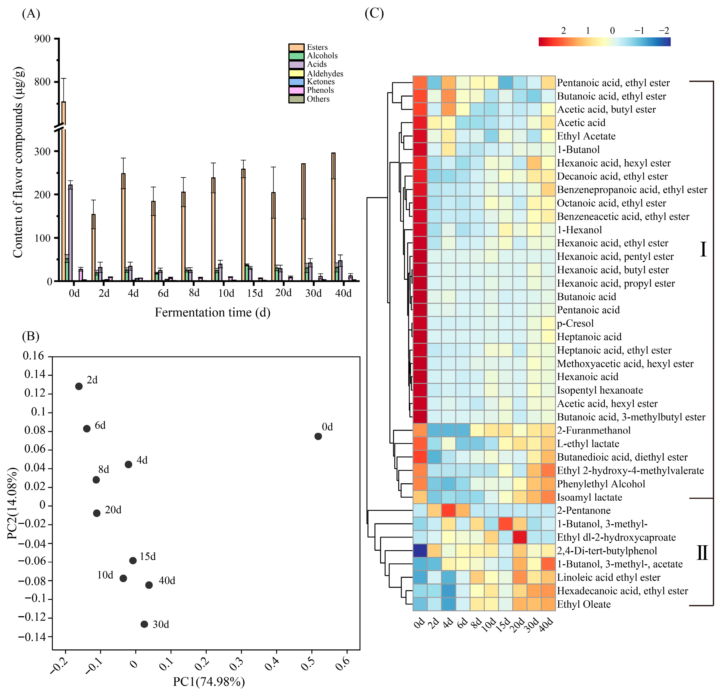
3.2. Variation in Volatile Compounds During DRBF
3.3. Diversity of Microbial Communities During DRBF
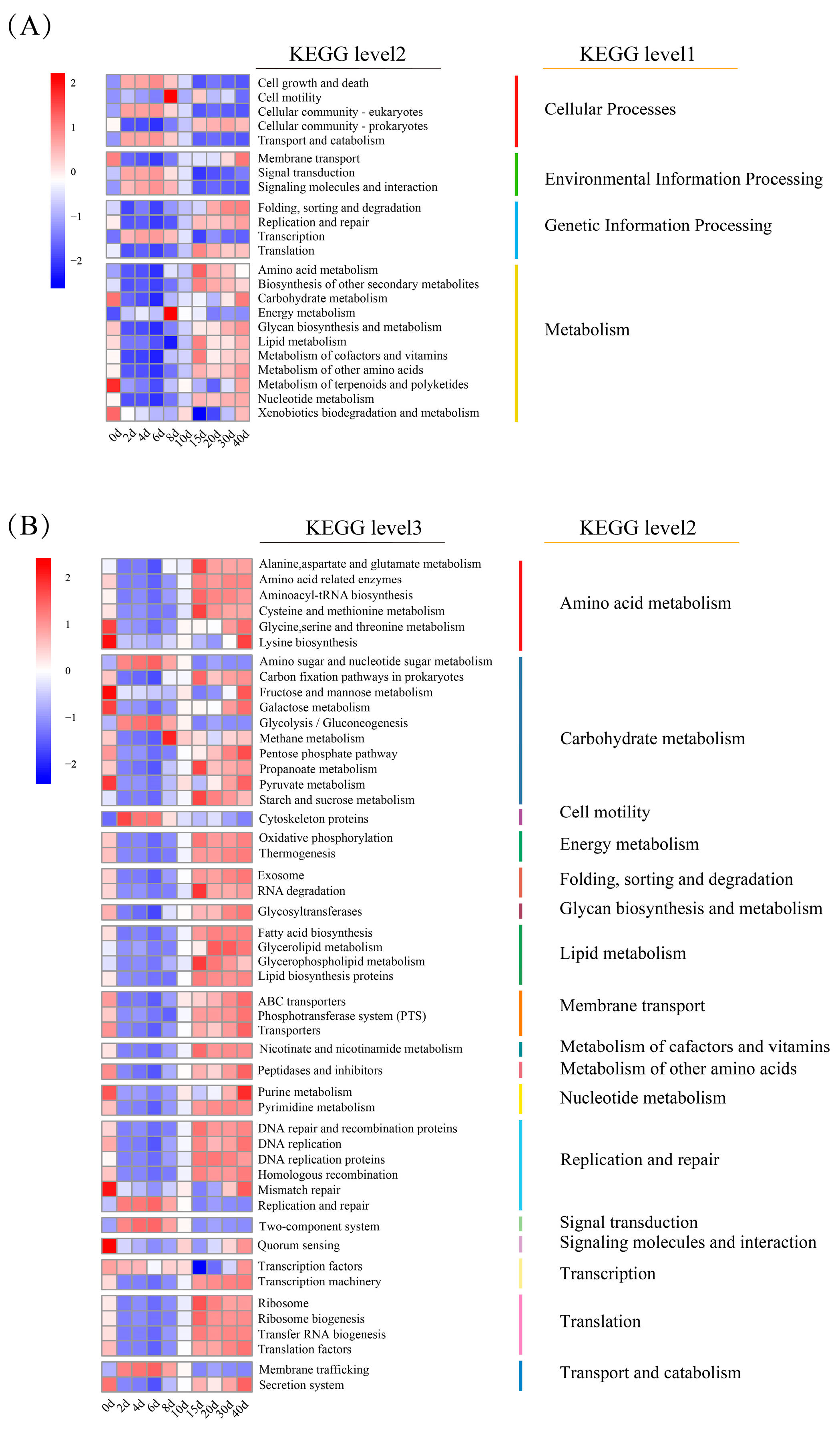
3.4. Function Profile During DRBF
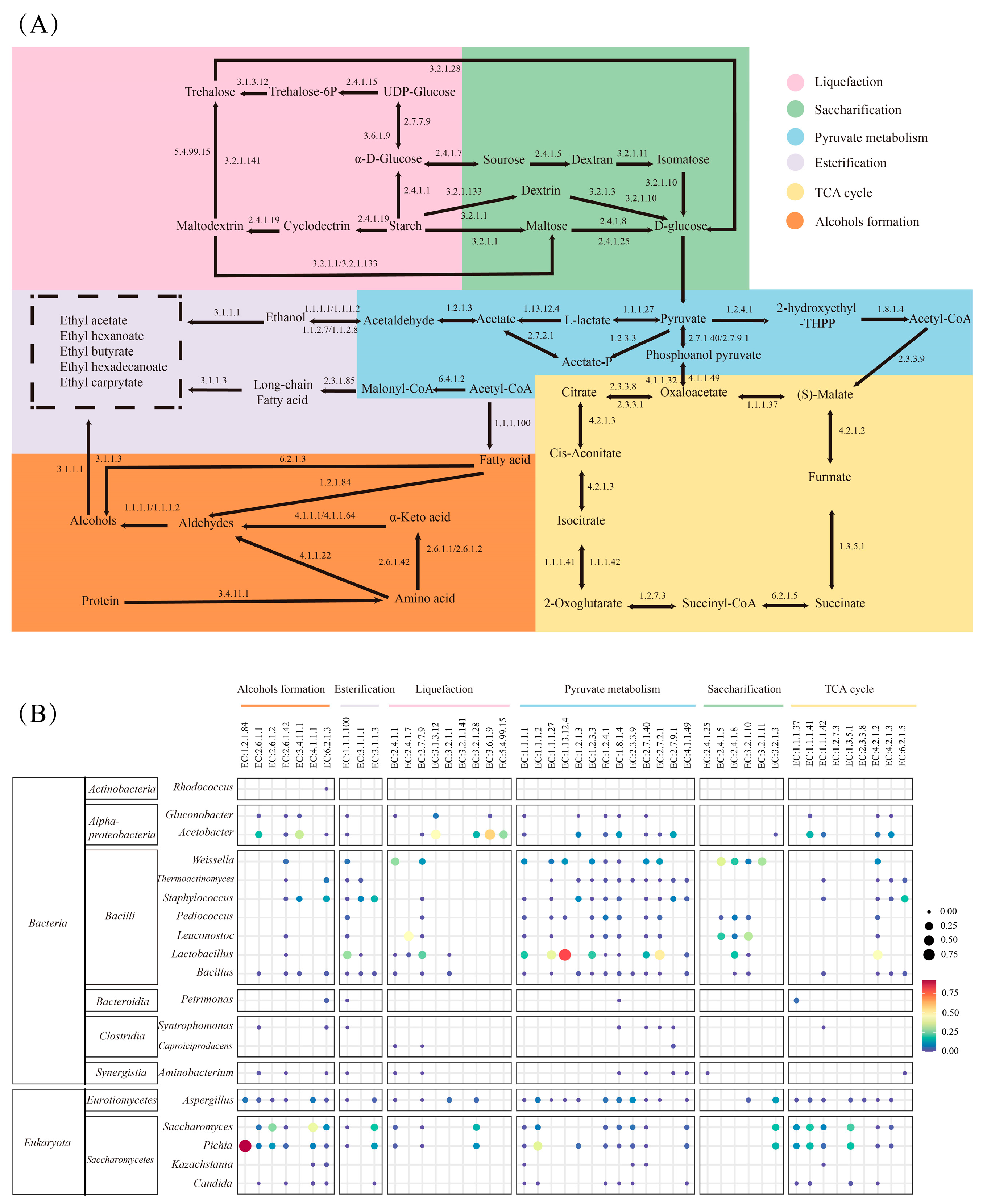
3.5. Reconstruction of Metabolic Pathways and Key Enzyme in Substrate Degradation and Flavor Formation During DRBF
4. Conclusions
Supplementary Materials
Author Contributions
Funding
Institutional Review Board Statement
Informed Consent Statement
Data Availability Statement
Conflicts of Interest
References
- Liu, H.; Sun, B. Effect of Fermentation Processing on the Flavor of Baijiu. J. Agric. Food Chem. 2018, 66, 5425–5432. [Google Scholar] [CrossRef]
- Liu, M.K.; Tang, Y.M.; Liu, C.Y.; Tian, X.H.; Zhang, J.W.; Fan, X.L.; Jiang, K.F.; Ni, X.L.; Zhang, X.Y. Variation in microbiological heterogeneity in Chinese strong-flavor Baijiu fermentation for four representative varieties of sorghum. Int. J. Food Microbiol. 2023, 397, 110212. [Google Scholar] [CrossRef] [PubMed]
- Xiao, L. China Alcoholic Drinks Association releases 2024 annual report on Baijiu industry. Liquor-Mak. Sci. Technol. 2025, 1, 71. (In Chinese) [Google Scholar]
- He, Y.; Liu, Z.; Qian, M.; Yu, X.; Xu, Y.; Chen, S. Unraveling the chemosensory characteristics of strong-aroma type Baijiu from different regions using comprehensive two-dimensional gas chromatography–time-of-flight mass spectrometry and descriptive sensory analysis. Food Chem. 2020, 331, 127335. [Google Scholar] [CrossRef] [PubMed]
- Qiu, F.; Du, B.; Zhang, C.; Zhu, L.; Yan, Y.; Li, W.; Leng, W.; Pang, Z.; Li, X.; Sun, B. Effects of Saccharomyces cerevisiae on microbial community and flavor metabolites in solid-state fermentation of strong-flavor Baijiu. Food Biosci. 2024, 59, 103925. [Google Scholar] [CrossRef]
- Zou, W.; Zhao, C.; Luo, H. Diversity and Function of Microbial Community in Chinese Strong-Flavor Baijiu Ecosystem: A Review. Front. Microbiol. 2018, 9, 671. [Google Scholar] [CrossRef]
- Wu, X.; Zhao, X.; Wang, L.; Chen, B.; Li, F.; Tang, Z.; Wu, F. Unraveling the regional environmental ecology dominated baijiu fermentation microbial community succession and associated unique flavor. Front. Microbiol. 2024, 15, 1487359. [Google Scholar] [CrossRef]
- Mu, Y.; Huang, J.; Zhou, R.; Mao, F.; Pan, Q.; Chen, S.; Lu, Z.; Du, L.; Xie, F. Exploring the response patterns of strong-flavor baijiu brewing microecosystem to fortified Daqu under different pit ages. Food Res. Int. 2022, 155, 111062. [Google Scholar] [CrossRef]
- Liu, M.K.; Tang, Y.M.; Guo, X.J.; Zhao, K.; Penttinen, P.; Tian, X.H.; Zhang, X.Y.; Ren, D.Q.; Zhang, X.P. Structural and Functional Changes in Prokaryotic Communities in Artificial Pit Mud during Chinese Baijiu Production. mSystems 2020, 5, 00829-19. [Google Scholar] [CrossRef]
- Hu, X.; Wang, K.; Chen, M.; Fan, J.; Han, S.; Hou, J.; Chi, L.; Liu, Y.; Wei, T. Profiling the composition and metabolic activities of microbial community in fermented grain for the Chinese strong-flavor Baijiu production by using the metatranscriptome, high-throughput 16S rRNA and ITS gene sequencings. Food Res. Int. 2020, 138, 109765. [Google Scholar] [CrossRef]
- Du, J.Y.; Xu, J.C.; Zhang, W.D.; Sun, H.B.; Huang, M.Q.; Li, Y.M.; Chao, J.F.; Ding, H.M. Analysis of volatile components of Langyatai strong flavor base liquor brewed by Dacha and Shuanglundi process. Food Ferment. Ind. 2023, 49, 260–266. [Google Scholar]
- Ren, Z.; Chen, Q.; Tang, T.; Huang, Z. Unraveling the water source and formation process of Huangshui in solid-state fermentation. Food Sci. Biotechnol. 2025, 34, 665–675. [Google Scholar] [CrossRef] [PubMed]
- He, F.; Duan, J.; Zhao, J.; Li, H.; Sun, J.; Huang, M.; Sun, B. Different distillation stages Baijiu classification by temperature-programmed headspace-gas chromatography-ion mobility spectrometry and gas chromatography-olfactometry-mass spectrometry combined with chemometric strategies. Food Chem. 2021, 365, 130430. [Google Scholar] [CrossRef]
- Zheng, X.W.; Tabrizi, M.R.; Nout, M.R.; Han, B.Z. Daqu—A Traditional Chinese Liquor Fermentation Starter. J. Inst. Brew. 2011, 117, 82–90. [Google Scholar] [CrossRef]
- Zhang, P.; Liu, Y.; Li, H.; Hui, M.; Pan, C. Strategies and Challenges of Microbiota Regulation in Baijiu Brewing. Foods 2024, 13, 1954. [Google Scholar] [CrossRef] [PubMed]
- Kang, J.; Huang, X.; Li, R.; Zhang, Y.; Chen, X.X.; Han, B.Z. Deciphering the core microbes and their interactions in spontaneous Baijiu fermentation: A comprehensive review. Food Res. Int. 2024, 188, 114497. [Google Scholar] [CrossRef] [PubMed]
- Du, H.; Ji, M.; Xing, M.; Wang, X.; Xu, Y. The effects of dynamic bacterial succession on the flavor metabolites during Baijiu fermentation. Food Res. Int. 2021, 140, 109860. [Google Scholar] [CrossRef]
- Yuan, S.; Zhang, H.; Yu, X.; Zhao, D.; Zheng, J.; Xu, Y.; Du, H. Fungal biogeographical patterns are key drivers shaping the regional flavor profiles of Chinese strong-flavor Baijiu. Food Biosci. 2023, 55, 102951. [Google Scholar] [CrossRef]
- Zhang, H.; Meng, Y.; Wang, Y.; Zhou, Q.; Li, A.; Liu, G.; Li, J.; Xing, X. Prokaryotic communities in multidimensional bottom-pit-mud from old and young pits used for the production of Chinese Strong-Flavor Baijiu. Food Chem. 2020, 312, 126084. [Google Scholar] [CrossRef]
- Qian, W.; Lu, Z.M.; Chai, L.J.; Zhang, X.J.; Li, Q.; Wang, S.T.; Shen, C.H.; Shi, J.S.; Xu, Z.H. Cooperation within the microbial consortia of fermented grains and pit mud drives organic acid synthesis in strong-flavor Baijiu production. Food Res. Int. 2021, 147, 110449. [Google Scholar] [CrossRef]
- T/CBJ 004–2018; The General Analysis Method of Solid-State Fermented Grains. China Standards Press: Beijing, China, 2018.
- Xu, Y.; Wu, M.; Zhao, D.; Zheng, J.; Dai, M.; Li, X.; Li, W.; Zhang, C.; Sun, B. Simulated Fermentation of Strong-Flavor Baijiu through Functional Microbial Combination to Realize the Stable Synthesis of Important Flavor Chemicals. Foods 2023, 12, 644. [Google Scholar] [CrossRef] [PubMed]
- Xiao, C.; Wang, L.; Zhang, Y.G.; Tu, T.Y.; Wang, S.T.; Shen, C.H.; Yuan, H.W.; Zhong, X.Z. A comparison of microbial communities and volatile compounds in wheat Qu from different geographic locations. LWT 2021, 148, 111752. [Google Scholar] [CrossRef]
- Wang, Y.W.; Huang, Y.F.; Guo, Y.Q.; Sun, L.; Jiang, Z.L.; Zhu, Y.T.; Zeng, R.Q.; Li, Q.; Xiao, C.; Zuo, Y. Dissecting Interactions of Saccharomyces cerevisiae and Pichia kudriavzevii to Shape Kiwifruit Wine Flavor. Foods 2024, 13, 4077. [Google Scholar] [CrossRef] [PubMed]
- Xiao, C.; Lu, Z.M.; Zhang, X.J.; Wang, S.T.; Ao, L.; Shen, C.H.; Shi, J.S.; Xu, Z.H. Bio-Heat Is a Key Environmental Driver Shaping the Microbial Community of Medium-Temperature Daqu. Appl. Environ. Microbiol. 2017, 83, e01550-17. [Google Scholar] [CrossRef]
- Bai, D.; Chen, T.; Xun, J.; Ma, C.; Luo, H.; Yang, H.; Cao, C.; Cao, X.; Cui, J.; Deng, Y.P. EasyMetagenome: A user-friendly and flexible pipeline for shotgun metagenomic analysis in microbiome research. iMeta 2025, 4, e70001. [Google Scholar] [CrossRef]
- Cheng, T.Y.; Zheng, R.X.; Huang, Z.G. Change of temperature of fermented grains in double bottom fermentation of Chinese liquor processing. China Brew. 2015, 34, 87–90. (In Chinese) [Google Scholar]
- Hu, X.; Tian, R.; Wang, K.; Cao, Z.; Yan, P.; Li, F.; Li, X.; Li, S.; He, P. The prokaryotic community, physicochemical properties and flavors dynamics and their correlations in fermented grains for Chinese strong-flavor Baijiu production. Food Res. Int. 2021, 148, 110626. [Google Scholar] [CrossRef]
- Xu, S.; Zhang, M.; Xu, B.; Liu, L.; Sun, W.; Mu, D.; Wu, X.; Li, X. Microbial communities and flavor formation in the fermentation of Chinese strong-flavor Baijiu produced from old and new Zaopei. Food Res. Int. 2022, 156, 111162. [Google Scholar] [CrossRef]
- Huang, Z.; Zeng, B.; Deng, J.; Ren, Z.; Xie, J.; Wei, C. Succession of microbial community structure in fermented grains during the fermentation of strong-flavor Baijiu and its impact on the metabolism of acids, alcohols, and esters. Food Sci. Biotechnol. 2024, 33, 3501–3513. [Google Scholar] [CrossRef]
- Lin, B.; Tang, J.; Li, Q.; Zhu, L.; Jiang, W.; Ke, H.; Wen, Z.; Liu, H.; Yang, S.; Yang, Q. Bacterial community improves the volatile components coupled with abiotic factors during the spontaneous fermentation of Chinese strong-aroma Baijiu. Food Chem. X 2025, 25, 102068. [Google Scholar] [CrossRef]
- Mu, Y.; Huang, J.; Zhou, R.; Zhang, S.; Qin, H.; Dong, Y.; Wang, C.; Wang, X.; Pan, Q.; Tang, H. Comprehensive analysis for the bioturbation effect of space mutation and biofortification on strong-flavor Daqu by high-throughput sequencing, volatile analysis and metabolomics. Food Chem. 2023, 403, 134440. [Google Scholar] [CrossRef]
- You, L.; Zhao, D.; Zhou, R.; Tan, Y.; Wang, T.; Zheng, J. Distribution and function of dominant yeast species in the fermentation of strong-flavor baijiu. World J. Microbiol. Biotechnol. 2021, 37, 26. [Google Scholar] [CrossRef]
- Duan, Z.F.; Han, M.Y.; Niu, J.L.; Zhao, J.R.; Li, W.W.; Zhu, L.N.; Ma, H.F.; Wu, Y.F.; Li, X.T.; Sun, B.G. Evolution of fermented grain yeast communities in strong-flavored baijiu and functional validation of yeasts that produce superior-flavored substances. J. Sci. Food Agric. 2024, 104, 5973–5981. [Google Scholar] [CrossRef]
- Liu, X.; Mu, Y.; Lv, X.; Chen, N.; Chen, L.; Wen, T.; Su, W. Analysis of fermentation characteristics in fermented grains across seven rounds of sauce-flavored Baijiu: Microbial communities structure, physicochemical parameters, volatile and non-volatile flavor compounds. Food Chem. X 2025, 25, 102228. [Google Scholar] [CrossRef]
- Xu, Y.; Zhao, J.; Liu, X.; Zhang, C.; Zhao, Z.; Li, X.; Sun, B. Flavor mystery of Chinese traditional fermented baijiu: The great contribution of ester compounds. Food Chem. 2022, 369, 130920. [Google Scholar] [CrossRef]
- Yi, X.; Xia, H.; Huang, P.; Ma, S.; Wu, C. Exploring Community Succession, Assembly Patterns, and Metabolic Functions of Ester-Producing-Related Microbiota during the Production of Nongxiangxing baijiu. Foods 2024, 13, 3169. [Google Scholar] [CrossRef]
- Ma, S.; Li, Y.; Chen, C.; Dong, Y.; Huang, P.; Tu, R.; Liu, X.; Zhou, R.; Wu, C. Metabolic interactions drive microbial community succession and functional expression of Nongxiangxing (Strong-flavor) Daqu. J. Adv. Res. 2025, in press. [Google Scholar] [CrossRef]





Disclaimer/Publisher’s Note: The statements, opinions and data contained in all publications are solely those of the individual author(s) and contributor(s) and not of MDPI and/or the editor(s). MDPI and/or the editor(s) disclaim responsibility for any injury to people or property resulting from any ideas, methods, instructions or products referred to in the content. |
© 2025 by the authors. Licensee MDPI, Basel, Switzerland. This article is an open access article distributed under the terms and conditions of the Creative Commons Attribution (CC BY) license (https://creativecommons.org/licenses/by/4.0/).
Share and Cite
Li, J.; Guo, Y.; Yang, Y.; Li, S.; Xu, T.; Zeng, R.; Wang, S.; Shen, C.; Xu, Z.; Zuo, Y.; et al. Multi-Omics Insights into Microbial Community Dynamics and Functional Shifts During Double-Round Bottom Fermentation of Strong-Flavor Baijiu. Foods 2025, 14, 4228. https://doi.org/10.3390/foods14244228
Li J, Guo Y, Yang Y, Li S, Xu T, Zeng R, Wang S, Shen C, Xu Z, Zuo Y, et al. Multi-Omics Insights into Microbial Community Dynamics and Functional Shifts During Double-Round Bottom Fermentation of Strong-Flavor Baijiu. Foods. 2025; 14(24):4228. https://doi.org/10.3390/foods14244228
Chicago/Turabian StyleLi, Jiao, Yaqi Guo, Yang Yang, Shu Li, Tao Xu, Ruiqi Zeng, Songtao Wang, Caihong Shen, Zhenghong Xu, Yong Zuo, and et al. 2025. "Multi-Omics Insights into Microbial Community Dynamics and Functional Shifts During Double-Round Bottom Fermentation of Strong-Flavor Baijiu" Foods 14, no. 24: 4228. https://doi.org/10.3390/foods14244228
APA StyleLi, J., Guo, Y., Yang, Y., Li, S., Xu, T., Zeng, R., Wang, S., Shen, C., Xu, Z., Zuo, Y., & Xiao, C. (2025). Multi-Omics Insights into Microbial Community Dynamics and Functional Shifts During Double-Round Bottom Fermentation of Strong-Flavor Baijiu. Foods, 14(24), 4228. https://doi.org/10.3390/foods14244228

